Flyback Diode For Ac Solenoid . Now, since solenoids are same as inductors, i believe it will. Learn more about flyback diodes, also known as snubber diodes or suppressor diodes, which allow current to dissipate without arcing across a switch. A diode connected across the solenoid in the direction that prevents current from flowing while the solenoid is being driven. However, typically, for solenoid valves, if you're planning on using a microcontroller to program the solenoid valve to turn off and on using a transistor, you typically want a good flyback diode. I need to control washing machine's water solenoid using a simple relay. The primary purpose of a flyback diode is to protect the circuit from voltage spikes generated when the inductive load is switched off. The problem with rc snubbers for beginners is selecting the correct resistor / capacitor combination for their application, would. I've also read somewhere that problems like. In this article, we will explore the importance and.
from hackaday.io
In this article, we will explore the importance and. The primary purpose of a flyback diode is to protect the circuit from voltage spikes generated when the inductive load is switched off. I've also read somewhere that problems like. However, typically, for solenoid valves, if you're planning on using a microcontroller to program the solenoid valve to turn off and on using a transistor, you typically want a good flyback diode. Now, since solenoids are same as inductors, i believe it will. A diode connected across the solenoid in the direction that prevents current from flowing while the solenoid is being driven. The problem with rc snubbers for beginners is selecting the correct resistor / capacitor combination for their application, would. Learn more about flyback diodes, also known as snubber diodes or suppressor diodes, which allow current to dissipate without arcing across a switch. I need to control washing machine's water solenoid using a simple relay.
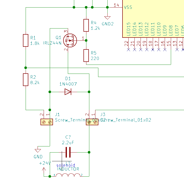
Flyback Diode for Solenoid Valves Details Hackaday.io
Flyback Diode For Ac Solenoid However, typically, for solenoid valves, if you're planning on using a microcontroller to program the solenoid valve to turn off and on using a transistor, you typically want a good flyback diode. In this article, we will explore the importance and. Now, since solenoids are same as inductors, i believe it will. However, typically, for solenoid valves, if you're planning on using a microcontroller to program the solenoid valve to turn off and on using a transistor, you typically want a good flyback diode. I need to control washing machine's water solenoid using a simple relay. A diode connected across the solenoid in the direction that prevents current from flowing while the solenoid is being driven. The problem with rc snubbers for beginners is selecting the correct resistor / capacitor combination for their application, would. I've also read somewhere that problems like. The primary purpose of a flyback diode is to protect the circuit from voltage spikes generated when the inductive load is switched off. Learn more about flyback diodes, also known as snubber diodes or suppressor diodes, which allow current to dissipate without arcing across a switch.
From www.youtube.com
Why used to flyback Diode for Relay Basic Electronics Flyback Diode For Ac Solenoid The problem with rc snubbers for beginners is selecting the correct resistor / capacitor combination for their application, would. Learn more about flyback diodes, also known as snubber diodes or suppressor diodes, which allow current to dissipate without arcing across a switch. I need to control washing machine's water solenoid using a simple relay. I've also read somewhere that problems. Flyback Diode For Ac Solenoid.
From izabellices.blogspot.com
Why Diode Is Used In Relay Flyback Diode For Ac Solenoid I've also read somewhere that problems like. However, typically, for solenoid valves, if you're planning on using a microcontroller to program the solenoid valve to turn off and on using a transistor, you typically want a good flyback diode. The primary purpose of a flyback diode is to protect the circuit from voltage spikes generated when the inductive load is. Flyback Diode For Ac Solenoid.
From www.esitrucks.com
Boss MSC09452 DIODE, SOLENOID, FLYBACK Equipment Specialists Flyback Diode For Ac Solenoid The problem with rc snubbers for beginners is selecting the correct resistor / capacitor combination for their application, would. In this article, we will explore the importance and. Now, since solenoids are same as inductors, i believe it will. I've also read somewhere that problems like. However, typically, for solenoid valves, if you're planning on using a microcontroller to program. Flyback Diode For Ac Solenoid.
From loeqijpxr.blob.core.windows.net
Flyback Diode Rating at Billie blog Flyback Diode For Ac Solenoid However, typically, for solenoid valves, if you're planning on using a microcontroller to program the solenoid valve to turn off and on using a transistor, you typically want a good flyback diode. The problem with rc snubbers for beginners is selecting the correct resistor / capacitor combination for their application, would. The primary purpose of a flyback diode is to. Flyback Diode For Ac Solenoid.
From www.oceanproperty.co.th
Flyback Diode For 24v Solenoid Outlet Wholesale www.oceanproperty.co.th Flyback Diode For Ac Solenoid The primary purpose of a flyback diode is to protect the circuit from voltage spikes generated when the inductive load is switched off. In this article, we will explore the importance and. Now, since solenoids are same as inductors, i believe it will. A diode connected across the solenoid in the direction that prevents current from flowing while the solenoid. Flyback Diode For Ac Solenoid.
From learn.sparkfun.com
Diodes SparkFun Learn Flyback Diode For Ac Solenoid I need to control washing machine's water solenoid using a simple relay. However, typically, for solenoid valves, if you're planning on using a microcontroller to program the solenoid valve to turn off and on using a transistor, you typically want a good flyback diode. The primary purpose of a flyback diode is to protect the circuit from voltage spikes generated. Flyback Diode For Ac Solenoid.
From altruisticsoul90.blogspot.com
Flyback Diode Ac Flyback Diode For Ac Solenoid I've also read somewhere that problems like. The primary purpose of a flyback diode is to protect the circuit from voltage spikes generated when the inductive load is switched off. A diode connected across the solenoid in the direction that prevents current from flowing while the solenoid is being driven. In this article, we will explore the importance and. I. Flyback Diode For Ac Solenoid.
From electronics.stackexchange.com
mosfet Appropriate solenoid valve flyback diode Electrical Flyback Diode For Ac Solenoid However, typically, for solenoid valves, if you're planning on using a microcontroller to program the solenoid valve to turn off and on using a transistor, you typically want a good flyback diode. Learn more about flyback diodes, also known as snubber diodes or suppressor diodes, which allow current to dissipate without arcing across a switch. The problem with rc snubbers. Flyback Diode For Ac Solenoid.
From pjnvarchaver.blogspot.com
Flyback Diode For Solenoid Flyback Diode For Ac Solenoid A diode connected across the solenoid in the direction that prevents current from flowing while the solenoid is being driven. I've also read somewhere that problems like. In this article, we will explore the importance and. The primary purpose of a flyback diode is to protect the circuit from voltage spikes generated when the inductive load is switched off. However,. Flyback Diode For Ac Solenoid.
From components101.com
Safegaurding Circuits The Essential Guides to Flyback Diodes Flyback Diode For Ac Solenoid The primary purpose of a flyback diode is to protect the circuit from voltage spikes generated when the inductive load is switched off. I need to control washing machine's water solenoid using a simple relay. The problem with rc snubbers for beginners is selecting the correct resistor / capacitor combination for their application, would. However, typically, for solenoid valves, if. Flyback Diode For Ac Solenoid.
From electronics.stackexchange.com
mosfet Selecting a flyback diode Electrical Engineering Stack Exchange Flyback Diode For Ac Solenoid The problem with rc snubbers for beginners is selecting the correct resistor / capacitor combination for their application, would. Learn more about flyback diodes, also known as snubber diodes or suppressor diodes, which allow current to dissipate without arcing across a switch. I need to control washing machine's water solenoid using a simple relay. I've also read somewhere that problems. Flyback Diode For Ac Solenoid.
From www.nidec.com
Flyback diode NIDEC CORPORATION Flyback Diode For Ac Solenoid However, typically, for solenoid valves, if you're planning on using a microcontroller to program the solenoid valve to turn off and on using a transistor, you typically want a good flyback diode. In this article, we will explore the importance and. I've also read somewhere that problems like. Now, since solenoids are same as inductors, i believe it will. Learn. Flyback Diode For Ac Solenoid.
From www.flux.ai
Understanding the Flyback Diode Your Essential Guide to Functionality Flyback Diode For Ac Solenoid Now, since solenoids are same as inductors, i believe it will. However, typically, for solenoid valves, if you're planning on using a microcontroller to program the solenoid valve to turn off and on using a transistor, you typically want a good flyback diode. A diode connected across the solenoid in the direction that prevents current from flowing while the solenoid. Flyback Diode For Ac Solenoid.
From www.mencom.com
Solenoid Valve Connectors, Cordset, 3 Pole, Form B 10mm, 10 Meters, 50V Flyback Diode For Ac Solenoid However, typically, for solenoid valves, if you're planning on using a microcontroller to program the solenoid valve to turn off and on using a transistor, you typically want a good flyback diode. In this article, we will explore the importance and. The problem with rc snubbers for beginners is selecting the correct resistor / capacitor combination for their application, would.. Flyback Diode For Ac Solenoid.
From itecnotes.com
Electrical Flyback Diode for 24V DC Solenoid Valuable Tech Notes Flyback Diode For Ac Solenoid The primary purpose of a flyback diode is to protect the circuit from voltage spikes generated when the inductive load is switched off. The problem with rc snubbers for beginners is selecting the correct resistor / capacitor combination for their application, would. I've also read somewhere that problems like. However, typically, for solenoid valves, if you're planning on using a. Flyback Diode For Ac Solenoid.
From forum.arduino.cc
Flyback diode, relay, and fuse placement General Electronics Flyback Diode For Ac Solenoid However, typically, for solenoid valves, if you're planning on using a microcontroller to program the solenoid valve to turn off and on using a transistor, you typically want a good flyback diode. A diode connected across the solenoid in the direction that prevents current from flowing while the solenoid is being driven. I need to control washing machine's water solenoid. Flyback Diode For Ac Solenoid.
From www.eeweb.com
Flyback diodes EE Flyback Diode For Ac Solenoid I need to control washing machine's water solenoid using a simple relay. A diode connected across the solenoid in the direction that prevents current from flowing while the solenoid is being driven. Now, since solenoids are same as inductors, i believe it will. In this article, we will explore the importance and. However, typically, for solenoid valves, if you're planning. Flyback Diode For Ac Solenoid.
From www.makerguides.com
Control a Solenoid With Arduino Flyback Diode For Ac Solenoid The primary purpose of a flyback diode is to protect the circuit from voltage spikes generated when the inductive load is switched off. I've also read somewhere that problems like. I need to control washing machine's water solenoid using a simple relay. Learn more about flyback diodes, also known as snubber diodes or suppressor diodes, which allow current to dissipate. Flyback Diode For Ac Solenoid.
From www.oceanproperty.co.th
Flyback Diode For 24v Solenoid Outlet Wholesale www.oceanproperty.co.th Flyback Diode For Ac Solenoid Now, since solenoids are same as inductors, i believe it will. I need to control washing machine's water solenoid using a simple relay. I've also read somewhere that problems like. The primary purpose of a flyback diode is to protect the circuit from voltage spikes generated when the inductive load is switched off. However, typically, for solenoid valves, if you're. Flyback Diode For Ac Solenoid.
From www.oceanproperty.co.th
Flyback Diode For 24v Solenoid Outlet Wholesale www.oceanproperty.co.th Flyback Diode For Ac Solenoid In this article, we will explore the importance and. Learn more about flyback diodes, also known as snubber diodes or suppressor diodes, which allow current to dissipate without arcing across a switch. The problem with rc snubbers for beginners is selecting the correct resistor / capacitor combination for their application, would. However, typically, for solenoid valves, if you're planning on. Flyback Diode For Ac Solenoid.
From www.arrow.com
How Flyback Diodes Work Snubber Diodes Explained Flyback Diode For Ac Solenoid Learn more about flyback diodes, also known as snubber diodes or suppressor diodes, which allow current to dissipate without arcing across a switch. A diode connected across the solenoid in the direction that prevents current from flowing while the solenoid is being driven. The primary purpose of a flyback diode is to protect the circuit from voltage spikes generated when. Flyback Diode For Ac Solenoid.
From loezcqbyr.blob.core.windows.net
Flywheel Diode Selection at Carolyn Edwards blog Flyback Diode For Ac Solenoid I need to control washing machine's water solenoid using a simple relay. A diode connected across the solenoid in the direction that prevents current from flowing while the solenoid is being driven. I've also read somewhere that problems like. The primary purpose of a flyback diode is to protect the circuit from voltage spikes generated when the inductive load is. Flyback Diode For Ac Solenoid.
From www.youtube.com
Flyback Diode for 24V DC Solenoid (2 Solutions!!) YouTube Flyback Diode For Ac Solenoid A diode connected across the solenoid in the direction that prevents current from flowing while the solenoid is being driven. However, typically, for solenoid valves, if you're planning on using a microcontroller to program the solenoid valve to turn off and on using a transistor, you typically want a good flyback diode. The problem with rc snubbers for beginners is. Flyback Diode For Ac Solenoid.
From www.youtube.com
What are Flyback diodes for? YouTube Flyback Diode For Ac Solenoid In this article, we will explore the importance and. I've also read somewhere that problems like. I need to control washing machine's water solenoid using a simple relay. However, typically, for solenoid valves, if you're planning on using a microcontroller to program the solenoid valve to turn off and on using a transistor, you typically want a good flyback diode.. Flyback Diode For Ac Solenoid.
From control.com
Info Byte Preventing Relay Burnout with Flyback Diodes Technical Flyback Diode For Ac Solenoid I need to control washing machine's water solenoid using a simple relay. Now, since solenoids are same as inductors, i believe it will. Learn more about flyback diodes, also known as snubber diodes or suppressor diodes, which allow current to dissipate without arcing across a switch. I've also read somewhere that problems like. The primary purpose of a flyback diode. Flyback Diode For Ac Solenoid.
From www.electricity-magnetism.org
Flyback diode How it works, Application & Advantages Flyback Diode For Ac Solenoid Now, since solenoids are same as inductors, i believe it will. However, typically, for solenoid valves, if you're planning on using a microcontroller to program the solenoid valve to turn off and on using a transistor, you typically want a good flyback diode. I need to control washing machine's water solenoid using a simple relay. Learn more about flyback diodes,. Flyback Diode For Ac Solenoid.
From makingcircuits.com
How to Build a Calculating Flyback Diode/Resistor for High Current Flyback Diode For Ac Solenoid The primary purpose of a flyback diode is to protect the circuit from voltage spikes generated when the inductive load is switched off. Learn more about flyback diodes, also known as snubber diodes or suppressor diodes, which allow current to dissipate without arcing across a switch. Now, since solenoids are same as inductors, i believe it will. The problem with. Flyback Diode For Ac Solenoid.
From www.youtube.com
Flyback Diode Tutorial Eliminate Back EMF (AKA Snubber Diode Flyback Diode For Ac Solenoid Now, since solenoids are same as inductors, i believe it will. In this article, we will explore the importance and. Learn more about flyback diodes, also known as snubber diodes or suppressor diodes, which allow current to dissipate without arcing across a switch. I need to control washing machine's water solenoid using a simple relay. The primary purpose of a. Flyback Diode For Ac Solenoid.
From respuestas.me
Tratando de comprender los diodos flyback y la orientación general de Flyback Diode For Ac Solenoid The primary purpose of a flyback diode is to protect the circuit from voltage spikes generated when the inductive load is switched off. I need to control washing machine's water solenoid using a simple relay. I've also read somewhere that problems like. Now, since solenoids are same as inductors, i believe it will. A diode connected across the solenoid in. Flyback Diode For Ac Solenoid.
From www.electricity-magnetism.org
Flyback diode How it works, Application & Advantages Flyback Diode For Ac Solenoid I've also read somewhere that problems like. However, typically, for solenoid valves, if you're planning on using a microcontroller to program the solenoid valve to turn off and on using a transistor, you typically want a good flyback diode. In this article, we will explore the importance and. Now, since solenoids are same as inductors, i believe it will. The. Flyback Diode For Ac Solenoid.
From www.reddit.com
Flyback diode one per solenoid? or one for the whole solenoid set? r Flyback Diode For Ac Solenoid A diode connected across the solenoid in the direction that prevents current from flowing while the solenoid is being driven. The problem with rc snubbers for beginners is selecting the correct resistor / capacitor combination for their application, would. I've also read somewhere that problems like. I need to control washing machine's water solenoid using a simple relay. In this. Flyback Diode For Ac Solenoid.
From www.youtube.com
Why we use Flyback or free wheeling Diode with relay ? flyback diode dc Flyback Diode For Ac Solenoid However, typically, for solenoid valves, if you're planning on using a microcontroller to program the solenoid valve to turn off and on using a transistor, you typically want a good flyback diode. Now, since solenoids are same as inductors, i believe it will. I've also read somewhere that problems like. The problem with rc snubbers for beginners is selecting the. Flyback Diode For Ac Solenoid.
From forum.arduino.cc
Flyback diode required for relay board and 12v solenoid? General Flyback Diode For Ac Solenoid A diode connected across the solenoid in the direction that prevents current from flowing while the solenoid is being driven. I need to control washing machine's water solenoid using a simple relay. However, typically, for solenoid valves, if you're planning on using a microcontroller to program the solenoid valve to turn off and on using a transistor, you typically want. Flyback Diode For Ac Solenoid.
From itecnotes.com
How does flyback diode decrease the response time of a solenoid valve Flyback Diode For Ac Solenoid The primary purpose of a flyback diode is to protect the circuit from voltage spikes generated when the inductive load is switched off. Now, since solenoids are same as inductors, i believe it will. However, typically, for solenoid valves, if you're planning on using a microcontroller to program the solenoid valve to turn off and on using a transistor, you. Flyback Diode For Ac Solenoid.
From hackaday.io
Flyback Diode for Solenoid Valves Details Hackaday.io Flyback Diode For Ac Solenoid However, typically, for solenoid valves, if you're planning on using a microcontroller to program the solenoid valve to turn off and on using a transistor, you typically want a good flyback diode. Learn more about flyback diodes, also known as snubber diodes or suppressor diodes, which allow current to dissipate without arcing across a switch. Now, since solenoids are same. Flyback Diode For Ac Solenoid.