Purpose Of Pre Amplifier . A preamp is simply that first part of the chain that your signal (guitar note, voice etc) meets before travelling on to the ‘make it louder’ part of an amp. Preamps are intended to boost the gain of a signal before they are amplified, i.e., reproduced through monitors, pa speakers, or headphones. What does a preamp do? It starts with acoustic energy from the instrument hitting the mic’s diaphragm; Preamps also control volume, tone, and input. When we record using a microphone, we are converting energy in a few stages. They boost weak audio signals from sources like turntables, cd players, and streaming devices. Despite all the hype you may hear about preamplifiers, they have one fundamental job: It is responsible for ‘tone’ if you want. The fundamental purpose of a preamp.
from www.fidelityaudio.co.uk
The fundamental purpose of a preamp. It starts with acoustic energy from the instrument hitting the mic’s diaphragm; What does a preamp do? They boost weak audio signals from sources like turntables, cd players, and streaming devices. When we record using a microphone, we are converting energy in a few stages. Preamps also control volume, tone, and input. It is responsible for ‘tone’ if you want. A preamp is simply that first part of the chain that your signal (guitar note, voice etc) meets before travelling on to the ‘make it louder’ part of an amp. Preamps are intended to boost the gain of a signal before they are amplified, i.e., reproduced through monitors, pa speakers, or headphones. Despite all the hype you may hear about preamplifiers, they have one fundamental job:
Bryston BP26 Pre Amplifier Upgrade
Purpose Of Pre Amplifier When we record using a microphone, we are converting energy in a few stages. Despite all the hype you may hear about preamplifiers, they have one fundamental job: What does a preamp do? A preamp is simply that first part of the chain that your signal (guitar note, voice etc) meets before travelling on to the ‘make it louder’ part of an amp. When we record using a microphone, we are converting energy in a few stages. Preamps are intended to boost the gain of a signal before they are amplified, i.e., reproduced through monitors, pa speakers, or headphones. It is responsible for ‘tone’ if you want. Preamps also control volume, tone, and input. It starts with acoustic energy from the instrument hitting the mic’s diaphragm; The fundamental purpose of a preamp. They boost weak audio signals from sources like turntables, cd players, and streaming devices.
From clefhifi.com.au
Luxman CL1000 Tube Stereo PreAmplifier Purpose Of Pre Amplifier Despite all the hype you may hear about preamplifiers, they have one fundamental job: They boost weak audio signals from sources like turntables, cd players, and streaming devices. The fundamental purpose of a preamp. Preamps are intended to boost the gain of a signal before they are amplified, i.e., reproduced through monitors, pa speakers, or headphones. A preamp is simply. Purpose Of Pre Amplifier.
From www.tubecad.com
TwoStage Tube Amplifiers & MC PrePreamp Purpose Of Pre Amplifier The fundamental purpose of a preamp. It is responsible for ‘tone’ if you want. What does a preamp do? It starts with acoustic energy from the instrument hitting the mic’s diaphragm; They boost weak audio signals from sources like turntables, cd players, and streaming devices. A preamp is simply that first part of the chain that your signal (guitar note,. Purpose Of Pre Amplifier.
From musicaroo.com
Preamplifier Vs. Amplifier What's The Difference And Do I Need Both? Purpose Of Pre Amplifier It starts with acoustic energy from the instrument hitting the mic’s diaphragm; What does a preamp do? When we record using a microphone, we are converting energy in a few stages. It is responsible for ‘tone’ if you want. They boost weak audio signals from sources like turntables, cd players, and streaming devices. Preamps also control volume, tone, and input.. Purpose Of Pre Amplifier.
From www.shugatrak.com
Comparison Between Amplifier And Preamplifier ShugaTrak Purpose Of Pre Amplifier It starts with acoustic energy from the instrument hitting the mic’s diaphragm; Preamps are intended to boost the gain of a signal before they are amplified, i.e., reproduced through monitors, pa speakers, or headphones. When we record using a microphone, we are converting energy in a few stages. The fundamental purpose of a preamp. What does a preamp do? Despite. Purpose Of Pre Amplifier.
From kjfaudio.com
Hypex DIY Balanced PreAmplifier Kit KJF Audio Official UK Hypex Purpose Of Pre Amplifier The fundamental purpose of a preamp. Preamps also control volume, tone, and input. What does a preamp do? They boost weak audio signals from sources like turntables, cd players, and streaming devices. Preamps are intended to boost the gain of a signal before they are amplified, i.e., reproduced through monitors, pa speakers, or headphones. When we record using a microphone,. Purpose Of Pre Amplifier.
From www.valveaudiosa.com
Valve Audio Stereo Audio Pre/power Combinations Preamplifiers Genesis Purpose Of Pre Amplifier It starts with acoustic energy from the instrument hitting the mic’s diaphragm; When we record using a microphone, we are converting energy in a few stages. They boost weak audio signals from sources like turntables, cd players, and streaming devices. What does a preamp do? The fundamental purpose of a preamp. It is responsible for ‘tone’ if you want. A. Purpose Of Pre Amplifier.
From www.flyrobo.in
6J2 Tube PreAmplifier Kit Purpose Of Pre Amplifier They boost weak audio signals from sources like turntables, cd players, and streaming devices. A preamp is simply that first part of the chain that your signal (guitar note, voice etc) meets before travelling on to the ‘make it louder’ part of an amp. The fundamental purpose of a preamp. Preamps are intended to boost the gain of a signal. Purpose Of Pre Amplifier.
From www.eleccircuit.com
MultiPurpose NE5532 Pre amplifier circuit Purpose Of Pre Amplifier They boost weak audio signals from sources like turntables, cd players, and streaming devices. A preamp is simply that first part of the chain that your signal (guitar note, voice etc) meets before travelling on to the ‘make it louder’ part of an amp. Preamps also control volume, tone, and input. Despite all the hype you may hear about preamplifiers,. Purpose Of Pre Amplifier.
From www.academia.edu
(DOC) Audio Preamplifier Von Me Academia.edu Purpose Of Pre Amplifier Despite all the hype you may hear about preamplifiers, they have one fundamental job: The fundamental purpose of a preamp. Preamps are intended to boost the gain of a signal before they are amplified, i.e., reproduced through monitors, pa speakers, or headphones. Preamps also control volume, tone, and input. What does a preamp do? It is responsible for ‘tone’ if. Purpose Of Pre Amplifier.
From bestwaterproofspeaker.com
What Is An Amplifier ? Complete Study BWS Purpose Of Pre Amplifier Despite all the hype you may hear about preamplifiers, they have one fundamental job: A preamp is simply that first part of the chain that your signal (guitar note, voice etc) meets before travelling on to the ‘make it louder’ part of an amp. It is responsible for ‘tone’ if you want. Preamps are intended to boost the gain of. Purpose Of Pre Amplifier.
From www.iglooaudio.co.uk
Exposure 5010 Pre Amplifier Igloo Audio Purpose Of Pre Amplifier It starts with acoustic energy from the instrument hitting the mic’s diaphragm; Preamps also control volume, tone, and input. Despite all the hype you may hear about preamplifiers, they have one fundamental job: It is responsible for ‘tone’ if you want. When we record using a microphone, we are converting energy in a few stages. The fundamental purpose of a. Purpose Of Pre Amplifier.
From www.ukaudiomart.com
Audible Illusions Modulus 3B Preamplifier With PHONO Stage Photo Purpose Of Pre Amplifier The fundamental purpose of a preamp. Preamps are intended to boost the gain of a signal before they are amplified, i.e., reproduced through monitors, pa speakers, or headphones. Despite all the hype you may hear about preamplifiers, they have one fundamental job: It starts with acoustic energy from the instrument hitting the mic’s diaphragm; What does a preamp do? When. Purpose Of Pre Amplifier.
From amplifiercircuit.net
Asymetric Preamp with Dual Supply Voltage Amplifier Circuit Design Purpose Of Pre Amplifier When we record using a microphone, we are converting energy in a few stages. They boost weak audio signals from sources like turntables, cd players, and streaming devices. A preamp is simply that first part of the chain that your signal (guitar note, voice etc) meets before travelling on to the ‘make it louder’ part of an amp. What does. Purpose Of Pre Amplifier.
From www.audioaffair.co.uk
Tangent Pre Amp II Pre Amplifier at Audio Affair Purpose Of Pre Amplifier A preamp is simply that first part of the chain that your signal (guitar note, voice etc) meets before travelling on to the ‘make it louder’ part of an amp. Preamps also control volume, tone, and input. It is responsible for ‘tone’ if you want. The fundamental purpose of a preamp. What does a preamp do? Preamps are intended to. Purpose Of Pre Amplifier.
From www.researchgate.net
Block Diagram of the developed preamplifier and data acquisition unit Purpose Of Pre Amplifier What does a preamp do? Preamps are intended to boost the gain of a signal before they are amplified, i.e., reproduced through monitors, pa speakers, or headphones. It starts with acoustic energy from the instrument hitting the mic’s diaphragm; Preamps also control volume, tone, and input. Despite all the hype you may hear about preamplifiers, they have one fundamental job:. Purpose Of Pre Amplifier.
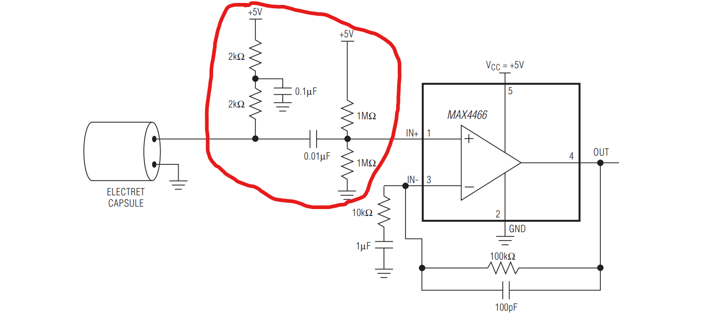
From electronics.stackexchange.com
What is the purpose of these passives in a microphone preamplifier Purpose Of Pre Amplifier Preamps are intended to boost the gain of a signal before they are amplified, i.e., reproduced through monitors, pa speakers, or headphones. Preamps also control volume, tone, and input. It starts with acoustic energy from the instrument hitting the mic’s diaphragm; Despite all the hype you may hear about preamplifiers, they have one fundamental job: When we record using a. Purpose Of Pre Amplifier.
From www.cvaieee.org
How Valve Amplifiers Work Electronic Engineering Tech Purpose Of Pre Amplifier Despite all the hype you may hear about preamplifiers, they have one fundamental job: They boost weak audio signals from sources like turntables, cd players, and streaming devices. A preamp is simply that first part of the chain that your signal (guitar note, voice etc) meets before travelling on to the ‘make it louder’ part of an amp. When we. Purpose Of Pre Amplifier.
From www.ukaudiomart.com
Audible Illusions Modulus 3B Preamplifier With PHONO Stage Photo Purpose Of Pre Amplifier When we record using a microphone, we are converting energy in a few stages. What does a preamp do? Despite all the hype you may hear about preamplifiers, they have one fundamental job: They boost weak audio signals from sources like turntables, cd players, and streaming devices. Preamps also control volume, tone, and input. Preamps are intended to boost the. Purpose Of Pre Amplifier.
From www.elcircuit.com
Mic Pre Amplifier using IC 4558 Electronic Circuit Purpose Of Pre Amplifier They boost weak audio signals from sources like turntables, cd players, and streaming devices. It is responsible for ‘tone’ if you want. It starts with acoustic energy from the instrument hitting the mic’s diaphragm; A preamp is simply that first part of the chain that your signal (guitar note, voice etc) meets before travelling on to the ‘make it louder’. Purpose Of Pre Amplifier.
From en.audiofanzine.com
Audio Research SP9 Preamplifier image (1174491) Audiofanzine Purpose Of Pre Amplifier Preamps also control volume, tone, and input. When we record using a microphone, we are converting energy in a few stages. Despite all the hype you may hear about preamplifiers, they have one fundamental job: Preamps are intended to boost the gain of a signal before they are amplified, i.e., reproduced through monitors, pa speakers, or headphones. The fundamental purpose. Purpose Of Pre Amplifier.
From blog.dddac.com
MC PRE PRE amplifier Archives DDDAC Purpose Of Pre Amplifier The fundamental purpose of a preamp. Preamps also control volume, tone, and input. It starts with acoustic energy from the instrument hitting the mic’s diaphragm; Despite all the hype you may hear about preamplifiers, they have one fundamental job: They boost weak audio signals from sources like turntables, cd players, and streaming devices. It is responsible for ‘tone’ if you. Purpose Of Pre Amplifier.
From favpng.com
Preamplifier Phonograph Wiring Diagram AV Receiver Electrical Wires Purpose Of Pre Amplifier It is responsible for ‘tone’ if you want. Despite all the hype you may hear about preamplifiers, they have one fundamental job: Preamps are intended to boost the gain of a signal before they are amplified, i.e., reproduced through monitors, pa speakers, or headphones. What does a preamp do? They boost weak audio signals from sources like turntables, cd players,. Purpose Of Pre Amplifier.
From pinkfishmedia.net
[FS] Exposure 3510 PreAmplifier pink fish media Purpose Of Pre Amplifier It is responsible for ‘tone’ if you want. It starts with acoustic energy from the instrument hitting the mic’s diaphragm; The fundamental purpose of a preamp. A preamp is simply that first part of the chain that your signal (guitar note, voice etc) meets before travelling on to the ‘make it louder’ part of an amp. They boost weak audio. Purpose Of Pre Amplifier.
From clefhifi.com.au
Luxman CL1000 Tube Stereo PreAmplifier Purpose Of Pre Amplifier Preamps also control volume, tone, and input. It is responsible for ‘tone’ if you want. A preamp is simply that first part of the chain that your signal (guitar note, voice etc) meets before travelling on to the ‘make it louder’ part of an amp. The fundamental purpose of a preamp. Preamps are intended to boost the gain of a. Purpose Of Pre Amplifier.
From www.researchgate.net
(a) DB NMOS integration preamplifier model. (b)Simulated preamplifier Purpose Of Pre Amplifier When we record using a microphone, we are converting energy in a few stages. A preamp is simply that first part of the chain that your signal (guitar note, voice etc) meets before travelling on to the ‘make it louder’ part of an amp. Despite all the hype you may hear about preamplifiers, they have one fundamental job: It is. Purpose Of Pre Amplifier.
From circuitdigest.com
Simple Preamplifier Circuit Diagram Purpose Of Pre Amplifier It is responsible for ‘tone’ if you want. They boost weak audio signals from sources like turntables, cd players, and streaming devices. What does a preamp do? Preamps are intended to boost the gain of a signal before they are amplified, i.e., reproduced through monitors, pa speakers, or headphones. It starts with acoustic energy from the instrument hitting the mic’s. Purpose Of Pre Amplifier.
From circuitdigest.com
Stereo Audio PreAmplifier Circuit with Bass and Treble Control using Purpose Of Pre Amplifier Preamps are intended to boost the gain of a signal before they are amplified, i.e., reproduced through monitors, pa speakers, or headphones. What does a preamp do? When we record using a microphone, we are converting energy in a few stages. They boost weak audio signals from sources like turntables, cd players, and streaming devices. The fundamental purpose of a. Purpose Of Pre Amplifier.
From www.youtube.com
How to make Pre amplifier circuit by ic TL072 stereo at home YouTube Purpose Of Pre Amplifier Preamps are intended to boost the gain of a signal before they are amplified, i.e., reproduced through monitors, pa speakers, or headphones. Preamps also control volume, tone, and input. They boost weak audio signals from sources like turntables, cd players, and streaming devices. The fundamental purpose of a preamp. Despite all the hype you may hear about preamplifiers, they have. Purpose Of Pre Amplifier.
From fezzaudio.com
Sagita PreAmplifier Fezz Audio Made of Music Purpose Of Pre Amplifier It starts with acoustic energy from the instrument hitting the mic’s diaphragm; When we record using a microphone, we are converting energy in a few stages. They boost weak audio signals from sources like turntables, cd players, and streaming devices. What does a preamp do? Preamps also control volume, tone, and input. Despite all the hype you may hear about. Purpose Of Pre Amplifier.
From www.etechnog.com
Why Preamplifier must be used before Power Amplifier? ETechnoG Purpose Of Pre Amplifier What does a preamp do? It starts with acoustic energy from the instrument hitting the mic’s diaphragm; It is responsible for ‘tone’ if you want. They boost weak audio signals from sources like turntables, cd players, and streaming devices. When we record using a microphone, we are converting energy in a few stages. The fundamental purpose of a preamp. Preamps. Purpose Of Pre Amplifier.
From www.usaudiomart.com
Preamplifier Audio note M5 line with several upgrades (Blackgate and Purpose Of Pre Amplifier It starts with acoustic energy from the instrument hitting the mic’s diaphragm; A preamp is simply that first part of the chain that your signal (guitar note, voice etc) meets before travelling on to the ‘make it louder’ part of an amp. Despite all the hype you may hear about preamplifiers, they have one fundamental job: The fundamental purpose of. Purpose Of Pre Amplifier.
From www.fidelityaudio.co.uk
Bryston BP26 Pre Amplifier Upgrade Purpose Of Pre Amplifier The fundamental purpose of a preamp. Despite all the hype you may hear about preamplifiers, they have one fundamental job: What does a preamp do? Preamps are intended to boost the gain of a signal before they are amplified, i.e., reproduced through monitors, pa speakers, or headphones. When we record using a microphone, we are converting energy in a few. Purpose Of Pre Amplifier.
From manuals.marantz.com
Connecting a preamplifier or power amplifier MODEL 30 Purpose Of Pre Amplifier The fundamental purpose of a preamp. Preamps are intended to boost the gain of a signal before they are amplified, i.e., reproduced through monitors, pa speakers, or headphones. Despite all the hype you may hear about preamplifiers, they have one fundamental job: A preamp is simply that first part of the chain that your signal (guitar note, voice etc) meets. Purpose Of Pre Amplifier.
From www.jmf-audio.com
PRS 1.5 line stage and preamplifier — JMF Audio Purpose Of Pre Amplifier Preamps also control volume, tone, and input. A preamp is simply that first part of the chain that your signal (guitar note, voice etc) meets before travelling on to the ‘make it louder’ part of an amp. Despite all the hype you may hear about preamplifiers, they have one fundamental job: They boost weak audio signals from sources like turntables,. Purpose Of Pre Amplifier.
From xtronic.org
Preamplifier Circuit Diagram With Opamp 12v Xtronic Purpose Of Pre Amplifier Despite all the hype you may hear about preamplifiers, they have one fundamental job: When we record using a microphone, we are converting energy in a few stages. It starts with acoustic energy from the instrument hitting the mic’s diaphragm; Preamps also control volume, tone, and input. They boost weak audio signals from sources like turntables, cd players, and streaming. Purpose Of Pre Amplifier.