Amplifier Clipping Meter . If there was, it would be really obvious. Clipping is a form of audio distortion that occurs when an amplifier is asked to deliver power beyond its capacity. Audio clipping occurs when the input audio signal is at a level that's too high for the system is passing through. This is called ‘overdrive’ and just like the guitar pedals with the same name, it leads to distortion and a lowering of audio quality. Clipping audio is when an audio signal is amplified past the maximum allowed limit, whether in a digital or analog system. Audio clipping occurs when a waveform is amplified past its maximum allowed limit, leading to distortion and a reduction of audio quality. Essentially, it’s when your amplifier throws in the towel and says, “that’s all, folks!” instead of a smooth, round sound wave, you’re left with a “clipped” or “flattened” wave; Measuring the dac output would still allow you to avoid digital clipping regardless of what amplifiers you are using. I have seen audio interface devices and pro audio gear that have a red light that lights up. What tool can i use to measure this? It's a form of waveform distortion where an amplifier. Clipping does not normally mean there will be a dc offset on an amplifier's output either. Figuring out which amplifier is limiting is a bit more.
from www.diyaudio.com
It's a form of waveform distortion where an amplifier. If there was, it would be really obvious. Measuring the dac output would still allow you to avoid digital clipping regardless of what amplifiers you are using. Clipping audio is when an audio signal is amplified past the maximum allowed limit, whether in a digital or analog system. What tool can i use to measure this? Audio clipping occurs when the input audio signal is at a level that's too high for the system is passing through. Clipping is a form of audio distortion that occurs when an amplifier is asked to deliver power beyond its capacity. I have seen audio interface devices and pro audio gear that have a red light that lights up. Audio clipping occurs when a waveform is amplified past its maximum allowed limit, leading to distortion and a reduction of audio quality. This is called ‘overdrive’ and just like the guitar pedals with the same name, it leads to distortion and a lowering of audio quality.
Soft clipping power amplifier design questions diyAudio
Amplifier Clipping Meter I have seen audio interface devices and pro audio gear that have a red light that lights up. I have seen audio interface devices and pro audio gear that have a red light that lights up. Audio clipping occurs when the input audio signal is at a level that's too high for the system is passing through. Measuring the dac output would still allow you to avoid digital clipping regardless of what amplifiers you are using. Clipping audio is when an audio signal is amplified past the maximum allowed limit, whether in a digital or analog system. Audio clipping occurs when a waveform is amplified past its maximum allowed limit, leading to distortion and a reduction of audio quality. What tool can i use to measure this? This is called ‘overdrive’ and just like the guitar pedals with the same name, it leads to distortion and a lowering of audio quality. It's a form of waveform distortion where an amplifier. Figuring out which amplifier is limiting is a bit more. Essentially, it’s when your amplifier throws in the towel and says, “that’s all, folks!” instead of a smooth, round sound wave, you’re left with a “clipped” or “flattened” wave; Clipping does not normally mean there will be a dc offset on an amplifier's output either. If there was, it would be really obvious. Clipping is a form of audio distortion that occurs when an amplifier is asked to deliver power beyond its capacity.
From www.aliexpress.com
DC Microvolt Millivolt Voltage Amplifier AD623 Meter Small Signal Amplifier Clipping Meter Audio clipping occurs when the input audio signal is at a level that's too high for the system is passing through. What tool can i use to measure this? Clipping audio is when an audio signal is amplified past the maximum allowed limit, whether in a digital or analog system. Audio clipping occurs when a waveform is amplified past its. Amplifier Clipping Meter.
From www.reddit.com
Help understanding/analyzing an opamp amplifier r/AskElectronics Amplifier Clipping Meter Clipping audio is when an audio signal is amplified past the maximum allowed limit, whether in a digital or analog system. What tool can i use to measure this? Clipping does not normally mean there will be a dc offset on an amplifier's output either. Figuring out which amplifier is limiting is a bit more. Essentially, it’s when your amplifier. Amplifier Clipping Meter.
From www.eleccircuit.com
Clipping Amplifier circuit using BC109 Amplifier Clipping Meter Essentially, it’s when your amplifier throws in the towel and says, “that’s all, folks!” instead of a smooth, round sound wave, you’re left with a “clipped” or “flattened” wave; Clipping does not normally mean there will be a dc offset on an amplifier's output either. This is called ‘overdrive’ and just like the guitar pedals with the same name, it. Amplifier Clipping Meter.
From e2e.ti.com
OPA564 Amplifier Clipping Well Below Supply Rails Amplifiers forum Amplifier Clipping Meter Audio clipping occurs when a waveform is amplified past its maximum allowed limit, leading to distortion and a reduction of audio quality. Measuring the dac output would still allow you to avoid digital clipping regardless of what amplifiers you are using. It's a form of waveform distortion where an amplifier. This is called ‘overdrive’ and just like the guitar pedals. Amplifier Clipping Meter.
From modernmixing.com
Why You Shouldn’t Care About Digital Clipping Amplifier Clipping Meter If there was, it would be really obvious. Audio clipping occurs when a waveform is amplified past its maximum allowed limit, leading to distortion and a reduction of audio quality. Clipping does not normally mean there will be a dc offset on an amplifier's output either. Essentially, it’s when your amplifier throws in the towel and says, “that’s all, folks!”. Amplifier Clipping Meter.
From anthropology.iresearchnet.com
Measurement & Analysis Instruments Tools P78WTCOG VU Meter Double Amplifier Clipping Meter Audio clipping occurs when the input audio signal is at a level that's too high for the system is passing through. This is called ‘overdrive’ and just like the guitar pedals with the same name, it leads to distortion and a lowering of audio quality. Measuring the dac output would still allow you to avoid digital clipping regardless of what. Amplifier Clipping Meter.
From electronics.stackexchange.com
operational amplifier Op amp diode clipping Electrical Engineering Amplifier Clipping Meter It's a form of waveform distortion where an amplifier. What tool can i use to measure this? Clipping is a form of audio distortion that occurs when an amplifier is asked to deliver power beyond its capacity. If there was, it would be really obvious. Measuring the dac output would still allow you to avoid digital clipping regardless of what. Amplifier Clipping Meter.
From studylib.net
Amplifier clipping Amplifier clipping Amplifier Clipping Meter Essentially, it’s when your amplifier throws in the towel and says, “that’s all, folks!” instead of a smooth, round sound wave, you’re left with a “clipped” or “flattened” wave; Figuring out which amplifier is limiting is a bit more. Audio clipping occurs when a waveform is amplified past its maximum allowed limit, leading to distortion and a reduction of audio. Amplifier Clipping Meter.
From audiokarma.org
Let's Talk About Amplifier Clipping. Page 3 Audiokarma Home Audio Amplifier Clipping Meter Measuring the dac output would still allow you to avoid digital clipping regardless of what amplifiers you are using. Clipping audio is when an audio signal is amplified past the maximum allowed limit, whether in a digital or analog system. I have seen audio interface devices and pro audio gear that have a red light that lights up. This is. Amplifier Clipping Meter.
From electronics.stackexchange.com
op amp Output from amplifier is clipping Electrical Engineering Amplifier Clipping Meter This is called ‘overdrive’ and just like the guitar pedals with the same name, it leads to distortion and a lowering of audio quality. Measuring the dac output would still allow you to avoid digital clipping regardless of what amplifiers you are using. Clipping audio is when an audio signal is amplified past the maximum allowed limit, whether in a. Amplifier Clipping Meter.
From www.aliexpress.com
Customized 2.4ghz 5w 10w 20w 50w 100w 200w Rf Power Amplifier Module Amplifier Clipping Meter It's a form of waveform distortion where an amplifier. Essentially, it’s when your amplifier throws in the towel and says, “that’s all, folks!” instead of a smooth, round sound wave, you’re left with a “clipped” or “flattened” wave; Measuring the dac output would still allow you to avoid digital clipping regardless of what amplifiers you are using. What tool can. Amplifier Clipping Meter.
From www.diyaudio.com
ADMARK AD 42 Amplifier Review diyAudio Amplifier Clipping Meter Clipping audio is when an audio signal is amplified past the maximum allowed limit, whether in a digital or analog system. Audio clipping occurs when the input audio signal is at a level that's too high for the system is passing through. This is called ‘overdrive’ and just like the guitar pedals with the same name, it leads to distortion. Amplifier Clipping Meter.
From learn.sonicelectronix.com
How to Adjust Amplifier Gains Using a Digital MultiMeter Sonic Amplifier Clipping Meter I have seen audio interface devices and pro audio gear that have a red light that lights up. Figuring out which amplifier is limiting is a bit more. Clipping does not normally mean there will be a dc offset on an amplifier's output either. Clipping is a form of audio distortion that occurs when an amplifier is asked to deliver. Amplifier Clipping Meter.
From www.aliexpress.com
RF Amplifier Frequency Meter 20 3000MHz Wideband Low Noise Amplifier Amplifier Clipping Meter Clipping is a form of audio distortion that occurs when an amplifier is asked to deliver power beyond its capacity. Figuring out which amplifier is limiting is a bit more. Audio clipping occurs when the input audio signal is at a level that's too high for the system is passing through. If there was, it would be really obvious. What. Amplifier Clipping Meter.
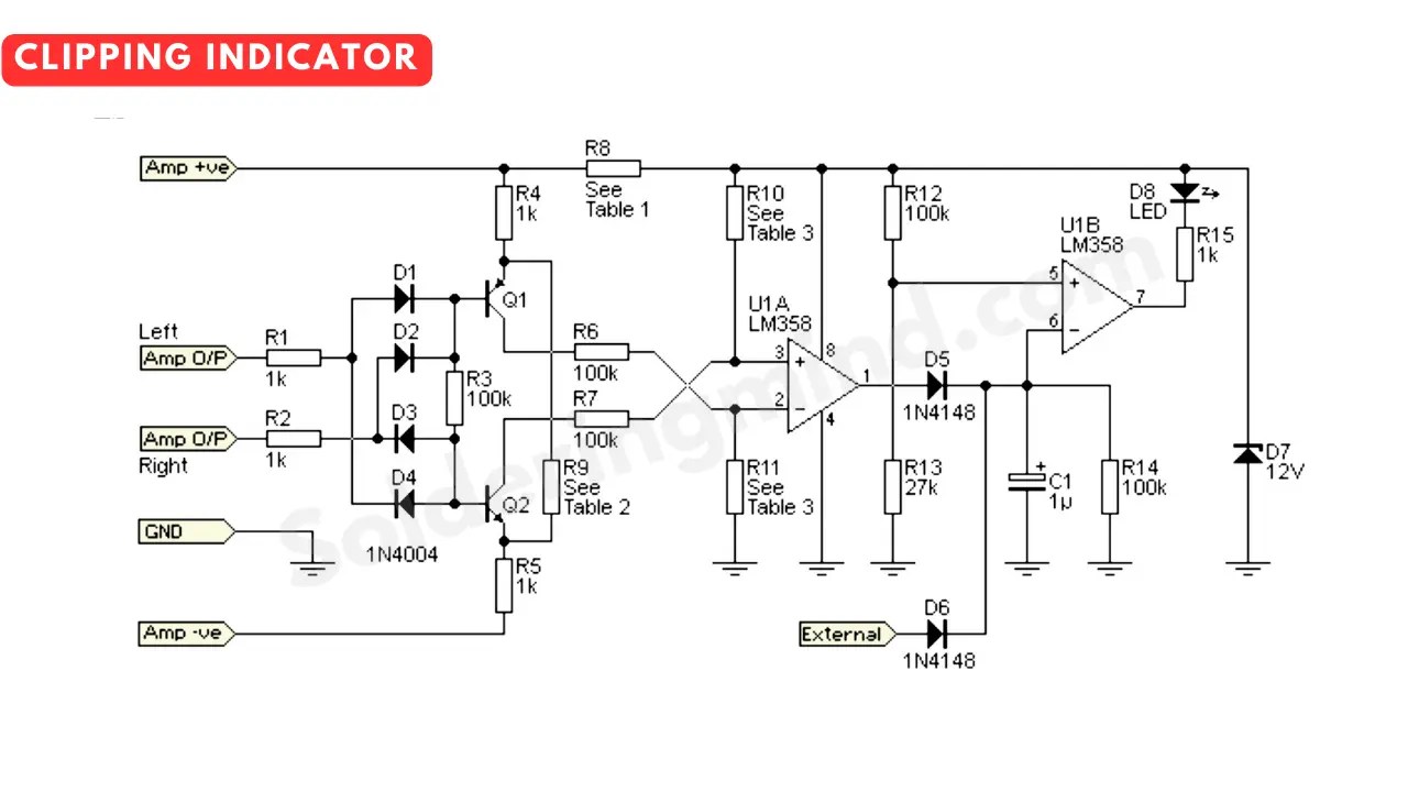
From solderingmind.com
Clipping Indicator for Any Power Amplifier Amplifier Clipping Meter Measuring the dac output would still allow you to avoid digital clipping regardless of what amplifiers you are using. If there was, it would be really obvious. Audio clipping occurs when a waveform is amplified past its maximum allowed limit, leading to distortion and a reduction of audio quality. Clipping is a form of audio distortion that occurs when an. Amplifier Clipping Meter.
From www.diyaudio.com
Soft clipping power amplifier design questions diyAudio Amplifier Clipping Meter Audio clipping occurs when a waveform is amplified past its maximum allowed limit, leading to distortion and a reduction of audio quality. Figuring out which amplifier is limiting is a bit more. Measuring the dac output would still allow you to avoid digital clipping regardless of what amplifiers you are using. This is called ‘overdrive’ and just like the guitar. Amplifier Clipping Meter.
From www.youtube.com
DIY audio amplifier clipping fix YouTube Amplifier Clipping Meter Clipping does not normally mean there will be a dc offset on an amplifier's output either. Audio clipping occurs when a waveform is amplified past its maximum allowed limit, leading to distortion and a reduction of audio quality. Clipping audio is when an audio signal is amplified past the maximum allowed limit, whether in a digital or analog system. What. Amplifier Clipping Meter.
From electronics.stackexchange.com
operational amplifier Unconventional OpAmp Clipping Electrical Amplifier Clipping Meter Measuring the dac output would still allow you to avoid digital clipping regardless of what amplifiers you are using. Clipping is a form of audio distortion that occurs when an amplifier is asked to deliver power beyond its capacity. Audio clipping occurs when a waveform is amplified past its maximum allowed limit, leading to distortion and a reduction of audio. Amplifier Clipping Meter.
From k5nd.net
New 6 Meter Amplifier — M2 6M1K2 K5ND Amplifier Clipping Meter Audio clipping occurs when the input audio signal is at a level that's too high for the system is passing through. Clipping audio is when an audio signal is amplified past the maximum allowed limit, whether in a digital or analog system. Essentially, it’s when your amplifier throws in the towel and says, “that’s all, folks!” instead of a smooth,. Amplifier Clipping Meter.
From www.aliexpress.com
1pcsP55HighprecisionVUMeterHeadAudioDBLevelMeterPower Amplifier Clipping Meter Measuring the dac output would still allow you to avoid digital clipping regardless of what amplifiers you are using. Audio clipping occurs when a waveform is amplified past its maximum allowed limit, leading to distortion and a reduction of audio quality. Clipping is a form of audio distortion that occurs when an amplifier is asked to deliver power beyond its. Amplifier Clipping Meter.
From pyleaudio.com
Pyramid PA305 Home and Office Amplifiers Receivers Sound and Amplifier Clipping Meter Audio clipping occurs when a waveform is amplified past its maximum allowed limit, leading to distortion and a reduction of audio quality. If there was, it would be really obvious. Figuring out which amplifier is limiting is a bit more. Clipping does not normally mean there will be a dc offset on an amplifier's output either. Measuring the dac output. Amplifier Clipping Meter.
From www.desertcart.in
Buy HEIYE VU Meter 2 Pcs Power Amplifier Portable DB Meter High Amplifier Clipping Meter Clipping audio is when an audio signal is amplified past the maximum allowed limit, whether in a digital or analog system. Clipping does not normally mean there will be a dc offset on an amplifier's output either. If there was, it would be really obvious. What tool can i use to measure this? Essentially, it’s when your amplifier throws in. Amplifier Clipping Meter.
From electronics.stackexchange.com
speakers Class AB power amplifier output clipping when input exceeds Amplifier Clipping Meter Audio clipping occurs when the input audio signal is at a level that's too high for the system is passing through. Clipping audio is when an audio signal is amplified past the maximum allowed limit, whether in a digital or analog system. What tool can i use to measure this? Clipping does not normally mean there will be a dc. Amplifier Clipping Meter.
From unison.audio
What Is Audio Clipping? Enhance Your Music with Pristine Clarity Amplifier Clipping Meter Clipping does not normally mean there will be a dc offset on an amplifier's output either. Clipping is a form of audio distortion that occurs when an amplifier is asked to deliver power beyond its capacity. What tool can i use to measure this? I have seen audio interface devices and pro audio gear that have a red light that. Amplifier Clipping Meter.
From www.youtube.com
എന്താണ് clippingAmplifier clipping explainedWhat really happen to Amplifier Clipping Meter Audio clipping occurs when a waveform is amplified past its maximum allowed limit, leading to distortion and a reduction of audio quality. This is called ‘overdrive’ and just like the guitar pedals with the same name, it leads to distortion and a lowering of audio quality. I have seen audio interface devices and pro audio gear that have a red. Amplifier Clipping Meter.
From www.turbosquid.com
3D amplifier uv meter model TurboSquid 1523993 Amplifier Clipping Meter Essentially, it’s when your amplifier throws in the towel and says, “that’s all, folks!” instead of a smooth, round sound wave, you’re left with a “clipped” or “flattened” wave; If there was, it would be really obvious. Clipping does not normally mean there will be a dc offset on an amplifier's output either. Clipping audio is when an audio signal. Amplifier Clipping Meter.
From ultimateelectronicsbook.com
OpAmp NonInverting Amplifier Ultimate Electronics Book Amplifier Clipping Meter Clipping audio is when an audio signal is amplified past the maximum allowed limit, whether in a digital or analog system. What tool can i use to measure this? Audio clipping occurs when the input audio signal is at a level that's too high for the system is passing through. Measuring the dac output would still allow you to avoid. Amplifier Clipping Meter.
From www.edn.com
The right way to use instrumentation amplifiers EDN Amplifier Clipping Meter Measuring the dac output would still allow you to avoid digital clipping regardless of what amplifiers you are using. Audio clipping occurs when the input audio signal is at a level that's too high for the system is passing through. Clipping is a form of audio distortion that occurs when an amplifier is asked to deliver power beyond its capacity.. Amplifier Clipping Meter.
From www.aliexpress.com
1pcs amplifier vu meter with drivein Amplifier from Consumer Amplifier Clipping Meter Audio clipping occurs when the input audio signal is at a level that's too high for the system is passing through. Essentially, it’s when your amplifier throws in the towel and says, “that’s all, folks!” instead of a smooth, round sound wave, you’re left with a “clipped” or “flattened” wave; What tool can i use to measure this? It's a. Amplifier Clipping Meter.
From www.zpag.net
Meter Amplifier Amplifier Clipping Meter It's a form of waveform distortion where an amplifier. Audio clipping occurs when the input audio signal is at a level that's too high for the system is passing through. What tool can i use to measure this? If there was, it would be really obvious. Audio clipping occurs when a waveform is amplified past its maximum allowed limit, leading. Amplifier Clipping Meter.
From www.reddit.com
Class AB Amplifier Clipping r/AskElectronics Amplifier Clipping Meter Figuring out which amplifier is limiting is a bit more. This is called ‘overdrive’ and just like the guitar pedals with the same name, it leads to distortion and a lowering of audio quality. Clipping does not normally mean there will be a dc offset on an amplifier's output either. Measuring the dac output would still allow you to avoid. Amplifier Clipping Meter.
From projects.worsleyassociates.com
Meter Schematics Amplifier Clipping Meter Clipping audio is when an audio signal is amplified past the maximum allowed limit, whether in a digital or analog system. Audio clipping occurs when the input audio signal is at a level that's too high for the system is passing through. Measuring the dac output would still allow you to avoid digital clipping regardless of what amplifiers you are. Amplifier Clipping Meter.
From www.youtube.com
How To Set Amplifier Gains & Get MAXIMUM Output w/ NO Clipping Tuning Amplifier Clipping Meter Clipping audio is when an audio signal is amplified past the maximum allowed limit, whether in a digital or analog system. If there was, it would be really obvious. Clipping does not normally mean there will be a dc offset on an amplifier's output either. This is called ‘overdrive’ and just like the guitar pedals with the same name, it. Amplifier Clipping Meter.
From www.stevemeadedesigns.com
Installing a Clipping Meter on you Amp? Page 5 Amplifiers Steve Amplifier Clipping Meter It's a form of waveform distortion where an amplifier. If there was, it would be really obvious. What tool can i use to measure this? Audio clipping occurs when the input audio signal is at a level that's too high for the system is passing through. This is called ‘overdrive’ and just like the guitar pedals with the same name,. Amplifier Clipping Meter.
From www.youtube.com
Amplifier Clipping and impedance matching YouTube Amplifier Clipping Meter Figuring out which amplifier is limiting is a bit more. Audio clipping occurs when a waveform is amplified past its maximum allowed limit, leading to distortion and a reduction of audio quality. It's a form of waveform distortion where an amplifier. I have seen audio interface devices and pro audio gear that have a red light that lights up. What. Amplifier Clipping Meter.