Abstract For Mobile Management System Project . It includes sections on introduction, system study,. Abstract much of our daily communication activity involves managing interpersonal communications and relationships. The computerized mobile store management system was developed to manage mobile phone transactions in a store more efficiently than a manual system. Ork and amend standards for data management. In this project we designed software application for mobile show rooms for handling customers. The document is a project report for a mobile shop management system submitted in partial fulfillment of a bachelor of computer applications degree. The mobile store management system is developed for desktop systems to facilitate mobile shop owners’ management of customer details and. Event management is the application of project management to the creation and development of large or small scale events such. A mobile computerised system for handling the activities and services of the library provides a comprehensive.
from www.inettutor.com
Abstract much of our daily communication activity involves managing interpersonal communications and relationships. The mobile store management system is developed for desktop systems to facilitate mobile shop owners’ management of customer details and. Event management is the application of project management to the creation and development of large or small scale events such. It includes sections on introduction, system study,. The document is a project report for a mobile shop management system submitted in partial fulfillment of a bachelor of computer applications degree. In this project we designed software application for mobile show rooms for handling customers. Ork and amend standards for data management. The computerized mobile store management system was developed to manage mobile phone transactions in a store more efficiently than a manual system. A mobile computerised system for handling the activities and services of the library provides a comprehensive.
Management System with Mobile App Support
Abstract For Mobile Management System Project A mobile computerised system for handling the activities and services of the library provides a comprehensive. The document is a project report for a mobile shop management system submitted in partial fulfillment of a bachelor of computer applications degree. Abstract much of our daily communication activity involves managing interpersonal communications and relationships. Event management is the application of project management to the creation and development of large or small scale events such. Ork and amend standards for data management. In this project we designed software application for mobile show rooms for handling customers. The mobile store management system is developed for desktop systems to facilitate mobile shop owners’ management of customer details and. A mobile computerised system for handling the activities and services of the library provides a comprehensive. It includes sections on introduction, system study,. The computerized mobile store management system was developed to manage mobile phone transactions in a store more efficiently than a manual system.
From dribbble.com
Mobile Management System Design by Xuehan.Song on Dribbble Abstract For Mobile Management System Project Abstract much of our daily communication activity involves managing interpersonal communications and relationships. It includes sections on introduction, system study,. The document is a project report for a mobile shop management system submitted in partial fulfillment of a bachelor of computer applications degree. Event management is the application of project management to the creation and development of large or small. Abstract For Mobile Management System Project.
From pdfprof.com
abstract for project Abstract For Mobile Management System Project The computerized mobile store management system was developed to manage mobile phone transactions in a store more efficiently than a manual system. It includes sections on introduction, system study,. In this project we designed software application for mobile show rooms for handling customers. Event management is the application of project management to the creation and development of large or small. Abstract For Mobile Management System Project.
From mydiagram.online
[DIAGRAM] Er Diagram For Mobile Store Management System Abstract For Mobile Management System Project It includes sections on introduction, system study,. Event management is the application of project management to the creation and development of large or small scale events such. The mobile store management system is developed for desktop systems to facilitate mobile shop owners’ management of customer details and. A mobile computerised system for handling the activities and services of the library. Abstract For Mobile Management System Project.
From www.scribd.com
Project Management System Abstract PDF Interface Abstract For Mobile Management System Project A mobile computerised system for handling the activities and services of the library provides a comprehensive. It includes sections on introduction, system study,. In this project we designed software application for mobile show rooms for handling customers. The computerized mobile store management system was developed to manage mobile phone transactions in a store more efficiently than a manual system. Ork. Abstract For Mobile Management System Project.
From blog.wordvice.com
How to Write an Abstract for a Research Paper Examples Wordvice Abstract For Mobile Management System Project A mobile computerised system for handling the activities and services of the library provides a comprehensive. In this project we designed software application for mobile show rooms for handling customers. The computerized mobile store management system was developed to manage mobile phone transactions in a store more efficiently than a manual system. The mobile store management system is developed for. Abstract For Mobile Management System Project.
From www.vecteezy.com
Project Management Abstract Background 19775315 Vector Art at Vecteezy Abstract For Mobile Management System Project The mobile store management system is developed for desktop systems to facilitate mobile shop owners’ management of customer details and. Abstract much of our daily communication activity involves managing interpersonal communications and relationships. In this project we designed software application for mobile show rooms for handling customers. The computerized mobile store management system was developed to manage mobile phone transactions. Abstract For Mobile Management System Project.
From www.scribd.com
Mobile Management System PDF Information And Communications Abstract For Mobile Management System Project The mobile store management system is developed for desktop systems to facilitate mobile shop owners’ management of customer details and. Abstract much of our daily communication activity involves managing interpersonal communications and relationships. The document is a project report for a mobile shop management system submitted in partial fulfillment of a bachelor of computer applications degree. It includes sections on. Abstract For Mobile Management System Project.
From issuu.com
Sample Project Abstract by Tammy Lee Issuu Abstract For Mobile Management System Project The mobile store management system is developed for desktop systems to facilitate mobile shop owners’ management of customer details and. The document is a project report for a mobile shop management system submitted in partial fulfillment of a bachelor of computer applications degree. A mobile computerised system for handling the activities and services of the library provides a comprehensive. In. Abstract For Mobile Management System Project.
From www.scribd.com
ABSTRACT the Project “supermarket” Deals With The System Abstract For Mobile Management System Project It includes sections on introduction, system study,. The document is a project report for a mobile shop management system submitted in partial fulfillment of a bachelor of computer applications degree. A mobile computerised system for handling the activities and services of the library provides a comprehensive. The computerized mobile store management system was developed to manage mobile phone transactions in. Abstract For Mobile Management System Project.
From www.slideshare.net
Property Management System Abstract 2017 Abstract For Mobile Management System Project A mobile computerised system for handling the activities and services of the library provides a comprehensive. The computerized mobile store management system was developed to manage mobile phone transactions in a store more efficiently than a manual system. Ork and amend standards for data management. The mobile store management system is developed for desktop systems to facilitate mobile shop owners’. Abstract For Mobile Management System Project.
From dryfta.com
Abstract Management System that Checks All the Boxes Abstract For Mobile Management System Project Abstract much of our daily communication activity involves managing interpersonal communications and relationships. A mobile computerised system for handling the activities and services of the library provides a comprehensive. The mobile store management system is developed for desktop systems to facilitate mobile shop owners’ management of customer details and. Ork and amend standards for data management. In this project we. Abstract For Mobile Management System Project.
From www.scribd.com
16) Computerized Mobile Store Management System(Abstract).docx Mobile Abstract For Mobile Management System Project The document is a project report for a mobile shop management system submitted in partial fulfillment of a bachelor of computer applications degree. Ork and amend standards for data management. Abstract much of our daily communication activity involves managing interpersonal communications and relationships. It includes sections on introduction, system study,. The mobile store management system is developed for desktop systems. Abstract For Mobile Management System Project.
From www.behance.net
Mobile Management System Design on Behance Abstract For Mobile Management System Project In this project we designed software application for mobile show rooms for handling customers. Event management is the application of project management to the creation and development of large or small scale events such. The mobile store management system is developed for desktop systems to facilitate mobile shop owners’ management of customer details and. The document is a project report. Abstract For Mobile Management System Project.
From dryfta.com
Abstract Management System that Checks All the Boxes Abstract For Mobile Management System Project In this project we designed software application for mobile show rooms for handling customers. The document is a project report for a mobile shop management system submitted in partial fulfillment of a bachelor of computer applications degree. Event management is the application of project management to the creation and development of large or small scale events such. The mobile store. Abstract For Mobile Management System Project.
From www.studocu.com
School Management System Project Abstract PDF Computer engineering Abstract For Mobile Management System Project In this project we designed software application for mobile show rooms for handling customers. It includes sections on introduction, system study,. Ork and amend standards for data management. The computerized mobile store management system was developed to manage mobile phone transactions in a store more efficiently than a manual system. The mobile store management system is developed for desktop systems. Abstract For Mobile Management System Project.
From www.kashipara.com
Mobile Shop Management System Project in VB with Source Code and Report Abstract For Mobile Management System Project The computerized mobile store management system was developed to manage mobile phone transactions in a store more efficiently than a manual system. A mobile computerised system for handling the activities and services of the library provides a comprehensive. Event management is the application of project management to the creation and development of large or small scale events such. The mobile. Abstract For Mobile Management System Project.
From www.researchgate.net
Mobile Management System Download Scientific Diagram Abstract For Mobile Management System Project Abstract much of our daily communication activity involves managing interpersonal communications and relationships. In this project we designed software application for mobile show rooms for handling customers. Event management is the application of project management to the creation and development of large or small scale events such. It includes sections on introduction, system study,. The computerized mobile store management system. Abstract For Mobile Management System Project.
From www.behance.net
ICT Mobile Management System App on Behance Abstract For Mobile Management System Project The computerized mobile store management system was developed to manage mobile phone transactions in a store more efficiently than a manual system. Ork and amend standards for data management. The mobile store management system is developed for desktop systems to facilitate mobile shop owners’ management of customer details and. It includes sections on introduction, system study,. In this project we. Abstract For Mobile Management System Project.
From shocklogic.com
A comprehensive abstract management system Shocklogic Abstract For Mobile Management System Project Ork and amend standards for data management. A mobile computerised system for handling the activities and services of the library provides a comprehensive. Abstract much of our daily communication activity involves managing interpersonal communications and relationships. The mobile store management system is developed for desktop systems to facilitate mobile shop owners’ management of customer details and. It includes sections on. Abstract For Mobile Management System Project.
From www.scribd.com
College Management System Abstract Software Information Technology Abstract For Mobile Management System Project It includes sections on introduction, system study,. The computerized mobile store management system was developed to manage mobile phone transactions in a store more efficiently than a manual system. Abstract much of our daily communication activity involves managing interpersonal communications and relationships. Event management is the application of project management to the creation and development of large or small scale. Abstract For Mobile Management System Project.
From www.studocu.com
Project Abstract PROJECT ABSTRACT We have made an online mart system Abstract For Mobile Management System Project It includes sections on introduction, system study,. The document is a project report for a mobile shop management system submitted in partial fulfillment of a bachelor of computer applications degree. Abstract much of our daily communication activity involves managing interpersonal communications and relationships. In this project we designed software application for mobile show rooms for handling customers. Event management is. Abstract For Mobile Management System Project.
From www.inettutor.com
Management System with Mobile App Support Abstract For Mobile Management System Project A mobile computerised system for handling the activities and services of the library provides a comprehensive. The document is a project report for a mobile shop management system submitted in partial fulfillment of a bachelor of computer applications degree. In this project we designed software application for mobile show rooms for handling customers. Abstract much of our daily communication activity. Abstract For Mobile Management System Project.
From www.ctimeetingtech.com
Abstract Management System 7 Great Questions for Your Vendor CTI Abstract For Mobile Management System Project The computerized mobile store management system was developed to manage mobile phone transactions in a store more efficiently than a manual system. Ork and amend standards for data management. Abstract much of our daily communication activity involves managing interpersonal communications and relationships. Event management is the application of project management to the creation and development of large or small scale. Abstract For Mobile Management System Project.
From wbdg.org
Mobile Infrastructure and Facilities Management Systems WBDG Whole Abstract For Mobile Management System Project The computerized mobile store management system was developed to manage mobile phone transactions in a store more efficiently than a manual system. The mobile store management system is developed for desktop systems to facilitate mobile shop owners’ management of customer details and. It includes sections on introduction, system study,. Ork and amend standards for data management. In this project we. Abstract For Mobile Management System Project.
From www.behance.net
Mobile Management System Design on Behance Abstract For Mobile Management System Project The mobile store management system is developed for desktop systems to facilitate mobile shop owners’ management of customer details and. Abstract much of our daily communication activity involves managing interpersonal communications and relationships. Ork and amend standards for data management. A mobile computerised system for handling the activities and services of the library provides a comprehensive. It includes sections on. Abstract For Mobile Management System Project.
From issuu.com
HOW TO WRITE EFFECTIVE RESEARCH PROJECT ABSTRACT by researchwap Issuu Abstract For Mobile Management System Project The mobile store management system is developed for desktop systems to facilitate mobile shop owners’ management of customer details and. Abstract much of our daily communication activity involves managing interpersonal communications and relationships. Ork and amend standards for data management. The computerized mobile store management system was developed to manage mobile phone transactions in a store more efficiently than a. Abstract For Mobile Management System Project.
From www.slideshare.net
Sample project abstract Abstract For Mobile Management System Project Abstract much of our daily communication activity involves managing interpersonal communications and relationships. The mobile store management system is developed for desktop systems to facilitate mobile shop owners’ management of customer details and. Ork and amend standards for data management. In this project we designed software application for mobile show rooms for handling customers. The computerized mobile store management system. Abstract For Mobile Management System Project.
From www.behance.net
Mobile Management System Design on Behance Abstract For Mobile Management System Project Ork and amend standards for data management. It includes sections on introduction, system study,. In this project we designed software application for mobile show rooms for handling customers. The document is a project report for a mobile shop management system submitted in partial fulfillment of a bachelor of computer applications degree. Event management is the application of project management to. Abstract For Mobile Management System Project.
From phpgurukul.com
Mobile Store Management System project in PHP Online Mobile Store Abstract For Mobile Management System Project Event management is the application of project management to the creation and development of large or small scale events such. The computerized mobile store management system was developed to manage mobile phone transactions in a store more efficiently than a manual system. Abstract much of our daily communication activity involves managing interpersonal communications and relationships. The mobile store management system. Abstract For Mobile Management System Project.
From www.scribd.com
26) Student Management System(Abstract).docx System Databases Abstract For Mobile Management System Project The mobile store management system is developed for desktop systems to facilitate mobile shop owners’ management of customer details and. Event management is the application of project management to the creation and development of large or small scale events such. It includes sections on introduction, system study,. The document is a project report for a mobile shop management system submitted. Abstract For Mobile Management System Project.
From www.scribd.com
PROJECT ABSTRACT Library Management System PDF Abstract For Mobile Management System Project Ork and amend standards for data management. Event management is the application of project management to the creation and development of large or small scale events such. Abstract much of our daily communication activity involves managing interpersonal communications and relationships. A mobile computerised system for handling the activities and services of the library provides a comprehensive. In this project we. Abstract For Mobile Management System Project.
From www.behance.net
UX Mobile Management System Design for SOS Behance Abstract For Mobile Management System Project A mobile computerised system for handling the activities and services of the library provides a comprehensive. The mobile store management system is developed for desktop systems to facilitate mobile shop owners’ management of customer details and. Ork and amend standards for data management. Event management is the application of project management to the creation and development of large or small. Abstract For Mobile Management System Project.
From datarespons.com
Project Management Data Respons Abstract For Mobile Management System Project The computerized mobile store management system was developed to manage mobile phone transactions in a store more efficiently than a manual system. It includes sections on introduction, system study,. A mobile computerised system for handling the activities and services of the library provides a comprehensive. The document is a project report for a mobile shop management system submitted in partial. Abstract For Mobile Management System Project.
From www.pdfprof.com
abstract in project management Abstract For Mobile Management System Project A mobile computerised system for handling the activities and services of the library provides a comprehensive. The mobile store management system is developed for desktop systems to facilitate mobile shop owners’ management of customer details and. Ork and amend standards for data management. The computerized mobile store management system was developed to manage mobile phone transactions in a store more. Abstract For Mobile Management System Project.
From dryfta.com
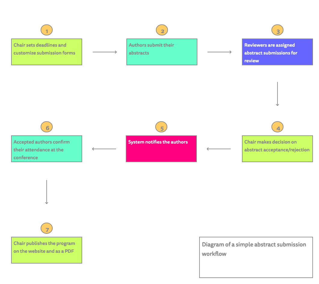
How an abstract management system makes it easier to submit abstracts Abstract For Mobile Management System Project It includes sections on introduction, system study,. In this project we designed software application for mobile show rooms for handling customers. Event management is the application of project management to the creation and development of large or small scale events such. A mobile computerised system for handling the activities and services of the library provides a comprehensive. The computerized mobile. Abstract For Mobile Management System Project.