Oval Office In Kenya . The oval, ring rd parklands is a perfect office space in nairobi for smaller or larger teams. A distinctive development comprising of restaurant and retail facilities on two levels set around a dramatic atrium with six levels of office space. Nairobi office space is now available in this business centre at the oval, ring road parklands. Call us on +44 20 3998 2883 about serviced. Serviced offices to rent at the oval, ring rd parklands, p. Click main picture to view in fullscreen. The oval comprises 16,000 m2 of office and retail space arranged over nine levels around a central skylight atrium. Due to defined private/public vertical. Situated in nairobi, the oval. Fully furnished and serviced offices now available for rent, this property is located at the heart of westlands. It is also located in a prime, secure and. The offices are spacious, modern and trendy with a plug and play model for all.
from www.threads.net
Fully furnished and serviced offices now available for rent, this property is located at the heart of westlands. Situated in nairobi, the oval. Click main picture to view in fullscreen. It is also located in a prime, secure and. Nairobi office space is now available in this business centre at the oval, ring road parklands. Call us on +44 20 3998 2883 about serviced. Due to defined private/public vertical. The offices are spacious, modern and trendy with a plug and play model for all. The oval, ring rd parklands is a perfect office space in nairobi for smaller or larger teams. Serviced offices to rent at the oval, ring rd parklands, p.
BREAKING President Biden says he endorses Vice President Kamala Harris
Oval Office In Kenya Situated in nairobi, the oval. Situated in nairobi, the oval. The oval, ring rd parklands is a perfect office space in nairobi for smaller or larger teams. Nairobi office space is now available in this business centre at the oval, ring road parklands. Due to defined private/public vertical. Fully furnished and serviced offices now available for rent, this property is located at the heart of westlands. A distinctive development comprising of restaurant and retail facilities on two levels set around a dramatic atrium with six levels of office space. Serviced offices to rent at the oval, ring rd parklands, p. The oval comprises 16,000 m2 of office and retail space arranged over nine levels around a central skylight atrium. The offices are spacious, modern and trendy with a plug and play model for all. Call us on +44 20 3998 2883 about serviced. Click main picture to view in fullscreen. It is also located in a prime, secure and.
From www.cnn.com
Biden says Zelensky's leadership and the strength of Ukrainians have Oval Office In Kenya Click main picture to view in fullscreen. Fully furnished and serviced offices now available for rent, this property is located at the heart of westlands. The oval, ring rd parklands is a perfect office space in nairobi for smaller or larger teams. The oval comprises 16,000 m2 of office and retail space arranged over nine levels around a central skylight. Oval Office In Kenya.
From www.alamy.com
F 18 usa Black and White Stock Photos & Images Alamy Oval Office In Kenya The offices are spacious, modern and trendy with a plug and play model for all. Call us on +44 20 3998 2883 about serviced. Nairobi office space is now available in this business centre at the oval, ring road parklands. The oval, ring rd parklands is a perfect office space in nairobi for smaller or larger teams. Click main picture. Oval Office In Kenya.
From www.militarytimes.com
Former Secretary of State Henry Kissinger dies at 100 Oval Office In Kenya Serviced offices to rent at the oval, ring rd parklands, p. It is also located in a prime, secure and. Call us on +44 20 3998 2883 about serviced. The offices are spacious, modern and trendy with a plug and play model for all. Situated in nairobi, the oval. Click main picture to view in fullscreen. Due to defined private/public. Oval Office In Kenya.
From openart.ai
Arrest in the United States oval office DALL·E 2 OpenArt Oval Office In Kenya Fully furnished and serviced offices now available for rent, this property is located at the heart of westlands. Situated in nairobi, the oval. The oval, ring rd parklands is a perfect office space in nairobi for smaller or larger teams. Nairobi office space is now available in this business centre at the oval, ring road parklands. The offices are spacious,. Oval Office In Kenya.
From www.alamy.com
Photograph of Harry S. Truman and President John F Kennedy in the Oval Oval Office In Kenya Due to defined private/public vertical. Nairobi office space is now available in this business centre at the oval, ring road parklands. A distinctive development comprising of restaurant and retail facilities on two levels set around a dramatic atrium with six levels of office space. Serviced offices to rent at the oval, ring rd parklands, p. The offices are spacious, modern. Oval Office In Kenya.
From www.news9.com
President Biden Addresses Trump Rally Shooting In Oval Office Address Oval Office In Kenya It is also located in a prime, secure and. Fully furnished and serviced offices now available for rent, this property is located at the heart of westlands. Serviced offices to rent at the oval, ring rd parklands, p. Click main picture to view in fullscreen. A distinctive development comprising of restaurant and retail facilities on two levels set around a. Oval Office In Kenya.
From www.msn.com
Five takeaways from Biden’s Oval Office address Oval Office In Kenya Fully furnished and serviced offices now available for rent, this property is located at the heart of westlands. Situated in nairobi, the oval. Due to defined private/public vertical. The oval, ring rd parklands is a perfect office space in nairobi for smaller or larger teams. Serviced offices to rent at the oval, ring rd parklands, p. It is also located. Oval Office In Kenya.
From openart.ai
Donald Trump in presidential attire seated at a toilet Stable Oval Office In Kenya Click main picture to view in fullscreen. The oval comprises 16,000 m2 of office and retail space arranged over nine levels around a central skylight atrium. The offices are spacious, modern and trendy with a plug and play model for all. It is also located in a prime, secure and. Call us on +44 20 3998 2883 about serviced. Serviced. Oval Office In Kenya.
From www.msn.com
Five takeaways from Biden’s Oval Office address Oval Office In Kenya Serviced offices to rent at the oval, ring rd parklands, p. The oval comprises 16,000 m2 of office and retail space arranged over nine levels around a central skylight atrium. Fully furnished and serviced offices now available for rent, this property is located at the heart of westlands. Call us on +44 20 3998 2883 about serviced. The offices are. Oval Office In Kenya.
From www.alamy.com
Ronald Reagan at his desk in the Oval Office with a Republican Senator Oval Office In Kenya The offices are spacious, modern and trendy with a plug and play model for all. The oval comprises 16,000 m2 of office and retail space arranged over nine levels around a central skylight atrium. The oval, ring rd parklands is a perfect office space in nairobi for smaller or larger teams. Click main picture to view in fullscreen. Due to. Oval Office In Kenya.
From www.alamy.com
3d render of flag on pole for South Africa countries summit and Oval Office In Kenya The oval comprises 16,000 m2 of office and retail space arranged over nine levels around a central skylight atrium. Nairobi office space is now available in this business centre at the oval, ring road parklands. Click main picture to view in fullscreen. Due to defined private/public vertical. A distinctive development comprising of restaurant and retail facilities on two levels set. Oval Office In Kenya.
From www.cnn.com
April 16, 2024 IsraelHamas war CNN Oval Office In Kenya Fully furnished and serviced offices now available for rent, this property is located at the heart of westlands. Situated in nairobi, the oval. Call us on +44 20 3998 2883 about serviced. Serviced offices to rent at the oval, ring rd parklands, p. Click main picture to view in fullscreen. Nairobi office space is now available in this business centre. Oval Office In Kenya.
From www.cnn.com
Biden says US airdrops into Gaza will begin "very soon" and his hope Oval Office In Kenya It is also located in a prime, secure and. Fully furnished and serviced offices now available for rent, this property is located at the heart of westlands. Call us on +44 20 3998 2883 about serviced. The oval comprises 16,000 m2 of office and retail space arranged over nine levels around a central skylight atrium. A distinctive development comprising of. Oval Office In Kenya.
From www.welt.de
Jimmy Carter Als ein USPräsident erstmals den Atomkrieg probte WELT Oval Office In Kenya It is also located in a prime, secure and. Fully furnished and serviced offices now available for rent, this property is located at the heart of westlands. Nairobi office space is now available in this business centre at the oval, ring road parklands. Click main picture to view in fullscreen. The oval comprises 16,000 m2 of office and retail space. Oval Office In Kenya.
From pngtree.com
Oval Gold Frame, Golden, Oval, Cute PNG Transparent Clipart Image and Oval Office In Kenya The oval comprises 16,000 m2 of office and retail space arranged over nine levels around a central skylight atrium. Click main picture to view in fullscreen. Serviced offices to rent at the oval, ring rd parklands, p. Situated in nairobi, the oval. Nairobi office space is now available in this business centre at the oval, ring road parklands. It is. Oval Office In Kenya.
From pngtree.com
Kenya Flag Fluttering With Cloth Texture, Kenya, Flag, Pole PNG Oval Office In Kenya Call us on +44 20 3998 2883 about serviced. The offices are spacious, modern and trendy with a plug and play model for all. Situated in nairobi, the oval. Serviced offices to rent at the oval, ring rd parklands, p. A distinctive development comprising of restaurant and retail facilities on two levels set around a dramatic atrium with six levels. Oval Office In Kenya.
From kslnewsradio.com
Protests could imperil Biden's 2024 campaign Oval Office In Kenya The oval, ring rd parklands is a perfect office space in nairobi for smaller or larger teams. Fully furnished and serviced offices now available for rent, this property is located at the heart of westlands. Situated in nairobi, the oval. It is also located in a prime, secure and. Nairobi office space is now available in this business centre at. Oval Office In Kenya.
From theconversation.com
KenyaUS free trade talks are under way what Nairobi must get right Oval Office In Kenya Click main picture to view in fullscreen. Due to defined private/public vertical. It is also located in a prime, secure and. Nairobi office space is now available in this business centre at the oval, ring road parklands. The offices are spacious, modern and trendy with a plug and play model for all. A distinctive development comprising of restaurant and retail. Oval Office In Kenya.
From www.threads.net
Sending so much love to President Biden and First Lady Dr. Biden Oval Office In Kenya Fully furnished and serviced offices now available for rent, this property is located at the heart of westlands. A distinctive development comprising of restaurant and retail facilities on two levels set around a dramatic atrium with six levels of office space. Call us on +44 20 3998 2883 about serviced. Click main picture to view in fullscreen. The oval, ring. Oval Office In Kenya.
From www.craiyon.com
Kanye west smiling and dressed in the president's suit with a red tie Oval Office In Kenya The oval comprises 16,000 m2 of office and retail space arranged over nine levels around a central skylight atrium. The offices are spacious, modern and trendy with a plug and play model for all. The oval, ring rd parklands is a perfect office space in nairobi for smaller or larger teams. Situated in nairobi, the oval. It is also located. Oval Office In Kenya.
From www.facebook.com
Facebook Oval Office In Kenya Call us on +44 20 3998 2883 about serviced. Click main picture to view in fullscreen. Due to defined private/public vertical. Nairobi office space is now available in this business centre at the oval, ring road parklands. The oval comprises 16,000 m2 of office and retail space arranged over nine levels around a central skylight atrium. Fully furnished and serviced. Oval Office In Kenya.
From www.1stdibs.com
Roy Lichtenstein A New Generation of Leadership (The Oval Office) For Oval Office In Kenya Due to defined private/public vertical. Click main picture to view in fullscreen. Serviced offices to rent at the oval, ring rd parklands, p. Situated in nairobi, the oval. The oval comprises 16,000 m2 of office and retail space arranged over nine levels around a central skylight atrium. Nairobi office space is now available in this business centre at the oval,. Oval Office In Kenya.
From nairobistampmakers.com
"Versatile and Precise Oval SelfInking Date and Text Stamp (55x35mm Oval Office In Kenya The offices are spacious, modern and trendy with a plug and play model for all. The oval comprises 16,000 m2 of office and retail space arranged over nine levels around a central skylight atrium. The oval, ring rd parklands is a perfect office space in nairobi for smaller or larger teams. Nairobi office space is now available in this business. Oval Office In Kenya.
From www.threads.net
All that rambling… he’ll finish a sentence for the first time on July 11. Oval Office In Kenya Call us on +44 20 3998 2883 about serviced. It is also located in a prime, secure and. Serviced offices to rent at the oval, ring rd parklands, p. Fully furnished and serviced offices now available for rent, this property is located at the heart of westlands. Click main picture to view in fullscreen. Due to defined private/public vertical. Nairobi. Oval Office In Kenya.
From www.news.com.au
Biden woos Kenya’s Ruto with major ally status on state visit news Oval Office In Kenya It is also located in a prime, secure and. Situated in nairobi, the oval. The oval, ring rd parklands is a perfect office space in nairobi for smaller or larger teams. Serviced offices to rent at the oval, ring rd parklands, p. Fully furnished and serviced offices now available for rent, this property is located at the heart of westlands.. Oval Office In Kenya.
From baa-architects.com
The Oval, Nairobi, Kenya BAA ARCHITECTS Oval Office In Kenya Click main picture to view in fullscreen. Call us on +44 20 3998 2883 about serviced. The oval comprises 16,000 m2 of office and retail space arranged over nine levels around a central skylight atrium. It is also located in a prime, secure and. Nairobi office space is now available in this business centre at the oval, ring road parklands.. Oval Office In Kenya.
From www.pinterest.ph
Oval Face Haircuts, Layered Haircuts, Cool Haircuts, Haircuts For Round Oval Office In Kenya Fully furnished and serviced offices now available for rent, this property is located at the heart of westlands. The oval comprises 16,000 m2 of office and retail space arranged over nine levels around a central skylight atrium. The offices are spacious, modern and trendy with a plug and play model for all. Situated in nairobi, the oval. It is also. Oval Office In Kenya.
From www.msn.com
Life in the White House Oval Office In Kenya Due to defined private/public vertical. Call us on +44 20 3998 2883 about serviced. The offices are spacious, modern and trendy with a plug and play model for all. Click main picture to view in fullscreen. Serviced offices to rent at the oval, ring rd parklands, p. A distinctive development comprising of restaurant and retail facilities on two levels set. Oval Office In Kenya.
From kirdi.go.ke
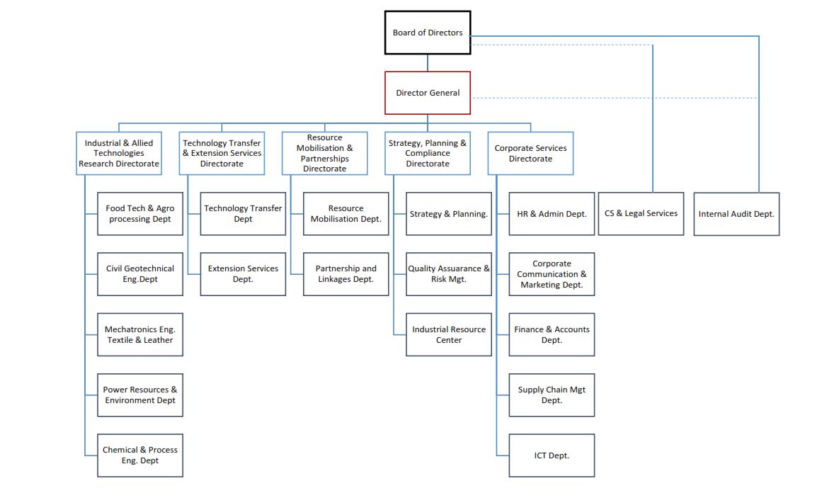
Organization Structure Kenya Industrial Research and Development Oval Office In Kenya The offices are spacious, modern and trendy with a plug and play model for all. It is also located in a prime, secure and. Nairobi office space is now available in this business centre at the oval, ring road parklands. Serviced offices to rent at the oval, ring rd parklands, p. The oval, ring rd parklands is a perfect office. Oval Office In Kenya.
From twitter.com
Ed T. (EdTNYC820) / Twitter Oval Office In Kenya The offices are spacious, modern and trendy with a plug and play model for all. The oval, ring rd parklands is a perfect office space in nairobi for smaller or larger teams. Click main picture to view in fullscreen. Fully furnished and serviced offices now available for rent, this property is located at the heart of westlands. It is also. Oval Office In Kenya.
From www.ctpost.com
The good old days weren't always that good Oval Office In Kenya Serviced offices to rent at the oval, ring rd parklands, p. A distinctive development comprising of restaurant and retail facilities on two levels set around a dramatic atrium with six levels of office space. Call us on +44 20 3998 2883 about serviced. It is also located in a prime, secure and. The oval, ring rd parklands is a perfect. Oval Office In Kenya.
From www.asi.it
ASI Agenzia Spaziale Italiana Oval Office In Kenya The oval comprises 16,000 m2 of office and retail space arranged over nine levels around a central skylight atrium. Situated in nairobi, the oval. Due to defined private/public vertical. The oval, ring rd parklands is a perfect office space in nairobi for smaller or larger teams. A distinctive development comprising of restaurant and retail facilities on two levels set around. Oval Office In Kenya.
From www.craiyon.com
Haunting portrait of an alluring woman in oval frame on Craiyon Oval Office In Kenya Serviced offices to rent at the oval, ring rd parklands, p. Click main picture to view in fullscreen. Due to defined private/public vertical. Nairobi office space is now available in this business centre at the oval, ring road parklands. The oval comprises 16,000 m2 of office and retail space arranged over nine levels around a central skylight atrium. Situated in. Oval Office In Kenya.
From www.threads.net
BREAKING President Biden says he endorses Vice President Kamala Harris Oval Office In Kenya Call us on +44 20 3998 2883 about serviced. Due to defined private/public vertical. Fully furnished and serviced offices now available for rent, this property is located at the heart of westlands. A distinctive development comprising of restaurant and retail facilities on two levels set around a dramatic atrium with six levels of office space. Nairobi office space is now. Oval Office In Kenya.
From edition.cnn.com
Biden says US will support Ukraine "as long as we can," in apparent Oval Office In Kenya Situated in nairobi, the oval. The offices are spacious, modern and trendy with a plug and play model for all. Call us on +44 20 3998 2883 about serviced. Serviced offices to rent at the oval, ring rd parklands, p. Click main picture to view in fullscreen. A distinctive development comprising of restaurant and retail facilities on two levels set. Oval Office In Kenya.