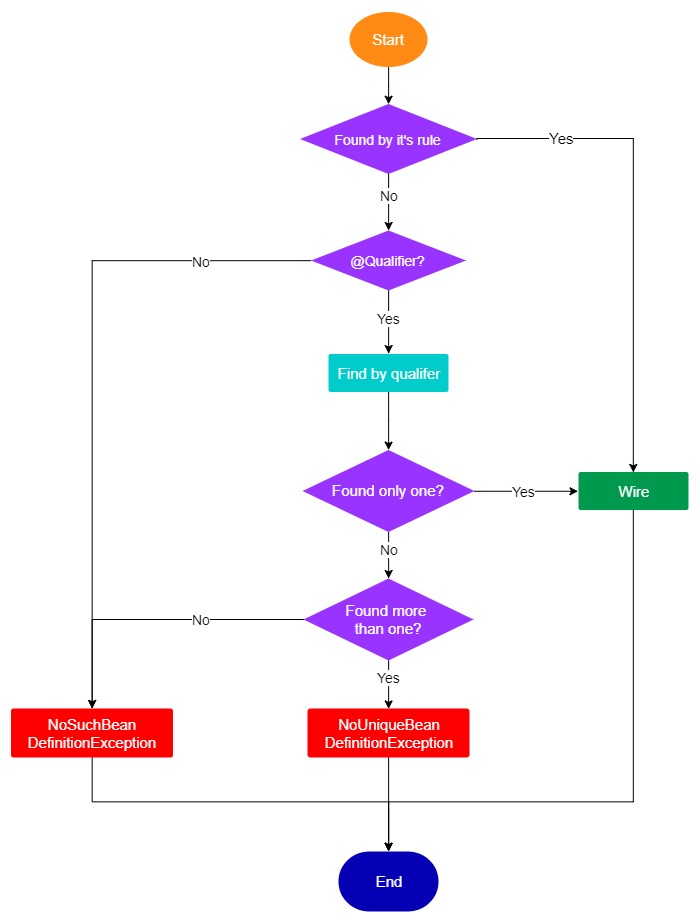
Autowired With Qualifier . You can use @qualifier along with @autowired. We can apply it to the. With the @qualifier annotation, we specify which bean we want to autowire among multiple candidates. @primary is an effective way to use autowiring by type with several instances when. In other words, by declaring all the bean dependencies in a. Dive deep into the differences between @autowired and @qualifier annotations in spring framework. In this tutorial, you will learn how to use the @autowired and @qualifier annotations to inject a specific instance of a bean. The spring framework enables automatic dependency injection. In fact spring will ask you explicitly select the bean if ambiguous bean type are.
from joonicoding.tistory.com
@primary is an effective way to use autowiring by type with several instances when. The spring framework enables automatic dependency injection. In other words, by declaring all the bean dependencies in a. In this tutorial, you will learn how to use the @autowired and @qualifier annotations to inject a specific instance of a bean. You can use @qualifier along with @autowired. With the @qualifier annotation, we specify which bean we want to autowire among multiple candidates. We can apply it to the. In fact spring will ask you explicitly select the bean if ambiguous bean type are. Dive deep into the differences between @autowired and @qualifier annotations in spring framework.
스프링 핵심 원리 기본편 Autowired필드명, Qualifier, Primary
Autowired With Qualifier We can apply it to the. With the @qualifier annotation, we specify which bean we want to autowire among multiple candidates. The spring framework enables automatic dependency injection. In this tutorial, you will learn how to use the @autowired and @qualifier annotations to inject a specific instance of a bean. In other words, by declaring all the bean dependencies in a. You can use @qualifier along with @autowired. In fact spring will ask you explicitly select the bean if ambiguous bean type are. Dive deep into the differences between @autowired and @qualifier annotations in spring framework. We can apply it to the. @primary is an effective way to use autowiring by type with several instances when.
From blog.csdn.net
Spring Resource、Autowired的区别及其两者与Qualifier结合使用的规则_resource是否 Autowired With Qualifier You can use @qualifier along with @autowired. In this tutorial, you will learn how to use the @autowired and @qualifier annotations to inject a specific instance of a bean. In fact spring will ask you explicitly select the bean if ambiguous bean type are. Dive deep into the differences between @autowired and @qualifier annotations in spring framework. @primary is an. Autowired With Qualifier.
From www.youtube.com
autowiring What is Autowired , Qualifier and Value annotations Autowired With Qualifier In fact spring will ask you explicitly select the bean if ambiguous bean type are. With the @qualifier annotation, we specify which bean we want to autowire among multiple candidates. The spring framework enables automatic dependency injection. In this tutorial, you will learn how to use the @autowired and @qualifier annotations to inject a specific instance of a bean. @primary. Autowired With Qualifier.
From blog.csdn.net
Javaee Autowired 和 Qualifier 注解的用法_java autowired qualifierCSDN博客 Autowired With Qualifier The spring framework enables automatic dependency injection. We can apply it to the. @primary is an effective way to use autowiring by type with several instances when. In other words, by declaring all the bean dependencies in a. With the @qualifier annotation, we specify which bean we want to autowire among multiple candidates. You can use @qualifier along with @autowired.. Autowired With Qualifier.
From www.youtube.com
8 Autowiring in Spring Framework Autowired & Qualifier Autowired With Qualifier With the @qualifier annotation, we specify which bean we want to autowire among multiple candidates. In this tutorial, you will learn how to use the @autowired and @qualifier annotations to inject a specific instance of a bean. @primary is an effective way to use autowiring by type with several instances when. In fact spring will ask you explicitly select the. Autowired With Qualifier.
From www.cnblogs.com
Autowired Primary Qualifier ThisCall 博客园 Autowired With Qualifier In this tutorial, you will learn how to use the @autowired and @qualifier annotations to inject a specific instance of a bean. In other words, by declaring all the bean dependencies in a. Dive deep into the differences between @autowired and @qualifier annotations in spring framework. @primary is an effective way to use autowiring by type with several instances when.. Autowired With Qualifier.
From joonicoding.tistory.com
스프링 핵심 원리 기본편 Autowired필드명, Qualifier, Primary Autowired With Qualifier In this tutorial, you will learn how to use the @autowired and @qualifier annotations to inject a specific instance of a bean. The spring framework enables automatic dependency injection. In other words, by declaring all the bean dependencies in a. We can apply it to the. In fact spring will ask you explicitly select the bean if ambiguous bean type. Autowired With Qualifier.
From www.youtube.com
Spring Core Annotation Component AutoWired Primary Qualifier YouTube Autowired With Qualifier You can use @qualifier along with @autowired. In other words, by declaring all the bean dependencies in a. In fact spring will ask you explicitly select the bean if ambiguous bean type are. We can apply it to the. @primary is an effective way to use autowiring by type with several instances when. In this tutorial, you will learn how. Autowired With Qualifier.
From zhuanlan.zhihu.com
【08】spring中Spring中Autowired和Resource的区别 知乎 Autowired With Qualifier We can apply it to the. Dive deep into the differences between @autowired and @qualifier annotations in spring framework. @primary is an effective way to use autowiring by type with several instances when. You can use @qualifier along with @autowired. With the @qualifier annotation, we specify which bean we want to autowire among multiple candidates. In fact spring will ask. Autowired With Qualifier.
From blog.csdn.net
Autowired、Resource、Qualifier的使用及区别_autoware和resource有什么区别 qualifierCSDN博客 Autowired With Qualifier @primary is an effective way to use autowiring by type with several instances when. In other words, by declaring all the bean dependencies in a. Dive deep into the differences between @autowired and @qualifier annotations in spring framework. The spring framework enables automatic dependency injection. In this tutorial, you will learn how to use the @autowired and @qualifier annotations to. Autowired With Qualifier.
From velog.io
[Spring] Autowired, Qualifier, Primary Autowired With Qualifier In fact spring will ask you explicitly select the bean if ambiguous bean type are. In other words, by declaring all the bean dependencies in a. We can apply it to the. @primary is an effective way to use autowiring by type with several instances when. The spring framework enables automatic dependency injection. With the @qualifier annotation, we specify which. Autowired With Qualifier.
From www.youtube.com
Autowiring through Qualifier & Autowired Annotation In Spring Autowired With Qualifier In other words, by declaring all the bean dependencies in a. In fact spring will ask you explicitly select the bean if ambiguous bean type are. You can use @qualifier along with @autowired. We can apply it to the. The spring framework enables automatic dependency injection. Dive deep into the differences between @autowired and @qualifier annotations in spring framework. With. Autowired With Qualifier.
From www.youtube.com
Spring Dependency Injection Loose Coupling Help of Autowire (Part2 Autowired With Qualifier Dive deep into the differences between @autowired and @qualifier annotations in spring framework. With the @qualifier annotation, we specify which bean we want to autowire among multiple candidates. The spring framework enables automatic dependency injection. You can use @qualifier along with @autowired. We can apply it to the. In other words, by declaring all the bean dependencies in a. @primary. Autowired With Qualifier.
From blog.csdn.net
spring Autowired 和 Qualifier 配合使用实现按名称属性赋值源码_getter autowired Autowired With Qualifier In this tutorial, you will learn how to use the @autowired and @qualifier annotations to inject a specific instance of a bean. With the @qualifier annotation, we specify which bean we want to autowire among multiple candidates. You can use @qualifier along with @autowired. We can apply it to the. In fact spring will ask you explicitly select the bean. Autowired With Qualifier.
From www.youtube.com
Autowired annotation PRACTICALLY Qualifier annotation PRACTICALLY Autowired With Qualifier In other words, by declaring all the bean dependencies in a. In this tutorial, you will learn how to use the @autowired and @qualifier annotations to inject a specific instance of a bean. We can apply it to the. @primary is an effective way to use autowiring by type with several instances when. With the @qualifier annotation, we specify which. Autowired With Qualifier.
From www.youtube.com
13 Autowired Qualifier with Autowiring Spring framework Tutorials Autowired With Qualifier The spring framework enables automatic dependency injection. In other words, by declaring all the bean dependencies in a. In fact spring will ask you explicitly select the bean if ambiguous bean type are. In this tutorial, you will learn how to use the @autowired and @qualifier annotations to inject a specific instance of a bean. We can apply it to. Autowired With Qualifier.
From blog.csdn.net
Autowired和Qualifier_autowired和qualifierCSDN博客 Autowired With Qualifier In fact spring will ask you explicitly select the bean if ambiguous bean type are. In other words, by declaring all the bean dependencies in a. You can use @qualifier along with @autowired. With the @qualifier annotation, we specify which bean we want to autowire among multiple candidates. In this tutorial, you will learn how to use the @autowired and. Autowired With Qualifier.
From www.youtube.com
Autowired, Qualifier and Resource annotation in Spring Framework Autowired With Qualifier @primary is an effective way to use autowiring by type with several instances when. We can apply it to the. You can use @qualifier along with @autowired. With the @qualifier annotation, we specify which bean we want to autowire among multiple candidates. In fact spring will ask you explicitly select the bean if ambiguous bean type are. Dive deep into. Autowired With Qualifier.
From www.youtube.com
Spring Framework tutorial Constructor Injection using Autowired Autowired With Qualifier In this tutorial, you will learn how to use the @autowired and @qualifier annotations to inject a specific instance of a bean. Dive deep into the differences between @autowired and @qualifier annotations in spring framework. With the @qualifier annotation, we specify which bean we want to autowire among multiple candidates. @primary is an effective way to use autowiring by type. Autowired With Qualifier.
From www.youtube.com
Spring Boot Autowiring Autowired Qualifier Primary Resource Autowired With Qualifier @primary is an effective way to use autowiring by type with several instances when. You can use @qualifier along with @autowired. In fact spring will ask you explicitly select the bean if ambiguous bean type are. In this tutorial, you will learn how to use the @autowired and @qualifier annotations to inject a specific instance of a bean. In other. Autowired With Qualifier.
From blog.sachingurjar.me
Understanding the Difference Between Autowired and Qualifier in Autowired With Qualifier The spring framework enables automatic dependency injection. @primary is an effective way to use autowiring by type with several instances when. With the @qualifier annotation, we specify which bean we want to autowire among multiple candidates. You can use @qualifier along with @autowired. We can apply it to the. In fact spring will ask you explicitly select the bean if. Autowired With Qualifier.
From www.youtube.com
Why autowiring in spring XML Autowired qualifier spring Autowired With Qualifier @primary is an effective way to use autowiring by type with several instances when. With the @qualifier annotation, we specify which bean we want to autowire among multiple candidates. Dive deep into the differences between @autowired and @qualifier annotations in spring framework. In other words, by declaring all the bean dependencies in a. We can apply it to the. You. Autowired With Qualifier.
From medium.com
Spring Annotations — 1 — Autowired, Qualifier by Appdev Medium Autowired With Qualifier With the @qualifier annotation, we specify which bean we want to autowire among multiple candidates. In this tutorial, you will learn how to use the @autowired and @qualifier annotations to inject a specific instance of a bean. Dive deep into the differences between @autowired and @qualifier annotations in spring framework. The spring framework enables automatic dependency injection. In fact spring. Autowired With Qualifier.
From www.youtube.com
08Autowired and Qualifier spring core annotations spring framework Autowired With Qualifier In fact spring will ask you explicitly select the bean if ambiguous bean type are. In this tutorial, you will learn how to use the @autowired and @qualifier annotations to inject a specific instance of a bean. With the @qualifier annotation, we specify which bean we want to autowire among multiple candidates. In other words, by declaring all the bean. Autowired With Qualifier.
From www.youtube.com
Spring Boot Autowired, Qualifier, Primary, Required Simple Autowired With Qualifier In this tutorial, you will learn how to use the @autowired and @qualifier annotations to inject a specific instance of a bean. We can apply it to the. The spring framework enables automatic dependency injection. In other words, by declaring all the bean dependencies in a. With the @qualifier annotation, we specify which bean we want to autowire among multiple. Autowired With Qualifier.
From www.inflearn.com
Autowired 필드 명, Qualifier, Primary 강의중인데요 인프런 Autowired With Qualifier You can use @qualifier along with @autowired. We can apply it to the. Dive deep into the differences between @autowired and @qualifier annotations in spring framework. In fact spring will ask you explicitly select the bean if ambiguous bean type are. In this tutorial, you will learn how to use the @autowired and @qualifier annotations to inject a specific instance. Autowired With Qualifier.
From www.youtube.com
Spring Framework Session20 Autowired Qualifier Maven Mr Autowired With Qualifier With the @qualifier annotation, we specify which bean we want to autowire among multiple candidates. We can apply it to the. The spring framework enables automatic dependency injection. In other words, by declaring all the bean dependencies in a. Dive deep into the differences between @autowired and @qualifier annotations in spring framework. You can use @qualifier along with @autowired. In. Autowired With Qualifier.
From www.cnblogs.com
Spring注解之Autowired、Qualifier、Resource、Value Chenyi_li 博客园 Autowired With Qualifier @primary is an effective way to use autowiring by type with several instances when. The spring framework enables automatic dependency injection. In fact spring will ask you explicitly select the bean if ambiguous bean type are. We can apply it to the. Dive deep into the differences between @autowired and @qualifier annotations in spring framework. You can use @qualifier along. Autowired With Qualifier.
From blog.csdn.net
Autowired、Resource、Qualifier的使用及区别_autoware和resource有什么区别 qualifierCSDN博客 Autowired With Qualifier With the @qualifier annotation, we specify which bean we want to autowire among multiple candidates. In this tutorial, you will learn how to use the @autowired and @qualifier annotations to inject a specific instance of a bean. You can use @qualifier along with @autowired. We can apply it to the. In other words, by declaring all the bean dependencies in. Autowired With Qualifier.
From viblo.asia
「Spring Boot 2」 Autowired Primary Qualifier Autowired With Qualifier In other words, by declaring all the bean dependencies in a. You can use @qualifier along with @autowired. In fact spring will ask you explicitly select the bean if ambiguous bean type are. @primary is an effective way to use autowiring by type with several instances when. In this tutorial, you will learn how to use the @autowired and @qualifier. Autowired With Qualifier.
From javarevisited.blogspot.com
Difference between Autowired and Qualifier Annotation in Spring Autowired With Qualifier We can apply it to the. You can use @qualifier along with @autowired. Dive deep into the differences between @autowired and @qualifier annotations in spring framework. With the @qualifier annotation, we specify which bean we want to autowire among multiple candidates. In this tutorial, you will learn how to use the @autowired and @qualifier annotations to inject a specific instance. Autowired With Qualifier.
From bellvalefarms.com
Java Autowired Constructor Best Sale Autowired With Qualifier @primary is an effective way to use autowiring by type with several instances when. In this tutorial, you will learn how to use the @autowired and @qualifier annotations to inject a specific instance of a bean. With the @qualifier annotation, we specify which bean we want to autowire among multiple candidates. You can use @qualifier along with @autowired. In fact. Autowired With Qualifier.
From www.youtube.com
What is Qualifier Annotation Autowired Annotation? Spring Autowired With Qualifier In other words, by declaring all the bean dependencies in a. Dive deep into the differences between @autowired and @qualifier annotations in spring framework. @primary is an effective way to use autowiring by type with several instances when. The spring framework enables automatic dependency injection. In fact spring will ask you explicitly select the bean if ambiguous bean type are.. Autowired With Qualifier.
From www.youtube.com
Qualifier Annotation in Spring Spring Core Annotations Component Autowired With Qualifier Dive deep into the differences between @autowired and @qualifier annotations in spring framework. @primary is an effective way to use autowiring by type with several instances when. With the @qualifier annotation, we specify which bean we want to autowire among multiple candidates. The spring framework enables automatic dependency injection. In fact spring will ask you explicitly select the bean if. Autowired With Qualifier.
From www.youtube.com
Qualifier Annotation with Autowiring Spring Framework Tutorial YouTube Autowired With Qualifier In other words, by declaring all the bean dependencies in a. You can use @qualifier along with @autowired. The spring framework enables automatic dependency injection. Dive deep into the differences between @autowired and @qualifier annotations in spring framework. @primary is an effective way to use autowiring by type with several instances when. With the @qualifier annotation, we specify which bean. Autowired With Qualifier.
From blog.csdn.net
spring Autowired 和 Qualifier 配合使用实现按名称属性赋值源码_getter autowired Autowired With Qualifier The spring framework enables automatic dependency injection. You can use @qualifier along with @autowired. Dive deep into the differences between @autowired and @qualifier annotations in spring framework. In this tutorial, you will learn how to use the @autowired and @qualifier annotations to inject a specific instance of a bean. We can apply it to the. In fact spring will ask. Autowired With Qualifier.