Raw Materials To Finished Goods Process . These materials are integral to supply chain management (scm) as they influence every stage, from procurement to production. From automobiles to electronics, clothing to food, virtually every product undergoes a series of manufacturing steps before reaching consumers. Raw materials are the fundamental building blocks in production processes, representing the unprocessed materials that are transformed into finished goods. Manufacturing processes play a pivotal role in transforming raw materials into finished goods, shaping the products we use and rely on in our daily lives. “manufacturing supply chain” refers to the entire process, from sourcing raw materials to delivering a final product to the customer. Manufacturing is the process of turning raw materials or parts into finished goods through the use of tools, human labor, machinery, and chemical processing. Raw materials are the inputs used in the production process to create finished products that are ready to sell to consumers. This makes raw materials a vital piece of the.
from www.numerade.com
From automobiles to electronics, clothing to food, virtually every product undergoes a series of manufacturing steps before reaching consumers. “manufacturing supply chain” refers to the entire process, from sourcing raw materials to delivering a final product to the customer. Raw materials are the inputs used in the production process to create finished products that are ready to sell to consumers. This makes raw materials a vital piece of the. Manufacturing processes play a pivotal role in transforming raw materials into finished goods, shaping the products we use and rely on in our daily lives. Raw materials are the fundamental building blocks in production processes, representing the unprocessed materials that are transformed into finished goods. Manufacturing is the process of turning raw materials or parts into finished goods through the use of tools, human labor, machinery, and chemical processing. These materials are integral to supply chain management (scm) as they influence every stage, from procurement to production.
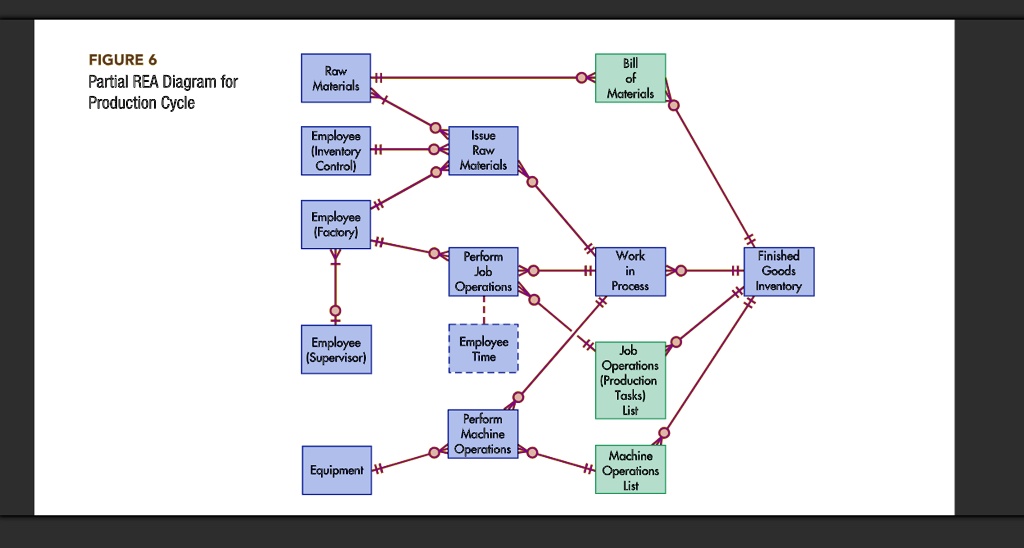
SOLVED FIGURE 6 Partial REA Diagram for Production Cycle Raw Materials
Raw Materials To Finished Goods Process Raw materials are the fundamental building blocks in production processes, representing the unprocessed materials that are transformed into finished goods. These materials are integral to supply chain management (scm) as they influence every stage, from procurement to production. Raw materials are the fundamental building blocks in production processes, representing the unprocessed materials that are transformed into finished goods. Manufacturing is the process of turning raw materials or parts into finished goods through the use of tools, human labor, machinery, and chemical processing. From automobiles to electronics, clothing to food, virtually every product undergoes a series of manufacturing steps before reaching consumers. Manufacturing processes play a pivotal role in transforming raw materials into finished goods, shaping the products we use and rely on in our daily lives. This makes raw materials a vital piece of the. “manufacturing supply chain” refers to the entire process, from sourcing raw materials to delivering a final product to the customer. Raw materials are the inputs used in the production process to create finished products that are ready to sell to consumers.
From adynamics.com.my
What is Inventory? Definitions, Examples, Types, Valuation, and More Raw Materials To Finished Goods Process From automobiles to electronics, clothing to food, virtually every product undergoes a series of manufacturing steps before reaching consumers. This makes raw materials a vital piece of the. Raw materials are the fundamental building blocks in production processes, representing the unprocessed materials that are transformed into finished goods. Manufacturing processes play a pivotal role in transforming raw materials into finished. Raw Materials To Finished Goods Process.
From www.researchgate.net
a) Manufacturing floor plan showing the location of the raw materials Raw Materials To Finished Goods Process Manufacturing is the process of turning raw materials or parts into finished goods through the use of tools, human labor, machinery, and chemical processing. Raw materials are the inputs used in the production process to create finished products that are ready to sell to consumers. Raw materials are the fundamental building blocks in production processes, representing the unprocessed materials that. Raw Materials To Finished Goods Process.
From blog.megaventory.com
Finished Goods Definition Raw Materials To Finished Goods Process Manufacturing is the process of turning raw materials or parts into finished goods through the use of tools, human labor, machinery, and chemical processing. Raw materials are the fundamental building blocks in production processes, representing the unprocessed materials that are transformed into finished goods. These materials are integral to supply chain management (scm) as they influence every stage, from procurement. Raw Materials To Finished Goods Process.
From courses.lumenlearning.com
Inventory Management Boundless Finance Raw Materials To Finished Goods Process Manufacturing processes play a pivotal role in transforming raw materials into finished goods, shaping the products we use and rely on in our daily lives. Raw materials are the fundamental building blocks in production processes, representing the unprocessed materials that are transformed into finished goods. Raw materials are the inputs used in the production process to create finished products that. Raw Materials To Finished Goods Process.
From www.school-mechademic.com
Manufacturing processes for selection in mechanical design Raw Materials To Finished Goods Process Raw materials are the fundamental building blocks in production processes, representing the unprocessed materials that are transformed into finished goods. Manufacturing processes play a pivotal role in transforming raw materials into finished goods, shaping the products we use and rely on in our daily lives. From automobiles to electronics, clothing to food, virtually every product undergoes a series of manufacturing. Raw Materials To Finished Goods Process.
From www.chegg.com
Solved Sales Raw materials inventory, beginning Work in Raw Materials To Finished Goods Process This makes raw materials a vital piece of the. Raw materials are the fundamental building blocks in production processes, representing the unprocessed materials that are transformed into finished goods. Raw materials are the inputs used in the production process to create finished products that are ready to sell to consumers. Manufacturing is the process of turning raw materials or parts. Raw Materials To Finished Goods Process.
From www.dreamstime.com
Aluminum Manufacturing Process, with Raw Materials Being Transformed Raw Materials To Finished Goods Process These materials are integral to supply chain management (scm) as they influence every stage, from procurement to production. Manufacturing processes play a pivotal role in transforming raw materials into finished goods, shaping the products we use and rely on in our daily lives. This makes raw materials a vital piece of the. Manufacturing is the process of turning raw materials. Raw Materials To Finished Goods Process.
From www.youtube.com
Types of InventoryRaw Materials, WorkinProgress(WIP), Finished Goods Raw Materials To Finished Goods Process Manufacturing is the process of turning raw materials or parts into finished goods through the use of tools, human labor, machinery, and chemical processing. Raw materials are the inputs used in the production process to create finished products that are ready to sell to consumers. “manufacturing supply chain” refers to the entire process, from sourcing raw materials to delivering a. Raw Materials To Finished Goods Process.
From www.dreamstime.com
Aluminum Manufacturing Process, with Raw Materials Being Transformed Raw Materials To Finished Goods Process This makes raw materials a vital piece of the. Raw materials are the fundamental building blocks in production processes, representing the unprocessed materials that are transformed into finished goods. “manufacturing supply chain” refers to the entire process, from sourcing raw materials to delivering a final product to the customer. Raw materials are the inputs used in the production process to. Raw Materials To Finished Goods Process.
From www.educba.com
Raw Materials Meaning Types, Sources & Examples EDUCBA Raw Materials To Finished Goods Process Raw materials are the fundamental building blocks in production processes, representing the unprocessed materials that are transformed into finished goods. These materials are integral to supply chain management (scm) as they influence every stage, from procurement to production. Manufacturing is the process of turning raw materials or parts into finished goods through the use of tools, human labor, machinery, and. Raw Materials To Finished Goods Process.
From www.youtube.com
Raw Materials, Work in Process, and Finished Goods Inventory (Cost Raw Materials To Finished Goods Process This makes raw materials a vital piece of the. Manufacturing is the process of turning raw materials or parts into finished goods through the use of tools, human labor, machinery, and chemical processing. From automobiles to electronics, clothing to food, virtually every product undergoes a series of manufacturing steps before reaching consumers. Raw materials are the inputs used in the. Raw Materials To Finished Goods Process.
From www.slideserve.com
PPT Source of Raw Material PowerPoint Presentation, free download Raw Materials To Finished Goods Process “manufacturing supply chain” refers to the entire process, from sourcing raw materials to delivering a final product to the customer. This makes raw materials a vital piece of the. These materials are integral to supply chain management (scm) as they influence every stage, from procurement to production. Manufacturing is the process of turning raw materials or parts into finished goods. Raw Materials To Finished Goods Process.
From slideplayer.com
Chapter 5 Production. ppt download Raw Materials To Finished Goods Process Raw materials are the fundamental building blocks in production processes, representing the unprocessed materials that are transformed into finished goods. From automobiles to electronics, clothing to food, virtually every product undergoes a series of manufacturing steps before reaching consumers. Raw materials are the inputs used in the production process to create finished products that are ready to sell to consumers.. Raw Materials To Finished Goods Process.
From www.chegg.com
Solved Balance sheet data Raw materials inventory Raw Materials To Finished Goods Process These materials are integral to supply chain management (scm) as they influence every stage, from procurement to production. Raw materials are the inputs used in the production process to create finished products that are ready to sell to consumers. This makes raw materials a vital piece of the. Raw materials are the fundamental building blocks in production processes, representing the. Raw Materials To Finished Goods Process.
From gioytjayh.blob.core.windows.net
Finished Goods Work In Process And Raw Materials at Blake Hensley blog Raw Materials To Finished Goods Process This makes raw materials a vital piece of the. These materials are integral to supply chain management (scm) as they influence every stage, from procurement to production. Manufacturing processes play a pivotal role in transforming raw materials into finished goods, shaping the products we use and rely on in our daily lives. “manufacturing supply chain” refers to the entire process,. Raw Materials To Finished Goods Process.
From www.wallstreetmojo.com
Material Flow What Is It, Types, Examples, Importance Raw Materials To Finished Goods Process From automobiles to electronics, clothing to food, virtually every product undergoes a series of manufacturing steps before reaching consumers. Manufacturing processes play a pivotal role in transforming raw materials into finished goods, shaping the products we use and rely on in our daily lives. This makes raw materials a vital piece of the. Raw materials are the fundamental building blocks. Raw Materials To Finished Goods Process.
From www.researchgate.net
Lifecycle phases Raw material extraction includes the processes Raw Materials To Finished Goods Process Raw materials are the fundamental building blocks in production processes, representing the unprocessed materials that are transformed into finished goods. This makes raw materials a vital piece of the. “manufacturing supply chain” refers to the entire process, from sourcing raw materials to delivering a final product to the customer. Manufacturing processes play a pivotal role in transforming raw materials into. Raw Materials To Finished Goods Process.
From www.inflowinventory.com
The 5 Fundamental Types of Inventory Everyone Should Know Raw Materials To Finished Goods Process This makes raw materials a vital piece of the. These materials are integral to supply chain management (scm) as they influence every stage, from procurement to production. Raw materials are the inputs used in the production process to create finished products that are ready to sell to consumers. Manufacturing processes play a pivotal role in transforming raw materials into finished. Raw Materials To Finished Goods Process.
From www.chegg.com
Solved Inventories Raw materials Work in process Finished Raw Materials To Finished Goods Process This makes raw materials a vital piece of the. Manufacturing is the process of turning raw materials or parts into finished goods through the use of tools, human labor, machinery, and chemical processing. “manufacturing supply chain” refers to the entire process, from sourcing raw materials to delivering a final product to the customer. From automobiles to electronics, clothing to food,. Raw Materials To Finished Goods Process.
From www.dreamstime.com
Process Plant, with Pipes and Valves Bringing Raw Materials in, and Raw Materials To Finished Goods Process These materials are integral to supply chain management (scm) as they influence every stage, from procurement to production. From automobiles to electronics, clothing to food, virtually every product undergoes a series of manufacturing steps before reaching consumers. Raw materials are the fundamental building blocks in production processes, representing the unprocessed materials that are transformed into finished goods. This makes raw. Raw Materials To Finished Goods Process.
From www.netsuite.com
What Are SemiFinished Goods? NetSuite Raw Materials To Finished Goods Process These materials are integral to supply chain management (scm) as they influence every stage, from procurement to production. Manufacturing is the process of turning raw materials or parts into finished goods through the use of tools, human labor, machinery, and chemical processing. Raw materials are the fundamental building blocks in production processes, representing the unprocessed materials that are transformed into. Raw Materials To Finished Goods Process.
From www.netsuite.com
Finished Goods Inventory Explained NetSuite Raw Materials To Finished Goods Process “manufacturing supply chain” refers to the entire process, from sourcing raw materials to delivering a final product to the customer. Manufacturing processes play a pivotal role in transforming raw materials into finished goods, shaping the products we use and rely on in our daily lives. Raw materials are the fundamental building blocks in production processes, representing the unprocessed materials that. Raw Materials To Finished Goods Process.
From www.investopedia.com
Manufacturing Definition, Types, Examples, and Use as Indicator Raw Materials To Finished Goods Process “manufacturing supply chain” refers to the entire process, from sourcing raw materials to delivering a final product to the customer. Manufacturing is the process of turning raw materials or parts into finished goods through the use of tools, human labor, machinery, and chemical processing. Manufacturing processes play a pivotal role in transforming raw materials into finished goods, shaping the products. Raw Materials To Finished Goods Process.
From mavink.com
Material Management Process Flow Chart Raw Materials To Finished Goods Process “manufacturing supply chain” refers to the entire process, from sourcing raw materials to delivering a final product to the customer. This makes raw materials a vital piece of the. Manufacturing processes play a pivotal role in transforming raw materials into finished goods, shaping the products we use and rely on in our daily lives. Manufacturing is the process of turning. Raw Materials To Finished Goods Process.
From brainly.in
create a flow is showing a transformation of any article from the raw Raw Materials To Finished Goods Process Manufacturing processes play a pivotal role in transforming raw materials into finished goods, shaping the products we use and rely on in our daily lives. From automobiles to electronics, clothing to food, virtually every product undergoes a series of manufacturing steps before reaching consumers. Manufacturing is the process of turning raw materials or parts into finished goods through the use. Raw Materials To Finished Goods Process.
From www.researchgate.net
Injection process flow. Download Scientific Diagram Raw Materials To Finished Goods Process This makes raw materials a vital piece of the. “manufacturing supply chain” refers to the entire process, from sourcing raw materials to delivering a final product to the customer. Raw materials are the fundamental building blocks in production processes, representing the unprocessed materials that are transformed into finished goods. From automobiles to electronics, clothing to food, virtually every product undergoes. Raw Materials To Finished Goods Process.
From www.slideteam.net
Supply Chain Flow From Raw Materials To Final Consumers Presentation Raw Materials To Finished Goods Process This makes raw materials a vital piece of the. From automobiles to electronics, clothing to food, virtually every product undergoes a series of manufacturing steps before reaching consumers. Manufacturing processes play a pivotal role in transforming raw materials into finished goods, shaping the products we use and rely on in our daily lives. Manufacturing is the process of turning raw. Raw Materials To Finished Goods Process.
From www.deskera.com
All You Need to Know About WIP Inventory Raw Materials To Finished Goods Process Raw materials are the inputs used in the production process to create finished products that are ready to sell to consumers. Raw materials are the fundamental building blocks in production processes, representing the unprocessed materials that are transformed into finished goods. Manufacturing is the process of turning raw materials or parts into finished goods through the use of tools, human. Raw Materials To Finished Goods Process.
From www.chegg.com
Solved Inventories Raw Materials WorkinProcess Finished Raw Materials To Finished Goods Process Raw materials are the fundamental building blocks in production processes, representing the unprocessed materials that are transformed into finished goods. These materials are integral to supply chain management (scm) as they influence every stage, from procurement to production. This makes raw materials a vital piece of the. Manufacturing processes play a pivotal role in transforming raw materials into finished goods,. Raw Materials To Finished Goods Process.
From dearsystems.freshdesk.com
Using Inputs and Outputs Intermediate or semifinished products Raw Materials To Finished Goods Process These materials are integral to supply chain management (scm) as they influence every stage, from procurement to production. “manufacturing supply chain” refers to the entire process, from sourcing raw materials to delivering a final product to the customer. Raw materials are the inputs used in the production process to create finished products that are ready to sell to consumers. Manufacturing. Raw Materials To Finished Goods Process.
From www.numerade.com
SOLVED FIGURE 6 Partial REA Diagram for Production Cycle Raw Materials Raw Materials To Finished Goods Process Manufacturing processes play a pivotal role in transforming raw materials into finished goods, shaping the products we use and rely on in our daily lives. Raw materials are the fundamental building blocks in production processes, representing the unprocessed materials that are transformed into finished goods. Raw materials are the inputs used in the production process to create finished products that. Raw Materials To Finished Goods Process.
From www.arenasolutions.com
Finished Goods (FG) Definition Arena Raw Materials To Finished Goods Process Manufacturing is the process of turning raw materials or parts into finished goods through the use of tools, human labor, machinery, and chemical processing. This makes raw materials a vital piece of the. Raw materials are the fundamental building blocks in production processes, representing the unprocessed materials that are transformed into finished goods. Raw materials are the inputs used in. Raw Materials To Finished Goods Process.
From www.chegg.com
Solved Inventories Raw Materials WorkinProcess Finished Raw Materials To Finished Goods Process Manufacturing is the process of turning raw materials or parts into finished goods through the use of tools, human labor, machinery, and chemical processing. This makes raw materials a vital piece of the. Raw materials are the fundamental building blocks in production processes, representing the unprocessed materials that are transformed into finished goods. “manufacturing supply chain” refers to the entire. Raw Materials To Finished Goods Process.
From www.dreamstime.com
Aluminum Manufacturing Process, with Raw Materials Being Transformed Raw Materials To Finished Goods Process Manufacturing is the process of turning raw materials or parts into finished goods through the use of tools, human labor, machinery, and chemical processing. Raw materials are the inputs used in the production process to create finished products that are ready to sell to consumers. These materials are integral to supply chain management (scm) as they influence every stage, from. Raw Materials To Finished Goods Process.
From www.chegg.com
Solved Make T Accounts (raw materials, WIP, Finished Goods, Raw Materials To Finished Goods Process Raw materials are the fundamental building blocks in production processes, representing the unprocessed materials that are transformed into finished goods. “manufacturing supply chain” refers to the entire process, from sourcing raw materials to delivering a final product to the customer. Raw materials are the inputs used in the production process to create finished products that are ready to sell to. Raw Materials To Finished Goods Process.