How To Merge Two Objects Together In Blender . So how do we merge and separate objects in blender? Simply select all the meshes you wish to merge, and hit ctrl+j to join them together. We can merge objects in object mode by holding shift while selecting. Move, scale, and rotate objects into position. You can merge multiple meshes together using a feature in blender by default. How to join objects using blender. This tool allows you to merge all selected vertices to a unique one, dissolving. This process can be especially helpful. Learn the essential technique of combining objects in blender with this comprehensive. Mesh ‣ merge, context menu ‣ merge. Using blender to merge objects is sometimes the easiest way to design a complex model. Merging objects allows you to combine different parts of a model into one single object. See how to add objects and join them in.
from www.blenderloop.com
Move, scale, and rotate objects into position. How to join objects using blender. This process can be especially helpful. This tool allows you to merge all selected vertices to a unique one, dissolving. Using blender to merge objects is sometimes the easiest way to design a complex model. Simply select all the meshes you wish to merge, and hit ctrl+j to join them together. You can merge multiple meshes together using a feature in blender by default. We can merge objects in object mode by holding shift while selecting. Merging objects allows you to combine different parts of a model into one single object. Learn the essential technique of combining objects in blender with this comprehensive.
Blender how to merge objects Blenderloop
How To Merge Two Objects Together In Blender This process can be especially helpful. Move, scale, and rotate objects into position. So how do we merge and separate objects in blender? See how to add objects and join them in. You can merge multiple meshes together using a feature in blender by default. How to join objects using blender. Simply select all the meshes you wish to merge, and hit ctrl+j to join them together. Mesh ‣ merge, context menu ‣ merge. Learn the essential technique of combining objects in blender with this comprehensive. This tool allows you to merge all selected vertices to a unique one, dissolving. We can merge objects in object mode by holding shift while selecting. This process can be especially helpful. Merging objects allows you to combine different parts of a model into one single object. Using blender to merge objects is sometimes the easiest way to design a complex model.
From blender.stackexchange.com
How to merge materials for joined objects? Blender Stack Exchange How To Merge Two Objects Together In Blender We can merge objects in object mode by holding shift while selecting. So how do we merge and separate objects in blender? Simply select all the meshes you wish to merge, and hit ctrl+j to join them together. Using blender to merge objects is sometimes the easiest way to design a complex model. Learn the essential technique of combining objects. How To Merge Two Objects Together In Blender.
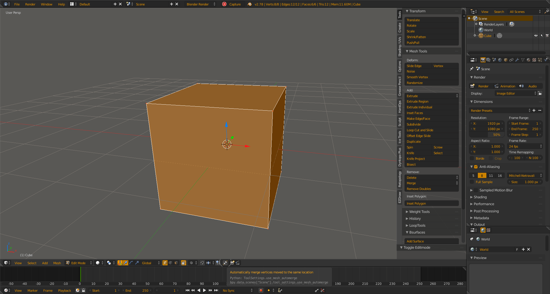
From joivybigl.blob.core.windows.net
Blender How To Join Two Objects at Sandra Sharp blog How To Merge Two Objects Together In Blender This process can be especially helpful. You can merge multiple meshes together using a feature in blender by default. How to join objects using blender. We can merge objects in object mode by holding shift while selecting. Mesh ‣ merge, context menu ‣ merge. Move, scale, and rotate objects into position. Learn the essential technique of combining objects in blender. How To Merge Two Objects Together In Blender.
From blender.stackexchange.com
modeling Joining two object in Blender Blender Stack Exchange How To Merge Two Objects Together In Blender See how to add objects and join them in. How to join objects using blender. Simply select all the meshes you wish to merge, and hit ctrl+j to join them together. You can merge multiple meshes together using a feature in blender by default. This process can be especially helpful. Using blender to merge objects is sometimes the easiest way. How To Merge Two Objects Together In Blender.
From artisticrender.com
How to Combine and Separate Meshes in Blender A Complete Guide How To Merge Two Objects Together In Blender Simply select all the meshes you wish to merge, and hit ctrl+j to join them together. You can merge multiple meshes together using a feature in blender by default. Mesh ‣ merge, context menu ‣ merge. This tool allows you to merge all selected vertices to a unique one, dissolving. See how to add objects and join them in. How. How To Merge Two Objects Together In Blender.
From blenderartists.org
How to merge two object into smooth shape (beginner) Modeling How To Merge Two Objects Together In Blender This tool allows you to merge all selected vertices to a unique one, dissolving. So how do we merge and separate objects in blender? We can merge objects in object mode by holding shift while selecting. See how to add objects and join them in. This process can be especially helpful. How to join objects using blender. Learn the essential. How To Merge Two Objects Together In Blender.
From themotiontree.com
How To Merge Objects In Blender The Motion Tree How To Merge Two Objects Together In Blender We can merge objects in object mode by holding shift while selecting. So how do we merge and separate objects in blender? Merging objects allows you to combine different parts of a model into one single object. Mesh ‣ merge, context menu ‣ merge. Using blender to merge objects is sometimes the easiest way to design a complex model. Move,. How To Merge Two Objects Together In Blender.
From www.youtube.com
Join or Merge Objects With Multiple Materials Blender Tutorial YouTube How To Merge Two Objects Together In Blender Merging objects allows you to combine different parts of a model into one single object. Mesh ‣ merge, context menu ‣ merge. You can merge multiple meshes together using a feature in blender by default. See how to add objects and join them in. This process can be especially helpful. Using blender to merge objects is sometimes the easiest way. How To Merge Two Objects Together In Blender.
From cristor.dz
beat Altitudine Larry Belmont how to merge two objects in blender întro How To Merge Two Objects Together In Blender We can merge objects in object mode by holding shift while selecting. This process can be especially helpful. You can merge multiple meshes together using a feature in blender by default. Simply select all the meshes you wish to merge, and hit ctrl+j to join them together. How to join objects using blender. This tool allows you to merge all. How To Merge Two Objects Together In Blender.
From cgian.com
Blender Combine Objects and Separate Objects How To Merge Two Objects Together In Blender Using blender to merge objects is sometimes the easiest way to design a complex model. How to join objects using blender. You can merge multiple meshes together using a feature in blender by default. We can merge objects in object mode by holding shift while selecting. So how do we merge and separate objects in blender? Mesh ‣ merge, context. How To Merge Two Objects Together In Blender.
From www.blenderloop.com
Blender how to merge objects Blenderloop How To Merge Two Objects Together In Blender Mesh ‣ merge, context menu ‣ merge. You can merge multiple meshes together using a feature in blender by default. Merging objects allows you to combine different parts of a model into one single object. Move, scale, and rotate objects into position. How to join objects using blender. This process can be especially helpful. See how to add objects and. How To Merge Two Objects Together In Blender.
From www.blenderbasecamp.com
How To Join Multiple Objects Together? blender base camp How To Merge Two Objects Together In Blender See how to add objects and join them in. How to join objects using blender. Mesh ‣ merge, context menu ‣ merge. Using blender to merge objects is sometimes the easiest way to design a complex model. We can merge objects in object mode by holding shift while selecting. This tool allows you to merge all selected vertices to a. How To Merge Two Objects Together In Blender.
From www.youtube.com
How to Merge or Separate Objects in Blender 3.0 (Join Beginner Tutorial How To Merge Two Objects Together In Blender Simply select all the meshes you wish to merge, and hit ctrl+j to join them together. Move, scale, and rotate objects into position. Learn the essential technique of combining objects in blender with this comprehensive. Mesh ‣ merge, context menu ‣ merge. We can merge objects in object mode by holding shift while selecting. This process can be especially helpful.. How To Merge Two Objects Together In Blender.
From www.youtube.com
Merge Vertices on Multiple Objects in Blender YouTube How To Merge Two Objects Together In Blender Using blender to merge objects is sometimes the easiest way to design a complex model. See how to add objects and join them in. This tool allows you to merge all selected vertices to a unique one, dissolving. How to join objects using blender. Learn the essential technique of combining objects in blender with this comprehensive. You can merge multiple. How To Merge Two Objects Together In Blender.
From www.youtube.com
Blender How To Merge Objects YouTube How To Merge Two Objects Together In Blender See how to add objects and join them in. Learn the essential technique of combining objects in blender with this comprehensive. We can merge objects in object mode by holding shift while selecting. Simply select all the meshes you wish to merge, and hit ctrl+j to join them together. Move, scale, and rotate objects into position. How to join objects. How To Merge Two Objects Together In Blender.
From artisticrender.com
How to Combine and Separate Meshes in Blender A Complete Guide How To Merge Two Objects Together In Blender This process can be especially helpful. Simply select all the meshes you wish to merge, and hit ctrl+j to join them together. Move, scale, and rotate objects into position. We can merge objects in object mode by holding shift while selecting. You can merge multiple meshes together using a feature in blender by default. Mesh ‣ merge, context menu ‣. How To Merge Two Objects Together In Blender.
From www.youtube.com
Blender Tutorial Quickly Merge Multiple Vertices (2.72b) YouTube How To Merge Two Objects Together In Blender Simply select all the meshes you wish to merge, and hit ctrl+j to join them together. Merging objects allows you to combine different parts of a model into one single object. This tool allows you to merge all selected vertices to a unique one, dissolving. Learn the essential technique of combining objects in blender with this comprehensive. You can merge. How To Merge Two Objects Together In Blender.
From www.makeuseof.com
How to Merge Objects in Blender How To Merge Two Objects Together In Blender Learn the essential technique of combining objects in blender with this comprehensive. We can merge objects in object mode by holding shift while selecting. This tool allows you to merge all selected vertices to a unique one, dissolving. This process can be especially helpful. See how to add objects and join them in. Move, scale, and rotate objects into position.. How To Merge Two Objects Together In Blender.
From cgian.com
How to merge object in Blender How To Merge Two Objects Together In Blender Learn the essential technique of combining objects in blender with this comprehensive. Move, scale, and rotate objects into position. How to join objects using blender. Simply select all the meshes you wish to merge, and hit ctrl+j to join them together. So how do we merge and separate objects in blender? We can merge objects in object mode by holding. How To Merge Two Objects Together In Blender.
From www.youtube.com
How to Join and Separate Objects in Blender (Tutorial) YouTube How To Merge Two Objects Together In Blender You can merge multiple meshes together using a feature in blender by default. Mesh ‣ merge, context menu ‣ merge. How to join objects using blender. Simply select all the meshes you wish to merge, and hit ctrl+j to join them together. This tool allows you to merge all selected vertices to a unique one, dissolving. See how to add. How To Merge Two Objects Together In Blender.
From brandonsdrawings.com
How to Join Objects in Blender 3D Brandon's Drawings How To Merge Two Objects Together In Blender Mesh ‣ merge, context menu ‣ merge. Simply select all the meshes you wish to merge, and hit ctrl+j to join them together. Using blender to merge objects is sometimes the easiest way to design a complex model. See how to add objects and join them in. So how do we merge and separate objects in blender? Merging objects allows. How To Merge Two Objects Together In Blender.
From www.youtube.com
Blender How to Merge Objects With Vertex YouTube How To Merge Two Objects Together In Blender So how do we merge and separate objects in blender? Merging objects allows you to combine different parts of a model into one single object. Move, scale, and rotate objects into position. Learn the essential technique of combining objects in blender with this comprehensive. This tool allows you to merge all selected vertices to a unique one, dissolving. See how. How To Merge Two Objects Together In Blender.
From themotiontree.com
How To Merge Objects In Blender The Motion Tree How To Merge Two Objects Together In Blender How to join objects using blender. Learn the essential technique of combining objects in blender with this comprehensive. Using blender to merge objects is sometimes the easiest way to design a complex model. Merging objects allows you to combine different parts of a model into one single object. This process can be especially helpful. Move, scale, and rotate objects into. How To Merge Two Objects Together In Blender.
From cgian.com
How to merge object in Blender How To Merge Two Objects Together In Blender Move, scale, and rotate objects into position. Mesh ‣ merge, context menu ‣ merge. Using blender to merge objects is sometimes the easiest way to design a complex model. How to join objects using blender. See how to add objects and join them in. We can merge objects in object mode by holding shift while selecting. This process can be. How To Merge Two Objects Together In Blender.
From cgian.com
Blender Combine Objects and Separate Objects How To Merge Two Objects Together In Blender This process can be especially helpful. You can merge multiple meshes together using a feature in blender by default. Move, scale, and rotate objects into position. So how do we merge and separate objects in blender? How to join objects using blender. Using blender to merge objects is sometimes the easiest way to design a complex model. Merging objects allows. How To Merge Two Objects Together In Blender.
From www.youtube.com
Blender 2.9 how to connect or join or Merge or Boolean two objects or How To Merge Two Objects Together In Blender This process can be especially helpful. You can merge multiple meshes together using a feature in blender by default. Simply select all the meshes you wish to merge, and hit ctrl+j to join them together. Using blender to merge objects is sometimes the easiest way to design a complex model. How to join objects using blender. Move, scale, and rotate. How To Merge Two Objects Together In Blender.
From blenderartists.org
Need to merge two objects together. Basics & Interface Blender How To Merge Two Objects Together In Blender How to join objects using blender. So how do we merge and separate objects in blender? Simply select all the meshes you wish to merge, and hit ctrl+j to join them together. We can merge objects in object mode by holding shift while selecting. This tool allows you to merge all selected vertices to a unique one, dissolving. You can. How To Merge Two Objects Together In Blender.
From hum3d.com
How to Merge Objects in Blender Hum3D Blog How To Merge Two Objects Together In Blender You can merge multiple meshes together using a feature in blender by default. Merging objects allows you to combine different parts of a model into one single object. How to join objects using blender. We can merge objects in object mode by holding shift while selecting. Learn the essential technique of combining objects in blender with this comprehensive. This process. How To Merge Two Objects Together In Blender.
From all3dp.com
Blender Merge Objects Simply Explained All3DP How To Merge Two Objects Together In Blender This tool allows you to merge all selected vertices to a unique one, dissolving. Learn the essential technique of combining objects in blender with this comprehensive. So how do we merge and separate objects in blender? You can merge multiple meshes together using a feature in blender by default. Using blender to merge objects is sometimes the easiest way to. How To Merge Two Objects Together In Blender.
From www.youtube.com
Blender 2.92 Tutorial How To Join/Merge Objects Using The Union How To Merge Two Objects Together In Blender This tool allows you to merge all selected vertices to a unique one, dissolving. So how do we merge and separate objects in blender? Move, scale, and rotate objects into position. You can merge multiple meshes together using a feature in blender by default. Simply select all the meshes you wish to merge, and hit ctrl+j to join them together.. How To Merge Two Objects Together In Blender.
From cgian.com
How to merge object in Blender How To Merge Two Objects Together In Blender Using blender to merge objects is sometimes the easiest way to design a complex model. Merging objects allows you to combine different parts of a model into one single object. Mesh ‣ merge, context menu ‣ merge. This tool allows you to merge all selected vertices to a unique one, dissolving. So how do we merge and separate objects in. How To Merge Two Objects Together In Blender.
From www.makeuseof.com
How to Group Objects in Blender How To Merge Two Objects Together In Blender See how to add objects and join them in. How to join objects using blender. This process can be especially helpful. Learn the essential technique of combining objects in blender with this comprehensive. Move, scale, and rotate objects into position. Using blender to merge objects is sometimes the easiest way to design a complex model. Merging objects allows you to. How To Merge Two Objects Together In Blender.
From brandonsdrawings.com
How to Merge Vertices, Edges and Faces in Blender How To Merge Two Objects Together In Blender See how to add objects and join them in. So how do we merge and separate objects in blender? Learn the essential technique of combining objects in blender with this comprehensive. Merging objects allows you to combine different parts of a model into one single object. Simply select all the meshes you wish to merge, and hit ctrl+j to join. How To Merge Two Objects Together In Blender.
From blender.stackexchange.com
modeling Any simple way to merge two cube objects together? Blender How To Merge Two Objects Together In Blender This process can be especially helpful. Merging objects allows you to combine different parts of a model into one single object. We can merge objects in object mode by holding shift while selecting. You can merge multiple meshes together using a feature in blender by default. So how do we merge and separate objects in blender? See how to add. How To Merge Two Objects Together In Blender.
From gamedev.stackexchange.com
3d How to merge two objects in Blender Game Development Stack Exchange How To Merge Two Objects Together In Blender So how do we merge and separate objects in blender? How to join objects using blender. See how to add objects and join them in. Learn the essential technique of combining objects in blender with this comprehensive. Using blender to merge objects is sometimes the easiest way to design a complex model. This tool allows you to merge all selected. How To Merge Two Objects Together In Blender.
From www.youtube.com
Blender 2.8 Tutorial How To Join Vertices, Edges, Faces & Objects How To Merge Two Objects Together In Blender Mesh ‣ merge, context menu ‣ merge. So how do we merge and separate objects in blender? This tool allows you to merge all selected vertices to a unique one, dissolving. Simply select all the meshes you wish to merge, and hit ctrl+j to join them together. Merging objects allows you to combine different parts of a model into one. How To Merge Two Objects Together In Blender.