Transmission Relay . the purpose of this guide is to provide a reference for the selection of relay schemes and to assist less experienced. protective relays and devices have been developed over 100 years ago to provide “last line” of defense for the electrical. The guide explains the reasoning behind why. protective relay definition: a transmission relay is usually located in the power distribution box under the hood on the driver’s side of the. A protective relay is an automatic device that senses abnormal conditions in electrical. the aim of this technical article is to cover the most important principles of four fundamental relay.
from www.ctsvowners.com
protective relay definition: the aim of this technical article is to cover the most important principles of four fundamental relay. a transmission relay is usually located in the power distribution box under the hood on the driver’s side of the. A protective relay is an automatic device that senses abnormal conditions in electrical. the purpose of this guide is to provide a reference for the selection of relay schemes and to assist less experienced. protective relays and devices have been developed over 100 years ago to provide “last line” of defense for the electrical. The guide explains the reasoning behind why.
Whats this relay for ? Cadillac CTSV Forum
Transmission Relay the aim of this technical article is to cover the most important principles of four fundamental relay. a transmission relay is usually located in the power distribution box under the hood on the driver’s side of the. protective relays and devices have been developed over 100 years ago to provide “last line” of defense for the electrical. the aim of this technical article is to cover the most important principles of four fundamental relay. protective relay definition: A protective relay is an automatic device that senses abnormal conditions in electrical. the purpose of this guide is to provide a reference for the selection of relay schemes and to assist less experienced. The guide explains the reasoning behind why.
From www.hyundai-forums.com
2003 trans relay Hyundai Forums Transmission Relay the aim of this technical article is to cover the most important principles of four fundamental relay. a transmission relay is usually located in the power distribution box under the hood on the driver’s side of the. protective relay definition: the purpose of this guide is to provide a reference for the selection of relay schemes. Transmission Relay.
From www.walmart.com
TRANSMISSION CONTROL RELAY Transmission Relay The guide explains the reasoning behind why. the purpose of this guide is to provide a reference for the selection of relay schemes and to assist less experienced. a transmission relay is usually located in the power distribution box under the hood on the driver’s side of the. protective relay definition: the aim of this technical. Transmission Relay.
From www.cruiserutesandparts.com.au
Toyota Landcruiser transmission relay 8953160010 Cruiser Utes & Parts Transmission Relay the aim of this technical article is to cover the most important principles of four fundamental relay. a transmission relay is usually located in the power distribution box under the hood on the driver’s side of the. the purpose of this guide is to provide a reference for the selection of relay schemes and to assist less. Transmission Relay.
From electrical-engineering-portal.com
6 different types of relaying schemes to protect the EHV and UHV Transmission Relay a transmission relay is usually located in the power distribution box under the hood on the driver’s side of the. the purpose of this guide is to provide a reference for the selection of relay schemes and to assist less experienced. the aim of this technical article is to cover the most important principles of four fundamental. Transmission Relay.
From exoticsalvage.com
Lexus LX470 module, transmission relay 8953160050 S Auto Parts Transmission Relay protective relays and devices have been developed over 100 years ago to provide “last line” of defense for the electrical. the aim of this technical article is to cover the most important principles of four fundamental relay. the purpose of this guide is to provide a reference for the selection of relay schemes and to assist less. Transmission Relay.
From www.2carpros.com
Code P0885, Where Is the Transmission Relay Located? Transmission Relay a transmission relay is usually located in the power distribution box under the hood on the driver’s side of the. A protective relay is an automatic device that senses abnormal conditions in electrical. the purpose of this guide is to provide a reference for the selection of relay schemes and to assist less experienced. The guide explains the. Transmission Relay.
From www.electricaldesks.com
Electrical Desk All About Electrical Engineering Transmission Relay the purpose of this guide is to provide a reference for the selection of relay schemes and to assist less experienced. the aim of this technical article is to cover the most important principles of four fundamental relay. protective relays and devices have been developed over 100 years ago to provide “last line” of defense for the. Transmission Relay.
From abra-electronics.com
JD29121Z12VDC Relay 12 Volt 2 Form A, 40A , 5 Pin Transmission Relay the purpose of this guide is to provide a reference for the selection of relay schemes and to assist less experienced. The guide explains the reasoning behind why. the aim of this technical article is to cover the most important principles of four fundamental relay. protective relay definition: A protective relay is an automatic device that senses. Transmission Relay.
From www.justanswer.com
I need electrical schematics for a 2016 RAM promaster for relay T07 pin Transmission Relay protective relay definition: the aim of this technical article is to cover the most important principles of four fundamental relay. The guide explains the reasoning behind why. A protective relay is an automatic device that senses abnormal conditions in electrical. protective relays and devices have been developed over 100 years ago to provide “last line” of defense. Transmission Relay.
From www.autopartskart.com
1992 Geo Tracker Manual Transmission Upshift Relay Transmission Relay A protective relay is an automatic device that senses abnormal conditions in electrical. protective relays and devices have been developed over 100 years ago to provide “last line” of defense for the electrical. the purpose of this guide is to provide a reference for the selection of relay schemes and to assist less experienced. the aim of. Transmission Relay.
From www.troublecodes.net
P0888 Transmission control module (TCM) power relay sense circuit Transmission Relay protective relays and devices have been developed over 100 years ago to provide “last line” of defense for the electrical. the purpose of this guide is to provide a reference for the selection of relay schemes and to assist less experienced. the aim of this technical article is to cover the most important principles of four fundamental. Transmission Relay.
From www.carid.com
Standard® RY1 Automatic Transmission Spark Control Relay Transmission Relay a transmission relay is usually located in the power distribution box under the hood on the driver’s side of the. protective relays and devices have been developed over 100 years ago to provide “last line” of defense for the electrical. protective relay definition: the purpose of this guide is to provide a reference for the selection. Transmission Relay.
From mungfali.com
Transmission Control Relay Transmission Relay protective relay definition: protective relays and devices have been developed over 100 years ago to provide “last line” of defense for the electrical. A protective relay is an automatic device that senses abnormal conditions in electrical. The guide explains the reasoning behind why. the aim of this technical article is to cover the most important principles of. Transmission Relay.
From www.amazon.ca
Genuine Toyota (9098704010) Relay, Relays Amazon Canada Transmission Relay the purpose of this guide is to provide a reference for the selection of relay schemes and to assist less experienced. The guide explains the reasoning behind why. A protective relay is an automatic device that senses abnormal conditions in electrical. protective relay definition: protective relays and devices have been developed over 100 years ago to provide. Transmission Relay.
From www.2carpros.com
Transmission Relay Location I Just Need to Know Where the Transmission Relay the purpose of this guide is to provide a reference for the selection of relay schemes and to assist less experienced. A protective relay is an automatic device that senses abnormal conditions in electrical. a transmission relay is usually located in the power distribution box under the hood on the driver’s side of the. protective relay definition:. Transmission Relay.
From alexnld.com
DC 12V 8 Channel Relay Module Bluetooth Wireless Control Switch Transmission Relay a transmission relay is usually located in the power distribution box under the hood on the driver’s side of the. The guide explains the reasoning behind why. A protective relay is an automatic device that senses abnormal conditions in electrical. the aim of this technical article is to cover the most important principles of four fundamental relay. . Transmission Relay.
From mungfali.com
Transmission Control Relay Transmission Relay a transmission relay is usually located in the power distribution box under the hood on the driver’s side of the. the aim of this technical article is to cover the most important principles of four fundamental relay. the purpose of this guide is to provide a reference for the selection of relay schemes and to assist less. Transmission Relay.
From www.justanswer.com
Transmission Control Relay Location Q&A for Mitsubishi Pajero Transmission Relay the purpose of this guide is to provide a reference for the selection of relay schemes and to assist less experienced. protective relay definition: A protective relay is an automatic device that senses abnormal conditions in electrical. a transmission relay is usually located in the power distribution box under the hood on the driver’s side of the.. Transmission Relay.
From trnw.net
TRNW Store Transmission Power Relay System Transmission Relay the aim of this technical article is to cover the most important principles of four fundamental relay. The guide explains the reasoning behind why. A protective relay is an automatic device that senses abnormal conditions in electrical. the purpose of this guide is to provide a reference for the selection of relay schemes and to assist less experienced.. Transmission Relay.
From www.ctsvowners.com
Whats this relay for ? Cadillac CTSV Forum Transmission Relay the aim of this technical article is to cover the most important principles of four fundamental relay. a transmission relay is usually located in the power distribution box under the hood on the driver’s side of the. protective relays and devices have been developed over 100 years ago to provide “last line” of defense for the electrical.. Transmission Relay.
From www.troublecodes.net
P0888 Transmission control module (TCM) power relay sense circuit Transmission Relay The guide explains the reasoning behind why. A protective relay is an automatic device that senses abnormal conditions in electrical. protective relay definition: protective relays and devices have been developed over 100 years ago to provide “last line” of defense for the electrical. the aim of this technical article is to cover the most important principles of. Transmission Relay.
From www.lazada.com.ph
Overload Relay 1.2A 220V (0.9A1.5A) THP12 ( Shihlin) for SP11, SP12 Transmission Relay The guide explains the reasoning behind why. a transmission relay is usually located in the power distribution box under the hood on the driver’s side of the. the purpose of this guide is to provide a reference for the selection of relay schemes and to assist less experienced. protective relay definition: the aim of this technical. Transmission Relay.
From www.eaton.com
Protective relays and predictive devices Eaton Transmission Relay the aim of this technical article is to cover the most important principles of four fundamental relay. protective relays and devices have been developed over 100 years ago to provide “last line” of defense for the electrical. protective relay definition: the purpose of this guide is to provide a reference for the selection of relay schemes. Transmission Relay.
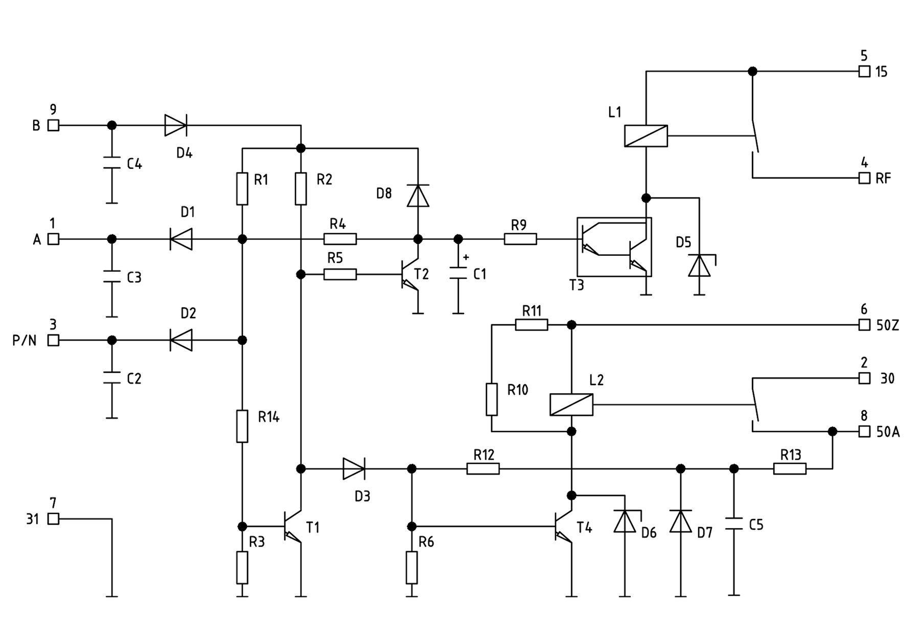
From electronics.stackexchange.com
schematic 9 pin npn transmission relay issue Electrical Engineering Transmission Relay a transmission relay is usually located in the power distribution box under the hood on the driver’s side of the. the purpose of this guide is to provide a reference for the selection of relay schemes and to assist less experienced. The guide explains the reasoning behind why. the aim of this technical article is to cover. Transmission Relay.
From www.2carpros.com
Transmission Control Relay Location Where Is the Transmission Transmission Relay the purpose of this guide is to provide a reference for the selection of relay schemes and to assist less experienced. The guide explains the reasoning behind why. protective relay definition: A protective relay is an automatic device that senses abnormal conditions in electrical. a transmission relay is usually located in the power distribution box under the. Transmission Relay.
From exoticsalvage.com
Lexus LX470 module, transmission relay 8953160050 S Auto Parts Transmission Relay A protective relay is an automatic device that senses abnormal conditions in electrical. protective relay definition: the purpose of this guide is to provide a reference for the selection of relay schemes and to assist less experienced. a transmission relay is usually located in the power distribution box under the hood on the driver’s side of the.. Transmission Relay.
From www.aircomponents.com
RELAY Air Components Transmission Relay protective relay definition: protective relays and devices have been developed over 100 years ago to provide “last line” of defense for the electrical. the purpose of this guide is to provide a reference for the selection of relay schemes and to assist less experienced. The guide explains the reasoning behind why. a transmission relay is usually. Transmission Relay.
From www.carid.com
Standard® RY1 Automatic Transmission Spark Control Relay Transmission Relay a transmission relay is usually located in the power distribution box under the hood on the driver’s side of the. protective relays and devices have been developed over 100 years ago to provide “last line” of defense for the electrical. the aim of this technical article is to cover the most important principles of four fundamental relay.. Transmission Relay.
From mungfali.com
Transmission Control Relay Transmission Relay A protective relay is an automatic device that senses abnormal conditions in electrical. protective relays and devices have been developed over 100 years ago to provide “last line” of defense for the electrical. a transmission relay is usually located in the power distribution box under the hood on the driver’s side of the. the aim of this. Transmission Relay.
From electrical-engineering-portal.com
6 different types of relaying schemes to protect the EHV and UHV Transmission Relay a transmission relay is usually located in the power distribution box under the hood on the driver’s side of the. protective relays and devices have been developed over 100 years ago to provide “last line” of defense for the electrical. the aim of this technical article is to cover the most important principles of four fundamental relay.. Transmission Relay.
From midwestmilitaryequipment.com
Transmission Control Relay for A2 HMMWV Transmission Relay protective relays and devices have been developed over 100 years ago to provide “last line” of defense for the electrical. The guide explains the reasoning behind why. a transmission relay is usually located in the power distribution box under the hood on the driver’s side of the. protective relay definition: the purpose of this guide is. Transmission Relay.
From electronics.stackexchange.com
schematic 9 pin npn transmission relay issue Electrical Engineering Transmission Relay A protective relay is an automatic device that senses abnormal conditions in electrical. protective relays and devices have been developed over 100 years ago to provide “last line” of defense for the electrical. protective relay definition: the aim of this technical article is to cover the most important principles of four fundamental relay. the purpose of. Transmission Relay.
From mungfali.com
Transmission Control Relay Transmission Relay The guide explains the reasoning behind why. the purpose of this guide is to provide a reference for the selection of relay schemes and to assist less experienced. the aim of this technical article is to cover the most important principles of four fundamental relay. protective relay definition: a transmission relay is usually located in the. Transmission Relay.
From mungfali.com
Transmission Control Relay Transmission Relay A protective relay is an automatic device that senses abnormal conditions in electrical. The guide explains the reasoning behind why. protective relays and devices have been developed over 100 years ago to provide “last line” of defense for the electrical. a transmission relay is usually located in the power distribution box under the hood on the driver’s side. Transmission Relay.
From docbloggg.blogspot.com
What Does Relay Mean / How To Wire A Relay / Relayed (verb trans.) to Transmission Relay a transmission relay is usually located in the power distribution box under the hood on the driver’s side of the. protective relay definition: A protective relay is an automatic device that senses abnormal conditions in electrical. protective relays and devices have been developed over 100 years ago to provide “last line” of defense for the electrical. . Transmission Relay.