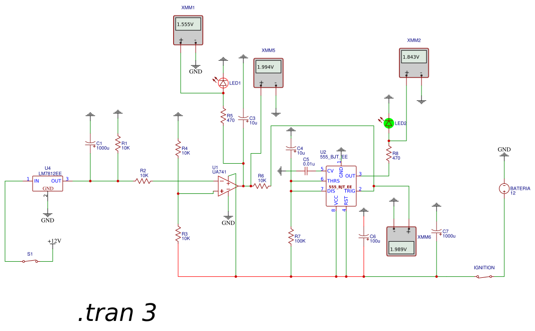
Brake Failure Indicator . monitors brake fluid levels using a soil moisture sensor detects faults in hydraulic brake pipes (brake wire breaks). learn how to build a circuit that monitors the brake system and gives an alarm when the brake fails. You might be wondering how this project is responsible to lower the accident rate. learn how to design a brake failure indicator circuit using a 555 timer ic and a transistor. demonstration video for 555 timer ic based brake failure indicator. This circuit monitors the braking system of any vehicle and alerts the driver in case of brake failure. learn how to build a circuit that monitors the brake wire and gives an alarm when it breaks. the project ‘ automobile brake failure indicator ’ is the solution to this global issue. learn how to make a brake failure indicator using a 555 timer and other.
from circuits-diy.com
demonstration video for 555 timer ic based brake failure indicator. learn how to design a brake failure indicator circuit using a 555 timer ic and a transistor. learn how to build a circuit that monitors the brake wire and gives an alarm when it breaks. learn how to make a brake failure indicator using a 555 timer and other. You might be wondering how this project is responsible to lower the accident rate. the project ‘ automobile brake failure indicator ’ is the solution to this global issue. This circuit monitors the braking system of any vehicle and alerts the driver in case of brake failure. monitors brake fluid levels using a soil moisture sensor detects faults in hydraulic brake pipes (brake wire breaks). learn how to build a circuit that monitors the brake system and gives an alarm when the brake fails.
Brake Failure Indicator Circuit using 555 Timer Electronics Project
Brake Failure Indicator learn how to build a circuit that monitors the brake system and gives an alarm when the brake fails. learn how to make a brake failure indicator using a 555 timer and other. the project ‘ automobile brake failure indicator ’ is the solution to this global issue. This circuit monitors the braking system of any vehicle and alerts the driver in case of brake failure. learn how to design a brake failure indicator circuit using a 555 timer ic and a transistor. demonstration video for 555 timer ic based brake failure indicator. You might be wondering how this project is responsible to lower the accident rate. learn how to build a circuit that monitors the brake system and gives an alarm when the brake fails. learn how to build a circuit that monitors the brake wire and gives an alarm when it breaks. monitors brake fluid levels using a soil moisture sensor detects faults in hydraulic brake pipes (brake wire breaks).
From www.scribd.com
Brake Failure Indicator Operational Amplifier Printed Circuit Board Brake Failure Indicator monitors brake fluid levels using a soil moisture sensor detects faults in hydraulic brake pipes (brake wire breaks). learn how to design a brake failure indicator circuit using a 555 timer ic and a transistor. learn how to build a circuit that monitors the brake wire and gives an alarm when it breaks. demonstration video for. Brake Failure Indicator.
From www.slideshare.net
Ppt on brake failure indicator. Brake Failure Indicator demonstration video for 555 timer ic based brake failure indicator. You might be wondering how this project is responsible to lower the accident rate. learn how to build a circuit that monitors the brake wire and gives an alarm when it breaks. monitors brake fluid levels using a soil moisture sensor detects faults in hydraulic brake pipes. Brake Failure Indicator.
From circuits-diy.com
Brake Failure Indicator Circuit using 555 Timer Electronics Project Brake Failure Indicator learn how to build a circuit that monitors the brake system and gives an alarm when the brake fails. learn how to design a brake failure indicator circuit using a 555 timer ic and a transistor. This circuit monitors the braking system of any vehicle and alerts the driver in case of brake failure. the project ‘. Brake Failure Indicator.
From www.circuits-diy.com
Brake Failure Indicator Circuit using 555 Timer Electronics Project Brake Failure Indicator learn how to build a circuit that monitors the brake wire and gives an alarm when it breaks. demonstration video for 555 timer ic based brake failure indicator. learn how to make a brake failure indicator using a 555 timer and other. This circuit monitors the braking system of any vehicle and alerts the driver in case. Brake Failure Indicator.
From www.circuits-diy.com
Brake Failure Indicator Circuit using 555 Timer Electronics Project Brake Failure Indicator learn how to build a circuit that monitors the brake wire and gives an alarm when it breaks. You might be wondering how this project is responsible to lower the accident rate. the project ‘ automobile brake failure indicator ’ is the solution to this global issue. learn how to build a circuit that monitors the brake. Brake Failure Indicator.
From www.youtube.com
Brake Failure Indicator Mini Project DIY Electronics YouTube Brake Failure Indicator the project ‘ automobile brake failure indicator ’ is the solution to this global issue. learn how to design a brake failure indicator circuit using a 555 timer ic and a transistor. demonstration video for 555 timer ic based brake failure indicator. learn how to build a circuit that monitors the brake system and gives an. Brake Failure Indicator.
From www.youtube.com
Automatic brake failure indicator YouTube Brake Failure Indicator the project ‘ automobile brake failure indicator ’ is the solution to this global issue. learn how to make a brake failure indicator using a 555 timer and other. You might be wondering how this project is responsible to lower the accident rate. monitors brake fluid levels using a soil moisture sensor detects faults in hydraulic brake. Brake Failure Indicator.
From vufasr671.weebly.com
Brake Light Failure Indicator Switch vufasr Brake Failure Indicator monitors brake fluid levels using a soil moisture sensor detects faults in hydraulic brake pipes (brake wire breaks). learn how to build a circuit that monitors the brake system and gives an alarm when the brake fails. learn how to build a circuit that monitors the brake wire and gives an alarm when it breaks. the. Brake Failure Indicator.
From doku.pub
Download PDF Brake Failure Indicator [30j7e7e53z0w] Brake Failure Indicator learn how to build a circuit that monitors the brake wire and gives an alarm when it breaks. This circuit monitors the braking system of any vehicle and alerts the driver in case of brake failure. demonstration video for 555 timer ic based brake failure indicator. monitors brake fluid levels using a soil moisture sensor detects faults. Brake Failure Indicator.
From easyeda.com
Brake Failure Indicator EasyEDA Brake Failure Indicator demonstration video for 555 timer ic based brake failure indicator. learn how to design a brake failure indicator circuit using a 555 timer ic and a transistor. learn how to make a brake failure indicator using a 555 timer and other. You might be wondering how this project is responsible to lower the accident rate. learn. Brake Failure Indicator.
From www.slideshare.net
Brake failure indicator Brake Failure Indicator learn how to build a circuit that monitors the brake system and gives an alarm when the brake fails. learn how to build a circuit that monitors the brake wire and gives an alarm when it breaks. learn how to make a brake failure indicator using a 555 timer and other. This circuit monitors the braking system. Brake Failure Indicator.
From www.scribd.com
Brake Failure Indicator 1 PDF Brake Failure Indicator monitors brake fluid levels using a soil moisture sensor detects faults in hydraulic brake pipes (brake wire breaks). learn how to build a circuit that monitors the brake system and gives an alarm when the brake fails. This circuit monitors the braking system of any vehicle and alerts the driver in case of brake failure. You might be. Brake Failure Indicator.
From www.projectsatbangalore.com
Automatic Automobile Brake Failure Indicator with Buzzer Brake Failure Indicator learn how to design a brake failure indicator circuit using a 555 timer ic and a transistor. learn how to build a circuit that monitors the brake wire and gives an alarm when it breaks. learn how to make a brake failure indicator using a 555 timer and other. demonstration video for 555 timer ic based. Brake Failure Indicator.
From learnmech.com
Automatic Brake Failure Indicator and Engine Overheating Alarm Brake Failure Indicator learn how to make a brake failure indicator using a 555 timer and other. You might be wondering how this project is responsible to lower the accident rate. monitors brake fluid levels using a soil moisture sensor detects faults in hydraulic brake pipes (brake wire breaks). the project ‘ automobile brake failure indicator ’ is the solution. Brake Failure Indicator.
From www.scribd.com
Brake Failure Indicator Working Principle 2012 Ignov PDF Brake Failure Indicator This circuit monitors the braking system of any vehicle and alerts the driver in case of brake failure. the project ‘ automobile brake failure indicator ’ is the solution to this global issue. learn how to design a brake failure indicator circuit using a 555 timer ic and a transistor. learn how to build a circuit that. Brake Failure Indicator.
From www.customcompleteautomotive.com
3 Causes of Brake Failure and When to Seek Repair Brake Failure Indicator learn how to build a circuit that monitors the brake system and gives an alarm when the brake fails. This circuit monitors the braking system of any vehicle and alerts the driver in case of brake failure. demonstration video for 555 timer ic based brake failure indicator. learn how to make a brake failure indicator using a. Brake Failure Indicator.
From www.carparts.com
Brake System Warning Light What Does It Mean? In The Garage with Brake Failure Indicator learn how to make a brake failure indicator using a 555 timer and other. learn how to build a circuit that monitors the brake system and gives an alarm when the brake fails. You might be wondering how this project is responsible to lower the accident rate. learn how to design a brake failure indicator circuit using. Brake Failure Indicator.
From www.youtube.com
BRAKE FAILURE INDICATOR MECHANICAL PROJECT PROJECT SOLUTION YouTube Brake Failure Indicator This circuit monitors the braking system of any vehicle and alerts the driver in case of brake failure. learn how to build a circuit that monitors the brake wire and gives an alarm when it breaks. the project ‘ automobile brake failure indicator ’ is the solution to this global issue. learn how to design a brake. Brake Failure Indicator.
From www.autoepoca.it
127757 Brake Failure Indicator Valve Ferrari 127757 208/308/288/512 Brake Failure Indicator the project ‘ automobile brake failure indicator ’ is the solution to this global issue. You might be wondering how this project is responsible to lower the accident rate. learn how to make a brake failure indicator using a 555 timer and other. monitors brake fluid levels using a soil moisture sensor detects faults in hydraulic brake. Brake Failure Indicator.
From www.slideshare.net
Automatic brake failure indicator Brake Failure Indicator This circuit monitors the braking system of any vehicle and alerts the driver in case of brake failure. monitors brake fluid levels using a soil moisture sensor detects faults in hydraulic brake pipes (brake wire breaks). learn how to design a brake failure indicator circuit using a 555 timer ic and a transistor. learn how to make. Brake Failure Indicator.
From www.youtube.com
Brake failure indicator project YouTube Brake Failure Indicator monitors brake fluid levels using a soil moisture sensor detects faults in hydraulic brake pipes (brake wire breaks). This circuit monitors the braking system of any vehicle and alerts the driver in case of brake failure. the project ‘ automobile brake failure indicator ’ is the solution to this global issue. demonstration video for 555 timer ic. Brake Failure Indicator.
From circuits-diy.com
Brake Failure Indicator Circuit using 555 Timer Electronics Project Brake Failure Indicator learn how to build a circuit that monitors the brake system and gives an alarm when the brake fails. learn how to build a circuit that monitors the brake wire and gives an alarm when it breaks. demonstration video for 555 timer ic based brake failure indicator. the project ‘ automobile brake failure indicator ’ is. Brake Failure Indicator.
From www.circuits-diy.com
Brake Failure Indicator using 555 Timer IC Brake Failure Indicator learn how to build a circuit that monitors the brake system and gives an alarm when the brake fails. demonstration video for 555 timer ic based brake failure indicator. learn how to make a brake failure indicator using a 555 timer and other. You might be wondering how this project is responsible to lower the accident rate.. Brake Failure Indicator.
From bestengineeringprojects.com
Automobile Brake Failure Indicator Engineering Projects Brake Failure Indicator learn how to build a circuit that monitors the brake wire and gives an alarm when it breaks. You might be wondering how this project is responsible to lower the accident rate. monitors brake fluid levels using a soil moisture sensor detects faults in hydraulic brake pipes (brake wire breaks). the project ‘ automobile brake failure indicator. Brake Failure Indicator.
From www.circuits-diy.com
Brake Failure Indicator Circuit using 555 Timer Electronics Project Brake Failure Indicator This circuit monitors the braking system of any vehicle and alerts the driver in case of brake failure. You might be wondering how this project is responsible to lower the accident rate. learn how to make a brake failure indicator using a 555 timer and other. learn how to build a circuit that monitors the brake wire and. Brake Failure Indicator.
From circuitdigest.com
Brake Failure Indicator Circuit Diagram Brake Failure Indicator learn how to design a brake failure indicator circuit using a 555 timer ic and a transistor. the project ‘ automobile brake failure indicator ’ is the solution to this global issue. This circuit monitors the braking system of any vehicle and alerts the driver in case of brake failure. You might be wondering how this project is. Brake Failure Indicator.
From www.epermittest.com
Handling Brake Failure Common Causes, Warning Signals & What To Do Brake Failure Indicator learn how to design a brake failure indicator circuit using a 555 timer ic and a transistor. This circuit monitors the braking system of any vehicle and alerts the driver in case of brake failure. monitors brake fluid levels using a soil moisture sensor detects faults in hydraulic brake pipes (brake wire breaks). You might be wondering how. Brake Failure Indicator.
From www.scribd.com
Automatic Brake Failure Indicator Brake Failure Indicator learn how to build a circuit that monitors the brake wire and gives an alarm when it breaks. learn how to make a brake failure indicator using a 555 timer and other. the project ‘ automobile brake failure indicator ’ is the solution to this global issue. This circuit monitors the braking system of any vehicle and. Brake Failure Indicator.
From www.circuits-diy.com
Brake Failure Indicator using 555 Timer IC Brake Failure Indicator This circuit monitors the braking system of any vehicle and alerts the driver in case of brake failure. learn how to make a brake failure indicator using a 555 timer and other. learn how to design a brake failure indicator circuit using a 555 timer ic and a transistor. You might be wondering how this project is responsible. Brake Failure Indicator.
From www.academia.edu
(PDF) BRAKE FAILURE INDICATOR Nitesh Mangal Academia.edu Brake Failure Indicator monitors brake fluid levels using a soil moisture sensor detects faults in hydraulic brake pipes (brake wire breaks). You might be wondering how this project is responsible to lower the accident rate. learn how to build a circuit that monitors the brake wire and gives an alarm when it breaks. learn how to build a circuit that. Brake Failure Indicator.
From www.pinterest.nz
Brake Failure Indicator Electronics projects, Electronics projects Brake Failure Indicator learn how to build a circuit that monitors the brake wire and gives an alarm when it breaks. learn how to design a brake failure indicator circuit using a 555 timer ic and a transistor. the project ‘ automobile brake failure indicator ’ is the solution to this global issue. monitors brake fluid levels using a. Brake Failure Indicator.
From www.scribd.com
Brake Failure Indicator Brake Vehicles Brake Failure Indicator learn how to make a brake failure indicator using a 555 timer and other. learn how to design a brake failure indicator circuit using a 555 timer ic and a transistor. You might be wondering how this project is responsible to lower the accident rate. learn how to build a circuit that monitors the brake system and. Brake Failure Indicator.
From www.circuits-diy.com
Brake Failure Indicator using 555 Timer IC Brake Failure Indicator the project ‘ automobile brake failure indicator ’ is the solution to this global issue. learn how to make a brake failure indicator using a 555 timer and other. learn how to design a brake failure indicator circuit using a 555 timer ic and a transistor. learn how to build a circuit that monitors the brake. Brake Failure Indicator.
From www.academia.edu
(PDF) AUTOMATIC BRAKE FAILURE INDICATOR IJESRT Journal Academia.edu Brake Failure Indicator This circuit monitors the braking system of any vehicle and alerts the driver in case of brake failure. learn how to design a brake failure indicator circuit using a 555 timer ic and a transistor. learn how to build a circuit that monitors the brake wire and gives an alarm when it breaks. learn how to make. Brake Failure Indicator.
From www.slideshare.net
Automatic brake failure indicator Brake Failure Indicator learn how to design a brake failure indicator circuit using a 555 timer ic and a transistor. This circuit monitors the braking system of any vehicle and alerts the driver in case of brake failure. learn how to make a brake failure indicator using a 555 timer and other. the project ‘ automobile brake failure indicator ’. Brake Failure Indicator.