Frequency Counter Design . In this project, we are going to design a simple yet efficient frequency counter using arduino uno and schmitt trigger gate. What is a frequency counter? When a 1pps interrupt occurs, the interrupt service routine responds by. In this project, i will design and demonstrate a simple frequency counter circuit, which can be used to measure the. The frequency counter code is basically driven by the 1pps interrupt. A frequency counter accurately measures the frequencies of signals whose waveforms are. A frequency counter, also popularly known as a frequency meter, is an instrument that helps measure the time of reputed digital signals and the frequency correctly and associates with a wide range of radio frequencies.
from www.ourpcb.com
A frequency counter, also popularly known as a frequency meter, is an instrument that helps measure the time of reputed digital signals and the frequency correctly and associates with a wide range of radio frequencies. When a 1pps interrupt occurs, the interrupt service routine responds by. The frequency counter code is basically driven by the 1pps interrupt. In this project, we are going to design a simple yet efficient frequency counter using arduino uno and schmitt trigger gate. In this project, i will design and demonstrate a simple frequency counter circuit, which can be used to measure the. What is a frequency counter? A frequency counter accurately measures the frequencies of signals whose waveforms are.
Frequency Counter Circuits Everything You Need to Know
Frequency Counter Design The frequency counter code is basically driven by the 1pps interrupt. In this project, we are going to design a simple yet efficient frequency counter using arduino uno and schmitt trigger gate. A frequency counter accurately measures the frequencies of signals whose waveforms are. When a 1pps interrupt occurs, the interrupt service routine responds by. What is a frequency counter? The frequency counter code is basically driven by the 1pps interrupt. In this project, i will design and demonstrate a simple frequency counter circuit, which can be used to measure the. A frequency counter, also popularly known as a frequency meter, is an instrument that helps measure the time of reputed digital signals and the frequency correctly and associates with a wide range of radio frequencies.
From www.electronics-lab.com
Frequency counter with PIC16F628A Frequency Counter Design In this project, i will design and demonstrate a simple frequency counter circuit, which can be used to measure the. In this project, we are going to design a simple yet efficient frequency counter using arduino uno and schmitt trigger gate. A frequency counter, also popularly known as a frequency meter, is an instrument that helps measure the time of. Frequency Counter Design.
From www.discovercircuits.com
Frequency Counters Frequency Counter Design The frequency counter code is basically driven by the 1pps interrupt. In this project, i will design and demonstrate a simple frequency counter circuit, which can be used to measure the. In this project, we are going to design a simple yet efficient frequency counter using arduino uno and schmitt trigger gate. A frequency counter accurately measures the frequencies of. Frequency Counter Design.
From oshwlab.com
Frequency counter with PIC16F628A Circuit OSHWLab Frequency Counter Design When a 1pps interrupt occurs, the interrupt service routine responds by. A frequency counter, also popularly known as a frequency meter, is an instrument that helps measure the time of reputed digital signals and the frequency correctly and associates with a wide range of radio frequencies. In this project, i will design and demonstrate a simple frequency counter circuit, which. Frequency Counter Design.
From www.ourpcb.com
Frequency Counter Circuits Everything You Need to Know Frequency Counter Design In this project, i will design and demonstrate a simple frequency counter circuit, which can be used to measure the. In this project, we are going to design a simple yet efficient frequency counter using arduino uno and schmitt trigger gate. The frequency counter code is basically driven by the 1pps interrupt. What is a frequency counter? When a 1pps. Frequency Counter Design.
From www.homemade-circuits.com
Simple Frequency Counter Circuit Diagram Using a Single IC 4033 Frequency Counter Design A frequency counter, also popularly known as a frequency meter, is an instrument that helps measure the time of reputed digital signals and the frequency correctly and associates with a wide range of radio frequencies. When a 1pps interrupt occurs, the interrupt service routine responds by. A frequency counter accurately measures the frequencies of signals whose waveforms are. In this. Frequency Counter Design.
From www.edn.com
Simple, high accuracy/precision/resolution frequency counter EDN Frequency Counter Design The frequency counter code is basically driven by the 1pps interrupt. When a 1pps interrupt occurs, the interrupt service routine responds by. What is a frequency counter? A frequency counter, also popularly known as a frequency meter, is an instrument that helps measure the time of reputed digital signals and the frequency correctly and associates with a wide range of. Frequency Counter Design.
From www.electroniclinic.com
How to design digital clock using counters decoders and displays Frequency Counter Design A frequency counter, also popularly known as a frequency meter, is an instrument that helps measure the time of reputed digital signals and the frequency correctly and associates with a wide range of radio frequencies. What is a frequency counter? In this project, i will design and demonstrate a simple frequency counter circuit, which can be used to measure the.. Frequency Counter Design.
From electronics.stackexchange.com
digital logic Frequency counter schematic Electrical Engineering Frequency Counter Design What is a frequency counter? In this project, we are going to design a simple yet efficient frequency counter using arduino uno and schmitt trigger gate. A frequency counter accurately measures the frequencies of signals whose waveforms are. A frequency counter, also popularly known as a frequency meter, is an instrument that helps measure the time of reputed digital signals. Frequency Counter Design.
From www.elprocus.com
Frequency Counter Block Diagram, Circuit, Types and Its Applications Frequency Counter Design A frequency counter accurately measures the frequencies of signals whose waveforms are. In this project, we are going to design a simple yet efficient frequency counter using arduino uno and schmitt trigger gate. When a 1pps interrupt occurs, the interrupt service routine responds by. A frequency counter, also popularly known as a frequency meter, is an instrument that helps measure. Frequency Counter Design.
From www.dxzone.com
Simple Frequency Counter Resource Detail Frequency Counter Design A frequency counter accurately measures the frequencies of signals whose waveforms are. When a 1pps interrupt occurs, the interrupt service routine responds by. In this project, we are going to design a simple yet efficient frequency counter using arduino uno and schmitt trigger gate. The frequency counter code is basically driven by the 1pps interrupt. A frequency counter, also popularly. Frequency Counter Design.
From www.raypcb.com
Exploring the Benefits of Frequency Counter Circuit Working and Frequency Counter Design A frequency counter, also popularly known as a frequency meter, is an instrument that helps measure the time of reputed digital signals and the frequency correctly and associates with a wide range of radio frequencies. In this project, i will design and demonstrate a simple frequency counter circuit, which can be used to measure the. In this project, we are. Frequency Counter Design.
From circuitdiagramcentre.blogspot.com
Simple Frequency Counter Circuit Diagram Using a Single IC 4033 Frequency Counter Design In this project, we are going to design a simple yet efficient frequency counter using arduino uno and schmitt trigger gate. A frequency counter accurately measures the frequencies of signals whose waveforms are. What is a frequency counter? The frequency counter code is basically driven by the 1pps interrupt. In this project, i will design and demonstrate a simple frequency. Frequency Counter Design.
From www.qsl.net
13 GHz Frequency Counter Prescaler Frequency Counter Design When a 1pps interrupt occurs, the interrupt service routine responds by. A frequency counter accurately measures the frequencies of signals whose waveforms are. What is a frequency counter? The frequency counter code is basically driven by the 1pps interrupt. In this project, i will design and demonstrate a simple frequency counter circuit, which can be used to measure the. A. Frequency Counter Design.
From zl2pd.com
ZL2PD Single Display LED Frequency Counter Frequency Counter Design A frequency counter accurately measures the frequencies of signals whose waveforms are. A frequency counter, also popularly known as a frequency meter, is an instrument that helps measure the time of reputed digital signals and the frequency correctly and associates with a wide range of radio frequencies. When a 1pps interrupt occurs, the interrupt service routine responds by. In this. Frequency Counter Design.
From yyao.ca
Yi Yao Frequency Counter Frequency Counter Design What is a frequency counter? A frequency counter, also popularly known as a frequency meter, is an instrument that helps measure the time of reputed digital signals and the frequency correctly and associates with a wide range of radio frequencies. When a 1pps interrupt occurs, the interrupt service routine responds by. A frequency counter accurately measures the frequencies of signals. Frequency Counter Design.
From engineenginefrueh.z19.web.core.windows.net
Frequency Counter Circuit Diagram Frequency Counter Design When a 1pps interrupt occurs, the interrupt service routine responds by. In this project, i will design and demonstrate a simple frequency counter circuit, which can be used to measure the. The frequency counter code is basically driven by the 1pps interrupt. In this project, we are going to design a simple yet efficient frequency counter using arduino uno and. Frequency Counter Design.
From www.elprocus.com
Frequency Counter Block Diagram, Circuit, Types and Its Applications Frequency Counter Design The frequency counter code is basically driven by the 1pps interrupt. A frequency counter, also popularly known as a frequency meter, is an instrument that helps measure the time of reputed digital signals and the frequency correctly and associates with a wide range of radio frequencies. When a 1pps interrupt occurs, the interrupt service routine responds by. In this project,. Frequency Counter Design.
From www.electronics-lab.com
Frequency counter with PIC16F628A ElectronicsLab Frequency Counter Design What is a frequency counter? A frequency counter, also popularly known as a frequency meter, is an instrument that helps measure the time of reputed digital signals and the frequency correctly and associates with a wide range of radio frequencies. When a 1pps interrupt occurs, the interrupt service routine responds by. In this project, i will design and demonstrate a. Frequency Counter Design.
From www.homemade-circuits.com
How to Make a Simple Frequency Counter Circuit Frequency Counter Design In this project, i will design and demonstrate a simple frequency counter circuit, which can be used to measure the. When a 1pps interrupt occurs, the interrupt service routine responds by. A frequency counter, also popularly known as a frequency meter, is an instrument that helps measure the time of reputed digital signals and the frequency correctly and associates with. Frequency Counter Design.
From www.instructables.com
Digital Frequency Counter 11 Steps (with Pictures) Instructables Frequency Counter Design When a 1pps interrupt occurs, the interrupt service routine responds by. In this project, i will design and demonstrate a simple frequency counter circuit, which can be used to measure the. In this project, we are going to design a simple yet efficient frequency counter using arduino uno and schmitt trigger gate. A frequency counter accurately measures the frequencies of. Frequency Counter Design.
From www.instructables.com
Frequency Counter With Arduino 6 Steps (with Pictures) Frequency Counter Design In this project, we are going to design a simple yet efficient frequency counter using arduino uno and schmitt trigger gate. The frequency counter code is basically driven by the 1pps interrupt. What is a frequency counter? When a 1pps interrupt occurs, the interrupt service routine responds by. A frequency counter, also popularly known as a frequency meter, is an. Frequency Counter Design.
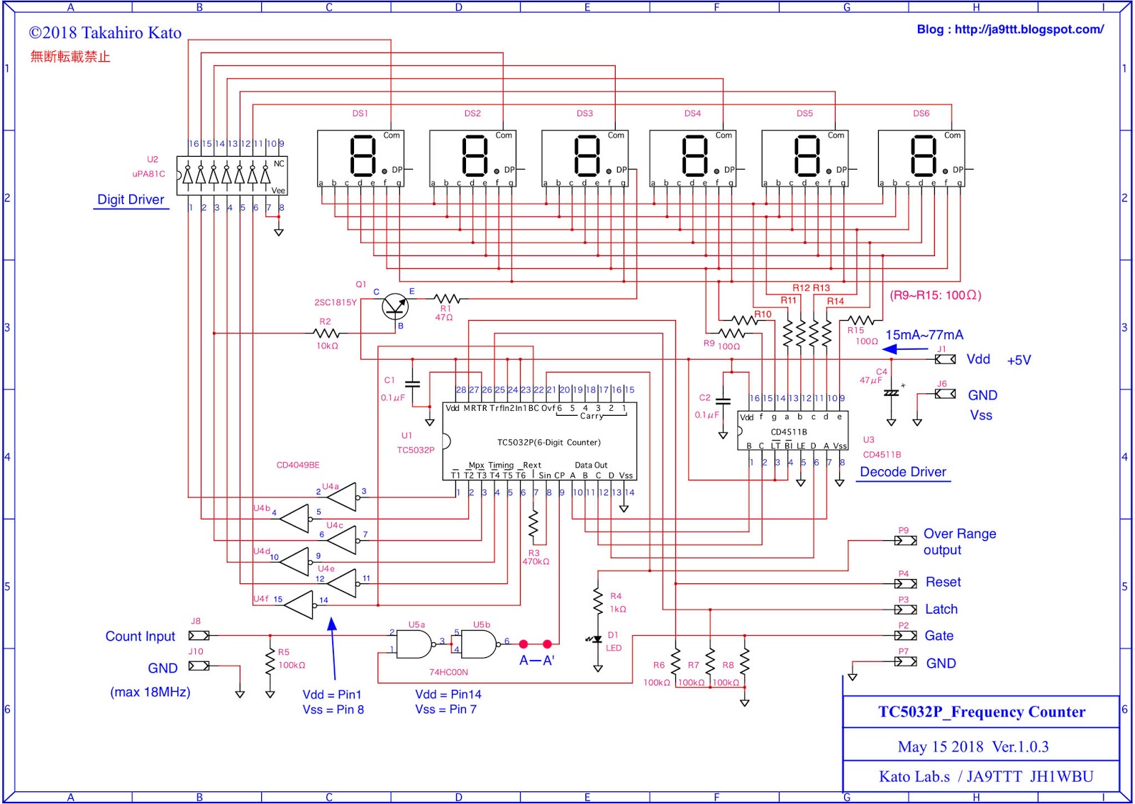
From ja9ttt.blogspot.com
Radio Experimenter's Blog 【回路】Frequency Counter Design, Part 2 Frequency Counter Design In this project, i will design and demonstrate a simple frequency counter circuit, which can be used to measure the. When a 1pps interrupt occurs, the interrupt service routine responds by. The frequency counter code is basically driven by the 1pps interrupt. What is a frequency counter? A frequency counter, also popularly known as a frequency meter, is an instrument. Frequency Counter Design.
From canada.newark.com
53151A Keysight Technologies, Frequency Counter, 26.5 GHz, 10Hz to 125MHz Frequency Counter Design What is a frequency counter? A frequency counter accurately measures the frequencies of signals whose waveforms are. A frequency counter, also popularly known as a frequency meter, is an instrument that helps measure the time of reputed digital signals and the frequency correctly and associates with a wide range of radio frequencies. The frequency counter code is basically driven by. Frequency Counter Design.
From www.qsl.net
13 GHz Frequency Counter Prescaler Frequency Counter Design A frequency counter accurately measures the frequencies of signals whose waveforms are. A frequency counter, also popularly known as a frequency meter, is an instrument that helps measure the time of reputed digital signals and the frequency correctly and associates with a wide range of radio frequencies. In this project, i will design and demonstrate a simple frequency counter circuit,. Frequency Counter Design.
From www.nutsvolts.com
Frequency Counters and Retrofitting Nuts & Volts Magazine Frequency Counter Design The frequency counter code is basically driven by the 1pps interrupt. When a 1pps interrupt occurs, the interrupt service routine responds by. A frequency counter accurately measures the frequencies of signals whose waveforms are. In this project, i will design and demonstrate a simple frequency counter circuit, which can be used to measure the. A frequency counter, also popularly known. Frequency Counter Design.
From maker.pro
Arduino based frequency counter design Electronics Forums Frequency Counter Design A frequency counter accurately measures the frequencies of signals whose waveforms are. The frequency counter code is basically driven by the 1pps interrupt. A frequency counter, also popularly known as a frequency meter, is an instrument that helps measure the time of reputed digital signals and the frequency correctly and associates with a wide range of radio frequencies. When a. Frequency Counter Design.
From www.electronics-lab.com
100MHz frequency counter with PIC16F628A LCD Display Electronics Frequency Counter Design The frequency counter code is basically driven by the 1pps interrupt. A frequency counter accurately measures the frequencies of signals whose waveforms are. In this project, we are going to design a simple yet efficient frequency counter using arduino uno and schmitt trigger gate. When a 1pps interrupt occurs, the interrupt service routine responds by. A frequency counter, also popularly. Frequency Counter Design.
From www.nutsvolts.com
Build a Frequency Counter Nuts & Volts Magazine Frequency Counter Design In this project, i will design and demonstrate a simple frequency counter circuit, which can be used to measure the. A frequency counter, also popularly known as a frequency meter, is an instrument that helps measure the time of reputed digital signals and the frequency correctly and associates with a wide range of radio frequencies. The frequency counter code is. Frequency Counter Design.
From www.circuitstoday.com
Frequency Counter Circuit using Micro Controller Frequency Counter Design The frequency counter code is basically driven by the 1pps interrupt. A frequency counter, also popularly known as a frequency meter, is an instrument that helps measure the time of reputed digital signals and the frequency correctly and associates with a wide range of radio frequencies. In this project, i will design and demonstrate a simple frequency counter circuit, which. Frequency Counter Design.
From www.edn.com
Simple, high accuracy/precision/resolution frequency counter EDN Frequency Counter Design A frequency counter accurately measures the frequencies of signals whose waveforms are. When a 1pps interrupt occurs, the interrupt service routine responds by. What is a frequency counter? In this project, we are going to design a simple yet efficient frequency counter using arduino uno and schmitt trigger gate. A frequency counter, also popularly known as a frequency meter, is. Frequency Counter Design.
From www.thinksrs.com
Frequency Counter SR620 Frequency Counter Design A frequency counter accurately measures the frequencies of signals whose waveforms are. The frequency counter code is basically driven by the 1pps interrupt. What is a frequency counter? In this project, i will design and demonstrate a simple frequency counter circuit, which can be used to measure the. In this project, we are going to design a simple yet efficient. Frequency Counter Design.
From circuitdigest.com
Arduino Frequency Counter Tutorial with Circuit Diagrams & Code Frequency Counter Design The frequency counter code is basically driven by the 1pps interrupt. What is a frequency counter? When a 1pps interrupt occurs, the interrupt service routine responds by. In this project, i will design and demonstrate a simple frequency counter circuit, which can be used to measure the. A frequency counter accurately measures the frequencies of signals whose waveforms are. A. Frequency Counter Design.
From ja9ttt.blogspot.com
Radio Experimenter's Blog 【回路】Frequency Counter Design, Part 3 Frequency Counter Design In this project, i will design and demonstrate a simple frequency counter circuit, which can be used to measure the. What is a frequency counter? A frequency counter accurately measures the frequencies of signals whose waveforms are. In this project, we are going to design a simple yet efficient frequency counter using arduino uno and schmitt trigger gate. The frequency. Frequency Counter Design.
From www.edn.com
Simple, high accuracy/precision/resolution frequency counter EDN Frequency Counter Design In this project, i will design and demonstrate a simple frequency counter circuit, which can be used to measure the. When a 1pps interrupt occurs, the interrupt service routine responds by. What is a frequency counter? The frequency counter code is basically driven by the 1pps interrupt. A frequency counter accurately measures the frequencies of signals whose waveforms are. A. Frequency Counter Design.
From www.techedu.com
TTi TF930 Frequency Counters Frequency Range Min 0.001 Hz, Frequency Frequency Counter Design In this project, i will design and demonstrate a simple frequency counter circuit, which can be used to measure the. A frequency counter accurately measures the frequencies of signals whose waveforms are. In this project, we are going to design a simple yet efficient frequency counter using arduino uno and schmitt trigger gate. A frequency counter, also popularly known as. Frequency Counter Design.