Dali Lighting Control System Cost . Dali, or digital addressable lighting interface, is a dedicated protocol for digital lighting control that which can be used to create robust, scalable, and flexible lighting networks. Controlling individual dali devices, dali groups and dali emergency devices with one dali gateway; Rapix lighting control system is a powerful, cost effective means for delivering smart dali lighting control solutions simply and easily. Rapix lighting control scales from very small and simple, to very. In the long run, this also makes. Using the dali emergency system with the dali control system for general lighting can reduce the required wiring volume and cost of the early stage. The dali lighting control system allows for a range of adjustments, such as dimming the luminaires, controlling individual leds or. Cost considerations for a dali lighting control system when contemplating the deployment of a dali lighting control system, it’s essential to understand that costs can fluctuate significantly. Knx controls and monitors the lighting system with the gateway. Up to 64 dali devices per channel;
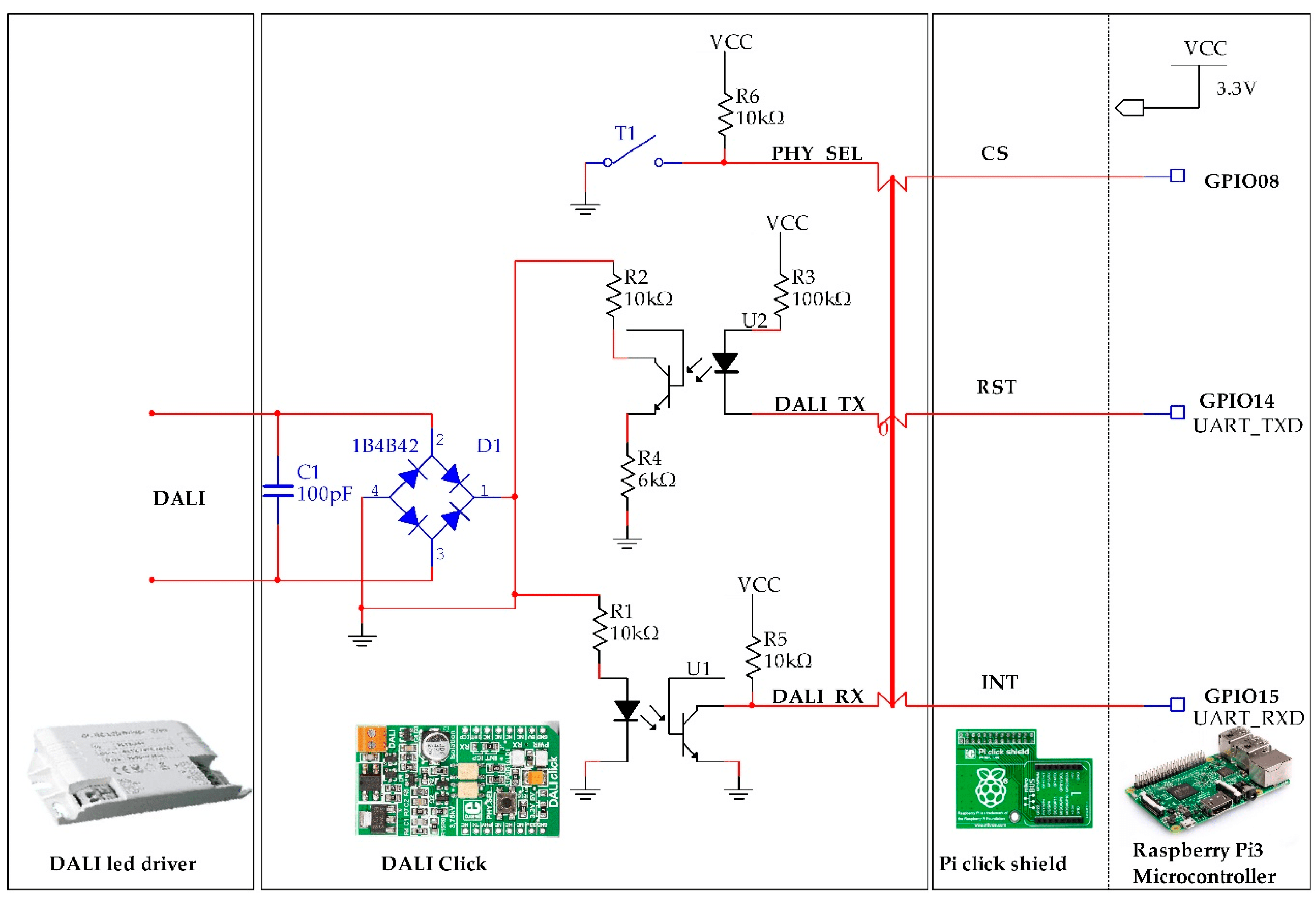
from www.mdpi.com
Dali, or digital addressable lighting interface, is a dedicated protocol for digital lighting control that which can be used to create robust, scalable, and flexible lighting networks. Using the dali emergency system with the dali control system for general lighting can reduce the required wiring volume and cost of the early stage. The dali lighting control system allows for a range of adjustments, such as dimming the luminaires, controlling individual leds or. Up to 64 dali devices per channel; In the long run, this also makes. Controlling individual dali devices, dali groups and dali emergency devices with one dali gateway; Rapix lighting control scales from very small and simple, to very. Knx controls and monitors the lighting system with the gateway. Rapix lighting control system is a powerful, cost effective means for delivering smart dali lighting control solutions simply and easily. Cost considerations for a dali lighting control system when contemplating the deployment of a dali lighting control system, it’s essential to understand that costs can fluctuate significantly.
Electronics Free FullText DALI LED Driver Control System for
Dali Lighting Control System Cost The dali lighting control system allows for a range of adjustments, such as dimming the luminaires, controlling individual leds or. Cost considerations for a dali lighting control system when contemplating the deployment of a dali lighting control system, it’s essential to understand that costs can fluctuate significantly. Rapix lighting control system is a powerful, cost effective means for delivering smart dali lighting control solutions simply and easily. Rapix lighting control scales from very small and simple, to very. Using the dali emergency system with the dali control system for general lighting can reduce the required wiring volume and cost of the early stage. Dali, or digital addressable lighting interface, is a dedicated protocol for digital lighting control that which can be used to create robust, scalable, and flexible lighting networks. Knx controls and monitors the lighting system with the gateway. Controlling individual dali devices, dali groups and dali emergency devices with one dali gateway; Up to 64 dali devices per channel; The dali lighting control system allows for a range of adjustments, such as dimming the luminaires, controlling individual leds or. In the long run, this also makes.
From bmskaren.ir
DMX vs DALI Lighting Control System What Are their Differences شرکت Dali Lighting Control System Cost Dali, or digital addressable lighting interface, is a dedicated protocol for digital lighting control that which can be used to create robust, scalable, and flexible lighting networks. Using the dali emergency system with the dali control system for general lighting can reduce the required wiring volume and cost of the early stage. Rapix lighting control system is a powerful, cost. Dali Lighting Control System Cost.
From www.lighting-controlmodule.com
LCD Display Panel DALI Smart Lighting Control System With 12 Years Dali Lighting Control System Cost Controlling individual dali devices, dali groups and dali emergency devices with one dali gateway; The dali lighting control system allows for a range of adjustments, such as dimming the luminaires, controlling individual leds or. Cost considerations for a dali lighting control system when contemplating the deployment of a dali lighting control system, it’s essential to understand that costs can fluctuate. Dali Lighting Control System Cost.
From cegkavir.blob.core.windows.net
What Is Dali Lighting Control System at Catherine Gaston blog Dali Lighting Control System Cost In the long run, this also makes. Controlling individual dali devices, dali groups and dali emergency devices with one dali gateway; Rapix lighting control scales from very small and simple, to very. Dali, or digital addressable lighting interface, is a dedicated protocol for digital lighting control that which can be used to create robust, scalable, and flexible lighting networks. The. Dali Lighting Control System Cost.
From bacmove.com
DALION Ease the integration of DALI lighting Lighting Controller Dali Lighting Control System Cost The dali lighting control system allows for a range of adjustments, such as dimming the luminaires, controlling individual leds or. Cost considerations for a dali lighting control system when contemplating the deployment of a dali lighting control system, it’s essential to understand that costs can fluctuate significantly. Controlling individual dali devices, dali groups and dali emergency devices with one dali. Dali Lighting Control System Cost.
From ozuno.com
How to control trailing edge phase dimmable light fittings on a DALI Dali Lighting Control System Cost Up to 64 dali devices per channel; Using the dali emergency system with the dali control system for general lighting can reduce the required wiring volume and cost of the early stage. Dali, or digital addressable lighting interface, is a dedicated protocol for digital lighting control that which can be used to create robust, scalable, and flexible lighting networks. In. Dali Lighting Control System Cost.
From www.renesas.com
DALI Solutions Renesas Dali Lighting Control System Cost Rapix lighting control scales from very small and simple, to very. Up to 64 dali devices per channel; Dali, or digital addressable lighting interface, is a dedicated protocol for digital lighting control that which can be used to create robust, scalable, and flexible lighting networks. The dali lighting control system allows for a range of adjustments, such as dimming the. Dali Lighting Control System Cost.
From cegkavir.blob.core.windows.net
What Is Dali Lighting Control System at Catherine Gaston blog Dali Lighting Control System Cost Up to 64 dali devices per channel; Knx controls and monitors the lighting system with the gateway. In the long run, this also makes. Rapix lighting control system is a powerful, cost effective means for delivering smart dali lighting control solutions simply and easily. The dali lighting control system allows for a range of adjustments, such as dimming the luminaires,. Dali Lighting Control System Cost.
From blog.ledbox.es
Regulación DALI (Digital Addresable Lighting Interface) Ledbox News Dali Lighting Control System Cost Rapix lighting control system is a powerful, cost effective means for delivering smart dali lighting control solutions simply and easily. In the long run, this also makes. Up to 64 dali devices per channel; Controlling individual dali devices, dali groups and dali emergency devices with one dali gateway; Using the dali emergency system with the dali control system for general. Dali Lighting Control System Cost.
From nordicinformer.com
What is a DALI lighting control system? Tech and costs Informer Dali Lighting Control System Cost Up to 64 dali devices per channel; Rapix lighting control scales from very small and simple, to very. Controlling individual dali devices, dali groups and dali emergency devices with one dali gateway; Knx controls and monitors the lighting system with the gateway. Dali, or digital addressable lighting interface, is a dedicated protocol for digital lighting control that which can be. Dali Lighting Control System Cost.
From upwardlighting.com
DALI Lighting Control System The Ultimate Guide Upward Lighting Dali Lighting Control System Cost Using the dali emergency system with the dali control system for general lighting can reduce the required wiring volume and cost of the early stage. In the long run, this also makes. Rapix lighting control scales from very small and simple, to very. Rapix lighting control system is a powerful, cost effective means for delivering smart dali lighting control solutions. Dali Lighting Control System Cost.
From www.alphabms.com
Dali Lighting Alpha BMS Systems Dali Lighting Control System Cost Rapix lighting control system is a powerful, cost effective means for delivering smart dali lighting control solutions simply and easily. Knx controls and monitors the lighting system with the gateway. Using the dali emergency system with the dali control system for general lighting can reduce the required wiring volume and cost of the early stage. Up to 64 dali devices. Dali Lighting Control System Cost.
From www.led-professional.com
DALI+ Delivers DALI Lighting Control with Wireless and IPbased Dali Lighting Control System Cost Controlling individual dali devices, dali groups and dali emergency devices with one dali gateway; Rapix lighting control system is a powerful, cost effective means for delivering smart dali lighting control solutions simply and easily. Rapix lighting control scales from very small and simple, to very. Cost considerations for a dali lighting control system when contemplating the deployment of a dali. Dali Lighting Control System Cost.
From www.indiamart.com
Dali Dimmable Lighting Control System, 220 V at Rs 25000/number in Dali Lighting Control System Cost Rapix lighting control scales from very small and simple, to very. Dali, or digital addressable lighting interface, is a dedicated protocol for digital lighting control that which can be used to create robust, scalable, and flexible lighting networks. Rapix lighting control system is a powerful, cost effective means for delivering smart dali lighting control solutions simply and easily. Using the. Dali Lighting Control System Cost.
From atelier-yuwa.ciao.jp
Digital Addressable Lighting Interface atelieryuwa.ciao.jp Dali Lighting Control System Cost Dali, or digital addressable lighting interface, is a dedicated protocol for digital lighting control that which can be used to create robust, scalable, and flexible lighting networks. Up to 64 dali devices per channel; Rapix lighting control system is a powerful, cost effective means for delivering smart dali lighting control solutions simply and easily. Cost considerations for a dali lighting. Dali Lighting Control System Cost.
From www.organised-sound.com
Schematic Dali Lighting Control Wiring Diagram Wiring Diagram Dali Lighting Control System Cost Rapix lighting control system is a powerful, cost effective means for delivering smart dali lighting control solutions simply and easily. Rapix lighting control scales from very small and simple, to very. Cost considerations for a dali lighting control system when contemplating the deployment of a dali lighting control system, it’s essential to understand that costs can fluctuate significantly. Dali, or. Dali Lighting Control System Cost.
From cegkavir.blob.core.windows.net
What Is Dali Lighting Control System at Catherine Gaston blog Dali Lighting Control System Cost Using the dali emergency system with the dali control system for general lighting can reduce the required wiring volume and cost of the early stage. In the long run, this also makes. Rapix lighting control scales from very small and simple, to very. Knx controls and monitors the lighting system with the gateway. The dali lighting control system allows for. Dali Lighting Control System Cost.
From atelier-yuwa.ciao.jp
Digital Addressable Lighting Interface atelieryuwa.ciao.jp Dali Lighting Control System Cost Rapix lighting control scales from very small and simple, to very. Using the dali emergency system with the dali control system for general lighting can reduce the required wiring volume and cost of the early stage. In the long run, this also makes. Controlling individual dali devices, dali groups and dali emergency devices with one dali gateway; Rapix lighting control. Dali Lighting Control System Cost.
From mungfali.com
Dali Schematic Dali Lighting Control System Cost In the long run, this also makes. Rapix lighting control scales from very small and simple, to very. Rapix lighting control system is a powerful, cost effective means for delivering smart dali lighting control solutions simply and easily. The dali lighting control system allows for a range of adjustments, such as dimming the luminaires, controlling individual leds or. Dali, or. Dali Lighting Control System Cost.
From www.mdpi.com
Electronics Free FullText DALI LED Driver Control System for Dali Lighting Control System Cost Cost considerations for a dali lighting control system when contemplating the deployment of a dali lighting control system, it’s essential to understand that costs can fluctuate significantly. Using the dali emergency system with the dali control system for general lighting can reduce the required wiring volume and cost of the early stage. Up to 64 dali devices per channel; Knx. Dali Lighting Control System Cost.
From zencontrol.com
Standalone Lighting Applications zencontrol Dali Lighting Control System Cost In the long run, this also makes. Using the dali emergency system with the dali control system for general lighting can reduce the required wiring volume and cost of the early stage. The dali lighting control system allows for a range of adjustments, such as dimming the luminaires, controlling individual leds or. Knx controls and monitors the lighting system with. Dali Lighting Control System Cost.
From atelier-yuwa.ciao.jp
Principle Diagram Of Control System DALI (Digital Addressable Download Dali Lighting Control System Cost The dali lighting control system allows for a range of adjustments, such as dimming the luminaires, controlling individual leds or. In the long run, this also makes. Controlling individual dali devices, dali groups and dali emergency devices with one dali gateway; Knx controls and monitors the lighting system with the gateway. Rapix lighting control scales from very small and simple,. Dali Lighting Control System Cost.
From www.organised-sound.com
Dali System Lighting Control Wiring Diagram Wiring Diagram Dali Lighting Control System Cost Rapix lighting control system is a powerful, cost effective means for delivering smart dali lighting control solutions simply and easily. Up to 64 dali devices per channel; In the long run, this also makes. Controlling individual dali devices, dali groups and dali emergency devices with one dali gateway; The dali lighting control system allows for a range of adjustments, such. Dali Lighting Control System Cost.
From www.lighting-controlmodule.com
24VDC RS485 DALI Dimming Gateway For Lighting Automation System Dali Lighting Control System Cost Cost considerations for a dali lighting control system when contemplating the deployment of a dali lighting control system, it’s essential to understand that costs can fluctuate significantly. The dali lighting control system allows for a range of adjustments, such as dimming the luminaires, controlling individual leds or. Rapix lighting control system is a powerful, cost effective means for delivering smart. Dali Lighting Control System Cost.
From lumoscontrols.com
Lumos Controls DALI Gateway Relevance and Working Dali Lighting Control System Cost Controlling individual dali devices, dali groups and dali emergency devices with one dali gateway; Rapix lighting control system is a powerful, cost effective means for delivering smart dali lighting control solutions simply and easily. In the long run, this also makes. Up to 64 dali devices per channel; Cost considerations for a dali lighting control system when contemplating the deployment. Dali Lighting Control System Cost.
From ivoryegg.com.au
pros and cons of using DALI for home lighting control and tuenable Dali Lighting Control System Cost Dali, or digital addressable lighting interface, is a dedicated protocol for digital lighting control that which can be used to create robust, scalable, and flexible lighting networks. Knx controls and monitors the lighting system with the gateway. Up to 64 dali devices per channel; Rapix lighting control scales from very small and simple, to very. Rapix lighting control system is. Dali Lighting Control System Cost.
From www.lightnlogic.com
Dali Lighting Light & Logic Dali Lighting Control System Cost Cost considerations for a dali lighting control system when contemplating the deployment of a dali lighting control system, it’s essential to understand that costs can fluctuate significantly. Dali, or digital addressable lighting interface, is a dedicated protocol for digital lighting control that which can be used to create robust, scalable, and flexible lighting networks. The dali lighting control system allows. Dali Lighting Control System Cost.
From bacmove.com
DALION Ease the integration of DALI lighting Lighting Controller Dali Lighting Control System Cost Up to 64 dali devices per channel; Controlling individual dali devices, dali groups and dali emergency devices with one dali gateway; Using the dali emergency system with the dali control system for general lighting can reduce the required wiring volume and cost of the early stage. Knx controls and monitors the lighting system with the gateway. The dali lighting control. Dali Lighting Control System Cost.
From www.wago.com
DALI Lighting Control WAGO Dali Lighting Control System Cost The dali lighting control system allows for a range of adjustments, such as dimming the luminaires, controlling individual leds or. Rapix lighting control scales from very small and simple, to very. Dali, or digital addressable lighting interface, is a dedicated protocol for digital lighting control that which can be used to create robust, scalable, and flexible lighting networks. Cost considerations. Dali Lighting Control System Cost.
From zencontrol.com
DALI2 zencontrol Dali Lighting Control System Cost Up to 64 dali devices per channel; Rapix lighting control system is a powerful, cost effective means for delivering smart dali lighting control solutions simply and easily. Dali, or digital addressable lighting interface, is a dedicated protocol for digital lighting control that which can be used to create robust, scalable, and flexible lighting networks. Knx controls and monitors the lighting. Dali Lighting Control System Cost.
From www.blackcatcontrolsystems.com.au
DALI Lighting Systems Dali Lighting Control System Cost Using the dali emergency system with the dali control system for general lighting can reduce the required wiring volume and cost of the early stage. Up to 64 dali devices per channel; Rapix lighting control system is a powerful, cost effective means for delivering smart dali lighting control solutions simply and easily. The dali lighting control system allows for a. Dali Lighting Control System Cost.
From www.ledstriplightings.com
Dali调光终极指南 杭隆照明 Dali Lighting Control System Cost Up to 64 dali devices per channel; Cost considerations for a dali lighting control system when contemplating the deployment of a dali lighting control system, it’s essential to understand that costs can fluctuate significantly. Dali, or digital addressable lighting interface, is a dedicated protocol for digital lighting control that which can be used to create robust, scalable, and flexible lighting. Dali Lighting Control System Cost.
From www.indiamart.com
ActiLume DALI Lighting Control System at best price in Thane Dali Lighting Control System Cost Using the dali emergency system with the dali control system for general lighting can reduce the required wiring volume and cost of the early stage. Dali, or digital addressable lighting interface, is a dedicated protocol for digital lighting control that which can be used to create robust, scalable, and flexible lighting networks. Cost considerations for a dali lighting control system. Dali Lighting Control System Cost.
From dxoakfmyr.blob.core.windows.net
How Do Lighting Control Module Work at Andrew Crawford blog Dali Lighting Control System Cost Rapix lighting control scales from very small and simple, to very. In the long run, this also makes. Using the dali emergency system with the dali control system for general lighting can reduce the required wiring volume and cost of the early stage. Rapix lighting control system is a powerful, cost effective means for delivering smart dali lighting control solutions. Dali Lighting Control System Cost.
From www.caretxdigital.com
Dali Lighting Control Wiring Diagram Wiring Diagram and Schematics Dali Lighting Control System Cost In the long run, this also makes. Dali, or digital addressable lighting interface, is a dedicated protocol for digital lighting control that which can be used to create robust, scalable, and flexible lighting networks. Rapix lighting control scales from very small and simple, to very. Controlling individual dali devices, dali groups and dali emergency devices with one dali gateway; Rapix. Dali Lighting Control System Cost.
From cegkavir.blob.core.windows.net
What Is Dali Lighting Control System at Catherine Gaston blog Dali Lighting Control System Cost Up to 64 dali devices per channel; Knx controls and monitors the lighting system with the gateway. Rapix lighting control scales from very small and simple, to very. The dali lighting control system allows for a range of adjustments, such as dimming the luminaires, controlling individual leds or. Using the dali emergency system with the dali control system for general. Dali Lighting Control System Cost.