Armstrong Oscillator Circuit . In this post i will explain the armstrong oscillator which is yet another type of an lc oscillator circuit. An armstrong oscillator (also known as meissner oscillator) is actually an lc feedback oscillator which uses capacitors and inductors in its feedback. The armstrong circuit is one of the oldest oscillator designs, using a transformer to force. The parallel lc resonator circuit is the core component of the armstrong oscillator. The armstrong oscillator is unique in its operation, as it employs the principle of regeneration (or positive feedback) to generate.
from itecnotes.com
The parallel lc resonator circuit is the core component of the armstrong oscillator. In this post i will explain the armstrong oscillator which is yet another type of an lc oscillator circuit. The armstrong circuit is one of the oldest oscillator designs, using a transformer to force. The armstrong oscillator is unique in its operation, as it employs the principle of regeneration (or positive feedback) to generate. An armstrong oscillator (also known as meissner oscillator) is actually an lc feedback oscillator which uses capacitors and inductors in its feedback.
Electrical Analysis of an Armstrong oscillator circuit Valuable
Armstrong Oscillator Circuit The parallel lc resonator circuit is the core component of the armstrong oscillator. The parallel lc resonator circuit is the core component of the armstrong oscillator. The armstrong circuit is one of the oldest oscillator designs, using a transformer to force. The armstrong oscillator is unique in its operation, as it employs the principle of regeneration (or positive feedback) to generate. In this post i will explain the armstrong oscillator which is yet another type of an lc oscillator circuit. An armstrong oscillator (also known as meissner oscillator) is actually an lc feedback oscillator which uses capacitors and inductors in its feedback.
From circuitlibrarystacy.z19.web.core.windows.net
Armstrong Oscillator Circuit Diagram Armstrong Oscillator Circuit The armstrong circuit is one of the oldest oscillator designs, using a transformer to force. An armstrong oscillator (also known as meissner oscillator) is actually an lc feedback oscillator which uses capacitors and inductors in its feedback. The parallel lc resonator circuit is the core component of the armstrong oscillator. In this post i will explain the armstrong oscillator which. Armstrong Oscillator Circuit.
From e3arabi.com
e3arabi إي عربي دارة مذبذب ارمسترونج Armstrong Oscillator Circuit Armstrong Oscillator Circuit An armstrong oscillator (also known as meissner oscillator) is actually an lc feedback oscillator which uses capacitors and inductors in its feedback. The armstrong circuit is one of the oldest oscillator designs, using a transformer to force. The parallel lc resonator circuit is the core component of the armstrong oscillator. The armstrong oscillator is unique in its operation, as it. Armstrong Oscillator Circuit.
From ecstudiosystems.com
Armstrong Oscillator Oscillators Basics Electronics Armstrong Oscillator Circuit In this post i will explain the armstrong oscillator which is yet another type of an lc oscillator circuit. The armstrong circuit is one of the oldest oscillator designs, using a transformer to force. The parallel lc resonator circuit is the core component of the armstrong oscillator. An armstrong oscillator (also known as meissner oscillator) is actually an lc feedback. Armstrong Oscillator Circuit.
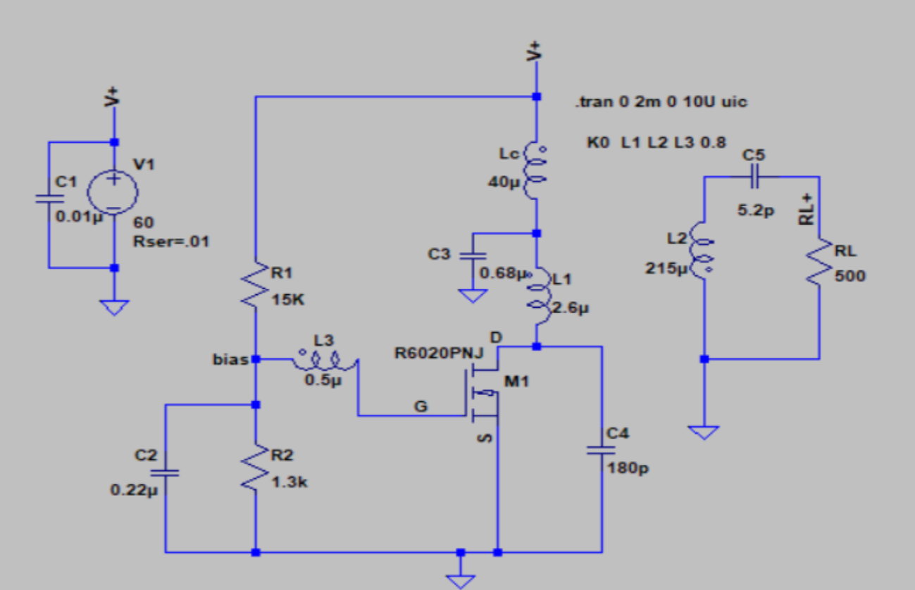
From ietresearch.onlinelibrary.wiley.com
Compact GaN class‐AB Armstrong oscillator for resonant wireless power Armstrong Oscillator Circuit The armstrong oscillator is unique in its operation, as it employs the principle of regeneration (or positive feedback) to generate. The parallel lc resonator circuit is the core component of the armstrong oscillator. In this post i will explain the armstrong oscillator which is yet another type of an lc oscillator circuit. An armstrong oscillator (also known as meissner oscillator). Armstrong Oscillator Circuit.
From www.youtube.com
Armstrong Oscillator Components YouTube Armstrong Oscillator Circuit The armstrong oscillator is unique in its operation, as it employs the principle of regeneration (or positive feedback) to generate. The armstrong circuit is one of the oldest oscillator designs, using a transformer to force. An armstrong oscillator (also known as meissner oscillator) is actually an lc feedback oscillator which uses capacitors and inductors in its feedback. The parallel lc. Armstrong Oscillator Circuit.
From www.elprocus.com
Types of Oscillator Circuits Working and Their Applications Armstrong Oscillator Circuit The parallel lc resonator circuit is the core component of the armstrong oscillator. The armstrong oscillator is unique in its operation, as it employs the principle of regeneration (or positive feedback) to generate. The armstrong circuit is one of the oldest oscillator designs, using a transformer to force. In this post i will explain the armstrong oscillator which is yet. Armstrong Oscillator Circuit.
From hackaday.com
Armstrong Oscillator Hackaday Armstrong Oscillator Circuit An armstrong oscillator (also known as meissner oscillator) is actually an lc feedback oscillator which uses capacitors and inductors in its feedback. In this post i will explain the armstrong oscillator which is yet another type of an lc oscillator circuit. The armstrong circuit is one of the oldest oscillator designs, using a transformer to force. The parallel lc resonator. Armstrong Oscillator Circuit.
From e3arabi.com
e3arabi إي عربي دارة مذبذب ارمسترونج Armstrong Oscillator Circuit Armstrong Oscillator Circuit In this post i will explain the armstrong oscillator which is yet another type of an lc oscillator circuit. The parallel lc resonator circuit is the core component of the armstrong oscillator. The armstrong oscillator is unique in its operation, as it employs the principle of regeneration (or positive feedback) to generate. An armstrong oscillator (also known as meissner oscillator). Armstrong Oscillator Circuit.
From www.multisim.com
Armstrong Oscillator (2) Multisim Live Armstrong Oscillator Circuit The parallel lc resonator circuit is the core component of the armstrong oscillator. An armstrong oscillator (also known as meissner oscillator) is actually an lc feedback oscillator which uses capacitors and inductors in its feedback. The armstrong oscillator is unique in its operation, as it employs the principle of regeneration (or positive feedback) to generate. The armstrong circuit is one. Armstrong Oscillator Circuit.
From www.youtube.com
Armstrong Oscillator YouTube Armstrong Oscillator Circuit The armstrong circuit is one of the oldest oscillator designs, using a transformer to force. The parallel lc resonator circuit is the core component of the armstrong oscillator. An armstrong oscillator (also known as meissner oscillator) is actually an lc feedback oscillator which uses capacitors and inductors in its feedback. The armstrong oscillator is unique in its operation, as it. Armstrong Oscillator Circuit.
From www.rfcec.com
OSCILLATORS 017 Circuit Variations of The Oscillator (Larry E. Gugle Armstrong Oscillator Circuit The armstrong circuit is one of the oldest oscillator designs, using a transformer to force. An armstrong oscillator (also known as meissner oscillator) is actually an lc feedback oscillator which uses capacitors and inductors in its feedback. The parallel lc resonator circuit is the core component of the armstrong oscillator. The armstrong oscillator is unique in its operation, as it. Armstrong Oscillator Circuit.
From mungfali.com
Armstrong Oscillator Armstrong Oscillator Circuit An armstrong oscillator (also known as meissner oscillator) is actually an lc feedback oscillator which uses capacitors and inductors in its feedback. In this post i will explain the armstrong oscillator which is yet another type of an lc oscillator circuit. The armstrong circuit is one of the oldest oscillator designs, using a transformer to force. The armstrong oscillator is. Armstrong Oscillator Circuit.
From www.chegg.com
Solved 4. FIGURE 3(a) shows the circuit of an Armstrong Armstrong Oscillator Circuit The armstrong circuit is one of the oldest oscillator designs, using a transformer to force. The parallel lc resonator circuit is the core component of the armstrong oscillator. An armstrong oscillator (also known as meissner oscillator) is actually an lc feedback oscillator which uses capacitors and inductors in its feedback. In this post i will explain the armstrong oscillator which. Armstrong Oscillator Circuit.
From ietresearch.onlinelibrary.wiley.com
Compact GaN class‐AB Armstrong oscillator for resonant wireless power Armstrong Oscillator Circuit An armstrong oscillator (also known as meissner oscillator) is actually an lc feedback oscillator which uses capacitors and inductors in its feedback. The parallel lc resonator circuit is the core component of the armstrong oscillator. The armstrong circuit is one of the oldest oscillator designs, using a transformer to force. In this post i will explain the armstrong oscillator which. Armstrong Oscillator Circuit.
From itecnotes.com
Electrical Analysis of an Armstrong oscillator circuit Valuable Armstrong Oscillator Circuit The armstrong circuit is one of the oldest oscillator designs, using a transformer to force. The armstrong oscillator is unique in its operation, as it employs the principle of regeneration (or positive feedback) to generate. In this post i will explain the armstrong oscillator which is yet another type of an lc oscillator circuit. An armstrong oscillator (also known as. Armstrong Oscillator Circuit.
From www.chegg.com
FIGURE 4 shows another variation the Armstrong Armstrong Oscillator Circuit The armstrong circuit is one of the oldest oscillator designs, using a transformer to force. An armstrong oscillator (also known as meissner oscillator) is actually an lc feedback oscillator which uses capacitors and inductors in its feedback. The parallel lc resonator circuit is the core component of the armstrong oscillator. In this post i will explain the armstrong oscillator which. Armstrong Oscillator Circuit.
From www.rfcec.com
OSCILLATORS 013a Circuit Variations The Armstrong Oscillator (Larry E Armstrong Oscillator Circuit The armstrong circuit is one of the oldest oscillator designs, using a transformer to force. In this post i will explain the armstrong oscillator which is yet another type of an lc oscillator circuit. The parallel lc resonator circuit is the core component of the armstrong oscillator. An armstrong oscillator (also known as meissner oscillator) is actually an lc feedback. Armstrong Oscillator Circuit.
From e3arabi.com
e3arabi إي عربي دارة مذبذب ارمسترونج Armstrong Oscillator Circuit Armstrong Oscillator Circuit An armstrong oscillator (also known as meissner oscillator) is actually an lc feedback oscillator which uses capacitors and inductors in its feedback. The parallel lc resonator circuit is the core component of the armstrong oscillator. The armstrong oscillator is unique in its operation, as it employs the principle of regeneration (or positive feedback) to generate. In this post i will. Armstrong Oscillator Circuit.
From circuitlistadrienne.z13.web.core.windows.net
Armstrong Oscillator Circuit Diagram Armstrong Oscillator Circuit In this post i will explain the armstrong oscillator which is yet another type of an lc oscillator circuit. The armstrong circuit is one of the oldest oscillator designs, using a transformer to force. The armstrong oscillator is unique in its operation, as it employs the principle of regeneration (or positive feedback) to generate. An armstrong oscillator (also known as. Armstrong Oscillator Circuit.
From ietresearch.onlinelibrary.wiley.com
Compact GaN class‐AB Armstrong oscillator for resonant wireless power Armstrong Oscillator Circuit The armstrong circuit is one of the oldest oscillator designs, using a transformer to force. The armstrong oscillator is unique in its operation, as it employs the principle of regeneration (or positive feedback) to generate. In this post i will explain the armstrong oscillator which is yet another type of an lc oscillator circuit. An armstrong oscillator (also known as. Armstrong Oscillator Circuit.
From www.youtube.com
Armstrong Oscillator Construction Working Explaination in Urdu/English Armstrong Oscillator Circuit In this post i will explain the armstrong oscillator which is yet another type of an lc oscillator circuit. An armstrong oscillator (also known as meissner oscillator) is actually an lc feedback oscillator which uses capacitors and inductors in its feedback. The armstrong circuit is one of the oldest oscillator designs, using a transformer to force. The parallel lc resonator. Armstrong Oscillator Circuit.
From ietresearch.onlinelibrary.wiley.com
Compact GaN class‐AB Armstrong oscillator for resonant wireless power Armstrong Oscillator Circuit In this post i will explain the armstrong oscillator which is yet another type of an lc oscillator circuit. The armstrong oscillator is unique in its operation, as it employs the principle of regeneration (or positive feedback) to generate. The parallel lc resonator circuit is the core component of the armstrong oscillator. An armstrong oscillator (also known as meissner oscillator). Armstrong Oscillator Circuit.
From enginelibraryeisenhauer.z19.web.core.windows.net
Armstrong Oscillator Circuit Diagram Armstrong Oscillator Circuit The parallel lc resonator circuit is the core component of the armstrong oscillator. The armstrong oscillator is unique in its operation, as it employs the principle of regeneration (or positive feedback) to generate. In this post i will explain the armstrong oscillator which is yet another type of an lc oscillator circuit. The armstrong circuit is one of the oldest. Armstrong Oscillator Circuit.
From slidetodoc.com
Chapter 18 Oscillators Oscillators n n Oscillator An Armstrong Oscillator Circuit The armstrong oscillator is unique in its operation, as it employs the principle of regeneration (or positive feedback) to generate. An armstrong oscillator (also known as meissner oscillator) is actually an lc feedback oscillator which uses capacitors and inductors in its feedback. The armstrong circuit is one of the oldest oscillator designs, using a transformer to force. In this post. Armstrong Oscillator Circuit.
From slidetodoc.com
Oscillators with LC Feedback Circuits LC Feedback elements Armstrong Oscillator Circuit An armstrong oscillator (also known as meissner oscillator) is actually an lc feedback oscillator which uses capacitors and inductors in its feedback. In this post i will explain the armstrong oscillator which is yet another type of an lc oscillator circuit. The armstrong oscillator is unique in its operation, as it employs the principle of regeneration (or positive feedback) to. Armstrong Oscillator Circuit.
From www.electricity-magnetism.org
Armstrong Oscillators How it works, Application & Advantages Armstrong Oscillator Circuit The armstrong circuit is one of the oldest oscillator designs, using a transformer to force. The armstrong oscillator is unique in its operation, as it employs the principle of regeneration (or positive feedback) to generate. In this post i will explain the armstrong oscillator which is yet another type of an lc oscillator circuit. The parallel lc resonator circuit is. Armstrong Oscillator Circuit.
From materialmediaarlen.z19.web.core.windows.net
Armstrong Oscillator Circuit Diagram Armstrong Oscillator Circuit The armstrong circuit is one of the oldest oscillator designs, using a transformer to force. An armstrong oscillator (also known as meissner oscillator) is actually an lc feedback oscillator which uses capacitors and inductors in its feedback. The armstrong oscillator is unique in its operation, as it employs the principle of regeneration (or positive feedback) to generate. The parallel lc. Armstrong Oscillator Circuit.
From www.circuits-diy.com
Simple Hartley Oscillator Circuit Armstrong Oscillator Circuit The armstrong circuit is one of the oldest oscillator designs, using a transformer to force. The parallel lc resonator circuit is the core component of the armstrong oscillator. An armstrong oscillator (also known as meissner oscillator) is actually an lc feedback oscillator which uses capacitors and inductors in its feedback. The armstrong oscillator is unique in its operation, as it. Armstrong Oscillator Circuit.
From forumelectrical.com
What is the function of Oscillator? Armstrong Oscillator Circuit The armstrong oscillator is unique in its operation, as it employs the principle of regeneration (or positive feedback) to generate. An armstrong oscillator (also known as meissner oscillator) is actually an lc feedback oscillator which uses capacitors and inductors in its feedback. In this post i will explain the armstrong oscillator which is yet another type of an lc oscillator. Armstrong Oscillator Circuit.
From www.youtube.com
Electronics Analysis of an Armstrong oscillator circuit YouTube Armstrong Oscillator Circuit An armstrong oscillator (also known as meissner oscillator) is actually an lc feedback oscillator which uses capacitors and inductors in its feedback. In this post i will explain the armstrong oscillator which is yet another type of an lc oscillator circuit. The armstrong oscillator is unique in its operation, as it employs the principle of regeneration (or positive feedback) to. Armstrong Oscillator Circuit.
From www.slideserve.com
PPT Electronic circuitsII PowerPoint Presentation, free download Armstrong Oscillator Circuit The armstrong circuit is one of the oldest oscillator designs, using a transformer to force. The parallel lc resonator circuit is the core component of the armstrong oscillator. An armstrong oscillator (also known as meissner oscillator) is actually an lc feedback oscillator which uses capacitors and inductors in its feedback. The armstrong oscillator is unique in its operation, as it. Armstrong Oscillator Circuit.
From www.youtube.com
Emerson R156 JFET Tuned Gate Armstrong Oscillator Circuit w Armstrong Oscillator Circuit The armstrong oscillator is unique in its operation, as it employs the principle of regeneration (or positive feedback) to generate. An armstrong oscillator (also known as meissner oscillator) is actually an lc feedback oscillator which uses capacitors and inductors in its feedback. In this post i will explain the armstrong oscillator which is yet another type of an lc oscillator. Armstrong Oscillator Circuit.
From www.elprocus.com
Armstrong Oscillator Construction and Its applications Armstrong Oscillator Circuit The parallel lc resonator circuit is the core component of the armstrong oscillator. An armstrong oscillator (also known as meissner oscillator) is actually an lc feedback oscillator which uses capacitors and inductors in its feedback. The armstrong oscillator is unique in its operation, as it employs the principle of regeneration (or positive feedback) to generate. The armstrong circuit is one. Armstrong Oscillator Circuit.
From www.rfcec.com
OSCILLATORS 011 Operation of The Armstrong Oscillator (Larry E. Gugle Armstrong Oscillator Circuit In this post i will explain the armstrong oscillator which is yet another type of an lc oscillator circuit. An armstrong oscillator (also known as meissner oscillator) is actually an lc feedback oscillator which uses capacitors and inductors in its feedback. The armstrong oscillator is unique in its operation, as it employs the principle of regeneration (or positive feedback) to. Armstrong Oscillator Circuit.
From ietresearch.onlinelibrary.wiley.com
Compact GaN class‐AB Armstrong oscillator for resonant wireless power Armstrong Oscillator Circuit In this post i will explain the armstrong oscillator which is yet another type of an lc oscillator circuit. An armstrong oscillator (also known as meissner oscillator) is actually an lc feedback oscillator which uses capacitors and inductors in its feedback. The parallel lc resonator circuit is the core component of the armstrong oscillator. The armstrong oscillator is unique in. Armstrong Oscillator Circuit.