Pde3 Inhibitors Drugs . — phosphodiesterase inhibitors are a heterogenic class of drugs that target various isoforms of pde enzymes. a pde3 inhibitor is a type of drug that blocks the enzyme pde3, which plays a role in breaking down camp. — phosphodiesterase inhibitors (pde inhibitors) are a class of agents. — learn about phosphodiesterase inhibitors, a class of medications that promote vasodilation and smooth muscle relaxation. learn about pde inhibitors, a class of medications that interfere with certain enzymes in your body.
from cvpharmacology.com
a pde3 inhibitor is a type of drug that blocks the enzyme pde3, which plays a role in breaking down camp. — phosphodiesterase inhibitors are a heterogenic class of drugs that target various isoforms of pde enzymes. learn about pde inhibitors, a class of medications that interfere with certain enzymes in your body. — phosphodiesterase inhibitors (pde inhibitors) are a class of agents. — learn about phosphodiesterase inhibitors, a class of medications that promote vasodilation and smooth muscle relaxation.
CV Pharmacology Phosphodiesterase Inhibitors
Pde3 Inhibitors Drugs — phosphodiesterase inhibitors are a heterogenic class of drugs that target various isoforms of pde enzymes. a pde3 inhibitor is a type of drug that blocks the enzyme pde3, which plays a role in breaking down camp. — phosphodiesterase inhibitors are a heterogenic class of drugs that target various isoforms of pde enzymes. — phosphodiesterase inhibitors (pde inhibitors) are a class of agents. learn about pde inhibitors, a class of medications that interfere with certain enzymes in your body. — learn about phosphodiesterase inhibitors, a class of medications that promote vasodilation and smooth muscle relaxation.
From www.researchgate.net
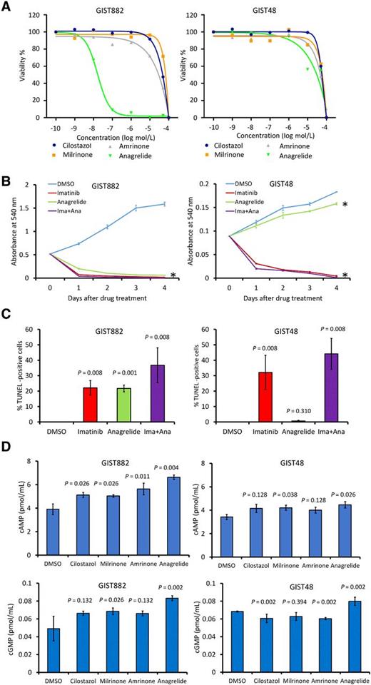
The PDE3 inhibitor cilostazol reduced GIST882 viability and synergized Pde3 Inhibitors Drugs a pde3 inhibitor is a type of drug that blocks the enzyme pde3, which plays a role in breaking down camp. — learn about phosphodiesterase inhibitors, a class of medications that promote vasodilation and smooth muscle relaxation. learn about pde inhibitors, a class of medications that interfere with certain enzymes in your body. — phosphodiesterase inhibitors. Pde3 Inhibitors Drugs.
From www.alamy.com
Cilostazol intermittent claudication treatment drug molecule. Inhibitor Pde3 Inhibitors Drugs — phosphodiesterase inhibitors (pde inhibitors) are a class of agents. learn about pde inhibitors, a class of medications that interfere with certain enzymes in your body. — learn about phosphodiesterase inhibitors, a class of medications that promote vasodilation and smooth muscle relaxation. a pde3 inhibitor is a type of drug that blocks the enzyme pde3, which. Pde3 Inhibitors Drugs.
From www.wikidoc.org
PDE3 inhibitor wikidoc Pde3 Inhibitors Drugs a pde3 inhibitor is a type of drug that blocks the enzyme pde3, which plays a role in breaking down camp. — phosphodiesterase inhibitors (pde inhibitors) are a class of agents. learn about pde inhibitors, a class of medications that interfere with certain enzymes in your body. — phosphodiesterase inhibitors are a heterogenic class of drugs. Pde3 Inhibitors Drugs.
From www.researchgate.net
(PDF) The dual PDE3/PDE4 phosphodiesterase inhibitor RPL554 produces Pde3 Inhibitors Drugs — phosphodiesterase inhibitors (pde inhibitors) are a class of agents. — learn about phosphodiesterase inhibitors, a class of medications that promote vasodilation and smooth muscle relaxation. learn about pde inhibitors, a class of medications that interfere with certain enzymes in your body. — phosphodiesterase inhibitors are a heterogenic class of drugs that target various isoforms of. Pde3 Inhibitors Drugs.
From www.wikidoc.org
PDE3 inhibitor wikidoc Pde3 Inhibitors Drugs — learn about phosphodiesterase inhibitors, a class of medications that promote vasodilation and smooth muscle relaxation. — phosphodiesterase inhibitors are a heterogenic class of drugs that target various isoforms of pde enzymes. — phosphodiesterase inhibitors (pde inhibitors) are a class of agents. a pde3 inhibitor is a type of drug that blocks the enzyme pde3, which. Pde3 Inhibitors Drugs.
From www.researchgate.net
Inhibitory effects of PDE3 inhibitors on rat platelet aggregation in Pde3 Inhibitors Drugs a pde3 inhibitor is a type of drug that blocks the enzyme pde3, which plays a role in breaking down camp. — learn about phosphodiesterase inhibitors, a class of medications that promote vasodilation and smooth muscle relaxation. — phosphodiesterase inhibitors are a heterogenic class of drugs that target various isoforms of pde enzymes. learn about pde. Pde3 Inhibitors Drugs.
From cvpharmacology.com
CV Pharmacology Phosphodiesterase Inhibitors Pde3 Inhibitors Drugs a pde3 inhibitor is a type of drug that blocks the enzyme pde3, which plays a role in breaking down camp. learn about pde inhibitors, a class of medications that interfere with certain enzymes in your body. — phosphodiesterase inhibitors (pde inhibitors) are a class of agents. — phosphodiesterase inhibitors are a heterogenic class of drugs. Pde3 Inhibitors Drugs.
From www.researchgate.net
Mechanism of antiplatelet action of natural products by cAMP levels Pde3 Inhibitors Drugs — learn about phosphodiesterase inhibitors, a class of medications that promote vasodilation and smooth muscle relaxation. learn about pde inhibitors, a class of medications that interfere with certain enzymes in your body. — phosphodiesterase inhibitors are a heterogenic class of drugs that target various isoforms of pde enzymes. a pde3 inhibitor is a type of drug. Pde3 Inhibitors Drugs.
From www.slideserve.com
PPT Phosphodiesterase inhibitors PowerPoint Presentation, free Pde3 Inhibitors Drugs a pde3 inhibitor is a type of drug that blocks the enzyme pde3, which plays a role in breaking down camp. — phosphodiesterase inhibitors (pde inhibitors) are a class of agents. — phosphodiesterase inhibitors are a heterogenic class of drugs that target various isoforms of pde enzymes. learn about pde inhibitors, a class of medications that. Pde3 Inhibitors Drugs.
From www.slideserve.com
PPT Phosphodiesterase inhibitors PowerPoint Presentation ID1868251 Pde3 Inhibitors Drugs — phosphodiesterase inhibitors (pde inhibitors) are a class of agents. learn about pde inhibitors, a class of medications that interfere with certain enzymes in your body. — learn about phosphodiesterase inhibitors, a class of medications that promote vasodilation and smooth muscle relaxation. a pde3 inhibitor is a type of drug that blocks the enzyme pde3, which. Pde3 Inhibitors Drugs.
From www.researchgate.net
The ERK signaling pathway is involved in PDE3 inhibitor stimulated Pde3 Inhibitors Drugs learn about pde inhibitors, a class of medications that interfere with certain enzymes in your body. a pde3 inhibitor is a type of drug that blocks the enzyme pde3, which plays a role in breaking down camp. — phosphodiesterase inhibitors (pde inhibitors) are a class of agents. — phosphodiesterase inhibitors are a heterogenic class of drugs. Pde3 Inhibitors Drugs.
From molpharm.aspetjournals.org
PDE3 and PDE4 IsozymeSelective Inhibitors Are Both Required for Pde3 Inhibitors Drugs — learn about phosphodiesterase inhibitors, a class of medications that promote vasodilation and smooth muscle relaxation. learn about pde inhibitors, a class of medications that interfere with certain enzymes in your body. a pde3 inhibitor is a type of drug that blocks the enzyme pde3, which plays a role in breaking down camp. — phosphodiesterase inhibitors. Pde3 Inhibitors Drugs.
From www.osmosis.org
Phosphodiesterase Inhibitors What Are They, How Do They Work, What Are Pde3 Inhibitors Drugs — learn about phosphodiesterase inhibitors, a class of medications that promote vasodilation and smooth muscle relaxation. learn about pde inhibitors, a class of medications that interfere with certain enzymes in your body. a pde3 inhibitor is a type of drug that blocks the enzyme pde3, which plays a role in breaking down camp. — phosphodiesterase inhibitors. Pde3 Inhibitors Drugs.
From www.frontiersin.org
Frontiers Inhibition of phosphodiesterase A novel therapeutic target Pde3 Inhibitors Drugs — phosphodiesterase inhibitors are a heterogenic class of drugs that target various isoforms of pde enzymes. — phosphodiesterase inhibitors (pde inhibitors) are a class of agents. a pde3 inhibitor is a type of drug that blocks the enzyme pde3, which plays a role in breaking down camp. — learn about phosphodiesterase inhibitors, a class of medications. Pde3 Inhibitors Drugs.
From www.tandfonline.com
Ensifentrine (RPL554) an investigational PDE3/4 inhibitor for the Pde3 Inhibitors Drugs — phosphodiesterase inhibitors (pde inhibitors) are a class of agents. learn about pde inhibitors, a class of medications that interfere with certain enzymes in your body. a pde3 inhibitor is a type of drug that blocks the enzyme pde3, which plays a role in breaking down camp. — phosphodiesterase inhibitors are a heterogenic class of drugs. Pde3 Inhibitors Drugs.
From www.mdpi.com
JCDD Free FullText Functions of PDE3 Isoforms in Cardiac Muscle Pde3 Inhibitors Drugs — learn about phosphodiesterase inhibitors, a class of medications that promote vasodilation and smooth muscle relaxation. — phosphodiesterase inhibitors are a heterogenic class of drugs that target various isoforms of pde enzymes. a pde3 inhibitor is a type of drug that blocks the enzyme pde3, which plays a role in breaking down camp. — phosphodiesterase inhibitors. Pde3 Inhibitors Drugs.
From www.slideserve.com
PPT Phosphodiesterase inhibitors PowerPoint Presentation, free Pde3 Inhibitors Drugs — phosphodiesterase inhibitors (pde inhibitors) are a class of agents. — phosphodiesterase inhibitors are a heterogenic class of drugs that target various isoforms of pde enzymes. learn about pde inhibitors, a class of medications that interfere with certain enzymes in your body. a pde3 inhibitor is a type of drug that blocks the enzyme pde3, which. Pde3 Inhibitors Drugs.
From www.researchgate.net
Cilostazol, a PDE3 inhibitor synergized with imatinib to reduce GIST48 Pde3 Inhibitors Drugs — phosphodiesterase inhibitors (pde inhibitors) are a class of agents. learn about pde inhibitors, a class of medications that interfere with certain enzymes in your body. — phosphodiesterase inhibitors are a heterogenic class of drugs that target various isoforms of pde enzymes. — learn about phosphodiesterase inhibitors, a class of medications that promote vasodilation and smooth. Pde3 Inhibitors Drugs.
From erj.ersjournals.com
Emerging antiinflammatory strategies for COPD European Respiratory Pde3 Inhibitors Drugs — learn about phosphodiesterase inhibitors, a class of medications that promote vasodilation and smooth muscle relaxation. — phosphodiesterase inhibitors are a heterogenic class of drugs that target various isoforms of pde enzymes. — phosphodiesterase inhibitors (pde inhibitors) are a class of agents. a pde3 inhibitor is a type of drug that blocks the enzyme pde3, which. Pde3 Inhibitors Drugs.
From www.alamy.com
Cilostazol intermittent claudication treatment drug molecule. Inhibitor Pde3 Inhibitors Drugs — learn about phosphodiesterase inhibitors, a class of medications that promote vasodilation and smooth muscle relaxation. a pde3 inhibitor is a type of drug that blocks the enzyme pde3, which plays a role in breaking down camp. learn about pde inhibitors, a class of medications that interfere with certain enzymes in your body. — phosphodiesterase inhibitors. Pde3 Inhibitors Drugs.
From cvpharmacology.com
CV Pharmacology Phosphodiesterase Inhibitors Pde3 Inhibitors Drugs learn about pde inhibitors, a class of medications that interfere with certain enzymes in your body. — learn about phosphodiesterase inhibitors, a class of medications that promote vasodilation and smooth muscle relaxation. — phosphodiesterase inhibitors are a heterogenic class of drugs that target various isoforms of pde enzymes. — phosphodiesterase inhibitors (pde inhibitors) are a class. Pde3 Inhibitors Drugs.
From www.alamy.com
Cilostazol intermittent claudication treatment drug molecule. Inhibitor Pde3 Inhibitors Drugs a pde3 inhibitor is a type of drug that blocks the enzyme pde3, which plays a role in breaking down camp. learn about pde inhibitors, a class of medications that interfere with certain enzymes in your body. — phosphodiesterase inhibitors (pde inhibitors) are a class of agents. — learn about phosphodiesterase inhibitors, a class of medications. Pde3 Inhibitors Drugs.
From www.mdpi.com
Molecules Free FullText Emerging Potential of the Pde3 Inhibitors Drugs — phosphodiesterase inhibitors (pde inhibitors) are a class of agents. learn about pde inhibitors, a class of medications that interfere with certain enzymes in your body. — phosphodiesterase inhibitors are a heterogenic class of drugs that target various isoforms of pde enzymes. — learn about phosphodiesterase inhibitors, a class of medications that promote vasodilation and smooth. Pde3 Inhibitors Drugs.
From www.dreamstime.com
Cilostazol Intermittent Claudication Treatment Drug Molecule. Inhibitor Pde3 Inhibitors Drugs learn about pde inhibitors, a class of medications that interfere with certain enzymes in your body. a pde3 inhibitor is a type of drug that blocks the enzyme pde3, which plays a role in breaking down camp. — learn about phosphodiesterase inhibitors, a class of medications that promote vasodilation and smooth muscle relaxation. — phosphodiesterase inhibitors. Pde3 Inhibitors Drugs.
From molpharm.aspetjournals.org
PDE3 and PDE4 IsozymeSelective Inhibitors Are Both Required for Pde3 Inhibitors Drugs — phosphodiesterase inhibitors are a heterogenic class of drugs that target various isoforms of pde enzymes. learn about pde inhibitors, a class of medications that interfere with certain enzymes in your body. — phosphodiesterase inhibitors (pde inhibitors) are a class of agents. a pde3 inhibitor is a type of drug that blocks the enzyme pde3, which. Pde3 Inhibitors Drugs.
From www.slideserve.com
PPT Cardiovascular Medications PowerPoint Presentation, free download Pde3 Inhibitors Drugs learn about pde inhibitors, a class of medications that interfere with certain enzymes in your body. — phosphodiesterase inhibitors are a heterogenic class of drugs that target various isoforms of pde enzymes. — learn about phosphodiesterase inhibitors, a class of medications that promote vasodilation and smooth muscle relaxation. — phosphodiesterase inhibitors (pde inhibitors) are a class. Pde3 Inhibitors Drugs.
From www.lecturio.com
Phosphodiesterase Inhibitors Concise Medical Knowledge Pde3 Inhibitors Drugs — phosphodiesterase inhibitors are a heterogenic class of drugs that target various isoforms of pde enzymes. learn about pde inhibitors, a class of medications that interfere with certain enzymes in your body. — learn about phosphodiesterase inhibitors, a class of medications that promote vasodilation and smooth muscle relaxation. — phosphodiesterase inhibitors (pde inhibitors) are a class. Pde3 Inhibitors Drugs.
From molpharm.aspetjournals.org
PDE3 and PDE4 IsozymeSelective Inhibitors Are Both Required for Pde3 Inhibitors Drugs a pde3 inhibitor is a type of drug that blocks the enzyme pde3, which plays a role in breaking down camp. — phosphodiesterase inhibitors (pde inhibitors) are a class of agents. learn about pde inhibitors, a class of medications that interfere with certain enzymes in your body. — phosphodiesterase inhibitors are a heterogenic class of drugs. Pde3 Inhibitors Drugs.
From synapse.patsnap.com
Cardiovascular Disease Treatment Drug PDE3 Inhibitors Pde3 Inhibitors Drugs learn about pde inhibitors, a class of medications that interfere with certain enzymes in your body. — learn about phosphodiesterase inhibitors, a class of medications that promote vasodilation and smooth muscle relaxation. — phosphodiesterase inhibitors (pde inhibitors) are a class of agents. a pde3 inhibitor is a type of drug that blocks the enzyme pde3, which. Pde3 Inhibitors Drugs.
From www.alamy.com
Cilostazol intermittent claudication treatment drug molecule. Inhibitor Pde3 Inhibitors Drugs — phosphodiesterase inhibitors (pde inhibitors) are a class of agents. a pde3 inhibitor is a type of drug that blocks the enzyme pde3, which plays a role in breaking down camp. — phosphodiesterase inhibitors are a heterogenic class of drugs that target various isoforms of pde enzymes. learn about pde inhibitors, a class of medications that. Pde3 Inhibitors Drugs.
From slideplayer.com
MOLECULAR ASPECTS OF DRUG ACTION ppt download Pde3 Inhibitors Drugs — learn about phosphodiesterase inhibitors, a class of medications that promote vasodilation and smooth muscle relaxation. — phosphodiesterase inhibitors are a heterogenic class of drugs that target various isoforms of pde enzymes. learn about pde inhibitors, a class of medications that interfere with certain enzymes in your body. — phosphodiesterase inhibitors (pde inhibitors) are a class. Pde3 Inhibitors Drugs.
From www.alamy.com
Cilostazol intermittent claudication treatment drug molecule. Inhibitor Pde3 Inhibitors Drugs — phosphodiesterase inhibitors are a heterogenic class of drugs that target various isoforms of pde enzymes. — learn about phosphodiesterase inhibitors, a class of medications that promote vasodilation and smooth muscle relaxation. a pde3 inhibitor is a type of drug that blocks the enzyme pde3, which plays a role in breaking down camp. — phosphodiesterase inhibitors. Pde3 Inhibitors Drugs.
From www.slideserve.com
PPT Antiplatelet drugs PowerPoint Presentation, free download ID Pde3 Inhibitors Drugs learn about pde inhibitors, a class of medications that interfere with certain enzymes in your body. — phosphodiesterase inhibitors (pde inhibitors) are a class of agents. — learn about phosphodiesterase inhibitors, a class of medications that promote vasodilation and smooth muscle relaxation. — phosphodiesterase inhibitors are a heterogenic class of drugs that target various isoforms of. Pde3 Inhibitors Drugs.
From aacrjournals.org
Anagrelide for Gastrointestinal Stromal Tumor Clinical Cancer Pde3 Inhibitors Drugs — phosphodiesterase inhibitors (pde inhibitors) are a class of agents. — learn about phosphodiesterase inhibitors, a class of medications that promote vasodilation and smooth muscle relaxation. learn about pde inhibitors, a class of medications that interfere with certain enzymes in your body. — phosphodiesterase inhibitors are a heterogenic class of drugs that target various isoforms of. Pde3 Inhibitors Drugs.
From www.researchgate.net
(PDF) Beyond the heart Exploring the therapeutic potential of PDE3 Pde3 Inhibitors Drugs — phosphodiesterase inhibitors are a heterogenic class of drugs that target various isoforms of pde enzymes. learn about pde inhibitors, a class of medications that interfere with certain enzymes in your body. — phosphodiesterase inhibitors (pde inhibitors) are a class of agents. a pde3 inhibitor is a type of drug that blocks the enzyme pde3, which. Pde3 Inhibitors Drugs.