Porcine Kidney Cell Line . Naval biosciences laboratory (nbl) collection (transferred to atcc in 1982). Regarding renal physiology of different species, humans are more closely related to pigs than to rodents, therefore primary porcine kidney. The cells are positive for porcine circovirus (pcv) antigens. However, to assist genuine investigation on virus and host factors, it is preferred to use unmodified cell lines originating from the appropriate host together.
from www.researchgate.net
The cells are positive for porcine circovirus (pcv) antigens. Regarding renal physiology of different species, humans are more closely related to pigs than to rodents, therefore primary porcine kidney. Naval biosciences laboratory (nbl) collection (transferred to atcc in 1982). However, to assist genuine investigation on virus and host factors, it is preferred to use unmodified cell lines originating from the appropriate host together.
Decellularization process of porcine kidney and characterization. a
Porcine Kidney Cell Line Naval biosciences laboratory (nbl) collection (transferred to atcc in 1982). Regarding renal physiology of different species, humans are more closely related to pigs than to rodents, therefore primary porcine kidney. However, to assist genuine investigation on virus and host factors, it is preferred to use unmodified cell lines originating from the appropriate host together. The cells are positive for porcine circovirus (pcv) antigens. Naval biosciences laboratory (nbl) collection (transferred to atcc in 1982).
From www.researchgate.net
Regulatory mechanism of AMP gene expression induced by NaB in porcine Porcine Kidney Cell Line Naval biosciences laboratory (nbl) collection (transferred to atcc in 1982). Regarding renal physiology of different species, humans are more closely related to pigs than to rodents, therefore primary porcine kidney. The cells are positive for porcine circovirus (pcv) antigens. However, to assist genuine investigation on virus and host factors, it is preferred to use unmodified cell lines originating from the. Porcine Kidney Cell Line.
From www.researchgate.net
Decellularization process of porcine kidney and characterization. a Porcine Kidney Cell Line The cells are positive for porcine circovirus (pcv) antigens. Naval biosciences laboratory (nbl) collection (transferred to atcc in 1982). Regarding renal physiology of different species, humans are more closely related to pigs than to rodents, therefore primary porcine kidney. However, to assist genuine investigation on virus and host factors, it is preferred to use unmodified cell lines originating from the. Porcine Kidney Cell Line.
From www.researchgate.net
Growth potential of porcine kidney cells compared to fetal and ear Porcine Kidney Cell Line The cells are positive for porcine circovirus (pcv) antigens. Naval biosciences laboratory (nbl) collection (transferred to atcc in 1982). However, to assist genuine investigation on virus and host factors, it is preferred to use unmodified cell lines originating from the appropriate host together. Regarding renal physiology of different species, humans are more closely related to pigs than to rodents, therefore. Porcine Kidney Cell Line.
From www.researchgate.net
Decellularization of a whole porcine kidney. Visual inspection ((a Porcine Kidney Cell Line Naval biosciences laboratory (nbl) collection (transferred to atcc in 1982). Regarding renal physiology of different species, humans are more closely related to pigs than to rodents, therefore primary porcine kidney. However, to assist genuine investigation on virus and host factors, it is preferred to use unmodified cell lines originating from the appropriate host together. The cells are positive for porcine. Porcine Kidney Cell Line.
From www.researchgate.net
Decellularization of porcine kidney sections using 0.05, 0.075, 0.1 Porcine Kidney Cell Line However, to assist genuine investigation on virus and host factors, it is preferred to use unmodified cell lines originating from the appropriate host together. The cells are positive for porcine circovirus (pcv) antigens. Naval biosciences laboratory (nbl) collection (transferred to atcc in 1982). Regarding renal physiology of different species, humans are more closely related to pigs than to rodents, therefore. Porcine Kidney Cell Line.
From www.researchgate.net
Cellular localization of annexin I in the wildtype porcine kidney Porcine Kidney Cell Line Regarding renal physiology of different species, humans are more closely related to pigs than to rodents, therefore primary porcine kidney. Naval biosciences laboratory (nbl) collection (transferred to atcc in 1982). However, to assist genuine investigation on virus and host factors, it is preferred to use unmodified cell lines originating from the appropriate host together. The cells are positive for porcine. Porcine Kidney Cell Line.
From www.researchgate.net
Staining of primary porcine kidney cells from wildtype pigs (WT) and Porcine Kidney Cell Line However, to assist genuine investigation on virus and host factors, it is preferred to use unmodified cell lines originating from the appropriate host together. The cells are positive for porcine circovirus (pcv) antigens. Regarding renal physiology of different species, humans are more closely related to pigs than to rodents, therefore primary porcine kidney. Naval biosciences laboratory (nbl) collection (transferred to. Porcine Kidney Cell Line.
From www.researchgate.net
Nigratine protects porcine kidney epithelial LLCPK1 cell line from Porcine Kidney Cell Line Regarding renal physiology of different species, humans are more closely related to pigs than to rodents, therefore primary porcine kidney. The cells are positive for porcine circovirus (pcv) antigens. However, to assist genuine investigation on virus and host factors, it is preferred to use unmodified cell lines originating from the appropriate host together. Naval biosciences laboratory (nbl) collection (transferred to. Porcine Kidney Cell Line.
From www.researchgate.net
Histology and histochemistry of the porcine kidney arterial vascular Porcine Kidney Cell Line Naval biosciences laboratory (nbl) collection (transferred to atcc in 1982). The cells are positive for porcine circovirus (pcv) antigens. Regarding renal physiology of different species, humans are more closely related to pigs than to rodents, therefore primary porcine kidney. However, to assist genuine investigation on virus and host factors, it is preferred to use unmodified cell lines originating from the. Porcine Kidney Cell Line.
From www.researchgate.net
Relative luciferase activity in porcine kidney cells (PK15) and Porcine Kidney Cell Line Naval biosciences laboratory (nbl) collection (transferred to atcc in 1982). However, to assist genuine investigation on virus and host factors, it is preferred to use unmodified cell lines originating from the appropriate host together. The cells are positive for porcine circovirus (pcv) antigens. Regarding renal physiology of different species, humans are more closely related to pigs than to rodents, therefore. Porcine Kidney Cell Line.
From www.bioz.com
Llc Porcine Kidney Cell Line ATCC Bioz Porcine Kidney Cell Line Regarding renal physiology of different species, humans are more closely related to pigs than to rodents, therefore primary porcine kidney. The cells are positive for porcine circovirus (pcv) antigens. However, to assist genuine investigation on virus and host factors, it is preferred to use unmodified cell lines originating from the appropriate host together. Naval biosciences laboratory (nbl) collection (transferred to. Porcine Kidney Cell Line.
From www.researchgate.net
Fluorescence micrographs of porcine kidney cells (PK15) exposed as Porcine Kidney Cell Line Regarding renal physiology of different species, humans are more closely related to pigs than to rodents, therefore primary porcine kidney. However, to assist genuine investigation on virus and host factors, it is preferred to use unmodified cell lines originating from the appropriate host together. Naval biosciences laboratory (nbl) collection (transferred to atcc in 1982). The cells are positive for porcine. Porcine Kidney Cell Line.
From eureka.patsnap.com
Continuous porcine kidney cell line constitutively expressing bovine α Porcine Kidney Cell Line Naval biosciences laboratory (nbl) collection (transferred to atcc in 1982). Regarding renal physiology of different species, humans are more closely related to pigs than to rodents, therefore primary porcine kidney. The cells are positive for porcine circovirus (pcv) antigens. However, to assist genuine investigation on virus and host factors, it is preferred to use unmodified cell lines originating from the. Porcine Kidney Cell Line.
From www.pinterest.com
histology of porcine kidney cortex description glomerulus histology of Porcine Kidney Cell Line However, to assist genuine investigation on virus and host factors, it is preferred to use unmodified cell lines originating from the appropriate host together. Naval biosciences laboratory (nbl) collection (transferred to atcc in 1982). The cells are positive for porcine circovirus (pcv) antigens. Regarding renal physiology of different species, humans are more closely related to pigs than to rodents, therefore. Porcine Kidney Cell Line.
From www.researchgate.net
Morphology of different primary pig cell lines after several passages Porcine Kidney Cell Line The cells are positive for porcine circovirus (pcv) antigens. However, to assist genuine investigation on virus and host factors, it is preferred to use unmodified cell lines originating from the appropriate host together. Regarding renal physiology of different species, humans are more closely related to pigs than to rodents, therefore primary porcine kidney. Naval biosciences laboratory (nbl) collection (transferred to. Porcine Kidney Cell Line.
From www.researchgate.net
Morphology of different primary pig cell lines after several passages Porcine Kidney Cell Line Regarding renal physiology of different species, humans are more closely related to pigs than to rodents, therefore primary porcine kidney. Naval biosciences laboratory (nbl) collection (transferred to atcc in 1982). However, to assist genuine investigation on virus and host factors, it is preferred to use unmodified cell lines originating from the appropriate host together. The cells are positive for porcine. Porcine Kidney Cell Line.
From www.researchgate.net
In vivo measurements in a porcine kidney model a, b Schematic Porcine Kidney Cell Line However, to assist genuine investigation on virus and host factors, it is preferred to use unmodified cell lines originating from the appropriate host together. The cells are positive for porcine circovirus (pcv) antigens. Regarding renal physiology of different species, humans are more closely related to pigs than to rodents, therefore primary porcine kidney. Naval biosciences laboratory (nbl) collection (transferred to. Porcine Kidney Cell Line.
From www.researchgate.net
Decellularization process of porcine kidney and characterization. a Porcine Kidney Cell Line The cells are positive for porcine circovirus (pcv) antigens. Regarding renal physiology of different species, humans are more closely related to pigs than to rodents, therefore primary porcine kidney. Naval biosciences laboratory (nbl) collection (transferred to atcc in 1982). However, to assist genuine investigation on virus and host factors, it is preferred to use unmodified cell lines originating from the. Porcine Kidney Cell Line.
From www.bioz.com
Llc Porcine Kidney Cell Line ATCC Bioz Porcine Kidney Cell Line Regarding renal physiology of different species, humans are more closely related to pigs than to rodents, therefore primary porcine kidney. Naval biosciences laboratory (nbl) collection (transferred to atcc in 1982). However, to assist genuine investigation on virus and host factors, it is preferred to use unmodified cell lines originating from the appropriate host together. The cells are positive for porcine. Porcine Kidney Cell Line.
From www.researchgate.net
SWPV infection of porcine cell lines. (ac) Characteristic cytopathic Porcine Kidney Cell Line Regarding renal physiology of different species, humans are more closely related to pigs than to rodents, therefore primary porcine kidney. Naval biosciences laboratory (nbl) collection (transferred to atcc in 1982). However, to assist genuine investigation on virus and host factors, it is preferred to use unmodified cell lines originating from the appropriate host together. The cells are positive for porcine. Porcine Kidney Cell Line.
From www.semanticscholar.org
Table 1 from Use of a clonal line of porcine kidney cell cultures for Porcine Kidney Cell Line However, to assist genuine investigation on virus and host factors, it is preferred to use unmodified cell lines originating from the appropriate host together. Regarding renal physiology of different species, humans are more closely related to pigs than to rodents, therefore primary porcine kidney. The cells are positive for porcine circovirus (pcv) antigens. Naval biosciences laboratory (nbl) collection (transferred to. Porcine Kidney Cell Line.
From eureka-patsnap-com.libproxy1.nus.edu.sg
Method for producing swine fever live vaccine by using porcine kidney Porcine Kidney Cell Line However, to assist genuine investigation on virus and host factors, it is preferred to use unmodified cell lines originating from the appropriate host together. Naval biosciences laboratory (nbl) collection (transferred to atcc in 1982). The cells are positive for porcine circovirus (pcv) antigens. Regarding renal physiology of different species, humans are more closely related to pigs than to rodents, therefore. Porcine Kidney Cell Line.
From www.researchgate.net
DUGvirus infected porcine kidney cells stained by immunofluorescence Porcine Kidney Cell Line The cells are positive for porcine circovirus (pcv) antigens. However, to assist genuine investigation on virus and host factors, it is preferred to use unmodified cell lines originating from the appropriate host together. Regarding renal physiology of different species, humans are more closely related to pigs than to rodents, therefore primary porcine kidney. Naval biosciences laboratory (nbl) collection (transferred to. Porcine Kidney Cell Line.
From www.researchgate.net
Plaque size and morphology in mammalian porcine kidney (PS) cells Porcine Kidney Cell Line Naval biosciences laboratory (nbl) collection (transferred to atcc in 1982). The cells are positive for porcine circovirus (pcv) antigens. However, to assist genuine investigation on virus and host factors, it is preferred to use unmodified cell lines originating from the appropriate host together. Regarding renal physiology of different species, humans are more closely related to pigs than to rodents, therefore. Porcine Kidney Cell Line.
From www.researchgate.net
Immunostaining of APPVand CSFVinfected porcine kidney cells. APPV Porcine Kidney Cell Line Naval biosciences laboratory (nbl) collection (transferred to atcc in 1982). Regarding renal physiology of different species, humans are more closely related to pigs than to rodents, therefore primary porcine kidney. The cells are positive for porcine circovirus (pcv) antigens. However, to assist genuine investigation on virus and host factors, it is preferred to use unmodified cell lines originating from the. Porcine Kidney Cell Line.
From www.researchgate.net
The gross morphology of (A) normal porcine kidney showing brown color Porcine Kidney Cell Line Regarding renal physiology of different species, humans are more closely related to pigs than to rodents, therefore primary porcine kidney. However, to assist genuine investigation on virus and host factors, it is preferred to use unmodified cell lines originating from the appropriate host together. The cells are positive for porcine circovirus (pcv) antigens. Naval biosciences laboratory (nbl) collection (transferred to. Porcine Kidney Cell Line.
From www.researchgate.net
Renal ablation of the porcine kidney. CT imaging and histopathology of Porcine Kidney Cell Line Regarding renal physiology of different species, humans are more closely related to pigs than to rodents, therefore primary porcine kidney. Naval biosciences laboratory (nbl) collection (transferred to atcc in 1982). The cells are positive for porcine circovirus (pcv) antigens. However, to assist genuine investigation on virus and host factors, it is preferred to use unmodified cell lines originating from the. Porcine Kidney Cell Line.
From www.researchgate.net
Immunohistochemical analysis of recellularized porcine kidneys showing Porcine Kidney Cell Line However, to assist genuine investigation on virus and host factors, it is preferred to use unmodified cell lines originating from the appropriate host together. The cells are positive for porcine circovirus (pcv) antigens. Regarding renal physiology of different species, humans are more closely related to pigs than to rodents, therefore primary porcine kidney. Naval biosciences laboratory (nbl) collection (transferred to. Porcine Kidney Cell Line.
From www.researchgate.net
Immunolocalization of MRP2 to the porcine kidney (A) and pars plicata Porcine Kidney Cell Line Naval biosciences laboratory (nbl) collection (transferred to atcc in 1982). However, to assist genuine investigation on virus and host factors, it is preferred to use unmodified cell lines originating from the appropriate host together. The cells are positive for porcine circovirus (pcv) antigens. Regarding renal physiology of different species, humans are more closely related to pigs than to rodents, therefore. Porcine Kidney Cell Line.
From www.researchgate.net
Whole porcine kidney decellularization. (A) Photograph of the native Porcine Kidney Cell Line Naval biosciences laboratory (nbl) collection (transferred to atcc in 1982). The cells are positive for porcine circovirus (pcv) antigens. However, to assist genuine investigation on virus and host factors, it is preferred to use unmodified cell lines originating from the appropriate host together. Regarding renal physiology of different species, humans are more closely related to pigs than to rodents, therefore. Porcine Kidney Cell Line.
From www.semanticscholar.org
Table 1 from Experimental infection of a porcine kidney cell line with Porcine Kidney Cell Line Naval biosciences laboratory (nbl) collection (transferred to atcc in 1982). The cells are positive for porcine circovirus (pcv) antigens. However, to assist genuine investigation on virus and host factors, it is preferred to use unmodified cell lines originating from the appropriate host together. Regarding renal physiology of different species, humans are more closely related to pigs than to rodents, therefore. Porcine Kidney Cell Line.
From www.mdpi.com
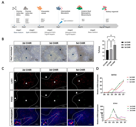
Porcine Kidney Organoids Derived from Naïvelike Embryonic Stem Cells Porcine Kidney Cell Line Naval biosciences laboratory (nbl) collection (transferred to atcc in 1982). However, to assist genuine investigation on virus and host factors, it is preferred to use unmodified cell lines originating from the appropriate host together. The cells are positive for porcine circovirus (pcv) antigens. Regarding renal physiology of different species, humans are more closely related to pigs than to rodents, therefore. Porcine Kidney Cell Line.
From www.researchgate.net
Surface expression of PC1 DL in porcine kidney epithelial cells. (A Porcine Kidney Cell Line Naval biosciences laboratory (nbl) collection (transferred to atcc in 1982). The cells are positive for porcine circovirus (pcv) antigens. Regarding renal physiology of different species, humans are more closely related to pigs than to rodents, therefore primary porcine kidney. However, to assist genuine investigation on virus and host factors, it is preferred to use unmodified cell lines originating from the. Porcine Kidney Cell Line.
From www.researchgate.net
Images of fresh porcine kidney (ac) as obtained by Patch et al Porcine Kidney Cell Line Regarding renal physiology of different species, humans are more closely related to pigs than to rodents, therefore primary porcine kidney. Naval biosciences laboratory (nbl) collection (transferred to atcc in 1982). However, to assist genuine investigation on virus and host factors, it is preferred to use unmodified cell lines originating from the appropriate host together. The cells are positive for porcine. Porcine Kidney Cell Line.
From eureka-patsnap-com.libproxy1.nus.edu.sg
Continuous porcine kidney cell line constitutively expressing bovine α Porcine Kidney Cell Line Regarding renal physiology of different species, humans are more closely related to pigs than to rodents, therefore primary porcine kidney. Naval biosciences laboratory (nbl) collection (transferred to atcc in 1982). The cells are positive for porcine circovirus (pcv) antigens. However, to assist genuine investigation on virus and host factors, it is preferred to use unmodified cell lines originating from the. Porcine Kidney Cell Line.