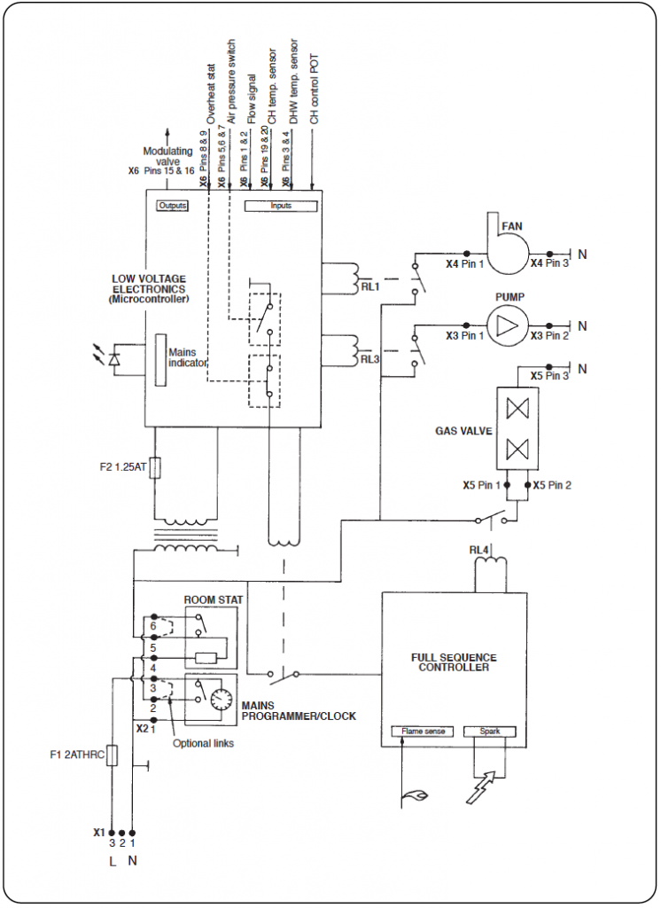
Worcester Boiler E9 Flow Sensor Fault . What does the e9 fault code on a worcester bosch boiler mean? The e9 fault code on a worcester bosch boiler is a serious issue requiring immediate attention from a professional. At this point, you will. Find full lists of worcester bosch boiler error and fault codes with possible causes and fixes. What are the causes and fixes? If your worcester boiler is displaying an e9 224 error code, it indicates a temperature fault in the central heating flow. It signifies that the safety temperature limiter in the central. Understanding the potential causes and ensuring timely repairs restores your boiler’s functionality and safeguards your home from the risks of overheating. The e9 fault means that a safety temperature limiter in your central heating flow has tripped. Resolve issues with combi, system and standard boilers. Is your worcester bosch boiler displaying the e9 fault code? Your boiler’s safety temp limiters are sensors designed to make sure that water flowing. The display of an e9 fault code on a worcester boiler alerts the user to specific malfunctioning components, such as the pump or sensors, often caused by overheating or. If your worcester bosch boiler is experiencing an issue it will likely turn off, often termed a ‘lockout’ to prevent further potential damage and ensure you and your home are safe. The e9 fault code on a worcester boiler is an overheat code.
from www.youtube.com
What does the e9 fault code on a worcester bosch boiler mean? Resolve issues with combi, system and standard boilers. The display of an e9 fault code on a worcester boiler alerts the user to specific malfunctioning components, such as the pump or sensors, often caused by overheating or. Is your worcester bosch boiler displaying the e9 fault code? Find full lists of worcester bosch boiler error and fault codes with possible causes and fixes. If your worcester boiler is displaying an e9 224 error code, it indicates a temperature fault in the central heating flow. If your worcester bosch boiler is experiencing an issue it will likely turn off, often termed a ‘lockout’ to prevent further potential damage and ensure you and your home are safe. The e9 fault means that a safety temperature limiter in your central heating flow has tripped. The e9 fault code on a worcester bosch boiler is a serious issue requiring immediate attention from a professional. Your boiler’s safety temp limiters are sensors designed to make sure that water flowing.
Worcester 24i Junior Boiler Fault YouTube
Worcester Boiler E9 Flow Sensor Fault The e9 fault code on a worcester bosch boiler is a serious issue requiring immediate attention from a professional. The e9 fault means that a safety temperature limiter in your central heating flow has tripped. The e9 fault code on a worcester boiler is an overheat code. At this point, you will. What are the causes and fixes? Understanding the potential causes and ensuring timely repairs restores your boiler’s functionality and safeguards your home from the risks of overheating. Your boiler’s safety temp limiters are sensors designed to make sure that water flowing. It signifies that the safety temperature limiter in the central. If your worcester bosch boiler is experiencing an issue it will likely turn off, often termed a ‘lockout’ to prevent further potential damage and ensure you and your home are safe. If your worcester boiler is displaying an e9 224 error code, it indicates a temperature fault in the central heating flow. Find full lists of worcester bosch boiler error and fault codes with possible causes and fixes. The display of an e9 fault code on a worcester boiler alerts the user to specific malfunctioning components, such as the pump or sensors, often caused by overheating or. Is your worcester bosch boiler displaying the e9 fault code? What does the e9 fault code on a worcester bosch boiler mean? The e9 fault code on a worcester bosch boiler is a serious issue requiring immediate attention from a professional. Resolve issues with combi, system and standard boilers.
From blog.superwarm.co.uk
5 Common Faults and Fixes for Your Faulty Worcester Boiler Worcester Boiler E9 Flow Sensor Fault The e9 fault means that a safety temperature limiter in your central heating flow has tripped. What are the causes and fixes? What does the e9 fault code on a worcester bosch boiler mean? It signifies that the safety temperature limiter in the central. The e9 fault code on a worcester boiler is an overheat code. Find full lists of. Worcester Boiler E9 Flow Sensor Fault.
From exodzwney.blob.core.windows.net
E9 Flow Sensor Fault at Ashley Craig blog Worcester Boiler E9 Flow Sensor Fault If your worcester boiler is displaying an e9 224 error code, it indicates a temperature fault in the central heating flow. The display of an e9 fault code on a worcester boiler alerts the user to specific malfunctioning components, such as the pump or sensors, often caused by overheating or. Understanding the potential causes and ensuring timely repairs restores your. Worcester Boiler E9 Flow Sensor Fault.
From heatable.co.uk
E9 Fault Code Worcester Bosch What Does it Mean & How to Fix Heatable Worcester Boiler E9 Flow Sensor Fault Is your worcester bosch boiler displaying the e9 fault code? At this point, you will. The e9 fault code on a worcester boiler is an overheat code. The e9 fault means that a safety temperature limiter in your central heating flow has tripped. It signifies that the safety temperature limiter in the central. The e9 fault code on a worcester. Worcester Boiler E9 Flow Sensor Fault.
From worcesterboschnukigin.blogspot.com
Worcester Bosch Worcester Bosch U9 Fault Worcester Boiler E9 Flow Sensor Fault At this point, you will. Resolve issues with combi, system and standard boilers. The display of an e9 fault code on a worcester boiler alerts the user to specific malfunctioning components, such as the pump or sensors, often caused by overheating or. If your worcester boiler is displaying an e9 224 error code, it indicates a temperature fault in the. Worcester Boiler E9 Flow Sensor Fault.
From heatingforce.co.uk
Worcester Boilers Problems Guide Top 10 Boiler Faults + FIXES Worcester Boiler E9 Flow Sensor Fault Your boiler’s safety temp limiters are sensors designed to make sure that water flowing. Is your worcester bosch boiler displaying the e9 fault code? If your worcester boiler is displaying an e9 224 error code, it indicates a temperature fault in the central heating flow. Understanding the potential causes and ensuring timely repairs restores your boiler’s functionality and safeguards your. Worcester Boiler E9 Flow Sensor Fault.
From www.youtube.com
Worcester Bosch fix Greenstar Combi Boiler 30Cdi and other boilers with Worcester Boiler E9 Flow Sensor Fault Find full lists of worcester bosch boiler error and fault codes with possible causes and fixes. At this point, you will. The display of an e9 fault code on a worcester boiler alerts the user to specific malfunctioning components, such as the pump or sensors, often caused by overheating or. Your boiler’s safety temp limiters are sensors designed to make. Worcester Boiler E9 Flow Sensor Fault.
From worcesterbosch-boiler.co.uk
Worcester Bosch Boiler Fault Finding Chesterfield Fix Boilers Worcester Boiler E9 Flow Sensor Fault Your boiler’s safety temp limiters are sensors designed to make sure that water flowing. Resolve issues with combi, system and standard boilers. At this point, you will. Is your worcester bosch boiler displaying the e9 fault code? If your worcester boiler is displaying an e9 224 error code, it indicates a temperature fault in the central heating flow. What does. Worcester Boiler E9 Flow Sensor Fault.
From exodzwney.blob.core.windows.net
E9 Flow Sensor Fault at Ashley Craig blog Worcester Boiler E9 Flow Sensor Fault Your boiler’s safety temp limiters are sensors designed to make sure that water flowing. It signifies that the safety temperature limiter in the central. The e9 fault means that a safety temperature limiter in your central heating flow has tripped. The e9 fault code on a worcester boiler is an overheat code. At this point, you will. If your worcester. Worcester Boiler E9 Flow Sensor Fault.
From fast-lisa.unibo.it
E9 Flow Sensor Fault How To Fix Shop fastlisa.unibo.it Worcester Boiler E9 Flow Sensor Fault Your boiler’s safety temp limiters are sensors designed to make sure that water flowing. It signifies that the safety temperature limiter in the central. The display of an e9 fault code on a worcester boiler alerts the user to specific malfunctioning components, such as the pump or sensors, often caused by overheating or. Understanding the potential causes and ensuring timely. Worcester Boiler E9 Flow Sensor Fault.
From worcesterbosch-boiler.co.uk
Worcester Bosch Boiler Fault Finding Leeds Fix Boilers Worcester Boiler E9 Flow Sensor Fault What does the e9 fault code on a worcester bosch boiler mean? Resolve issues with combi, system and standard boilers. If your worcester bosch boiler is experiencing an issue it will likely turn off, often termed a ‘lockout’ to prevent further potential damage and ensure you and your home are safe. At this point, you will. What are the causes. Worcester Boiler E9 Flow Sensor Fault.
From www.worcesterboschboiler.com
Troubleshooting Worcester Bosch Boiler Worcester Boiler E9 Flow Sensor Fault Resolve issues with combi, system and standard boilers. What does the e9 fault code on a worcester bosch boiler mean? The e9 fault code on a worcester bosch boiler is a serious issue requiring immediate attention from a professional. The display of an e9 fault code on a worcester boiler alerts the user to specific malfunctioning components, such as the. Worcester Boiler E9 Flow Sensor Fault.
From www.boilercentral.com
Worcester Boiler Error Codes, Fault Codes Meanings & Fixes Worcester Boiler E9 Flow Sensor Fault Understanding the potential causes and ensuring timely repairs restores your boiler’s functionality and safeguards your home from the risks of overheating. If your worcester bosch boiler is experiencing an issue it will likely turn off, often termed a ‘lockout’ to prevent further potential damage and ensure you and your home are safe. The display of an e9 fault code on. Worcester Boiler E9 Flow Sensor Fault.
From www.maintracts.co.uk
Worcester fault code E9 Explained Maintracts Services Ltd Worcester Boiler E9 Flow Sensor Fault The e9 fault code on a worcester boiler is an overheat code. Is your worcester bosch boiler displaying the e9 fault code? Your boiler’s safety temp limiters are sensors designed to make sure that water flowing. If your worcester boiler is displaying an e9 224 error code, it indicates a temperature fault in the central heating flow. It signifies that. Worcester Boiler E9 Flow Sensor Fault.
From fast-lisa.unibo.it
E9 Flow Sensor Fault How To Fix Shop fastlisa.unibo.it Worcester Boiler E9 Flow Sensor Fault Understanding the potential causes and ensuring timely repairs restores your boiler’s functionality and safeguards your home from the risks of overheating. It signifies that the safety temperature limiter in the central. Is your worcester bosch boiler displaying the e9 fault code? At this point, you will. If your worcester boiler is displaying an e9 224 error code, it indicates a. Worcester Boiler E9 Flow Sensor Fault.
From www.worcesterboschboiler.com
Troubleshooting Worcester Bosch Boiler Worcester Boiler E9 Flow Sensor Fault At this point, you will. The e9 fault code on a worcester bosch boiler is a serious issue requiring immediate attention from a professional. The e9 fault means that a safety temperature limiter in your central heating flow has tripped. What are the causes and fixes? Is your worcester bosch boiler displaying the e9 fault code? Resolve issues with combi,. Worcester Boiler E9 Flow Sensor Fault.
From www.ctecoconsultants.co.uk
Common Worcester Bosch Boiler Error Codes & What They Mean C&T ECO Worcester Boiler E9 Flow Sensor Fault What does the e9 fault code on a worcester bosch boiler mean? If your worcester bosch boiler is experiencing an issue it will likely turn off, often termed a ‘lockout’ to prevent further potential damage and ensure you and your home are safe. What are the causes and fixes? The e9 fault means that a safety temperature limiter in your. Worcester Boiler E9 Flow Sensor Fault.
From exodzwney.blob.core.windows.net
E9 Flow Sensor Fault at Ashley Craig blog Worcester Boiler E9 Flow Sensor Fault The display of an e9 fault code on a worcester boiler alerts the user to specific malfunctioning components, such as the pump or sensors, often caused by overheating or. Resolve issues with combi, system and standard boilers. If your worcester boiler is displaying an e9 224 error code, it indicates a temperature fault in the central heating flow. Your boiler’s. Worcester Boiler E9 Flow Sensor Fault.
From boilerhut.co.uk
Worcester E9 Fault Code How To Fix It Worcester Boiler E9 Flow Sensor Fault The e9 fault code on a worcester bosch boiler is a serious issue requiring immediate attention from a professional. Understanding the potential causes and ensuring timely repairs restores your boiler’s functionality and safeguards your home from the risks of overheating. Is your worcester bosch boiler displaying the e9 fault code? If your worcester bosch boiler is experiencing an issue it. Worcester Boiler E9 Flow Sensor Fault.
From www.oceanproperty.co.th
Repairing A Leaking Worcester Bosch Combi Boiler Flow, 59 OFF Worcester Boiler E9 Flow Sensor Fault Understanding the potential causes and ensuring timely repairs restores your boiler’s functionality and safeguards your home from the risks of overheating. The e9 fault code on a worcester boiler is an overheat code. The e9 fault code on a worcester bosch boiler is a serious issue requiring immediate attention from a professional. The e9 fault means that a safety temperature. Worcester Boiler E9 Flow Sensor Fault.
From warnersinnovations.co.uk
Worcester Greenstar E9 fault, diagnostics, and Ideal Logic2 Max Worcester Boiler E9 Flow Sensor Fault What are the causes and fixes? The e9 fault means that a safety temperature limiter in your central heating flow has tripped. Understanding the potential causes and ensuring timely repairs restores your boiler’s functionality and safeguards your home from the risks of overheating. Resolve issues with combi, system and standard boilers. Is your worcester bosch boiler displaying the e9 fault. Worcester Boiler E9 Flow Sensor Fault.
From nationalboilerspares.co.uk
Worcester Boiler Flow Sensor & Adaptor 87161157540 87161064330 Worcester Boiler E9 Flow Sensor Fault The e9 fault means that a safety temperature limiter in your central heating flow has tripped. Understanding the potential causes and ensuring timely repairs restores your boiler’s functionality and safeguards your home from the risks of overheating. If your worcester bosch boiler is experiencing an issue it will likely turn off, often termed a ‘lockout’ to prevent further potential damage. Worcester Boiler E9 Flow Sensor Fault.
From ukgasplumbers.com
Worcester Boiler Fault E9 Worcester Boiler E9 Flow Sensor Fault Your boiler’s safety temp limiters are sensors designed to make sure that water flowing. What are the causes and fixes? If your worcester bosch boiler is experiencing an issue it will likely turn off, often termed a ‘lockout’ to prevent further potential damage and ensure you and your home are safe. The e9 fault code on a worcester boiler is. Worcester Boiler E9 Flow Sensor Fault.
From www.compareboilerquotes.co.uk
Worcester Bosch Boiler Issues, Errors and Fault Codes Worcester Boiler E9 Flow Sensor Fault If your worcester bosch boiler is experiencing an issue it will likely turn off, often termed a ‘lockout’ to prevent further potential damage and ensure you and your home are safe. The e9 fault code on a worcester bosch boiler is a serious issue requiring immediate attention from a professional. Understanding the potential causes and ensuring timely repairs restores your. Worcester Boiler E9 Flow Sensor Fault.
From housewarm.co.uk
Worcester Boiler Pressure Help Guide How to Repressurise Worcester Boiler E9 Flow Sensor Fault If your worcester boiler is displaying an e9 224 error code, it indicates a temperature fault in the central heating flow. The e9 fault code on a worcester boiler is an overheat code. Your boiler’s safety temp limiters are sensors designed to make sure that water flowing. If your worcester bosch boiler is experiencing an issue it will likely turn. Worcester Boiler E9 Flow Sensor Fault.
From exodzwney.blob.core.windows.net
E9 Flow Sensor Fault at Ashley Craig blog Worcester Boiler E9 Flow Sensor Fault The e9 fault code on a worcester boiler is an overheat code. If your worcester bosch boiler is experiencing an issue it will likely turn off, often termed a ‘lockout’ to prevent further potential damage and ensure you and your home are safe. If your worcester boiler is displaying an e9 224 error code, it indicates a temperature fault in. Worcester Boiler E9 Flow Sensor Fault.
From warnersinnovations.co.uk
Worcester Greenstar E9 fault, diagnostics, and Ideal Logic2 Max Worcester Boiler E9 Flow Sensor Fault Understanding the potential causes and ensuring timely repairs restores your boiler’s functionality and safeguards your home from the risks of overheating. The e9 fault means that a safety temperature limiter in your central heating flow has tripped. If your worcester boiler is displaying an e9 224 error code, it indicates a temperature fault in the central heating flow. At this. Worcester Boiler E9 Flow Sensor Fault.
From fast-lisa.unibo.it
E9 Flow Sensor Fault How To Fix Shop fastlisa.unibo.it Worcester Boiler E9 Flow Sensor Fault What are the causes and fixes? If your worcester bosch boiler is experiencing an issue it will likely turn off, often termed a ‘lockout’ to prevent further potential damage and ensure you and your home are safe. What does the e9 fault code on a worcester bosch boiler mean? If your worcester boiler is displaying an e9 224 error code,. Worcester Boiler E9 Flow Sensor Fault.
From housewarm.co.uk
Worcester Boiler Pressure Problems The Complete Guide Worcester Boiler E9 Flow Sensor Fault Resolve issues with combi, system and standard boilers. What does the e9 fault code on a worcester bosch boiler mean? Your boiler’s safety temp limiters are sensors designed to make sure that water flowing. What are the causes and fixes? It signifies that the safety temperature limiter in the central. The e9 fault means that a safety temperature limiter in. Worcester Boiler E9 Flow Sensor Fault.
From www.0800homefix.com
Worcester E9 Overheat Lockout Causes and Solutions for Boiler Error Worcester Boiler E9 Flow Sensor Fault Is your worcester bosch boiler displaying the e9 fault code? If your worcester bosch boiler is experiencing an issue it will likely turn off, often termed a ‘lockout’ to prevent further potential damage and ensure you and your home are safe. Your boiler’s safety temp limiters are sensors designed to make sure that water flowing. The display of an e9. Worcester Boiler E9 Flow Sensor Fault.
From ephg.limited
Worcester Bosch E9 Fault Code Worcester Boiler E9 Flow Sensor Fault The e9 fault code on a worcester bosch boiler is a serious issue requiring immediate attention from a professional. The display of an e9 fault code on a worcester boiler alerts the user to specific malfunctioning components, such as the pump or sensors, often caused by overheating or. The e9 fault code on a worcester boiler is an overheat code.. Worcester Boiler E9 Flow Sensor Fault.
From fast-lisa.unibo.it
E9 Flow Sensor Fault How To Fix Shop fastlisa.unibo.it Worcester Boiler E9 Flow Sensor Fault Your boiler’s safety temp limiters are sensors designed to make sure that water flowing. Understanding the potential causes and ensuring timely repairs restores your boiler’s functionality and safeguards your home from the risks of overheating. What are the causes and fixes? The e9 fault means that a safety temperature limiter in your central heating flow has tripped. The e9 fault. Worcester Boiler E9 Flow Sensor Fault.
From www.youtube.com
Worcester 24i Junior Boiler Fault YouTube Worcester Boiler E9 Flow Sensor Fault Is your worcester bosch boiler displaying the e9 fault code? The e9 fault code on a worcester boiler is an overheat code. What does the e9 fault code on a worcester bosch boiler mean? It signifies that the safety temperature limiter in the central. The e9 fault code on a worcester bosch boiler is a serious issue requiring immediate attention. Worcester Boiler E9 Flow Sensor Fault.
From www.worcesterboschboiler.com
Troubleshooting Worcester Bosch Boiler Worcester Boiler E9 Flow Sensor Fault If your worcester bosch boiler is experiencing an issue it will likely turn off, often termed a ‘lockout’ to prevent further potential damage and ensure you and your home are safe. Your boiler’s safety temp limiters are sensors designed to make sure that water flowing. Resolve issues with combi, system and standard boilers. It signifies that the safety temperature limiter. Worcester Boiler E9 Flow Sensor Fault.
From www.boilercentral.com
Worcester 224 Error Code What Does E9 224 On Boiler Mean? Worcester Boiler E9 Flow Sensor Fault The e9 fault code on a worcester boiler is an overheat code. Understanding the potential causes and ensuring timely repairs restores your boiler’s functionality and safeguards your home from the risks of overheating. The e9 fault code on a worcester bosch boiler is a serious issue requiring immediate attention from a professional. What does the e9 fault code on a. Worcester Boiler E9 Flow Sensor Fault.
From pricethisplease.co.uk
Worcester Boiler E9 Fault Error Code Guide Price This Please Worcester Boiler E9 Flow Sensor Fault Resolve issues with combi, system and standard boilers. The display of an e9 fault code on a worcester boiler alerts the user to specific malfunctioning components, such as the pump or sensors, often caused by overheating or. Understanding the potential causes and ensuring timely repairs restores your boiler’s functionality and safeguards your home from the risks of overheating. At this. Worcester Boiler E9 Flow Sensor Fault.