Frequency To Voltage Circuit . Learn how to convert frequency to voltage using a simple circuit based on lm555 timer ic. The circuit produces a pwm signal. Learn how to design a circuit that converts an input frequency to a respective output voltage using a 555 timer, a switching circuit, and a. The circuit can measure the speed. Learn how to build a frequency to voltage converter circuit using ka331 ic and capacitors. Learn how to convert frequency signals into voltage outputs using different types of fvc circuits. Check out the complete circuit diagram and explanation for frequency to voltage converter circuit:. Learn how to make a frequency to voltage converter using lm331, a precision voltage to frequency converter ic. The circuit differentiates the input frequency and feeds it to the timer circuit of the ic to produce a proportional output voltage.
from www.homemade-circuits.com
Check out the complete circuit diagram and explanation for frequency to voltage converter circuit:. The circuit produces a pwm signal. Learn how to design a circuit that converts an input frequency to a respective output voltage using a 555 timer, a switching circuit, and a. Learn how to build a frequency to voltage converter circuit using ka331 ic and capacitors. Learn how to convert frequency to voltage using a simple circuit based on lm555 timer ic. The circuit differentiates the input frequency and feeds it to the timer circuit of the ic to produce a proportional output voltage. The circuit can measure the speed. Learn how to make a frequency to voltage converter using lm331, a precision voltage to frequency converter ic. Learn how to convert frequency signals into voltage outputs using different types of fvc circuits.
3 Frequency to Voltage Converter Circuits Explained Homemade Circuit
Frequency To Voltage Circuit Learn how to convert frequency signals into voltage outputs using different types of fvc circuits. Learn how to design a circuit that converts an input frequency to a respective output voltage using a 555 timer, a switching circuit, and a. Learn how to build a frequency to voltage converter circuit using ka331 ic and capacitors. Learn how to convert frequency to voltage using a simple circuit based on lm555 timer ic. Learn how to convert frequency signals into voltage outputs using different types of fvc circuits. The circuit differentiates the input frequency and feeds it to the timer circuit of the ic to produce a proportional output voltage. The circuit produces a pwm signal. The circuit can measure the speed. Check out the complete circuit diagram and explanation for frequency to voltage converter circuit:. Learn how to make a frequency to voltage converter using lm331, a precision voltage to frequency converter ic.
From electronicshacks.com
Frequency to Voltage Converter Circuits Explanation ElectronicsHacks Frequency To Voltage Circuit Check out the complete circuit diagram and explanation for frequency to voltage converter circuit:. Learn how to convert frequency signals into voltage outputs using different types of fvc circuits. The circuit produces a pwm signal. The circuit differentiates the input frequency and feeds it to the timer circuit of the ic to produce a proportional output voltage. Learn how to. Frequency To Voltage Circuit.
From enginediagramkrueger.z19.web.core.windows.net
Frequency To Voltage Converter Circuit Diagram Frequency To Voltage Circuit Learn how to convert frequency signals into voltage outputs using different types of fvc circuits. The circuit can measure the speed. Learn how to build a frequency to voltage converter circuit using ka331 ic and capacitors. Learn how to design a circuit that converts an input frequency to a respective output voltage using a 555 timer, a switching circuit, and. Frequency To Voltage Circuit.
From electronicshacks.com
Frequency to Voltage Converter Circuits Explanation ElectronicsHacks Frequency To Voltage Circuit Check out the complete circuit diagram and explanation for frequency to voltage converter circuit:. The circuit produces a pwm signal. Learn how to make a frequency to voltage converter using lm331, a precision voltage to frequency converter ic. Learn how to convert frequency signals into voltage outputs using different types of fvc circuits. Learn how to design a circuit that. Frequency To Voltage Circuit.
From www.electroschematics.com
Voltage to Frequency Converter Circuit Frequency To Voltage Circuit Check out the complete circuit diagram and explanation for frequency to voltage converter circuit:. Learn how to convert frequency signals into voltage outputs using different types of fvc circuits. Learn how to design a circuit that converts an input frequency to a respective output voltage using a 555 timer, a switching circuit, and a. The circuit differentiates the input frequency. Frequency To Voltage Circuit.
From diagramparteberhart.z19.web.core.windows.net
Voltage To Frequency Converter Circuit Frequency To Voltage Circuit Check out the complete circuit diagram and explanation for frequency to voltage converter circuit:. The circuit differentiates the input frequency and feeds it to the timer circuit of the ic to produce a proportional output voltage. Learn how to build a frequency to voltage converter circuit using ka331 ic and capacitors. Learn how to convert frequency to voltage using a. Frequency To Voltage Circuit.
From enginediagramkrueger.z19.web.core.windows.net
Frequency To Voltage Circuit Diagram Frequency To Voltage Circuit Learn how to convert frequency to voltage using a simple circuit based on lm555 timer ic. The circuit can measure the speed. Learn how to build a frequency to voltage converter circuit using ka331 ic and capacitors. Learn how to make a frequency to voltage converter using lm331, a precision voltage to frequency converter ic. Learn how to convert frequency. Frequency To Voltage Circuit.
From www.homemade-circuits.com
3 Frequency to Voltage Converter Circuits Explained Homemade Circuit Frequency To Voltage Circuit Check out the complete circuit diagram and explanation for frequency to voltage converter circuit:. The circuit produces a pwm signal. Learn how to convert frequency to voltage using a simple circuit based on lm555 timer ic. The circuit differentiates the input frequency and feeds it to the timer circuit of the ic to produce a proportional output voltage. Learn how. Frequency To Voltage Circuit.
From supreemcircuits.blogspot.com
Simple Frequency to Vvoltage Converter Circuit Diagram Supreem Frequency To Voltage Circuit Learn how to make a frequency to voltage converter using lm331, a precision voltage to frequency converter ic. Learn how to design a circuit that converts an input frequency to a respective output voltage using a 555 timer, a switching circuit, and a. Learn how to convert frequency signals into voltage outputs using different types of fvc circuits. Check out. Frequency To Voltage Circuit.
From www.ourpcb.com
Frequency to Voltage Converter A Proportional Mechanical to Electrical Frequency To Voltage Circuit Learn how to convert frequency to voltage using a simple circuit based on lm555 timer ic. The circuit differentiates the input frequency and feeds it to the timer circuit of the ic to produce a proportional output voltage. Learn how to build a frequency to voltage converter circuit using ka331 ic and capacitors. Check out the complete circuit diagram and. Frequency To Voltage Circuit.
From www.researchgate.net
Designed circuit arrangement of frequency to voltage converter Frequency To Voltage Circuit The circuit differentiates the input frequency and feeds it to the timer circuit of the ic to produce a proportional output voltage. Learn how to convert frequency to voltage using a simple circuit based on lm555 timer ic. The circuit produces a pwm signal. Learn how to build a frequency to voltage converter circuit using ka331 ic and capacitors. Learn. Frequency To Voltage Circuit.
From www.homemade-circuits.com
3 Frequency to Voltage Converter Circuits Explained Homemade Circuit Frequency To Voltage Circuit Learn how to build a frequency to voltage converter circuit using ka331 ic and capacitors. The circuit differentiates the input frequency and feeds it to the timer circuit of the ic to produce a proportional output voltage. Check out the complete circuit diagram and explanation for frequency to voltage converter circuit:. Learn how to convert frequency to voltage using a. Frequency To Voltage Circuit.
From electronicshacks.com
Frequency to Voltage Converter Circuits Explanation ElectronicsHacks Frequency To Voltage Circuit The circuit produces a pwm signal. Learn how to design a circuit that converts an input frequency to a respective output voltage using a 555 timer, a switching circuit, and a. Learn how to convert frequency signals into voltage outputs using different types of fvc circuits. Check out the complete circuit diagram and explanation for frequency to voltage converter circuit:.. Frequency To Voltage Circuit.
From www.researchgate.net
Circuit diagram of frequency to voltage converter. Download Frequency To Voltage Circuit The circuit differentiates the input frequency and feeds it to the timer circuit of the ic to produce a proportional output voltage. The circuit can measure the speed. Learn how to convert frequency signals into voltage outputs using different types of fvc circuits. Learn how to make a frequency to voltage converter using lm331, a precision voltage to frequency converter. Frequency To Voltage Circuit.
From www.next.gr
frequency to voltage Converter Circuits Next.gr Frequency To Voltage Circuit Learn how to convert frequency to voltage using a simple circuit based on lm555 timer ic. Learn how to design a circuit that converts an input frequency to a respective output voltage using a 555 timer, a switching circuit, and a. Check out the complete circuit diagram and explanation for frequency to voltage converter circuit:. The circuit produces a pwm. Frequency To Voltage Circuit.
From www.tycorun.com
Frequencytovoltage converter working principle and application Frequency To Voltage Circuit The circuit differentiates the input frequency and feeds it to the timer circuit of the ic to produce a proportional output voltage. Check out the complete circuit diagram and explanation for frequency to voltage converter circuit:. Learn how to build a frequency to voltage converter circuit using ka331 ic and capacitors. Learn how to convert frequency signals into voltage outputs. Frequency To Voltage Circuit.
From www.youtube.com
VOLTAGE to FREQUENCY CONVERTER YouTube Frequency To Voltage Circuit Check out the complete circuit diagram and explanation for frequency to voltage converter circuit:. Learn how to convert frequency signals into voltage outputs using different types of fvc circuits. The circuit can measure the speed. Learn how to design a circuit that converts an input frequency to a respective output voltage using a 555 timer, a switching circuit, and a.. Frequency To Voltage Circuit.
From circuitdigest.com
Voltage to Frequency Converter Circuit using AD654 Frequency To Voltage Circuit Learn how to convert frequency signals into voltage outputs using different types of fvc circuits. Check out the complete circuit diagram and explanation for frequency to voltage converter circuit:. The circuit produces a pwm signal. The circuit can measure the speed. The circuit differentiates the input frequency and feeds it to the timer circuit of the ic to produce a. Frequency To Voltage Circuit.
From www.circuits-diy.com
Circuits DIY Frequency To Voltage Converter Circuit using LM331 IC Frequency To Voltage Circuit Learn how to convert frequency signals into voltage outputs using different types of fvc circuits. Learn how to make a frequency to voltage converter using lm331, a precision voltage to frequency converter ic. Learn how to design a circuit that converts an input frequency to a respective output voltage using a 555 timer, a switching circuit, and a. Check out. Frequency To Voltage Circuit.
From www.circuits-diy.com
Circuits DIY Frequency To Voltage Converter Circuit using LM331 IC Frequency To Voltage Circuit The circuit produces a pwm signal. Learn how to make a frequency to voltage converter using lm331, a precision voltage to frequency converter ic. Check out the complete circuit diagram and explanation for frequency to voltage converter circuit:. Learn how to convert frequency signals into voltage outputs using different types of fvc circuits. Learn how to build a frequency to. Frequency To Voltage Circuit.
From www.circuits-diy.com
Circuits DIY Frequency To Voltage Converter Circuit using LM331 IC Frequency To Voltage Circuit Learn how to build a frequency to voltage converter circuit using ka331 ic and capacitors. Learn how to convert frequency signals into voltage outputs using different types of fvc circuits. The circuit differentiates the input frequency and feeds it to the timer circuit of the ic to produce a proportional output voltage. Check out the complete circuit diagram and explanation. Frequency To Voltage Circuit.
From www.youtube.com
Frequency to voltage converter Introduction to Operational Amplifiers Frequency To Voltage Circuit Learn how to build a frequency to voltage converter circuit using ka331 ic and capacitors. The circuit can measure the speed. Learn how to design a circuit that converts an input frequency to a respective output voltage using a 555 timer, a switching circuit, and a. Check out the complete circuit diagram and explanation for frequency to voltage converter circuit:.. Frequency To Voltage Circuit.
From www.researchgate.net
Circuit diagram for frequency to voltage converter Download Frequency To Voltage Circuit The circuit can measure the speed. Learn how to build a frequency to voltage converter circuit using ka331 ic and capacitors. The circuit differentiates the input frequency and feeds it to the timer circuit of the ic to produce a proportional output voltage. Learn how to convert frequency to voltage using a simple circuit based on lm555 timer ic. Learn. Frequency To Voltage Circuit.
From plusdiagram.blogspot.com
Frequency to Voltage Converter Circuit [] Diagram Guide Frequency To Voltage Circuit Learn how to make a frequency to voltage converter using lm331, a precision voltage to frequency converter ic. The circuit can measure the speed. The circuit differentiates the input frequency and feeds it to the timer circuit of the ic to produce a proportional output voltage. Learn how to design a circuit that converts an input frequency to a respective. Frequency To Voltage Circuit.
From www.electronicsworld.co.uk
The stable performance range of a simple frequencytovoltage converter Frequency To Voltage Circuit The circuit differentiates the input frequency and feeds it to the timer circuit of the ic to produce a proportional output voltage. Learn how to make a frequency to voltage converter using lm331, a precision voltage to frequency converter ic. Check out the complete circuit diagram and explanation for frequency to voltage converter circuit:. The circuit can measure the speed.. Frequency To Voltage Circuit.
From www.homemade-circuits.com
3 Frequency to Voltage Converter Circuits Explained Homemade Circuit Frequency To Voltage Circuit Learn how to make a frequency to voltage converter using lm331, a precision voltage to frequency converter ic. The circuit can measure the speed. Learn how to convert frequency signals into voltage outputs using different types of fvc circuits. Learn how to design a circuit that converts an input frequency to a respective output voltage using a 555 timer, a. Frequency To Voltage Circuit.
From bestengineeringprojects.com
Voltage into Frequency Converter Circuit using 741 IC Frequency To Voltage Circuit Learn how to build a frequency to voltage converter circuit using ka331 ic and capacitors. Learn how to make a frequency to voltage converter using lm331, a precision voltage to frequency converter ic. The circuit differentiates the input frequency and feeds it to the timer circuit of the ic to produce a proportional output voltage. Learn how to design a. Frequency To Voltage Circuit.
From www.eleccircuit.com
Voltage to Frequency Converter Circuit using CA3130 Frequency To Voltage Circuit Learn how to make a frequency to voltage converter using lm331, a precision voltage to frequency converter ic. Check out the complete circuit diagram and explanation for frequency to voltage converter circuit:. The circuit produces a pwm signal. The circuit differentiates the input frequency and feeds it to the timer circuit of the ic to produce a proportional output voltage.. Frequency To Voltage Circuit.
From enginefixwegener.z13.web.core.windows.net
Frequency To Voltage Converter Circuit Diagram Frequency To Voltage Circuit The circuit can measure the speed. Learn how to build a frequency to voltage converter circuit using ka331 ic and capacitors. Learn how to design a circuit that converts an input frequency to a respective output voltage using a 555 timer, a switching circuit, and a. Check out the complete circuit diagram and explanation for frequency to voltage converter circuit:.. Frequency To Voltage Circuit.
From circuits-diy.com
Circuits DIY Frequency To Voltage Converter Circuit using LM331 IC Frequency To Voltage Circuit The circuit produces a pwm signal. Learn how to build a frequency to voltage converter circuit using ka331 ic and capacitors. Check out the complete circuit diagram and explanation for frequency to voltage converter circuit:. Learn how to make a frequency to voltage converter using lm331, a precision voltage to frequency converter ic. Learn how to design a circuit that. Frequency To Voltage Circuit.
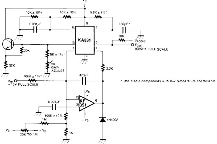
From circuits-diy.com
Frequency to Voltage Converter using KA331 IC Frequency To Voltage Circuit The circuit can measure the speed. The circuit differentiates the input frequency and feeds it to the timer circuit of the ic to produce a proportional output voltage. Learn how to make a frequency to voltage converter using lm331, a precision voltage to frequency converter ic. Learn how to convert frequency to voltage using a simple circuit based on lm555. Frequency To Voltage Circuit.
From streampowers.blogspot.com
Build a Voltage to Frequency Converter Circuit Diagram 3 Electronic Frequency To Voltage Circuit Learn how to convert frequency signals into voltage outputs using different types of fvc circuits. The circuit produces a pwm signal. Learn how to design a circuit that converts an input frequency to a respective output voltage using a 555 timer, a switching circuit, and a. The circuit differentiates the input frequency and feeds it to the timer circuit of. Frequency To Voltage Circuit.
From components101.com
KA331 Voltage to Frequency Converter IC Frequency To Voltage Circuit The circuit can measure the speed. Learn how to build a frequency to voltage converter circuit using ka331 ic and capacitors. Learn how to design a circuit that converts an input frequency to a respective output voltage using a 555 timer, a switching circuit, and a. The circuit differentiates the input frequency and feeds it to the timer circuit of. Frequency To Voltage Circuit.
From www.circuitstoday.com
Frequency to Voltage converter circuit based on the TC9400 IC Frequency To Voltage Circuit The circuit differentiates the input frequency and feeds it to the timer circuit of the ic to produce a proportional output voltage. The circuit produces a pwm signal. Learn how to design a circuit that converts an input frequency to a respective output voltage using a 555 timer, a switching circuit, and a. Learn how to build a frequency to. Frequency To Voltage Circuit.
From circuitdigest.com
Frequency to Voltage Converter Circuit Diagram Frequency To Voltage Circuit The circuit differentiates the input frequency and feeds it to the timer circuit of the ic to produce a proportional output voltage. The circuit produces a pwm signal. Learn how to design a circuit that converts an input frequency to a respective output voltage using a 555 timer, a switching circuit, and a. Learn how to convert frequency signals into. Frequency To Voltage Circuit.
From www.scribd.com
Frequency To Voltage Converter Circuit Diagram PDF Operational Frequency To Voltage Circuit Learn how to design a circuit that converts an input frequency to a respective output voltage using a 555 timer, a switching circuit, and a. The circuit can measure the speed. The circuit differentiates the input frequency and feeds it to the timer circuit of the ic to produce a proportional output voltage. The circuit produces a pwm signal. Learn. Frequency To Voltage Circuit.