Esc Speed Controller Circuit Diagram . the electronic speed controller (esc) is a key part of any electric propulsion system. It tells the motor how fast to go based on signals from the. the term esc stands for “electronic speed control,” which is a circuit designed to adjust the speed of an electric. an esc wiring diagram is an essential tool for anyone working with electronic speed controllers (escs) in the field of robotics,. an electronic speed control (esc) is an electronic circuit that controls and regulates the speed of an electric motor. Here’s the circuit diagram for this example. See the circuit diagram and waveform of esc for. In addition to the esc we will just use a simple potentiometer for. learn how an esc works and what components it consists of. learn how to build a diy esc (electronic speed controller) for sensorless brushless dc motor with arduino uno. learn what esc is, how it works, and what components are used in it. See the schematic diagram of an esc and its main.
from mavink.com
It tells the motor how fast to go based on signals from the. the electronic speed controller (esc) is a key part of any electric propulsion system. Here’s the circuit diagram for this example. In addition to the esc we will just use a simple potentiometer for. See the schematic diagram of an esc and its main. the term esc stands for “electronic speed control,” which is a circuit designed to adjust the speed of an electric. learn how to build a diy esc (electronic speed controller) for sensorless brushless dc motor with arduino uno. an esc wiring diagram is an essential tool for anyone working with electronic speed controllers (escs) in the field of robotics,. an electronic speed control (esc) is an electronic circuit that controls and regulates the speed of an electric motor. learn how an esc works and what components it consists of.
Esc Bldc Schematic
Esc Speed Controller Circuit Diagram learn what esc is, how it works, and what components are used in it. Here’s the circuit diagram for this example. See the schematic diagram of an esc and its main. the term esc stands for “electronic speed control,” which is a circuit designed to adjust the speed of an electric. the electronic speed controller (esc) is a key part of any electric propulsion system. learn how to build a diy esc (electronic speed controller) for sensorless brushless dc motor with arduino uno. an esc wiring diagram is an essential tool for anyone working with electronic speed controllers (escs) in the field of robotics,. learn what esc is, how it works, and what components are used in it. See the circuit diagram and waveform of esc for. an electronic speed control (esc) is an electronic circuit that controls and regulates the speed of an electric motor. learn how an esc works and what components it consists of. In addition to the esc we will just use a simple potentiometer for. It tells the motor how fast to go based on signals from the.
From mungfali.com
ESC Schematic Esc Speed Controller Circuit Diagram an electronic speed control (esc) is an electronic circuit that controls and regulates the speed of an electric motor. the term esc stands for “electronic speed control,” which is a circuit designed to adjust the speed of an electric. an esc wiring diagram is an essential tool for anyone working with electronic speed controllers (escs) in the. Esc Speed Controller Circuit Diagram.
From howtomechatronics.com
How Brushless DC Motor Works? BLDC and ESC Explained Esc Speed Controller Circuit Diagram the term esc stands for “electronic speed control,” which is a circuit designed to adjust the speed of an electric. It tells the motor how fast to go based on signals from the. See the schematic diagram of an esc and its main. See the circuit diagram and waveform of esc for. In addition to the esc we will. Esc Speed Controller Circuit Diagram.
From www.modelflight.com.au
A Guide to Electronic Speed Controllers Esc Speed Controller Circuit Diagram learn what esc is, how it works, and what components are used in it. See the schematic diagram of an esc and its main. learn how to build a diy esc (electronic speed controller) for sensorless brushless dc motor with arduino uno. See the circuit diagram and waveform of esc for. In addition to the esc we will. Esc Speed Controller Circuit Diagram.
From www.jouav.com
Electronic Speed Controller (ESC) for Drones and UAVs JOUAV Esc Speed Controller Circuit Diagram In addition to the esc we will just use a simple potentiometer for. an esc wiring diagram is an essential tool for anyone working with electronic speed controllers (escs) in the field of robotics,. the term esc stands for “electronic speed control,” which is a circuit designed to adjust the speed of an electric. learn how an. Esc Speed Controller Circuit Diagram.
From schematicgonzina4e.z13.web.core.windows.net
Esc Schematic For Brushless Motor Esc Speed Controller Circuit Diagram Here’s the circuit diagram for this example. learn what esc is, how it works, and what components are used in it. learn how an esc works and what components it consists of. an esc wiring diagram is an essential tool for anyone working with electronic speed controllers (escs) in the field of robotics,. the electronic speed. Esc Speed Controller Circuit Diagram.
From electronoobs.com
Open source ESC Arduino speed controller Esc Speed Controller Circuit Diagram It tells the motor how fast to go based on signals from the. the term esc stands for “electronic speed control,” which is a circuit designed to adjust the speed of an electric. learn how to build a diy esc (electronic speed controller) for sensorless brushless dc motor with arduino uno. In addition to the esc we will. Esc Speed Controller Circuit Diagram.
From www.slideshare.net
Electronic Speed Control (ESC) Circuits, Working And Applications Esc Speed Controller Circuit Diagram learn how an esc works and what components it consists of. It tells the motor how fast to go based on signals from the. In addition to the esc we will just use a simple potentiometer for. the electronic speed controller (esc) is a key part of any electric propulsion system. See the schematic diagram of an esc. Esc Speed Controller Circuit Diagram.
From www.reddit.com
Schematic Review for Electronic Speed Controller (ESC) r Esc Speed Controller Circuit Diagram learn how an esc works and what components it consists of. learn what esc is, how it works, and what components are used in it. the term esc stands for “electronic speed control,” which is a circuit designed to adjust the speed of an electric. the electronic speed controller (esc) is a key part of any. Esc Speed Controller Circuit Diagram.
From www.youtube.com
ESC electronic speed controller with arduino ALL EXPLAINED YouTube Esc Speed Controller Circuit Diagram Here’s the circuit diagram for this example. learn how to build a diy esc (electronic speed controller) for sensorless brushless dc motor with arduino uno. In addition to the esc we will just use a simple potentiometer for. the term esc stands for “electronic speed control,” which is a circuit designed to adjust the speed of an electric.. Esc Speed Controller Circuit Diagram.
From enginelibraryeisenhauer.z19.web.core.windows.net
Esc Speed Controller Circuit Diagram Esc Speed Controller Circuit Diagram It tells the motor how fast to go based on signals from the. learn how to build a diy esc (electronic speed controller) for sensorless brushless dc motor with arduino uno. See the schematic diagram of an esc and its main. the term esc stands for “electronic speed control,” which is a circuit designed to adjust the speed. Esc Speed Controller Circuit Diagram.
From electricalcorecircuits.blogspot.com
Simplest DC Motor Speed Controller Circuit Diagram ElectricalCoreCircuits Esc Speed Controller Circuit Diagram Here’s the circuit diagram for this example. See the circuit diagram and waveform of esc for. It tells the motor how fast to go based on signals from the. learn how to build a diy esc (electronic speed controller) for sensorless brushless dc motor with arduino uno. In addition to the esc we will just use a simple potentiometer. Esc Speed Controller Circuit Diagram.
From fab.cba.mit.edu
Electronic Speed Controller Esc Speed Controller Circuit Diagram learn how an esc works and what components it consists of. an esc wiring diagram is an essential tool for anyone working with electronic speed controllers (escs) in the field of robotics,. learn what esc is, how it works, and what components are used in it. the term esc stands for “electronic speed control,” which is. Esc Speed Controller Circuit Diagram.
From proteshea.com
Brushless DC Motor with ESC and Arduino Uno ProteShea Esc Speed Controller Circuit Diagram the electronic speed controller (esc) is a key part of any electric propulsion system. an esc wiring diagram is an essential tool for anyone working with electronic speed controllers (escs) in the field of robotics,. See the schematic diagram of an esc and its main. learn how an esc works and what components it consists of. . Esc Speed Controller Circuit Diagram.
From simple-circuit.com
Sensorless BLDC motor control with Arduino DIY ESC SIMPLE PROJECTS Esc Speed Controller Circuit Diagram See the circuit diagram and waveform of esc for. learn how an esc works and what components it consists of. learn how to build a diy esc (electronic speed controller) for sensorless brushless dc motor with arduino uno. an electronic speed control (esc) is an electronic circuit that controls and regulates the speed of an electric motor.. Esc Speed Controller Circuit Diagram.
From sobhy.me
How to control a brushless motor through a ESC with Arduino Robosapien Esc Speed Controller Circuit Diagram the term esc stands for “electronic speed control,” which is a circuit designed to adjust the speed of an electric. learn how to build a diy esc (electronic speed controller) for sensorless brushless dc motor with arduino uno. See the schematic diagram of an esc and its main. an esc wiring diagram is an essential tool for. Esc Speed Controller Circuit Diagram.
From reefwing.medium.com
An Arduino Nano Electronic Speed Controller (ESC) — Part 2 by David Esc Speed Controller Circuit Diagram learn what esc is, how it works, and what components are used in it. learn how an esc works and what components it consists of. learn how to build a diy esc (electronic speed controller) for sensorless brushless dc motor with arduino uno. See the circuit diagram and waveform of esc for. See the schematic diagram of. Esc Speed Controller Circuit Diagram.
From www.reddit.com
Schematic Review for Electronic Speed Controller (ESC) r Esc Speed Controller Circuit Diagram Here’s the circuit diagram for this example. the electronic speed controller (esc) is a key part of any electric propulsion system. In addition to the esc we will just use a simple potentiometer for. It tells the motor how fast to go based on signals from the. learn what esc is, how it works, and what components are. Esc Speed Controller Circuit Diagram.
From www.eeweb.com
Electronic Speed Controller (ESC) with Arduino EE Esc Speed Controller Circuit Diagram Here’s the circuit diagram for this example. learn what esc is, how it works, and what components are used in it. It tells the motor how fast to go based on signals from the. See the circuit diagram and waveform of esc for. See the schematic diagram of an esc and its main. the electronic speed controller (esc). Esc Speed Controller Circuit Diagram.
From bluerobotics.com
Basic ESC (Electronic Speed Controller) for Thrusters and Brushless Motors Esc Speed Controller Circuit Diagram the electronic speed controller (esc) is a key part of any electric propulsion system. learn how an esc works and what components it consists of. an esc wiring diagram is an essential tool for anyone working with electronic speed controllers (escs) in the field of robotics,. In addition to the esc we will just use a simple. Esc Speed Controller Circuit Diagram.
From www.bhabbott.net.nz
Electronic Speed Controller Esc Speed Controller Circuit Diagram learn what esc is, how it works, and what components are used in it. learn how to build a diy esc (electronic speed controller) for sensorless brushless dc motor with arduino uno. the electronic speed controller (esc) is a key part of any electric propulsion system. learn how an esc works and what components it consists. Esc Speed Controller Circuit Diagram.
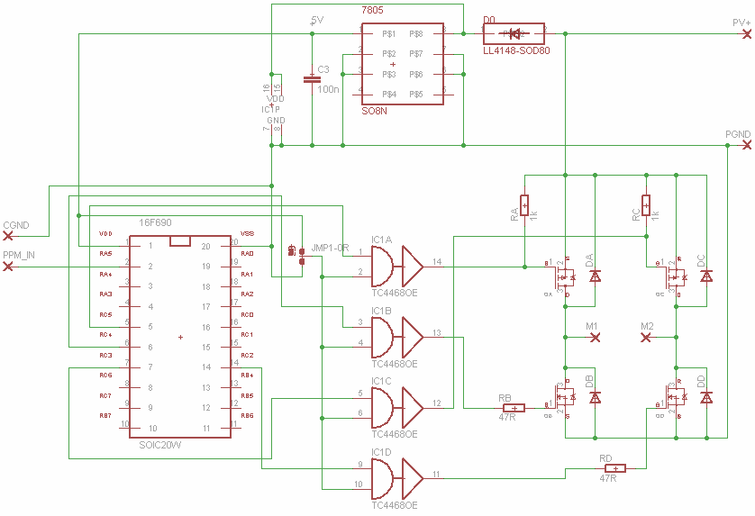
From mirceablog-electronics.blogspot.com
Mircea Blog Electronics 16F690 R/C ESC (speed controller) full Esc Speed Controller Circuit Diagram the term esc stands for “electronic speed control,” which is a circuit designed to adjust the speed of an electric. an esc wiring diagram is an essential tool for anyone working with electronic speed controllers (escs) in the field of robotics,. Here’s the circuit diagram for this example. learn what esc is, how it works, and what. Esc Speed Controller Circuit Diagram.
From diagramvideothekg2.z13.web.core.windows.net
Circuit Diagram Of Dc Motor Speed Controller Esc Speed Controller Circuit Diagram Here’s the circuit diagram for this example. learn how to build a diy esc (electronic speed controller) for sensorless brushless dc motor with arduino uno. learn what esc is, how it works, and what components are used in it. It tells the motor how fast to go based on signals from the. an esc wiring diagram is. Esc Speed Controller Circuit Diagram.
From wiredatabroriinsisk2b.z22.web.core.windows.net
Bldc Esc Circuit Diagram Esc Speed Controller Circuit Diagram In addition to the esc we will just use a simple potentiometer for. an electronic speed control (esc) is an electronic circuit that controls and regulates the speed of an electric motor. learn how an esc works and what components it consists of. learn what esc is, how it works, and what components are used in it.. Esc Speed Controller Circuit Diagram.
From schematicpartclaudia.z19.web.core.windows.net
Brushless Motor Speed Control Circuit Diagram Esc Speed Controller Circuit Diagram an esc wiring diagram is an essential tool for anyone working with electronic speed controllers (escs) in the field of robotics,. an electronic speed control (esc) is an electronic circuit that controls and regulates the speed of an electric motor. See the circuit diagram and waveform of esc for. learn how an esc works and what components. Esc Speed Controller Circuit Diagram.
From bluerobotics.com
Basic ESC (Electronic Speed Controller) for Thrusters and Brushless Motors Esc Speed Controller Circuit Diagram In addition to the esc we will just use a simple potentiometer for. It tells the motor how fast to go based on signals from the. learn how to build a diy esc (electronic speed controller) for sensorless brushless dc motor with arduino uno. the electronic speed controller (esc) is a key part of any electric propulsion system.. Esc Speed Controller Circuit Diagram.
From www.youtube.com
ESC electronic speed controller with arduino ALL EXPLAINED YouTube Esc Speed Controller Circuit Diagram learn how an esc works and what components it consists of. an electronic speed control (esc) is an electronic circuit that controls and regulates the speed of an electric motor. the term esc stands for “electronic speed control,” which is a circuit designed to adjust the speed of an electric. In addition to the esc we will. Esc Speed Controller Circuit Diagram.
From mavink.com
Esc Bldc Schematic Esc Speed Controller Circuit Diagram the term esc stands for “electronic speed control,” which is a circuit designed to adjust the speed of an electric. Here’s the circuit diagram for this example. In addition to the esc we will just use a simple potentiometer for. It tells the motor how fast to go based on signals from the. learn how to build a. Esc Speed Controller Circuit Diagram.
From www.electrician-1.com
on video Brushless BLDC motor ESC controller circuit electrical and Esc Speed Controller Circuit Diagram In addition to the esc we will just use a simple potentiometer for. learn how to build a diy esc (electronic speed controller) for sensorless brushless dc motor with arduino uno. learn what esc is, how it works, and what components are used in it. See the circuit diagram and waveform of esc for. the term esc. Esc Speed Controller Circuit Diagram.
From circuitwiringace123.z19.web.core.windows.net
Simple Esc Circuit Diagram Esc Speed Controller Circuit Diagram See the circuit diagram and waveform of esc for. the term esc stands for “electronic speed control,” which is a circuit designed to adjust the speed of an electric. It tells the motor how fast to go based on signals from the. learn what esc is, how it works, and what components are used in it. See the. Esc Speed Controller Circuit Diagram.
From www.rc-airplane-advisor.com
DIY electronic speed controller Homemade ESC for RC Esc Speed Controller Circuit Diagram an electronic speed control (esc) is an electronic circuit that controls and regulates the speed of an electric motor. See the schematic diagram of an esc and its main. In addition to the esc we will just use a simple potentiometer for. learn how to build a diy esc (electronic speed controller) for sensorless brushless dc motor with. Esc Speed Controller Circuit Diagram.
From partdiagramnecrosonjiay.z21.web.core.windows.net
Bldc Esc Circuit Diagram Esc Speed Controller Circuit Diagram It tells the motor how fast to go based on signals from the. In addition to the esc we will just use a simple potentiometer for. learn how an esc works and what components it consists of. learn how to build a diy esc (electronic speed controller) for sensorless brushless dc motor with arduino uno. Here’s the circuit. Esc Speed Controller Circuit Diagram.
From reefwing.medium.com
An Arduino Nano Electronic Speed Controller (ESC) — Part 1 by David Esc Speed Controller Circuit Diagram See the schematic diagram of an esc and its main. learn how to build a diy esc (electronic speed controller) for sensorless brushless dc motor with arduino uno. Here’s the circuit diagram for this example. In addition to the esc we will just use a simple potentiometer for. the electronic speed controller (esc) is a key part of. Esc Speed Controller Circuit Diagram.
From www.reddit.com
Schematic Review for Electronic Speed Controller (ESC) r Esc Speed Controller Circuit Diagram the electronic speed controller (esc) is a key part of any electric propulsion system. learn how an esc works and what components it consists of. learn what esc is, how it works, and what components are used in it. learn how to build a diy esc (electronic speed controller) for sensorless brushless dc motor with arduino. Esc Speed Controller Circuit Diagram.
From wiremanualmaximilian99.z19.web.core.windows.net
Simple Esc Circuit Diagram Esc Speed Controller Circuit Diagram the term esc stands for “electronic speed control,” which is a circuit designed to adjust the speed of an electric. an electronic speed control (esc) is an electronic circuit that controls and regulates the speed of an electric motor. See the schematic diagram of an esc and its main. learn what esc is, how it works, and. Esc Speed Controller Circuit Diagram.
From www.youtube.com
RC Basics Understanding Electronic Speed Controllers (ESC) YouTube Esc Speed Controller Circuit Diagram In addition to the esc we will just use a simple potentiometer for. It tells the motor how fast to go based on signals from the. See the circuit diagram and waveform of esc for. the electronic speed controller (esc) is a key part of any electric propulsion system. See the schematic diagram of an esc and its main.. Esc Speed Controller Circuit Diagram.