Ac Fan Control Amplifier . Without fixing, your car may overheat. The arduino will take the input from the potentiometer and generates a pwm signal which is fed into the triac and optocoupler circuit that will result in operating the ac. Common signs include cooling fans running for a long time or not at all, as well as weakened air flow. From what i understand this is the same as the fan resistor found. Basically i have read it is probably the fan control amplifier. Since your unit goes all wonky. The first issue was to hack the. An a/c fan control module helps to. Learn how a linear circuit measures temperature and controls the speed of a cooling fan by generating a variable supply voltage for. If the blower now runs, you know that either something inside the fan control amp isn't working (i.e., blown mosfet transistor), or the.
from electronics.stackexchange.com
Basically i have read it is probably the fan control amplifier. Learn how a linear circuit measures temperature and controls the speed of a cooling fan by generating a variable supply voltage for. The arduino will take the input from the potentiometer and generates a pwm signal which is fed into the triac and optocoupler circuit that will result in operating the ac. If the blower now runs, you know that either something inside the fan control amp isn't working (i.e., blown mosfet transistor), or the. The first issue was to hack the. Common signs include cooling fans running for a long time or not at all, as well as weakened air flow. Without fixing, your car may overheat. Since your unit goes all wonky. An a/c fan control module helps to. From what i understand this is the same as the fan resistor found.
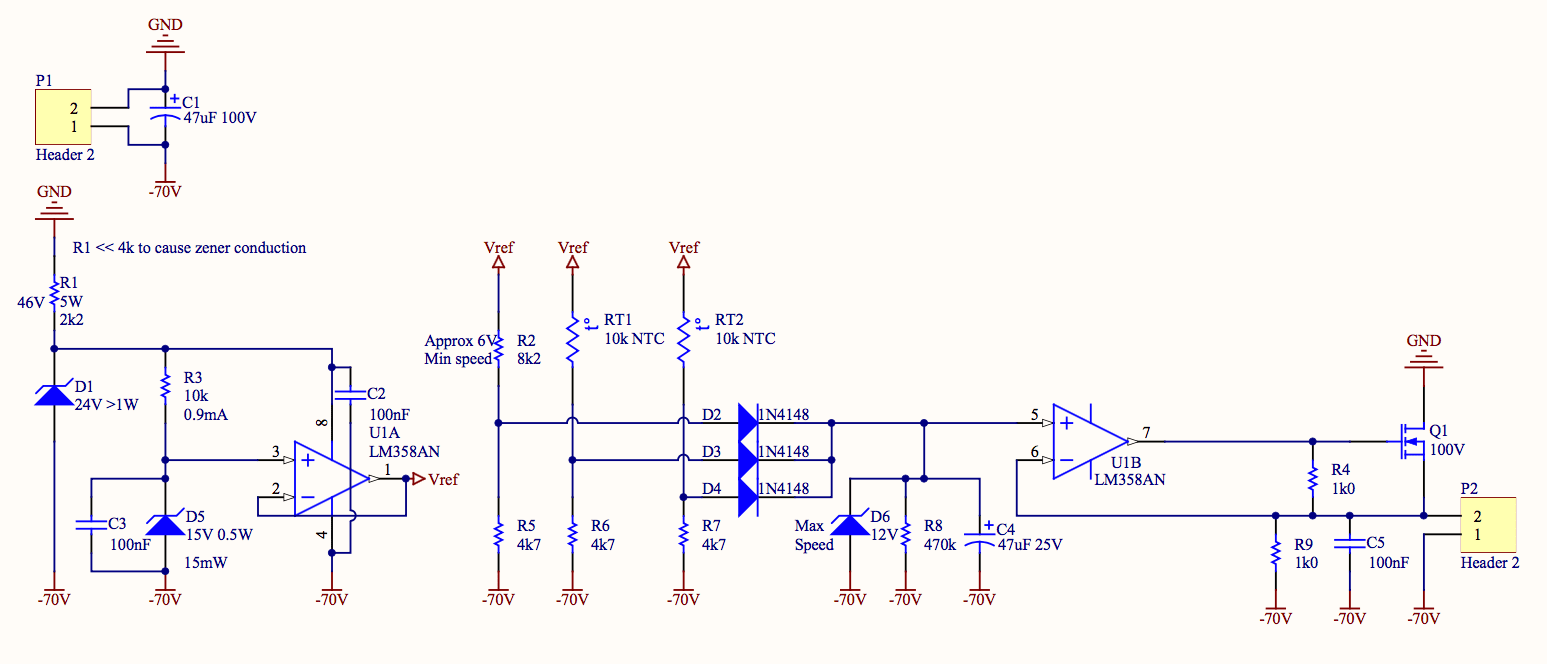
motor Controlling a single phase AC fan with a 010V DC input
Ac Fan Control Amplifier If the blower now runs, you know that either something inside the fan control amp isn't working (i.e., blown mosfet transistor), or the. An a/c fan control module helps to. Without fixing, your car may overheat. From what i understand this is the same as the fan resistor found. Basically i have read it is probably the fan control amplifier. The first issue was to hack the. If the blower now runs, you know that either something inside the fan control amp isn't working (i.e., blown mosfet transistor), or the. The arduino will take the input from the potentiometer and generates a pwm signal which is fed into the triac and optocoupler circuit that will result in operating the ac. Common signs include cooling fans running for a long time or not at all, as well as weakened air flow. Learn how a linear circuit measures temperature and controls the speed of a cooling fan by generating a variable supply voltage for. Since your unit goes all wonky.
From continentalfan.com
SCN Single Phase AC Fan Control Continental Fan Ac Fan Control Amplifier Learn how a linear circuit measures temperature and controls the speed of a cooling fan by generating a variable supply voltage for. Common signs include cooling fans running for a long time or not at all, as well as weakened air flow. From what i understand this is the same as the fan resistor found. The first issue was to. Ac Fan Control Amplifier.
From electronics.voltsandbits.com
Amplifier Fan Controller Electronics Volts and Bits Ac Fan Control Amplifier An a/c fan control module helps to. The first issue was to hack the. The arduino will take the input from the potentiometer and generates a pwm signal which is fed into the triac and optocoupler circuit that will result in operating the ac. From what i understand this is the same as the fan resistor found. Since your unit. Ac Fan Control Amplifier.
From www.aliexpress.com
XH M254 TDA8954 TH Dual AC 24V AD Digital Audio Amplifier Board 420W*2 Ac Fan Control Amplifier The arduino will take the input from the potentiometer and generates a pwm signal which is fed into the triac and optocoupler circuit that will result in operating the ac. Basically i have read it is probably the fan control amplifier. Learn how a linear circuit measures temperature and controls the speed of a cooling fan by generating a variable. Ac Fan Control Amplifier.
From fanuccontrolrepair.com
FANUC A06B6050H104 AC Servo Amplifier, 20S 30 ANLG Lakeside CNC Ac Fan Control Amplifier Common signs include cooling fans running for a long time or not at all, as well as weakened air flow. The first issue was to hack the. Without fixing, your car may overheat. Since your unit goes all wonky. Learn how a linear circuit measures temperature and controls the speed of a cooling fan by generating a variable supply voltage. Ac Fan Control Amplifier.
From gadfurniture.com
The 10 Best Receiver Or Amplifier Cooling Fans Home Gadgets Ac Fan Control Amplifier The arduino will take the input from the potentiometer and generates a pwm signal which is fed into the triac and optocoupler circuit that will result in operating the ac. Since your unit goes all wonky. An a/c fan control module helps to. Without fixing, your car may overheat. The first issue was to hack the. If the blower now. Ac Fan Control Amplifier.
From homedecorcreation.com
The 9 Best 120V Amplifier Cooling Fan Home Creation Ac Fan Control Amplifier The arduino will take the input from the potentiometer and generates a pwm signal which is fed into the triac and optocoupler circuit that will result in operating the ac. The first issue was to hack the. Without fixing, your car may overheat. If the blower now runs, you know that either something inside the fan control amp isn't working. Ac Fan Control Amplifier.
From owneaster.com
The 10 Best Car Amplifier Monoblock With Cooling Fan The Best Choice Ac Fan Control Amplifier Learn how a linear circuit measures temperature and controls the speed of a cooling fan by generating a variable supply voltage for. An a/c fan control module helps to. If the blower now runs, you know that either something inside the fan control amp isn't working (i.e., blown mosfet transistor), or the. Since your unit goes all wonky. Without fixing,. Ac Fan Control Amplifier.
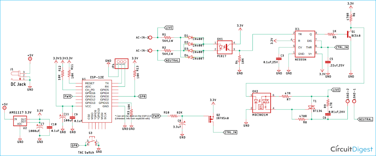
From circuitdigest.com
IoT Based AC Fan Speed Control using Smart Phone with NodeMCU and Ac Fan Control Amplifier Common signs include cooling fans running for a long time or not at all, as well as weakened air flow. The arduino will take the input from the potentiometer and generates a pwm signal which is fed into the triac and optocoupler circuit that will result in operating the ac. Learn how a linear circuit measures temperature and controls the. Ac Fan Control Amplifier.
From alexnld.com
IRS2092S 500W Mono Channel Digital Amplifier Class D HIFI Power Amp Ac Fan Control Amplifier If the blower now runs, you know that either something inside the fan control amp isn't working (i.e., blown mosfet transistor), or the. Basically i have read it is probably the fan control amplifier. Without fixing, your car may overheat. The first issue was to hack the. Since your unit goes all wonky. Common signs include cooling fans running for. Ac Fan Control Amplifier.
From www.aliexpress.com
Irs2092s 500w Mono Channel Digital Amplifier Class D Hifi Power Amp Ac Fan Control Amplifier If the blower now runs, you know that either something inside the fan control amp isn't working (i.e., blown mosfet transistor), or the. Without fixing, your car may overheat. Learn how a linear circuit measures temperature and controls the speed of a cooling fan by generating a variable supply voltage for. From what i understand this is the same as. Ac Fan Control Amplifier.
From www.nissanofbayshoreparts.com
Nissan Rogue Amplifier Control, Air Conditioner 277604BU1D Nissan Ac Fan Control Amplifier An a/c fan control module helps to. From what i understand this is the same as the fan resistor found. Without fixing, your car may overheat. Learn how a linear circuit measures temperature and controls the speed of a cooling fan by generating a variable supply voltage for. If the blower now runs, you know that either something inside the. Ac Fan Control Amplifier.
From automotorpad.com
2000 Nissan pathfinder fan control amplifier Ac Fan Control Amplifier Without fixing, your car may overheat. Basically i have read it is probably the fan control amplifier. An a/c fan control module helps to. Common signs include cooling fans running for a long time or not at all, as well as weakened air flow. Learn how a linear circuit measures temperature and controls the speed of a cooling fan by. Ac Fan Control Amplifier.
From www.aliexpress.com
New 420w X 2 Ac 24v Tda8954th Dual Core Digital Power Amplifier 2.0 Ac Fan Control Amplifier Without fixing, your car may overheat. Common signs include cooling fans running for a long time or not at all, as well as weakened air flow. An a/c fan control module helps to. Basically i have read it is probably the fan control amplifier. Since your unit goes all wonky. The arduino will take the input from the potentiometer and. Ac Fan Control Amplifier.
From www.youtube.com
Control AC Fan With Arduino Code & Circuit Proteus Simulation Ac Fan Control Amplifier Since your unit goes all wonky. Common signs include cooling fans running for a long time or not at all, as well as weakened air flow. From what i understand this is the same as the fan resistor found. The first issue was to hack the. Basically i have read it is probably the fan control amplifier. Without fixing, your. Ac Fan Control Amplifier.
From www.youtube.com
How To Make Simplest 220V AC Fan Speed Controller Circuit,100W bulb Ac Fan Control Amplifier Common signs include cooling fans running for a long time or not at all, as well as weakened air flow. The arduino will take the input from the potentiometer and generates a pwm signal which is fed into the triac and optocoupler circuit that will result in operating the ac. An a/c fan control module helps to. Without fixing, your. Ac Fan Control Amplifier.
From joiljvknr.blob.core.windows.net
Cooling Fan Control Circuit at Jack Herrera blog Ac Fan Control Amplifier Basically i have read it is probably the fan control amplifier. The first issue was to hack the. If the blower now runs, you know that either something inside the fan control amp isn't working (i.e., blown mosfet transistor), or the. Without fixing, your car may overheat. An a/c fan control module helps to. From what i understand this is. Ac Fan Control Amplifier.
From www.switchingtomac.com
4 Best Tools to Control the Fans on Your Mac Ac Fan Control Amplifier If the blower now runs, you know that either something inside the fan control amp isn't working (i.e., blown mosfet transistor), or the. From what i understand this is the same as the fan resistor found. Without fixing, your car may overheat. Learn how a linear circuit measures temperature and controls the speed of a cooling fan by generating a. Ac Fan Control Amplifier.
From electronics.voltsandbits.com
Amplifier Fan Controller Electronics Volts and Bits Ac Fan Control Amplifier The first issue was to hack the. Basically i have read it is probably the fan control amplifier. Common signs include cooling fans running for a long time or not at all, as well as weakened air flow. Without fixing, your car may overheat. From what i understand this is the same as the fan resistor found. The arduino will. Ac Fan Control Amplifier.
From www.aliexpress.com
New 420w X 2 Ac 24v Tda8954th Dual Core Digital Power Amplifier 2.0 Ac Fan Control Amplifier Learn how a linear circuit measures temperature and controls the speed of a cooling fan by generating a variable supply voltage for. An a/c fan control module helps to. The arduino will take the input from the potentiometer and generates a pwm signal which is fed into the triac and optocoupler circuit that will result in operating the ac. Without. Ac Fan Control Amplifier.
From www.fanuccontroller.com
Fanuc SVSP amplifier A06B6134H303A Ac Fan Control Amplifier An a/c fan control module helps to. Since your unit goes all wonky. The first issue was to hack the. If the blower now runs, you know that either something inside the fan control amp isn't working (i.e., blown mosfet transistor), or the. Basically i have read it is probably the fan control amplifier. From what i understand this is. Ac Fan Control Amplifier.
From www.youtube.com
How to control your mac fan manually? Easy learn it in 2 mins 👍 YouTube Ac Fan Control Amplifier From what i understand this is the same as the fan resistor found. An a/c fan control module helps to. If the blower now runs, you know that either something inside the fan control amp isn't working (i.e., blown mosfet transistor), or the. Basically i have read it is probably the fan control amplifier. The first issue was to hack. Ac Fan Control Amplifier.
From electronics.voltsandbits.com
Amplifier Fan Controller Electronics Volts and Bits Ac Fan Control Amplifier From what i understand this is the same as the fan resistor found. Since your unit goes all wonky. If the blower now runs, you know that either something inside the fan control amp isn't working (i.e., blown mosfet transistor), or the. An a/c fan control module helps to. Basically i have read it is probably the fan control amplifier.. Ac Fan Control Amplifier.
From projectsfactory.in
Ac Fan Speed Control With Pwm Electrical & Electronics Projects Ac Fan Control Amplifier The arduino will take the input from the potentiometer and generates a pwm signal which is fed into the triac and optocoupler circuit that will result in operating the ac. An a/c fan control module helps to. Basically i have read it is probably the fan control amplifier. Since your unit goes all wonky. Common signs include cooling fans running. Ac Fan Control Amplifier.
From www.theinfinitishop.com
2021 Infiniti Amplifier Fan Control. Climate Control 277614BA0A Ac Fan Control Amplifier Basically i have read it is probably the fan control amplifier. The arduino will take the input from the potentiometer and generates a pwm signal which is fed into the triac and optocoupler circuit that will result in operating the ac. If the blower now runs, you know that either something inside the fan control amp isn't working (i.e., blown. Ac Fan Control Amplifier.
From parts.nissanusa.com
2014 Nissan Pathfinder Amplifier Fan Control. Module POW. BLOWER Ac Fan Control Amplifier From what i understand this is the same as the fan resistor found. The first issue was to hack the. The arduino will take the input from the potentiometer and generates a pwm signal which is fed into the triac and optocoupler circuit that will result in operating the ac. Since your unit goes all wonky. Basically i have read. Ac Fan Control Amplifier.
From amateurradiosupplies.com.au
Texas Star DX500V Linear Amplifier With Fan Kit ATR Ac Fan Control Amplifier Learn how a linear circuit measures temperature and controls the speed of a cooling fan by generating a variable supply voltage for. Since your unit goes all wonky. An a/c fan control module helps to. From what i understand this is the same as the fan resistor found. If the blower now runs, you know that either something inside the. Ac Fan Control Amplifier.
From www.webstaurantstore.com
Canarm 10 Amp Variable Speed Wall Mount Fan Control CN5101 Ac Fan Control Amplifier Common signs include cooling fans running for a long time or not at all, as well as weakened air flow. Since your unit goes all wonky. The first issue was to hack the. The arduino will take the input from the potentiometer and generates a pwm signal which is fed into the triac and optocoupler circuit that will result in. Ac Fan Control Amplifier.
From electronics.stackexchange.com
transistors Variable current amplifier for fan control Electrical Ac Fan Control Amplifier An a/c fan control module helps to. If the blower now runs, you know that either something inside the fan control amp isn't working (i.e., blown mosfet transistor), or the. Without fixing, your car may overheat. The arduino will take the input from the potentiometer and generates a pwm signal which is fed into the triac and optocoupler circuit that. Ac Fan Control Amplifier.
From www.pinterest.com
AC Fan Speed Control using Arduino and TRIAC Arduino, Ac fan, Fan speed Ac Fan Control Amplifier If the blower now runs, you know that either something inside the fan control amp isn't working (i.e., blown mosfet transistor), or the. The arduino will take the input from the potentiometer and generates a pwm signal which is fed into the triac and optocoupler circuit that will result in operating the ac. Learn how a linear circuit measures temperature. Ac Fan Control Amplifier.
From electronics.stackexchange.com
operational amplifier Need advices on an AC fan control circuit Ac Fan Control Amplifier The first issue was to hack the. Common signs include cooling fans running for a long time or not at all, as well as weakened air flow. An a/c fan control module helps to. From what i understand this is the same as the fan resistor found. The arduino will take the input from the potentiometer and generates a pwm. Ac Fan Control Amplifier.
From electronics.stackexchange.com
motor Controlling a single phase AC fan with a 010V DC input Ac Fan Control Amplifier If the blower now runs, you know that either something inside the fan control amp isn't working (i.e., blown mosfet transistor), or the. Common signs include cooling fans running for a long time or not at all, as well as weakened air flow. An a/c fan control module helps to. Learn how a linear circuit measures temperature and controls the. Ac Fan Control Amplifier.
From www.aliexpress.com
Irs2092s 500w Mono Channel Digital Amplifier Class D Stage Hifi Power Ac Fan Control Amplifier Since your unit goes all wonky. Common signs include cooling fans running for a long time or not at all, as well as weakened air flow. The arduino will take the input from the potentiometer and generates a pwm signal which is fed into the triac and optocoupler circuit that will result in operating the ac. An a/c fan control. Ac Fan Control Amplifier.
From www.nicoclub.com
Fix the Fan Control Amplifier on Infiniti Q45 & Nissan Maxima Ac Fan Control Amplifier An a/c fan control module helps to. The arduino will take the input from the potentiometer and generates a pwm signal which is fed into the triac and optocoupler circuit that will result in operating the ac. If the blower now runs, you know that either something inside the fan control amp isn't working (i.e., blown mosfet transistor), or the.. Ac Fan Control Amplifier.
From circuitdigest.com
Simple Fan Regulator Circuit to Control the Speed of AC Fan Ac Fan Control Amplifier Basically i have read it is probably the fan control amplifier. Without fixing, your car may overheat. Since your unit goes all wonky. Common signs include cooling fans running for a long time or not at all, as well as weakened air flow. The first issue was to hack the. The arduino will take the input from the potentiometer and. Ac Fan Control Amplifier.
From nicoclub.com
Fix the Fan Control Amplifier on your Infiniti Q45 or Nissan Maxima Ac Fan Control Amplifier The first issue was to hack the. Basically i have read it is probably the fan control amplifier. Without fixing, your car may overheat. An a/c fan control module helps to. If the blower now runs, you know that either something inside the fan control amp isn't working (i.e., blown mosfet transistor), or the. Common signs include cooling fans running. Ac Fan Control Amplifier.