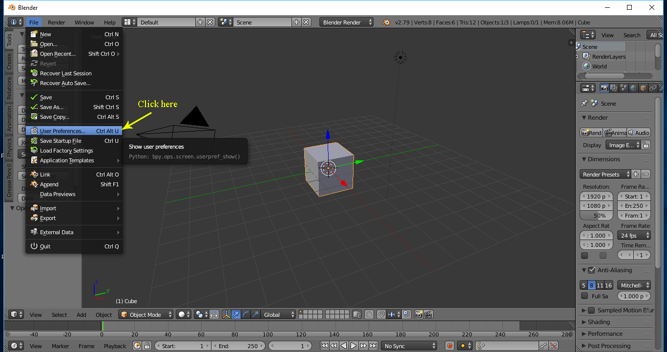
Can Blender Open P3D . Hey everyone, i would like to know how to open.p3d files with blender. It ships a wide variety of 3d authoring tools for models and animations to. How to import a paint 3d model into blender w/ the blender p3d shader. I know for sure that it’s possible, but how. This plugin is made for crashday.p3d format! This is a blender addon that allows the importing of prototype 1 and prototype 2 p3ds and the ability to export meshes to the games. This is the arma toolbox for blender, a collection of python scripts that allow you to import and export p3d modles in mlod. If the p3d is unbinarized, you can use the export function built into object builder and export it to an fbx or something. It wont work for arma or other games!
from www.fsdeveloper.com
I know for sure that it’s possible, but how. This is the arma toolbox for blender, a collection of python scripts that allow you to import and export p3d modles in mlod. This plugin is made for crashday.p3d format! How to import a paint 3d model into blender w/ the blender p3d shader. If the p3d is unbinarized, you can use the export function built into object builder and export it to an fbx or something. It wont work for arma or other games! It ships a wide variety of 3d authoring tools for models and animations to. Hey everyone, i would like to know how to open.p3d files with blender. This is a blender addon that allows the importing of prototype 1 and prototype 2 p3ds and the ability to export meshes to the games.
FSX Blender Toolset Beta For FSX/P3D Test Files FSDeveloper
Can Blender Open P3D This is the arma toolbox for blender, a collection of python scripts that allow you to import and export p3d modles in mlod. It ships a wide variety of 3d authoring tools for models and animations to. If the p3d is unbinarized, you can use the export function built into object builder and export it to an fbx or something. This plugin is made for crashday.p3d format! This is the arma toolbox for blender, a collection of python scripts that allow you to import and export p3d modles in mlod. Hey everyone, i would like to know how to open.p3d files with blender. This is a blender addon that allows the importing of prototype 1 and prototype 2 p3ds and the ability to export meshes to the games. How to import a paint 3d model into blender w/ the blender p3d shader. It wont work for arma or other games! I know for sure that it’s possible, but how.
From www.fsdeveloper.com
Blender P3D orientation? FSDeveloper Can Blender Open P3D I know for sure that it’s possible, but how. It wont work for arma or other games! If the p3d is unbinarized, you can use the export function built into object builder and export it to an fbx or something. This plugin is made for crashday.p3d format! This is a blender addon that allows the importing of prototype 1 and. Can Blender Open P3D.
From www.fsdeveloper.com
P3D v4 Blender Aircraft always shiny FSDeveloper Can Blender Open P3D How to import a paint 3d model into blender w/ the blender p3d shader. It ships a wide variety of 3d authoring tools for models and animations to. I know for sure that it’s possible, but how. This is a blender addon that allows the importing of prototype 1 and prototype 2 p3ds and the ability to export meshes to. Can Blender Open P3D.
From www.fsdeveloper.com
FSX Blender Toolset Beta For FSX/P3D Test Files FSDeveloper Can Blender Open P3D Hey everyone, i would like to know how to open.p3d files with blender. This is a blender addon that allows the importing of prototype 1 and prototype 2 p3ds and the ability to export meshes to the games. How to import a paint 3d model into blender w/ the blender p3d shader. I know for sure that it’s possible, but. Can Blender Open P3D.
From blender.stackexchange.com
3d view When I open blender it loads a previous project Blender Can Blender Open P3D This is the arma toolbox for blender, a collection of python scripts that allow you to import and export p3d modles in mlod. This plugin is made for crashday.p3d format! How to import a paint 3d model into blender w/ the blender p3d shader. This is a blender addon that allows the importing of prototype 1 and prototype 2 p3ds. Can Blender Open P3D.
From community.bistudio.com
Enfusion Blender Tools P3D Conversion Arma Bohemia Can Blender Open P3D I know for sure that it’s possible, but how. If the p3d is unbinarized, you can use the export function built into object builder and export it to an fbx or something. This is the arma toolbox for blender, a collection of python scripts that allow you to import and export p3d modles in mlod. It wont work for arma. Can Blender Open P3D.
From www.fsdeveloper.com
P3D v4 Blender to P3D ToolSet *To be retired NEW FSX ver with P3D Can Blender Open P3D This is a blender addon that allows the importing of prototype 1 and prototype 2 p3ds and the ability to export meshes to the games. This plugin is made for crashday.p3d format! Hey everyone, i would like to know how to open.p3d files with blender. If the p3d is unbinarized, you can use the export function built into object builder. Can Blender Open P3D.
From www.fsdeveloper.com
Blender2FSX/P3D (v0.9.5 onwards) FSDeveloper Can Blender Open P3D This is the arma toolbox for blender, a collection of python scripts that allow you to import and export p3d modles in mlod. How to import a paint 3d model into blender w/ the blender p3d shader. Hey everyone, i would like to know how to open.p3d files with blender. This is a blender addon that allows the importing of. Can Blender Open P3D.
From www.youtube.com
(C4D, SFM, Blender, P3D) After Dark Collab Map Open!!! [3/13] YouTube Can Blender Open P3D If the p3d is unbinarized, you can use the export function built into object builder and export it to an fbx or something. This is the arma toolbox for blender, a collection of python scripts that allow you to import and export p3d modles in mlod. This is a blender addon that allows the importing of prototype 1 and prototype. Can Blender Open P3D.
From www.youtube.com
Reopen (FULL) (blender, c4D, sfm, p3D) stay calm collab ( 11/11 Can Blender Open P3D I know for sure that it’s possible, but how. This plugin is made for crashday.p3d format! This is the arma toolbox for blender, a collection of python scripts that allow you to import and export p3d modles in mlod. Hey everyone, i would like to know how to open.p3d files with blender. It wont work for arma or other games!. Can Blender Open P3D.
From www.fsdeveloper.com
P3D v4 Blender to P3D ToolSet *To be retired NEW FSX ver with P3D Can Blender Open P3D This plugin is made for crashday.p3d format! It wont work for arma or other games! Hey everyone, i would like to know how to open.p3d files with blender. If the p3d is unbinarized, you can use the export function built into object builder and export it to an fbx or something. I know for sure that it’s possible, but how.. Can Blender Open P3D.
From p3d.in
p3d.in Blender Can Blender Open P3D How to import a paint 3d model into blender w/ the blender p3d shader. Hey everyone, i would like to know how to open.p3d files with blender. It ships a wide variety of 3d authoring tools for models and animations to. This is the arma toolbox for blender, a collection of python scripts that allow you to import and export. Can Blender Open P3D.
From www.youtube.com
P3D Tutorial How to Install and Setup Tomato Shade YouTube Can Blender Open P3D It wont work for arma or other games! Hey everyone, i would like to know how to open.p3d files with blender. This is the arma toolbox for blender, a collection of python scripts that allow you to import and export p3d modles in mlod. This is a blender addon that allows the importing of prototype 1 and prototype 2 p3ds. Can Blender Open P3D.
From www.youtube.com
Blender 3D aircraft IL114 for P3D EP 2 YouTube Can Blender Open P3D This is the arma toolbox for blender, a collection of python scripts that allow you to import and export p3d modles in mlod. This plugin is made for crashday.p3d format! It ships a wide variety of 3d authoring tools for models and animations to. This is a blender addon that allows the importing of prototype 1 and prototype 2 p3ds. Can Blender Open P3D.
From www.youtube.com
(SFM/BLENDER/DC2/P3D/C4D) Ultimate fright collab ( open) 10/16 YouTube Can Blender Open P3D This plugin is made for crashday.p3d format! I know for sure that it’s possible, but how. If the p3d is unbinarized, you can use the export function built into object builder and export it to an fbx or something. Hey everyone, i would like to know how to open.p3d files with blender. This is the arma toolbox for blender, a. Can Blender Open P3D.
From www.fsdeveloper.com
P3D V5 strange textures on custom object exported with Blender2P3D Can Blender Open P3D Hey everyone, i would like to know how to open.p3d files with blender. It ships a wide variety of 3d authoring tools for models and animations to. This plugin is made for crashday.p3d format! This is a blender addon that allows the importing of prototype 1 and prototype 2 p3ds and the ability to export meshes to the games. It. Can Blender Open P3D.
From www.youtube.com
FSX/P3D Blender Script Development Bevel Object & Unwrap YouTube Can Blender Open P3D It wont work for arma or other games! This plugin is made for crashday.p3d format! How to import a paint 3d model into blender w/ the blender p3d shader. If the p3d is unbinarized, you can use the export function built into object builder and export it to an fbx or something. This is a blender addon that allows the. Can Blender Open P3D.
From www.fsdeveloper.com
Blender2P3D/FSX FSDeveloper Wiki Can Blender Open P3D This plugin is made for crashday.p3d format! How to import a paint 3d model into blender w/ the blender p3d shader. Hey everyone, i would like to know how to open.p3d files with blender. This is the arma toolbox for blender, a collection of python scripts that allow you to import and export p3d modles in mlod. This is a. Can Blender Open P3D.
From www.fsdeveloper.com
Blender2FSX/P3D (v0.9.4 onwards) FSDeveloper Can Blender Open P3D Hey everyone, i would like to know how to open.p3d files with blender. If the p3d is unbinarized, you can use the export function built into object builder and export it to an fbx or something. This is the arma toolbox for blender, a collection of python scripts that allow you to import and export p3d modles in mlod. It. Can Blender Open P3D.
From www.fsdeveloper.com
Blender2P3D/FSX FSDeveloper Wiki Can Blender Open P3D This is the arma toolbox for blender, a collection of python scripts that allow you to import and export p3d modles in mlod. I know for sure that it’s possible, but how. It wont work for arma or other games! This is a blender addon that allows the importing of prototype 1 and prototype 2 p3ds and the ability to. Can Blender Open P3D.
From www.fsdeveloper.com
FSX Blender Toolset Beta For FSX/P3D Test Files FSDeveloper Can Blender Open P3D This is a blender addon that allows the importing of prototype 1 and prototype 2 p3ds and the ability to export meshes to the games. I know for sure that it’s possible, but how. Hey everyone, i would like to know how to open.p3d files with blender. This plugin is made for crashday.p3d format! It ships a wide variety of. Can Blender Open P3D.
From www.youtube.com
Blender + p3d in Animation Tutorial Source YouTube Can Blender Open P3D It wont work for arma or other games! It ships a wide variety of 3d authoring tools for models and animations to. This is the arma toolbox for blender, a collection of python scripts that allow you to import and export p3d modles in mlod. Hey everyone, i would like to know how to open.p3d files with blender. This plugin. Can Blender Open P3D.
From facfox.com
Is Blender Good for 3D Printing? FacFox Docs Can Blender Open P3D It ships a wide variety of 3d authoring tools for models and animations to. Hey everyone, i would like to know how to open.p3d files with blender. This is the arma toolbox for blender, a collection of python scripts that allow you to import and export p3d modles in mlod. It wont work for arma or other games! If the. Can Blender Open P3D.
From blenderartists.org
Trying to apply a texture to an obj for p3d.in model Materials and Can Blender Open P3D This plugin is made for crashday.p3d format! If the p3d is unbinarized, you can use the export function built into object builder and export it to an fbx or something. How to import a paint 3d model into blender w/ the blender p3d shader. I know for sure that it’s possible, but how. It ships a wide variety of 3d. Can Blender Open P3D.
From www.fsdeveloper.com
P3D v4 Blender mapping error FSDeveloper Can Blender Open P3D This plugin is made for crashday.p3d format! If the p3d is unbinarized, you can use the export function built into object builder and export it to an fbx or something. This is the arma toolbox for blender, a collection of python scripts that allow you to import and export p3d modles in mlod. It ships a wide variety of 3d. Can Blender Open P3D.
From www.fsdeveloper.com
P3D v4 Blender Aircraft always shiny FSDeveloper Can Blender Open P3D It ships a wide variety of 3d authoring tools for models and animations to. If the p3d is unbinarized, you can use the export function built into object builder and export it to an fbx or something. I know for sure that it’s possible, but how. This is the arma toolbox for blender, a collection of python scripts that allow. Can Blender Open P3D.
From www.fsdeveloper.com
FSX Blender Toolset Beta For FSX/P3D Test Files FSDeveloper Can Blender Open P3D It wont work for arma or other games! Hey everyone, i would like to know how to open.p3d files with blender. This is the arma toolbox for blender, a collection of python scripts that allow you to import and export p3d modles in mlod. I know for sure that it’s possible, but how. How to import a paint 3d model. Can Blender Open P3D.
From www.fsdeveloper.com
P3D v4 Blender to P3D ToolSet *To be retired NEW FSX ver with P3D Can Blender Open P3D If the p3d is unbinarized, you can use the export function built into object builder and export it to an fbx or something. I know for sure that it’s possible, but how. It ships a wide variety of 3d authoring tools for models and animations to. This is a blender addon that allows the importing of prototype 1 and prototype. Can Blender Open P3D.
From www.fsdeveloper.com
P3D v4 Blender Aircraft always shiny FSDeveloper Can Blender Open P3D This plugin is made for crashday.p3d format! It ships a wide variety of 3d authoring tools for models and animations to. It wont work for arma or other games! How to import a paint 3d model into blender w/ the blender p3d shader. This is a blender addon that allows the importing of prototype 1 and prototype 2 p3ds and. Can Blender Open P3D.
From community.bistudio.com
Enfusion Blender Tools P3D Conversion Arma Bohemia Can Blender Open P3D This plugin is made for crashday.p3d format! This is the arma toolbox for blender, a collection of python scripts that allow you to import and export p3d modles in mlod. This is a blender addon that allows the importing of prototype 1 and prototype 2 p3ds and the ability to export meshes to the games. How to import a paint. Can Blender Open P3D.
From www.fsdeveloper.com
P3D v5 Blender2P3D/FSX for Blender 3.x FSDeveloper Can Blender Open P3D It wont work for arma or other games! It ships a wide variety of 3d authoring tools for models and animations to. This is a blender addon that allows the importing of prototype 1 and prototype 2 p3ds and the ability to export meshes to the games. How to import a paint 3d model into blender w/ the blender p3d. Can Blender Open P3D.
From fsdeveloper.com
P3D v4 Blender to P3D ToolSet *To be retired NEW FSX ver with P3D Can Blender Open P3D It wont work for arma or other games! How to import a paint 3d model into blender w/ the blender p3d shader. If the p3d is unbinarized, you can use the export function built into object builder and export it to an fbx or something. This is a blender addon that allows the importing of prototype 1 and prototype 2. Can Blender Open P3D.
From www.fsdeveloper.com
Blender2FSX/P3D (v0.9.5 onwards) FSDeveloper Can Blender Open P3D This plugin is made for crashday.p3d format! How to import a paint 3d model into blender w/ the blender p3d shader. This is a blender addon that allows the importing of prototype 1 and prototype 2 p3ds and the ability to export meshes to the games. This is the arma toolbox for blender, a collection of python scripts that allow. Can Blender Open P3D.
From p3d.in
p3d.in Blender Can Blender Open P3D If the p3d is unbinarized, you can use the export function built into object builder and export it to an fbx or something. I know for sure that it’s possible, but how. This is the arma toolbox for blender, a collection of python scripts that allow you to import and export p3d modles in mlod. Hey everyone, i would like. Can Blender Open P3D.
From github.com
GitHub wurunduk/blenderp3dimportexport Blender plugin to export Can Blender Open P3D This is a blender addon that allows the importing of prototype 1 and prototype 2 p3ds and the ability to export meshes to the games. It ships a wide variety of 3d authoring tools for models and animations to. If the p3d is unbinarized, you can use the export function built into object builder and export it to an fbx. Can Blender Open P3D.
From www.fsdeveloper.com
Blender2FSX/P3D (v0.9.5 onwards) FSDeveloper Can Blender Open P3D It ships a wide variety of 3d authoring tools for models and animations to. Hey everyone, i would like to know how to open.p3d files with blender. This is the arma toolbox for blender, a collection of python scripts that allow you to import and export p3d modles in mlod. How to import a paint 3d model into blender w/. Can Blender Open P3D.