Hardware Request .  a template to digitize and automate it hardware request and management processes using power apps, power bi,.  use this free template to create a new hardware request form for your business. Fluent forms allows you to streamline your hardware request process and keep your team equipped with the tools they need. Customize the form and choose a template to fit your needs, and get.  request specific it hardware and ask more questions if somethings not availale use this template unlike many other form builders,.   download or customize a hardware request form to collect requests for hardware from various departments.  use this template to create a custom form for your employees to request it hardware. Streamline requests, track time, and automate notifications.   the hardware request and management template enables your organization to digitize and automate asset requests and management.
        
         
         
        from surveysparrow.com 
     
        
         use this free template to create a new hardware request form for your business.  request specific it hardware and ask more questions if somethings not availale use this template unlike many other form builders,. Streamline requests, track time, and automate notifications. Fluent forms allows you to streamline your hardware request process and keep your team equipped with the tools they need.   the hardware request and management template enables your organization to digitize and automate asset requests and management.   download or customize a hardware request form to collect requests for hardware from various departments. Customize the form and choose a template to fit your needs, and get.  use this template to create a custom form for your employees to request it hardware.  a template to digitize and automate it hardware request and management processes using power apps, power bi,.
    
    	
            
	
		 
	 
         
    Hardware Request Form Template SurveySparrow 
    Hardware Request    the hardware request and management template enables your organization to digitize and automate asset requests and management.  use this free template to create a new hardware request form for your business. Customize the form and choose a template to fit your needs, and get.  a template to digitize and automate it hardware request and management processes using power apps, power bi,.  request specific it hardware and ask more questions if somethings not availale use this template unlike many other form builders,. Streamline requests, track time, and automate notifications. Fluent forms allows you to streamline your hardware request process and keep your team equipped with the tools they need.  use this template to create a custom form for your employees to request it hardware.   download or customize a hardware request form to collect requests for hardware from various departments.   the hardware request and management template enables your organization to digitize and automate asset requests and management.
            
	
		 
	 
         
 
    
         
        From www.researchgate.net 
                    Software and hardware implementation request workflow for the LWCAR Hardware Request    the hardware request and management template enables your organization to digitize and automate asset requests and management. Streamline requests, track time, and automate notifications. Fluent forms allows you to streamline your hardware request process and keep your team equipped with the tools they need.  request specific it hardware and ask more questions if somethings not availale use this. Hardware Request.
     
    
         
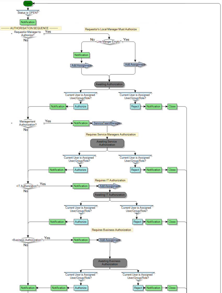
        From learn.microsoft.com 
                    Power Platform のハードウェア要求と管理テンプレートを使用する Power Platform Microsoft Learn Hardware Request    download or customize a hardware request form to collect requests for hardware from various departments.  use this template to create a custom form for your employees to request it hardware.   the hardware request and management template enables your organization to digitize and automate asset requests and management. Customize the form and choose a template to fit your. Hardware Request.
     
    
         
        From www.vrogue.co 
                    New Hardware Request Templates Pdffiller vrogue.co Hardware Request  Customize the form and choose a template to fit your needs, and get.  request specific it hardware and ask more questions if somethings not availale use this template unlike many other form builders,.   the hardware request and management template enables your organization to digitize and automate asset requests and management.  a template to digitize and automate it. Hardware Request.
     
    
         
        From www.vrogue.co 
                    How To Fix The Request Failed Due To A Fatal Device Hardware Error On Hardware Request   request specific it hardware and ask more questions if somethings not availale use this template unlike many other form builders,.   download or customize a hardware request form to collect requests for hardware from various departments. Customize the form and choose a template to fit your needs, and get.  use this template to create a custom form for. Hardware Request.
     
    
         
        From www.sampletemplates.com 
                    FREE 10+ Sample Software Request Forms in MS Word PDF Hardware Request   use this free template to create a new hardware request form for your business. Fluent forms allows you to streamline your hardware request process and keep your team equipped with the tools they need.  a template to digitize and automate it hardware request and management processes using power apps, power bi,.  use this template to create a. Hardware Request.
     
    
         
        From help.ivanti.com 
                    Request Management Hardware Request Hardware Request   use this free template to create a new hardware request form for your business. Fluent forms allows you to streamline your hardware request process and keep your team equipped with the tools they need.  use this template to create a custom form for your employees to request it hardware.   download or customize a hardware request form to. Hardware Request.
     
    
         
        From www.pinterest.com 
                    FREE 12+ Sample Computer Service Request Forms in PDF MS Word Hardware Request    download or customize a hardware request form to collect requests for hardware from various departments.   the hardware request and management template enables your organization to digitize and automate asset requests and management.  request specific it hardware and ask more questions if somethings not availale use this template unlike many other form builders,. Fluent forms allows you to. Hardware Request.
     
    
         
        From sitemate.com 
                    Equipment Request Form template Streamline equipment requests Hardware Request   use this template to create a custom form for your employees to request it hardware.  use this free template to create a new hardware request form for your business.   the hardware request and management template enables your organization to digitize and automate asset requests and management.   download or customize a hardware request form to collect requests. Hardware Request.
     
    
         
        From www.sampletemplates.com 
                    FREE 10+ Sample Software Request Forms in MS Word PDF Hardware Request  Customize the form and choose a template to fit your needs, and get.  use this free template to create a new hardware request form for your business.   the hardware request and management template enables your organization to digitize and automate asset requests and management.  a template to digitize and automate it hardware request and management processes using. Hardware Request.
     
    
         
        From learn.microsoft.com 
                    Use the Hardware Request and Hardware Management apps Power Platform Hardware Request   a template to digitize and automate it hardware request and management processes using power apps, power bi,.  use this template to create a custom form for your employees to request it hardware. Streamline requests, track time, and automate notifications. Fluent forms allows you to streamline your hardware request process and keep your team equipped with the tools they. Hardware Request.
     
    
         
        From www.guelphhumber.ca 
                    Software and Hardware (ACTS) guelphhumber.ca Hardware Request    the hardware request and management template enables your organization to digitize and automate asset requests and management.  a template to digitize and automate it hardware request and management processes using power apps, power bi,.   download or customize a hardware request form to collect requests for hardware from various departments. Fluent forms allows you to streamline your hardware. Hardware Request.
     
    
         
        From www.template.net 
                    IT Hardware Replacement Request Form Template in Word, PDF, Google Docs Hardware Request  Streamline requests, track time, and automate notifications.  request specific it hardware and ask more questions if somethings not availale use this template unlike many other form builders,.   download or customize a hardware request form to collect requests for hardware from various departments.  a template to digitize and automate it hardware request and management processes using power apps,. Hardware Request.
     
    
         
        From michaelsoriano.com 
                    Hardware Request Michael Soriano Hardware Request  Fluent forms allows you to streamline your hardware request process and keep your team equipped with the tools they need.  a template to digitize and automate it hardware request and management processes using power apps, power bi,.  request specific it hardware and ask more questions if somethings not availale use this template unlike many other form builders,. . Hardware Request.
     
    
         
        From surveysparrow.com 
                    Hardware Request Form Template SurveySparrow Hardware Request   a template to digitize and automate it hardware request and management processes using power apps, power bi,.  use this template to create a custom form for your employees to request it hardware. Streamline requests, track time, and automate notifications.  use this free template to create a new hardware request form for your business.   download or customize. Hardware Request.
     
    
         
        From www.formstack.com 
                    IT Hardware Request Form Template Formstack Hardware Request    download or customize a hardware request form to collect requests for hardware from various departments. Fluent forms allows you to streamline your hardware request process and keep your team equipped with the tools they need. Streamline requests, track time, and automate notifications.  use this template to create a custom form for your employees to request it hardware. Customize. Hardware Request.
     
    
         
        From www.slideserve.com 
                    PPT Tier2 Planning PowerPoint Presentation, free download ID5865466 Hardware Request   request specific it hardware and ask more questions if somethings not availale use this template unlike many other form builders,.  a template to digitize and automate it hardware request and management processes using power apps, power bi,.   the hardware request and management template enables your organization to digitize and automate asset requests and management.  use this. Hardware Request.
     
    
         
        From www.scribd.com 
                    IT Hardware and Software Request Form PDF Hardware Request  Fluent forms allows you to streamline your hardware request process and keep your team equipped with the tools they need.  use this free template to create a new hardware request form for your business. Customize the form and choose a template to fit your needs, and get.   download or customize a hardware request form to collect requests for. Hardware Request.
     
    
         
        From learn.microsoft.com 
                    Use the Hardware Request and Hardware Management apps Power Platform Hardware Request    the hardware request and management template enables your organization to digitize and automate asset requests and management. Customize the form and choose a template to fit your needs, and get. Fluent forms allows you to streamline your hardware request process and keep your team equipped with the tools they need. Streamline requests, track time, and automate notifications.   download. Hardware Request.
     
    
         
        From studylib.net 
                    Software Request Form Hardware Request   request specific it hardware and ask more questions if somethings not availale use this template unlike many other form builders,.  use this template to create a custom form for your employees to request it hardware. Customize the form and choose a template to fit your needs, and get.  use this free template to create a new hardware. Hardware Request.
     
    
         
        From www.template.net 
                    IT Hardware Replacement Request Form Template in Word, PDF, Google Docs Hardware Request   a template to digitize and automate it hardware request and management processes using power apps, power bi,.  use this free template to create a new hardware request form for your business.   the hardware request and management template enables your organization to digitize and automate asset requests and management. Fluent forms allows you to streamline your hardware request. Hardware Request.
     
    
         
        From www.emailsinenglish.com 
                    Hardware Request Email Sample Request for Hardware Purchase Email Hardware Request    the hardware request and management template enables your organization to digitize and automate asset requests and management.  a template to digitize and automate it hardware request and management processes using power apps, power bi,. Streamline requests, track time, and automate notifications.  request specific it hardware and ask more questions if somethings not availale use this template unlike. Hardware Request.
     
    
         
        From www.airslate.com 
                    Hardware Request Form Samples Ready to Deploy airSlate Hardware Request   request specific it hardware and ask more questions if somethings not availale use this template unlike many other form builders,.  use this template to create a custom form for your employees to request it hardware.   download or customize a hardware request form to collect requests for hardware from various departments.  use this free template to create. Hardware Request.
     
    
         
        From www.sampletemplates.com 
                    FREE 10+ Sample Software Request Forms in MS Word PDF Hardware Request    the hardware request and management template enables your organization to digitize and automate asset requests and management.  request specific it hardware and ask more questions if somethings not availale use this template unlike many other form builders,.   download or customize a hardware request form to collect requests for hardware from various departments.  use this template to. Hardware Request.
     
    
         
        From eastwest.com.au 
                    Need to Submit a Hardware Request? East West Group Hardware Request    download or customize a hardware request form to collect requests for hardware from various departments.  a template to digitize and automate it hardware request and management processes using power apps, power bi,.  use this template to create a custom form for your employees to request it hardware.  use this free template to create a new hardware. Hardware Request.
     
    
         
        From www.airslate.com 
                    Manage New Hardware Request in Microsoft Dynamics airSlate Hardware Request   use this template to create a custom form for your employees to request it hardware.   download or customize a hardware request form to collect requests for hardware from various departments.  use this free template to create a new hardware request form for your business.   the hardware request and management template enables your organization to digitize and. Hardware Request.
     
    
         
        From www.pinterest.com 
                    Request For Proposal (RFP) In the area of computer hardware Hardware Request   use this free template to create a new hardware request form for your business.   download or customize a hardware request form to collect requests for hardware from various departments.  request specific it hardware and ask more questions if somethings not availale use this template unlike many other form builders,. Customize the form and choose a template to. Hardware Request.
     
    
         
        From help.integrify.com 
                    IT Hardware Request Hardware Request   use this template to create a custom form for your employees to request it hardware. Customize the form and choose a template to fit your needs, and get. Streamline requests, track time, and automate notifications.   download or customize a hardware request form to collect requests for hardware from various departments.  request specific it hardware and ask more. Hardware Request.
     
    
         
        From www.pdffiller.com 
                    Equipment Request Form Fill Online, Printable, Fillable, Blank Hardware Request    the hardware request and management template enables your organization to digitize and automate asset requests and management. Streamline requests, track time, and automate notifications. Fluent forms allows you to streamline your hardware request process and keep your team equipped with the tools they need.  use this free template to create a new hardware request form for your business.. Hardware Request.
     
    
         
        From www.pdffiller.com 
                    New Hardware Request TemplateJot Doc Template pdfFiller Hardware Request   use this template to create a custom form for your employees to request it hardware.   the hardware request and management template enables your organization to digitize and automate asset requests and management. Customize the form and choose a template to fit your needs, and get.   download or customize a hardware request form to collect requests for hardware. Hardware Request.
     
    
         
        From www.pdffiller.com 
                    Fillable Online Hardware Request Form Fax Email Print pdfFiller Hardware Request    download or customize a hardware request form to collect requests for hardware from various departments. Fluent forms allows you to streamline your hardware request process and keep your team equipped with the tools they need.  a template to digitize and automate it hardware request and management processes using power apps, power bi,.  use this free template to. Hardware Request.
     
    
         
        From www.scribd.com 
                    Hardware Requisition Form PDF Hardware Request  Streamline requests, track time, and automate notifications.   the hardware request and management template enables your organization to digitize and automate asset requests and management. Fluent forms allows you to streamline your hardware request process and keep your team equipped with the tools they need.  a template to digitize and automate it hardware request and management processes using power. Hardware Request.
     
    
         
        From learn.microsoft.com 
                    Hardware Request and Management template for Power Platform Power Hardware Request   request specific it hardware and ask more questions if somethings not availale use this template unlike many other form builders,.  use this template to create a custom form for your employees to request it hardware.  use this free template to create a new hardware request form for your business.  a template to digitize and automate it. Hardware Request.
     
    
         
        From www.downloadsource.net 
                    How to Fix ‘The request failed due to a fatal device hardware error’ on Hardware Request   use this template to create a custom form for your employees to request it hardware. Fluent forms allows you to streamline your hardware request process and keep your team equipped with the tools they need.  request specific it hardware and ask more questions if somethings not availale use this template unlike many other form builders,. Customize the form. Hardware Request.
     
    
         
        From learn.microsoft.com 
                    Use the Hardware Request and Hardware Management apps Power Platform Hardware Request   a template to digitize and automate it hardware request and management processes using power apps, power bi,.  use this free template to create a new hardware request form for your business.   the hardware request and management template enables your organization to digitize and automate asset requests and management. Fluent forms allows you to streamline your hardware request. Hardware Request.
     
    
         
        From newlifestaff.zendesk.com 
                    IT Equipment Request Form and Policy New Life Staff Hardware Request  Fluent forms allows you to streamline your hardware request process and keep your team equipped with the tools they need.   download or customize a hardware request form to collect requests for hardware from various departments.  use this template to create a custom form for your employees to request it hardware. Streamline requests, track time, and automate notifications. . Hardware Request.