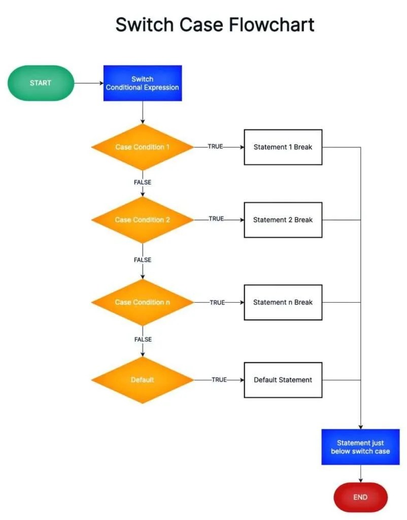
Switch Case In C For Months . Following are the steps of this. Input month number from user. Step by step descriptive logic to print number of days in a month using switch.case. Switch(monno) // start a switch statement based on the input month number. Switch case is a branching statement used to perform action based on available choices, instead of making decisions based on. Get the input month as a number n. In this article, we are going to write a c program to read month number and display month name using switch case. If (month == thirty_days[i]) {. We will use switch case to solve this problem. This post will show you how to find the number of days in a month in c programming language. // print january for input month number 1. Break;} else if (month == thirty_one_days[i]) {. Using switch statement when value of n is one of 1, 3, 5, 7, 8, 10, 12, then print “31 days.”. Printf(%i has 30 days!, month);
from learningmonkey.in
Input month number from user. Switch(monno) // start a switch statement based on the input month number. // print january for input month number 1. We will use switch case to solve this problem. If (month == thirty_days[i]) {. Switch case is a branching statement used to perform action based on available choices, instead of making decisions based on. Get the input month as a number n. Break;} else if (month == thirty_one_days[i]) {. Following are the steps of this. Printf(%i has 30 days!, month);
Switch Statement in C Detailed Explanation Made Easy Lec 32
Switch Case In C For Months Input month number from user. // print january for input month number 1. Using switch statement when value of n is one of 1, 3, 5, 7, 8, 10, 12, then print “31 days.”. Step by step descriptive logic to print number of days in a month using switch.case. Switch(monno) // start a switch statement based on the input month number. We will use switch case to solve this problem. Get the input month as a number n. Input month number from user. In this article, we are going to write a c program to read month number and display month name using switch case. Following are the steps of this. Switch case is a branching statement used to perform action based on available choices, instead of making decisions based on. If (month == thirty_days[i]) {. Break;} else if (month == thirty_one_days[i]) {. Printf(%i has 30 days!, month); This post will show you how to find the number of days in a month in c programming language.
From www.youtube.com
Switch Case Statement in C Turbo C++ YouTube Switch Case In C For Months If (month == thirty_days[i]) {. Using switch statement when value of n is one of 1, 3, 5, 7, 8, 10, 12, then print “31 days.”. Printf(%i has 30 days!, month); Break;} else if (month == thirty_one_days[i]) {. This post will show you how to find the number of days in a month in c programming language. // print january. Switch Case In C For Months.
From cstutorialpoint.com
C Program To Read Month Number And Display Month Name Using Switch Case Switch Case In C For Months Break;} else if (month == thirty_one_days[i]) {. Get the input month as a number n. We will use switch case to solve this problem. This post will show you how to find the number of days in a month in c programming language. Input month number from user. If (month == thirty_days[i]) {. // print january for input month number. Switch Case In C For Months.
From www.studypool.com
SOLUTION Switch case/statement in c++ Studypool Switch Case In C For Months Get the input month as a number n. Printf(%i has 30 days!, month); In this article, we are going to write a c program to read month number and display month name using switch case. We will use switch case to solve this problem. This post will show you how to find the number of days in a month in. Switch Case In C For Months.
From www.youtube.com
//program to demonstrate switchcase example 2,displaying month of the year YouTube Switch Case In C For Months In this article, we are going to write a c program to read month number and display month name using switch case. Printf(%i has 30 days!, month); Break;} else if (month == thirty_one_days[i]) {. Following are the steps of this. Input month number from user. We will use switch case to solve this problem. Step by step descriptive logic to. Switch Case In C For Months.
From www.youtube.com
Imperative programming "MONTH PRINTING USING SWITCH CASE " program using Dev c++ YouTube Switch Case In C For Months // print january for input month number 1. Get the input month as a number n. Using switch statement when value of n is one of 1, 3, 5, 7, 8, 10, 12, then print “31 days.”. Step by step descriptive logic to print number of days in a month using switch.case. Break;} else if (month == thirty_one_days[i]) {. This. Switch Case In C For Months.
From www.tutorialgateway.org
Switch Case in C Programming Switch Case In C For Months Using switch statement when value of n is one of 1, 3, 5, 7, 8, 10, 12, then print “31 days.”. We will use switch case to solve this problem. Get the input month as a number n. Break;} else if (month == thirty_one_days[i]) {. This post will show you how to find the number of days in a month. Switch Case In C For Months.
From www.youtube.com
logical operators with Switch Case in C YouTube Switch Case In C For Months Switch case is a branching statement used to perform action based on available choices, instead of making decisions based on. Switch(monno) // start a switch statement based on the input month number. Input month number from user. We will use switch case to solve this problem. If (month == thirty_days[i]) {. Get the input month as a number n. In. Switch Case In C For Months.
From avinaashsingh.co.in
Switch Case Statement In C Programming Switch Case In C For Months // print january for input month number 1. Get the input month as a number n. Break;} else if (month == thirty_one_days[i]) {. Step by step descriptive logic to print number of days in a month using switch.case. Using switch statement when value of n is one of 1, 3, 5, 7, 8, 10, 12, then print “31 days.”. Input. Switch Case In C For Months.
From www.youtube.com
Switch case in c programming 13 YouTube Switch Case In C For Months Using switch statement when value of n is one of 1, 3, 5, 7, 8, 10, 12, then print “31 days.”. Break;} else if (month == thirty_one_days[i]) {. Switch case is a branching statement used to perform action based on available choices, instead of making decisions based on. We will use switch case to solve this problem. Following are the. Switch Case In C For Months.
From www.youtube.com
switch case programming in c YouTube Switch Case In C For Months Step by step descriptive logic to print number of days in a month using switch.case. Input month number from user. In this article, we are going to write a c program to read month number and display month name using switch case. Switch case is a branching statement used to perform action based on available choices, instead of making decisions. Switch Case In C For Months.
From aspdotnethelp.com
How to Use Switch Case in C with Examples Switch Case In C For Months Using switch statement when value of n is one of 1, 3, 5, 7, 8, 10, 12, then print “31 days.”. Switch case is a branching statement used to perform action based on available choices, instead of making decisions based on. Step by step descriptive logic to print number of days in a month using switch.case. In this article, we. Switch Case In C For Months.
From www.instanceofjava.com
Switch case in c example program InstanceOfJava Switch Case In C For Months Step by step descriptive logic to print number of days in a month using switch.case. Input month number from user. Switch case is a branching statement used to perform action based on available choices, instead of making decisions based on. We will use switch case to solve this problem. Using switch statement when value of n is one of 1,. Switch Case In C For Months.
From full-skills.com
Switch Case In C++ Course Switch Case In C For Months Printf(%i has 30 days!, month); Get the input month as a number n. Input month number from user. Using switch statement when value of n is one of 1, 3, 5, 7, 8, 10, 12, then print “31 days.”. // print january for input month number 1. Switch(monno) // start a switch statement based on the input month number. Following. Switch Case In C For Months.
From www.youtube.com
Months and Weeks Name display using if else and switch case in c program. YouTube Switch Case In C For Months Step by step descriptive logic to print number of days in a month using switch.case. In this article, we are going to write a c program to read month number and display month name using switch case. // print january for input month number 1. We will use switch case to solve this problem. Get the input month as a. Switch Case In C For Months.
From learningmonkey.in
Switch Statement in C Detailed Explanation Made Easy Lec 32 Switch Case In C For Months Following are the steps of this. This post will show you how to find the number of days in a month in c programming language. We will use switch case to solve this problem. Step by step descriptive logic to print number of days in a month using switch.case. Printf(%i has 30 days!, month); Break;} else if (month == thirty_one_days[i]). Switch Case In C For Months.
From techsutra0.blogspot.com
Switch case in C Conditional statements C programming C concepts Switch Case In C For Months Step by step descriptive logic to print number of days in a month using switch.case. In this article, we are going to write a c program to read month number and display month name using switch case. Switch(monno) // start a switch statement based on the input month number. Printf(%i has 30 days!, month); Following are the steps of this.. Switch Case In C For Months.
From topperworld.in
Switch case in c topperworld Switch Case In C For Months Switch(monno) // start a switch statement based on the input month number. // print january for input month number 1. We will use switch case to solve this problem. Get the input month as a number n. Printf(%i has 30 days!, month); If (month == thirty_days[i]) {. This post will show you how to find the number of days in. Switch Case In C For Months.
From www.youtube.com
How To Use Ranges In Switch Case In C Language By Technical Chetan And Aayush YouTube Switch Case In C For Months We will use switch case to solve this problem. Break;} else if (month == thirty_one_days[i]) {. If (month == thirty_days[i]) {. Switch(monno) // start a switch statement based on the input month number. Following are the steps of this. In this article, we are going to write a c program to read month number and display month name using switch. Switch Case In C For Months.
From aspdotnethelp.com
How to Use Switch Case in C with Examples Switch Case In C For Months Following are the steps of this. Input month number from user. Switch case is a branching statement used to perform action based on available choices, instead of making decisions based on. Printf(%i has 30 days!, month); If (month == thirty_days[i]) {. This post will show you how to find the number of days in a month in c programming language.. Switch Case In C For Months.
From fahad-cprogramming.blogspot.com
Switch statement in C++ programming C++ Programming Tutorial for Beginners Switch Case In C For Months Using switch statement when value of n is one of 1, 3, 5, 7, 8, 10, 12, then print “31 days.”. Following are the steps of this. Step by step descriptive logic to print number of days in a month using switch.case. Switch(monno) // start a switch statement based on the input month number. Input month number from user. Switch. Switch Case In C For Months.
From www.youtube.com
Simple Calculator Program using Switch Case C Program YouTube Switch Case In C For Months Following are the steps of this. Break;} else if (month == thirty_one_days[i]) {. If (month == thirty_days[i]) {. Input month number from user. // print january for input month number 1. We will use switch case to solve this problem. Get the input month as a number n. Switch(monno) // start a switch statement based on the input month number.. Switch Case In C For Months.
From data-flair.training
Switch Case in C DataFlair Switch Case In C For Months Following are the steps of this. Get the input month as a number n. Using switch statement when value of n is one of 1, 3, 5, 7, 8, 10, 12, then print “31 days.”. This post will show you how to find the number of days in a month in c programming language. In this article, we are going. Switch Case In C For Months.
From www.youtube.com
C Program to Make a Simple Calculator Using switch Case Switch Calculator In C YouTube Switch Case In C For Months This post will show you how to find the number of days in a month in c programming language. Step by step descriptive logic to print number of days in a month using switch.case. Break;} else if (month == thirty_one_days[i]) {. We will use switch case to solve this problem. Using switch statement when value of n is one of. Switch Case In C For Months.
From www.youtube.com
C Programming Tutorial 35 The Switch Statement YouTube Switch Case In C For Months If (month == thirty_days[i]) {. Step by step descriptive logic to print number of days in a month using switch.case. Switch case is a branching statement used to perform action based on available choices, instead of making decisions based on. Using switch statement when value of n is one of 1, 3, 5, 7, 8, 10, 12, then print “31. Switch Case In C For Months.
From www.youtube.com
How To use Switch Case in C programming(Beginners) YouTube Switch Case In C For Months Switch(monno) // start a switch statement based on the input month number. Switch case is a branching statement used to perform action based on available choices, instead of making decisions based on. Printf(%i has 30 days!, month); Input month number from user. Break;} else if (month == thirty_one_days[i]) {. This post will show you how to find the number of. Switch Case In C For Months.
From www.youtube.com
Switch Statement in c language switch case in c language YouTube Switch Case In C For Months Input month number from user. Break;} else if (month == thirty_one_days[i]) {. // print january for input month number 1. Switch(monno) // start a switch statement based on the input month number. Using switch statement when value of n is one of 1, 3, 5, 7, 8, 10, 12, then print “31 days.”. We will use switch case to solve. Switch Case In C For Months.
From www.youtube.com
Switch Case Default In C Programming Language YouTube Switch Case In C For Months Get the input month as a number n. Step by step descriptive logic to print number of days in a month using switch.case. Using switch statement when value of n is one of 1, 3, 5, 7, 8, 10, 12, then print “31 days.”. Switch case is a branching statement used to perform action based on available choices, instead of. Switch Case In C For Months.
From data-flair.training
Switch Case in C DataFlair Switch Case In C For Months In this article, we are going to write a c program to read month number and display month name using switch case. Switch case is a branching statement used to perform action based on available choices, instead of making decisions based on. If (month == thirty_days[i]) {. Break;} else if (month == thirty_one_days[i]) {. // print january for input month. Switch Case In C For Months.
From www.educba.com
Switch Statement in C Know How Switch Statement Works in C? Switch Case In C For Months If (month == thirty_days[i]) {. Step by step descriptive logic to print number of days in a month using switch.case. // print january for input month number 1. Switch(monno) // start a switch statement based on the input month number. Switch case is a branching statement used to perform action based on available choices, instead of making decisions based on.. Switch Case In C For Months.
From www.instanceofjava.com
Switch case in c example program InstanceOfJava Switch Case In C For Months We will use switch case to solve this problem. In this article, we are going to write a c program to read month number and display month name using switch case. If (month == thirty_days[i]) {. Switch case is a branching statement used to perform action based on available choices, instead of making decisions based on. Break;} else if (month. Switch Case In C For Months.
From www.youtube.com
Easy Programming Beginner C++ Tutorial The "switch" statement (14) YouTube Switch Case In C For Months Get the input month as a number n. Step by step descriptive logic to print number of days in a month using switch.case. Break;} else if (month == thirty_one_days[i]) {. Following are the steps of this. // print january for input month number 1. In this article, we are going to write a c program to read month number and. Switch Case In C For Months.
From www.youtube.com
Switch Case in C Programming Fully Explained Selection Statements C Programming Tutorial Switch Case In C For Months If (month == thirty_days[i]) {. Input month number from user. Step by step descriptive logic to print number of days in a month using switch.case. Printf(%i has 30 days!, month); In this article, we are going to write a c program to read month number and display month name using switch case. Get the input month as a number n.. Switch Case In C For Months.
From www.scaler.com
Switch Case in C C Switch Statement with Examples Scaler Topics Switch Case In C For Months We will use switch case to solve this problem. Break;} else if (month == thirty_one_days[i]) {. This post will show you how to find the number of days in a month in c programming language. If (month == thirty_days[i]) {. Using switch statement when value of n is one of 1, 3, 5, 7, 8, 10, 12, then print “31. Switch Case In C For Months.
From www.youtube.com
C Program to Print Name of Month in English Using Switch Statement.[Turbo c++] YouTube Switch Case In C For Months This post will show you how to find the number of days in a month in c programming language. Step by step descriptive logic to print number of days in a month using switch.case. Break;} else if (month == thirty_one_days[i]) {. Printf(%i has 30 days!, month); Switch(monno) // start a switch statement based on the input month number. Input month. Switch Case In C For Months.
From www.youtube.com
5 اداة switch case في لغة c++ YouTube Switch Case In C For Months Using switch statement when value of n is one of 1, 3, 5, 7, 8, 10, 12, then print “31 days.”. Switch case is a branching statement used to perform action based on available choices, instead of making decisions based on. Break;} else if (month == thirty_one_days[i]) {. If (month == thirty_days[i]) {. Step by step descriptive logic to print. Switch Case In C For Months.