Linear Current Source . Article shows how to use linear voltage regulators to provide a constant current. With a 100ma current source as a reference, it is simple to construct a current source of any value. At low current, linear regulation is often adequate. Current sources and sinks are common circuits for many applications such as led drivers and sensor biasing. When all you’re doing is drawing a schematic, voltage sources and current sources are equally easy to implement. I assume that similar regulator topologies are available from other manufacturers. Heat build up in fiber optic systems is often a concern due to space limitations. The ref200 can be pin strapped for. Popular current references like the. It requires only two resistors to set an output current between.
from www.electronics-lab.com
When all you’re doing is drawing a schematic, voltage sources and current sources are equally easy to implement. Current sources and sinks are common circuits for many applications such as led drivers and sensor biasing. With a 100ma current source as a reference, it is simple to construct a current source of any value. At low current, linear regulation is often adequate. Heat build up in fiber optic systems is often a concern due to space limitations. Popular current references like the. It requires only two resistors to set an output current between. Article shows how to use linear voltage regulators to provide a constant current. I assume that similar regulator topologies are available from other manufacturers. The ref200 can be pin strapped for.
Current Sources ElectronicsLab
Linear Current Source Popular current references like the. When all you’re doing is drawing a schematic, voltage sources and current sources are equally easy to implement. It requires only two resistors to set an output current between. Current sources and sinks are common circuits for many applications such as led drivers and sensor biasing. At low current, linear regulation is often adequate. Heat build up in fiber optic systems is often a concern due to space limitations. With a 100ma current source as a reference, it is simple to construct a current source of any value. The ref200 can be pin strapped for. Article shows how to use linear voltage regulators to provide a constant current. I assume that similar regulator topologies are available from other manufacturers. Popular current references like the.
From www.seekic.com
PRECISION_CURRENT_SOURCE Power_Supply_Circuit Circuit Diagram Linear Current Source Article shows how to use linear voltage regulators to provide a constant current. The ref200 can be pin strapped for. When all you’re doing is drawing a schematic, voltage sources and current sources are equally easy to implement. Popular current references like the. It requires only two resistors to set an output current between. Current sources and sinks are common. Linear Current Source.
From www.researchgate.net
Single path highbandwidth linear current source design. Download Linear Current Source At low current, linear regulation is often adequate. I assume that similar regulator topologies are available from other manufacturers. It requires only two resistors to set an output current between. Article shows how to use linear voltage regulators to provide a constant current. When all you’re doing is drawing a schematic, voltage sources and current sources are equally easy to. Linear Current Source.
From www.digikey.fr
Introduction to Linear Voltage Regulators Linear Current Source Current sources and sinks are common circuits for many applications such as led drivers and sensor biasing. At low current, linear regulation is often adequate. It requires only two resistors to set an output current between. With a 100ma current source as a reference, it is simple to construct a current source of any value. Article shows how to use. Linear Current Source.
From www.researchgate.net
(a) Perspective view of a linear current source element length l Linear Current Source Current sources and sinks are common circuits for many applications such as led drivers and sensor biasing. Heat build up in fiber optic systems is often a concern due to space limitations. When all you’re doing is drawing a schematic, voltage sources and current sources are equally easy to implement. Popular current references like the. Article shows how to use. Linear Current Source.
From www.homemade-circuits.com
What is Constant Current Source Facts Explained Homemade Circuit Linear Current Source The ref200 can be pin strapped for. Popular current references like the. At low current, linear regulation is often adequate. Article shows how to use linear voltage regulators to provide a constant current. Heat build up in fiber optic systems is often a concern due to space limitations. With a 100ma current source as a reference, it is simple to. Linear Current Source.
From soterixmedical.com
Linear Current Isolator Soterix Medical Linear Current Source At low current, linear regulation is often adequate. I assume that similar regulator topologies are available from other manufacturers. Current sources and sinks are common circuits for many applications such as led drivers and sensor biasing. Popular current references like the. With a 100ma current source as a reference, it is simple to construct a current source of any value.. Linear Current Source.
From www.researchgate.net
(PDF) Linear current source as a power generator for the spark erosion Linear Current Source At low current, linear regulation is often adequate. Popular current references like the. I assume that similar regulator topologies are available from other manufacturers. It requires only two resistors to set an output current between. Current sources and sinks are common circuits for many applications such as led drivers and sensor biasing. With a 100ma current source as a reference,. Linear Current Source.
From www.nexperia.cn
IAN50006 Power MOSFETs in linear mode Nexperia Linear Current Source Popular current references like the. Article shows how to use linear voltage regulators to provide a constant current. It requires only two resistors to set an output current between. Heat build up in fiber optic systems is often a concern due to space limitations. I assume that similar regulator topologies are available from other manufacturers. When all you’re doing is. Linear Current Source.
From mavink.com
Constant Current Source Circuit Linear Current Source It requires only two resistors to set an output current between. Heat build up in fiber optic systems is often a concern due to space limitations. Popular current references like the. When all you’re doing is drawing a schematic, voltage sources and current sources are equally easy to implement. At low current, linear regulation is often adequate. Article shows how. Linear Current Source.
From makingcircuits.com
Simple Adjustable Constant Current Circuit Linear Current Source At low current, linear regulation is often adequate. With a 100ma current source as a reference, it is simple to construct a current source of any value. When all you’re doing is drawing a schematic, voltage sources and current sources are equally easy to implement. It requires only two resistors to set an output current between. Popular current references like. Linear Current Source.
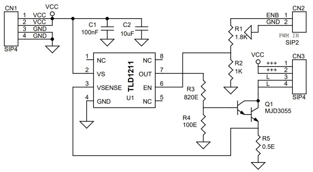
From www.electronics-lab.com
Linear Current Source LED Driver with Dimmer Input Linear Current Source Heat build up in fiber optic systems is often a concern due to space limitations. Current sources and sinks are common circuits for many applications such as led drivers and sensor biasing. At low current, linear regulation is often adequate. I assume that similar regulator topologies are available from other manufacturers. Article shows how to use linear voltage regulators to. Linear Current Source.
From www.researchgate.net
Normalized radiated electric field interference produced by a linear Linear Current Source Current sources and sinks are common circuits for many applications such as led drivers and sensor biasing. When all you’re doing is drawing a schematic, voltage sources and current sources are equally easy to implement. Heat build up in fiber optic systems is often a concern due to space limitations. Article shows how to use linear voltage regulators to provide. Linear Current Source.
From www.seekic.com
Fast_charger_with_linear_regulator_current_source Power_Supply Linear Current Source Current sources and sinks are common circuits for many applications such as led drivers and sensor biasing. Popular current references like the. Heat build up in fiber optic systems is often a concern due to space limitations. The ref200 can be pin strapped for. It requires only two resistors to set an output current between. I assume that similar regulator. Linear Current Source.
From www.researchgate.net
(a) Perspective view of a linear current source element length l, at a Linear Current Source I assume that similar regulator topologies are available from other manufacturers. Article shows how to use linear voltage regulators to provide a constant current. At low current, linear regulation is often adequate. Heat build up in fiber optic systems is often a concern due to space limitations. It requires only two resistors to set an output current between. With a. Linear Current Source.
From www.electronicsweekly.com
Current sink stability Linear Current Source At low current, linear regulation is often adequate. The ref200 can be pin strapped for. I assume that similar regulator topologies are available from other manufacturers. Article shows how to use linear voltage regulators to provide a constant current. Heat build up in fiber optic systems is often a concern due to space limitations. Current sources and sinks are common. Linear Current Source.
From www.edaboard.com
Linear sine source 50Hz, 1A Forum for Electronics Linear Current Source Current sources and sinks are common circuits for many applications such as led drivers and sensor biasing. When all you’re doing is drawing a schematic, voltage sources and current sources are equally easy to implement. At low current, linear regulation is often adequate. I assume that similar regulator topologies are available from other manufacturers. Article shows how to use linear. Linear Current Source.
From www.circuitbasics.com
How to Build a Linear Power Supply Circuit Basics Linear Current Source I assume that similar regulator topologies are available from other manufacturers. When all you’re doing is drawing a schematic, voltage sources and current sources are equally easy to implement. With a 100ma current source as a reference, it is simple to construct a current source of any value. Article shows how to use linear voltage regulators to provide a constant. Linear Current Source.
From www.researchgate.net
Circuit diagram Voltage controlled current source and MSP430 Linear Current Source I assume that similar regulator topologies are available from other manufacturers. At low current, linear regulation is often adequate. With a 100ma current source as a reference, it is simple to construct a current source of any value. Popular current references like the. The ref200 can be pin strapped for. It requires only two resistors to set an output current. Linear Current Source.
From www.gencoa.com
Linear Ion Source Collimated Plasma Beam // Gencoa Linear Current Source Article shows how to use linear voltage regulators to provide a constant current. When all you’re doing is drawing a schematic, voltage sources and current sources are equally easy to implement. Popular current references like the. With a 100ma current source as a reference, it is simple to construct a current source of any value. At low current, linear regulation. Linear Current Source.
From www.electronics-lab.com
Linear Current Source LED Driver with Dimmer Input Linear Current Source I assume that similar regulator topologies are available from other manufacturers. With a 100ma current source as a reference, it is simple to construct a current source of any value. Current sources and sinks are common circuits for many applications such as led drivers and sensor biasing. At low current, linear regulation is often adequate. When all you’re doing is. Linear Current Source.
From www.circuits-diy.com
Designing a Voltage Controlled Current Source Circuit Linear Current Source It requires only two resistors to set an output current between. Heat build up in fiber optic systems is often a concern due to space limitations. With a 100ma current source as a reference, it is simple to construct a current source of any value. The ref200 can be pin strapped for. Article shows how to use linear voltage regulators. Linear Current Source.
From www.infineon.com
LITIX™ Basic Infineon Technologies Linear Current Source When all you’re doing is drawing a schematic, voltage sources and current sources are equally easy to implement. Article shows how to use linear voltage regulators to provide a constant current. With a 100ma current source as a reference, it is simple to construct a current source of any value. Heat build up in fiber optic systems is often a. Linear Current Source.
From www.electronics-lab.com
Current Sources ElectronicsLab Linear Current Source Popular current references like the. It requires only two resistors to set an output current between. Current sources and sinks are common circuits for many applications such as led drivers and sensor biasing. With a 100ma current source as a reference, it is simple to construct a current source of any value. Heat build up in fiber optic systems is. Linear Current Source.
From spiceman.net
LTspiceTypes of Voltage and Current Sources Spiceman Linear Current Source When all you’re doing is drawing a schematic, voltage sources and current sources are equally easy to implement. Current sources and sinks are common circuits for many applications such as led drivers and sensor biasing. Article shows how to use linear voltage regulators to provide a constant current. Popular current references like the. The ref200 can be pin strapped for.. Linear Current Source.
From spiceman.net
LTspiceTypes of Voltage and Current Sources Spiceman Linear Current Source It requires only two resistors to set an output current between. With a 100ma current source as a reference, it is simple to construct a current source of any value. I assume that similar regulator topologies are available from other manufacturers. Popular current references like the. At low current, linear regulation is often adequate. The ref200 can be pin strapped. Linear Current Source.
From spiceman.net
LTspiceTypes of Voltage and Current Sources Spiceman Linear Current Source Article shows how to use linear voltage regulators to provide a constant current. It requires only two resistors to set an output current between. Popular current references like the. At low current, linear regulation is often adequate. The ref200 can be pin strapped for. When all you’re doing is drawing a schematic, voltage sources and current sources are equally easy. Linear Current Source.
From easyeda.com
Linear 2 transistor current source and sink EasyEDA Linear Current Source With a 100ma current source as a reference, it is simple to construct a current source of any value. It requires only two resistors to set an output current between. I assume that similar regulator topologies are available from other manufacturers. Current sources and sinks are common circuits for many applications such as led drivers and sensor biasing. At low. Linear Current Source.
From www.gencoa.com
Linear Ion Source Collimated Plasma Beam // Gencoa Linear Current Source Heat build up in fiber optic systems is often a concern due to space limitations. Popular current references like the. The ref200 can be pin strapped for. Current sources and sinks are common circuits for many applications such as led drivers and sensor biasing. I assume that similar regulator topologies are available from other manufacturers. When all you’re doing is. Linear Current Source.
From spiceman.net
LTspiceTypes of Voltage and Current Sources Spiceman Linear Current Source I assume that similar regulator topologies are available from other manufacturers. Article shows how to use linear voltage regulators to provide a constant current. The ref200 can be pin strapped for. Popular current references like the. It requires only two resistors to set an output current between. Current sources and sinks are common circuits for many applications such as led. Linear Current Source.
From www.researchgate.net
Single path highbandwidth linear current source design. Download Linear Current Source I assume that similar regulator topologies are available from other manufacturers. When all you’re doing is drawing a schematic, voltage sources and current sources are equally easy to implement. Popular current references like the. Article shows how to use linear voltage regulators to provide a constant current. The ref200 can be pin strapped for. With a 100ma current source as. Linear Current Source.
From www.allaboutcircuits.com
Understanding CurrentVoltage Curves Technical Articles Linear Current Source The ref200 can be pin strapped for. It requires only two resistors to set an output current between. With a 100ma current source as a reference, it is simple to construct a current source of any value. Popular current references like the. At low current, linear regulation is often adequate. Article shows how to use linear voltage regulators to provide. Linear Current Source.
From circuitdigest.com
Design a Simple Constant Current Sink Circuit using OpAmp Linear Current Source Article shows how to use linear voltage regulators to provide a constant current. Popular current references like the. Heat build up in fiber optic systems is often a concern due to space limitations. It requires only two resistors to set an output current between. I assume that similar regulator topologies are available from other manufacturers. At low current, linear regulation. Linear Current Source.
From www.analog.com
LTspice Piecewise Linear Functions for Voltage & Current Sources Linear Current Source Heat build up in fiber optic systems is often a concern due to space limitations. When all you’re doing is drawing a schematic, voltage sources and current sources are equally easy to implement. Current sources and sinks are common circuits for many applications such as led drivers and sensor biasing. Popular current references like the. I assume that similar regulator. Linear Current Source.
From www.myclassbook.org
How to Make a Constant Current Source using LM317 Linear Current Source At low current, linear regulation is often adequate. Popular current references like the. The ref200 can be pin strapped for. When all you’re doing is drawing a schematic, voltage sources and current sources are equally easy to implement. With a 100ma current source as a reference, it is simple to construct a current source of any value. Article shows how. Linear Current Source.
From www.electricalelibrary.com
Design and assembling of a linear source Electrical Linear Current Source With a 100ma current source as a reference, it is simple to construct a current source of any value. The ref200 can be pin strapped for. Heat build up in fiber optic systems is often a concern due to space limitations. When all you’re doing is drawing a schematic, voltage sources and current sources are equally easy to implement. Popular. Linear Current Source.