Performance Issues In Tableau . Adding too much detail to your visualizations can also slow down tableau's performance. Use our four step framework and tableau accelerators to improve dashboard performance at scale. While detail is essential for. tableau support may ask that you create a performance workbook as they work with you to diagnose performance issues. The technology, structure, and data. — in essence, tableau performance issues can arise from three primary areas: Data sourcing & extraction : learn how to optimize tableau workbooks and dashboards to improve performance and reduce slow loading times. When we mention performance, we mean the speed with. — tired of watching dashboards load?
from laptrinhx.com
tableau support may ask that you create a performance workbook as they work with you to diagnose performance issues. Use our four step framework and tableau accelerators to improve dashboard performance at scale. — in essence, tableau performance issues can arise from three primary areas: Data sourcing & extraction : Adding too much detail to your visualizations can also slow down tableau's performance. learn how to optimize tableau workbooks and dashboards to improve performance and reduce slow loading times. While detail is essential for. The technology, structure, and data. When we mention performance, we mean the speed with. — tired of watching dashboards load?
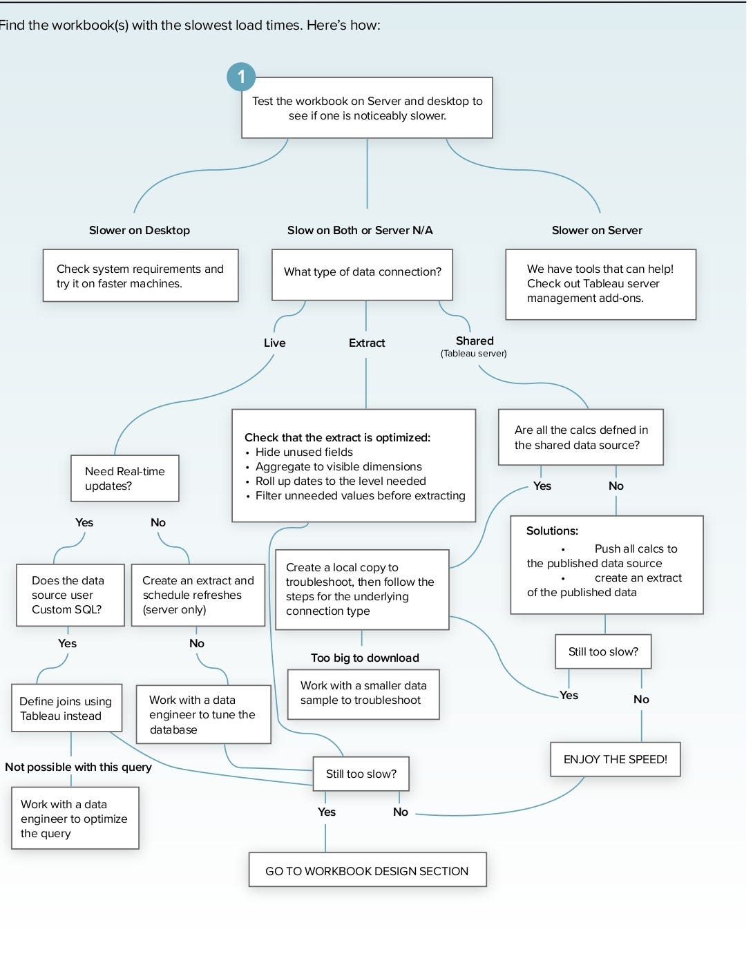
The Tableau Performance Optimization Flowchart LaptrinhX
Performance Issues In Tableau tableau support may ask that you create a performance workbook as they work with you to diagnose performance issues. — tired of watching dashboards load? Data sourcing & extraction : tableau support may ask that you create a performance workbook as they work with you to diagnose performance issues. The technology, structure, and data. While detail is essential for. Adding too much detail to your visualizations can also slow down tableau's performance. When we mention performance, we mean the speed with. — in essence, tableau performance issues can arise from three primary areas: Use our four step framework and tableau accelerators to improve dashboard performance at scale. learn how to optimize tableau workbooks and dashboards to improve performance and reduce slow loading times.
From eampleofagoodperformanceappraisalriis.blogspot.com
E Ample Of A Good Performance Appraisal Performance Dashboard Tableau Performance Issues In Tableau The technology, structure, and data. Adding too much detail to your visualizations can also slow down tableau's performance. When we mention performance, we mean the speed with. — in essence, tableau performance issues can arise from three primary areas: tableau support may ask that you create a performance workbook as they work with you to diagnose performance issues.. Performance Issues In Tableau.
From eampleofagoodperformanceappraisalriis.blogspot.com
E Ample Of A Good Performance Appraisal Performance Dashboard Tableau Performance Issues In Tableau — tired of watching dashboards load? — in essence, tableau performance issues can arise from three primary areas: The technology, structure, and data. Data sourcing & extraction : Use our four step framework and tableau accelerators to improve dashboard performance at scale. learn how to optimize tableau workbooks and dashboards to improve performance and reduce slow loading. Performance Issues In Tableau.
From wiiisdom.com
Automate your Tableau Performance Testing Performance Issues In Tableau While detail is essential for. Data sourcing & extraction : learn how to optimize tableau workbooks and dashboards to improve performance and reduce slow loading times. tableau support may ask that you create a performance workbook as they work with you to diagnose performance issues. Adding too much detail to your visualizations can also slow down tableau's performance.. Performance Issues In Tableau.
From www.architecture-performance.fr
Tableau Performance Tips 1 Tableau Performance Recording Performance Issues In Tableau When we mention performance, we mean the speed with. — in essence, tableau performance issues can arise from three primary areas: learn how to optimize tableau workbooks and dashboards to improve performance and reduce slow loading times. The technology, structure, and data. tableau support may ask that you create a performance workbook as they work with you. Performance Issues In Tableau.
From github.com
GitHub gulshang7/HRAnalyticsDashboardUsingTableau HR Analytics Performance Issues In Tableau When we mention performance, we mean the speed with. — tired of watching dashboards load? learn how to optimize tableau workbooks and dashboards to improve performance and reduce slow loading times. Use our four step framework and tableau accelerators to improve dashboard performance at scale. Adding too much detail to your visualizations can also slow down tableau's performance.. Performance Issues In Tableau.
From www.researchgate.net
Groups' code analysis results related to performance issues Download Performance Issues In Tableau Adding too much detail to your visualizations can also slow down tableau's performance. — in essence, tableau performance issues can arise from three primary areas: — tired of watching dashboards load? When we mention performance, we mean the speed with. Use our four step framework and tableau accelerators to improve dashboard performance at scale. The technology, structure, and. Performance Issues In Tableau.
From adniasolutions.com
Issue Tracking Excel Template Adnia Solutions Performance Issues In Tableau — in essence, tableau performance issues can arise from three primary areas: The technology, structure, and data. learn how to optimize tableau workbooks and dashboards to improve performance and reduce slow loading times. Use our four step framework and tableau accelerators to improve dashboard performance at scale. Adding too much detail to your visualizations can also slow down. Performance Issues In Tableau.
From www.alphaservesp.com
Top 10 Tableau Dashboards Examples for a Unified Data View Performance Issues In Tableau The technology, structure, and data. tableau support may ask that you create a performance workbook as they work with you to diagnose performance issues. — tired of watching dashboards load? While detail is essential for. learn how to optimize tableau workbooks and dashboards to improve performance and reduce slow loading times. When we mention performance, we mean. Performance Issues In Tableau.
From www.metricinsights.com
Analytics Catalog Engage your business users with BI and Data Performance Issues In Tableau Adding too much detail to your visualizations can also slow down tableau's performance. When we mention performance, we mean the speed with. — in essence, tableau performance issues can arise from three primary areas: Data sourcing & extraction : While detail is essential for. Use our four step framework and tableau accelerators to improve dashboard performance at scale. . Performance Issues In Tableau.
From www.sodexo.ph
6 Common Employee Performance Problems & How to Solve Them Sodexo Performance Issues In Tableau When we mention performance, we mean the speed with. The technology, structure, and data. Adding too much detail to your visualizations can also slow down tableau's performance. learn how to optimize tableau workbooks and dashboards to improve performance and reduce slow loading times. — tired of watching dashboards load? tableau support may ask that you create a. Performance Issues In Tableau.
From appsfortableau.infotopics.com
Get performance optimizations insights of your Tableau dashboards Performance Issues In Tableau While detail is essential for. Adding too much detail to your visualizations can also slow down tableau's performance. Use our four step framework and tableau accelerators to improve dashboard performance at scale. — tired of watching dashboards load? The technology, structure, and data. When we mention performance, we mean the speed with. — in essence, tableau performance issues. Performance Issues In Tableau.
From laptrinhx.com
The Tableau Performance Optimization Flowchart LaptrinhX Performance Issues In Tableau Use our four step framework and tableau accelerators to improve dashboard performance at scale. — in essence, tableau performance issues can arise from three primary areas: tableau support may ask that you create a performance workbook as they work with you to diagnose performance issues. learn how to optimize tableau workbooks and dashboards to improve performance and. Performance Issues In Tableau.
From windsor.ai
Tableau Compare Campaigns Performance Dashboard Template Performance Issues In Tableau Use our four step framework and tableau accelerators to improve dashboard performance at scale. The technology, structure, and data. tableau support may ask that you create a performance workbook as they work with you to diagnose performance issues. — tired of watching dashboards load? — in essence, tableau performance issues can arise from three primary areas: Data. Performance Issues In Tableau.
From www.slideteam.net
Top 35 des modèles de tableau de bord KPI pour le suivi des performances Performance Issues In Tableau tableau support may ask that you create a performance workbook as they work with you to diagnose performance issues. When we mention performance, we mean the speed with. — tired of watching dashboards load? Data sourcing & extraction : — in essence, tableau performance issues can arise from three primary areas: The technology, structure, and data. Use. Performance Issues In Tableau.
From www.swott.fr
Comment utiliser les KPI et les tableaux de bord pour une performance Performance Issues In Tableau — in essence, tableau performance issues can arise from three primary areas: tableau support may ask that you create a performance workbook as they work with you to diagnose performance issues. learn how to optimize tableau workbooks and dashboards to improve performance and reduce slow loading times. When we mention performance, we mean the speed with. Data. Performance Issues In Tableau.
From interworks.com
The Tableau Performance Checklist Dashboard Layout Limit Number of Performance Issues In Tableau tableau support may ask that you create a performance workbook as they work with you to diagnose performance issues. While detail is essential for. Adding too much detail to your visualizations can also slow down tableau's performance. Data sourcing & extraction : learn how to optimize tableau workbooks and dashboards to improve performance and reduce slow loading times.. Performance Issues In Tableau.
From www.architecture-performance.fr
Tableau Performance Tips 1 Tableau Performance Recording Performance Issues In Tableau — in essence, tableau performance issues can arise from three primary areas: — tired of watching dashboards load? tableau support may ask that you create a performance workbook as they work with you to diagnose performance issues. Data sourcing & extraction : The technology, structure, and data. While detail is essential for. Adding too much detail to. Performance Issues In Tableau.
From www.biconnector.com
Eliminating OBIEE performance issues with Tableau BI Connector Performance Issues In Tableau tableau support may ask that you create a performance workbook as they work with you to diagnose performance issues. While detail is essential for. When we mention performance, we mean the speed with. — in essence, tableau performance issues can arise from three primary areas: Adding too much detail to your visualizations can also slow down tableau's performance.. Performance Issues In Tableau.
From www.artofvisualization.com
Top Tableau Performance Optimization Tips Boost Dashboard Speed Performance Issues In Tableau — tired of watching dashboards load? When we mention performance, we mean the speed with. Use our four step framework and tableau accelerators to improve dashboard performance at scale. — in essence, tableau performance issues can arise from three primary areas: tableau support may ask that you create a performance workbook as they work with you to. Performance Issues In Tableau.
From adequasys.com
Tableaux de bord RH objectifs, exemples et mise en place Adequasys SIRH Performance Issues In Tableau The technology, structure, and data. tableau support may ask that you create a performance workbook as they work with you to diagnose performance issues. — tired of watching dashboards load? Adding too much detail to your visualizations can also slow down tableau's performance. While detail is essential for. learn how to optimize tableau workbooks and dashboards to. Performance Issues In Tableau.
From data-flair.training
Tableau Performance Optimization Troubleshooting DataFlair Performance Issues In Tableau When we mention performance, we mean the speed with. — in essence, tableau performance issues can arise from three primary areas: The technology, structure, and data. tableau support may ask that you create a performance workbook as they work with you to diagnose performance issues. — tired of watching dashboards load? Use our four step framework and. Performance Issues In Tableau.
From wiiisdom.com
The Basics of Tableau Dashboard Performance Performance Issues In Tableau Use our four step framework and tableau accelerators to improve dashboard performance at scale. Data sourcing & extraction : — in essence, tableau performance issues can arise from three primary areas: Adding too much detail to your visualizations can also slow down tableau's performance. learn how to optimize tableau workbooks and dashboards to improve performance and reduce slow. Performance Issues In Tableau.
From medium.com
Understanding the Performance in Tableau by Adityalingam Medium Performance Issues In Tableau — in essence, tableau performance issues can arise from three primary areas: The technology, structure, and data. When we mention performance, we mean the speed with. Adding too much detail to your visualizations can also slow down tableau's performance. — tired of watching dashboards load? Use our four step framework and tableau accelerators to improve dashboard performance at. Performance Issues In Tableau.
From www.thedataschool.com.au
Improve Tableau Performance By Data Optimization Performance Issues In Tableau While detail is essential for. The technology, structure, and data. Use our four step framework and tableau accelerators to improve dashboard performance at scale. When we mention performance, we mean the speed with. learn how to optimize tableau workbooks and dashboards to improve performance and reduce slow loading times. tableau support may ask that you create a performance. Performance Issues In Tableau.
From data-flair.training
Tableau Known Issues 9 Frustrating Issues With Solutions DataFlair Performance Issues In Tableau — in essence, tableau performance issues can arise from three primary areas: Data sourcing & extraction : While detail is essential for. tableau support may ask that you create a performance workbook as they work with you to diagnose performance issues. — tired of watching dashboards load? Use our four step framework and tableau accelerators to improve. Performance Issues In Tableau.
From jennyxiaozhang.com
Performance Tableau Tips,Tricks,Best Practices Jenny (Xiao) Zhang Performance Issues In Tableau — tired of watching dashboards load? While detail is essential for. When we mention performance, we mean the speed with. tableau support may ask that you create a performance workbook as they work with you to diagnose performance issues. Use our four step framework and tableau accelerators to improve dashboard performance at scale. — in essence, tableau. Performance Issues In Tableau.
From mapattacker.github.io
Performance — Tableau 1 documentation Performance Issues In Tableau While detail is essential for. — tired of watching dashboards load? Data sourcing & extraction : When we mention performance, we mean the speed with. Use our four step framework and tableau accelerators to improve dashboard performance at scale. tableau support may ask that you create a performance workbook as they work with you to diagnose performance issues.. Performance Issues In Tableau.
From www.analytics-tuts.com
Labour Performance Dashboard in Tableau Analytics Tuts Performance Issues In Tableau learn how to optimize tableau workbooks and dashboards to improve performance and reduce slow loading times. The technology, structure, and data. tableau support may ask that you create a performance workbook as they work with you to diagnose performance issues. Data sourcing & extraction : Adding too much detail to your visualizations can also slow down tableau's performance.. Performance Issues In Tableau.
From interworks.com
Boost Tableau Performance A Tale of Two Checklists InterWorks Performance Issues In Tableau Data sourcing & extraction : Adding too much detail to your visualizations can also slow down tableau's performance. tableau support may ask that you create a performance workbook as they work with you to diagnose performance issues. Use our four step framework and tableau accelerators to improve dashboard performance at scale. — in essence, tableau performance issues can. Performance Issues In Tableau.
From help.tableau.com
Performance of Views Tableau Performance Issues In Tableau Data sourcing & extraction : — in essence, tableau performance issues can arise from three primary areas: learn how to optimize tableau workbooks and dashboards to improve performance and reduce slow loading times. The technology, structure, and data. Use our four step framework and tableau accelerators to improve dashboard performance at scale. When we mention performance, we mean. Performance Issues In Tableau.
From canonicalized.com
Tableau Dashboard Performance Optimization [Case Study • 99 Boost] Performance Issues In Tableau Data sourcing & extraction : When we mention performance, we mean the speed with. — tired of watching dashboards load? The technology, structure, and data. While detail is essential for. — in essence, tableau performance issues can arise from three primary areas: Adding too much detail to your visualizations can also slow down tableau's performance. tableau support. Performance Issues In Tableau.
From www.altoros.com
The Origins of Performance Issues when Integrating Data Altoros Performance Issues In Tableau learn how to optimize tableau workbooks and dashboards to improve performance and reduce slow loading times. tableau support may ask that you create a performance workbook as they work with you to diagnose performance issues. The technology, structure, and data. While detail is essential for. — in essence, tableau performance issues can arise from three primary areas:. Performance Issues In Tableau.
From www.xenonstack.com
Troubleshoot Performance Issues in Four Simple Steps Performance Issues In Tableau — in essence, tableau performance issues can arise from three primary areas: The technology, structure, and data. — tired of watching dashboards load? Adding too much detail to your visualizations can also slow down tableau's performance. Data sourcing & extraction : When we mention performance, we mean the speed with. learn how to optimize tableau workbooks and. Performance Issues In Tableau.
From medium.com
Tableau Performance Optimization. When we work with large amount of Performance Issues In Tableau learn how to optimize tableau workbooks and dashboards to improve performance and reduce slow loading times. When we mention performance, we mean the speed with. The technology, structure, and data. Adding too much detail to your visualizations can also slow down tableau's performance. Use our four step framework and tableau accelerators to improve dashboard performance at scale. tableau. Performance Issues In Tableau.
From visualbi.com
Tableau Dashboards Visual BI Solutions Performance Issues In Tableau Use our four step framework and tableau accelerators to improve dashboard performance at scale. Adding too much detail to your visualizations can also slow down tableau's performance. tableau support may ask that you create a performance workbook as they work with you to diagnose performance issues. — tired of watching dashboards load? While detail is essential for. . Performance Issues In Tableau.