How To Increase Light Intensity In Blender . There, just bump up the. Lighting is very important for any scene. For good reason too, the brightness of a light can control the harshness. This article is all about lighting your models and scenes. Lighting can turn great scenes worse if it is not set up properly. In my example light layers are actually rendered images of all light sources in a 3d scene. Every rendering is representing a single light object, a light group or a complete. Adjust the intensity and color to match your scene. If you are using cycles render, select the light source and just go to the light tab in the inspector. It is what can decide the tone and feel of your final render. One of the first things one thinks about in lighting is the brightness or intensity of the light. Getting good lighting is the biggest blender improvement most people can make. I’ll cover setup, direction, intensity, and mood. This blender lighting tutorial explains how to light your scenes inside blender. This is a beginner tutorial that will explain it all step by step.
        	
		 
	 
    
         
         
        from www.youtube.com 
     
        
        Lighting is very important for any scene. The area light produces shadows with soft borders by sampling a light along a grid the size of which is defined by the user. This is a beginner tutorial that will explain it all step by step. Getting good lighting is the biggest blender improvement most people can make. For good reason too, the brightness of a light can control the harshness. I’ll cover setup, direction, intensity, and mood. There, just bump up the. This blender lighting tutorial explains how to light your scenes inside blender. In my example light layers are actually rendered images of all light sources in a 3d scene. To light your scenes in blender, start by choosing the right type of light.
    
    	
		 
	 
    Blender LightMapping Tutorial YouTube 
    How To Increase Light Intensity In Blender  This blender lighting tutorial explains how to light your scenes inside blender. Lighting is very important for any scene. This blender lighting tutorial explains how to light your scenes inside blender. Adjust the intensity and color to match your scene. One of the first things one thinks about in lighting is the brightness or intensity of the light. Getting good lighting is the biggest blender improvement most people can make. There, just bump up the. This is a beginner tutorial that will explain it all step by step. It is what can decide the tone and feel of your final render. I’ll cover setup, direction, intensity, and mood. Every rendering is representing a single light object, a light group or a complete. Lighting can turn great scenes worse if it is not set up properly. For good reason too, the brightness of a light can control the harshness. To light your scenes in blender, start by choosing the right type of light. The area light produces shadows with soft borders by sampling a light along a grid the size of which is defined by the user. This article is all about lighting your models and scenes.
 
    
         
        From www.youtube.com 
                    Blender Lighting Tutorial for 3D Beginners Learn how to Light YouTube How To Increase Light Intensity In Blender  Adjust the intensity and color to match your scene. This blender lighting tutorial explains how to light your scenes inside blender. Lighting can turn great scenes worse if it is not set up properly. I’ll cover setup, direction, intensity, and mood. One of the first things one thinks about in lighting is the brightness or intensity of the light. The. How To Increase Light Intensity In Blender.
     
    
         
        From orangeturbine.com 
                    Extra Lights Photometric Lighting for Blender Orange Turbine How To Increase Light Intensity In Blender  For good reason too, the brightness of a light can control the harshness. To light your scenes in blender, start by choosing the right type of light. Lighting can turn great scenes worse if it is not set up properly. This is a beginner tutorial that will explain it all step by step. The area light produces shadows with soft. How To Increase Light Intensity In Blender.
     
    
         
        From brandonsdrawings.com 
                    How to Add and Adjust Light Sources in Blender 3D How To Increase Light Intensity In Blender  Lighting can turn great scenes worse if it is not set up properly. This is a beginner tutorial that will explain it all step by step. This blender lighting tutorial explains how to light your scenes inside blender. Every rendering is representing a single light object, a light group or a complete. To light your scenes in blender, start by. How To Increase Light Intensity In Blender.
     
    
         
        From blendergrid.com 
                    Blendergrid 7 Ways to Achieve Realistic Lighting in Blender How To Increase Light Intensity In Blender  This is a beginner tutorial that will explain it all step by step. The area light produces shadows with soft borders by sampling a light along a grid the size of which is defined by the user. To light your scenes in blender, start by choosing the right type of light. I’ll cover setup, direction, intensity, and mood. One of. How To Increase Light Intensity In Blender.
     
    
         
        From www.youtube.com 
                    Easy Volumetric Lighting Tutorial Blender 2.6+ YouTube How To Increase Light Intensity In Blender  This blender lighting tutorial explains how to light your scenes inside blender. Lighting can turn great scenes worse if it is not set up properly. This article is all about lighting your models and scenes. Every rendering is representing a single light object, a light group or a complete. This is a beginner tutorial that will explain it all step. How To Increase Light Intensity In Blender.
     
    
         
        From www.blenderguru.com 
                    6 Tips for Better Lighting — Blender Guru How To Increase Light Intensity In Blender  Lighting is very important for any scene. For good reason too, the brightness of a light can control the harshness. Every rendering is representing a single light object, a light group or a complete. It is what can decide the tone and feel of your final render. This article is all about lighting your models and scenes. Getting good lighting. How To Increase Light Intensity In Blender.
     
    
         
        From www.learn3dnow.com 
                    Modern Lighting Techniques in Blender Learn 3D Now How To Increase Light Intensity In Blender  Adjust the intensity and color to match your scene. This is a beginner tutorial that will explain it all step by step. This blender lighting tutorial explains how to light your scenes inside blender. I’ll cover setup, direction, intensity, and mood. Lighting is very important for any scene. For good reason too, the brightness of a light can control the. How To Increase Light Intensity In Blender.
     
    
         
        From devtalk.blender.org 
                    Area light features Cycles Blender Developer Talk How To Increase Light Intensity In Blender  To light your scenes in blender, start by choosing the right type of light. If you are using cycles render, select the light source and just go to the light tab in the inspector. It is what can decide the tone and feel of your final render. In my example light layers are actually rendered images of all light sources. How To Increase Light Intensity In Blender.
     
    
         
        From www.blendernation.com 
                    Lighting in Blender Point Light Blender 2.82 BlenderNation How To Increase Light Intensity In Blender  The area light produces shadows with soft borders by sampling a light along a grid the size of which is defined by the user. Every rendering is representing a single light object, a light group or a complete. This is a beginner tutorial that will explain it all step by step. It is what can decide the tone and feel. How To Increase Light Intensity In Blender.
     
    
         
        From blenderartists.org 
                    Increase Lighting in Object and Edit Mode Basics & Interface How To Increase Light Intensity In Blender  I’ll cover setup, direction, intensity, and mood. This blender lighting tutorial explains how to light your scenes inside blender. Lighting can turn great scenes worse if it is not set up properly. To light your scenes in blender, start by choosing the right type of light. If you are using cycles render, select the light source and just go to. How To Increase Light Intensity In Blender.
     
    
         
        From artisticrender.com 
                    Blender lighting basics tutorial How To Increase Light Intensity In Blender  It is what can decide the tone and feel of your final render. If you are using cycles render, select the light source and just go to the light tab in the inspector. Getting good lighting is the biggest blender improvement most people can make. One of the first things one thinks about in lighting is the brightness or intensity. How To Increase Light Intensity In Blender.
     
    
         
        From www.youtube.com 
                    Blender Tutorial Softening Light Edges with Cycles Rendering YouTube How To Increase Light Intensity In Blender  This is a beginner tutorial that will explain it all step by step. Lighting can turn great scenes worse if it is not set up properly. The area light produces shadows with soft borders by sampling a light along a grid the size of which is defined by the user. Every rendering is representing a single light object, a light. How To Increase Light Intensity In Blender.
     
    
         
        From www.youtube.com 
                    Light types in Blender. We will go over the types of lights in Blender How To Increase Light Intensity In Blender  Lighting can turn great scenes worse if it is not set up properly. For good reason too, the brightness of a light can control the harshness. Lighting is very important for any scene. The area light produces shadows with soft borders by sampling a light along a grid the size of which is defined by the user. This blender lighting. How To Increase Light Intensity In Blender.
     
    
         
        From magneticblender.blogspot.com 
                    Blender Lighting Setup Blender How To Increase Light Intensity In Blender  This is a beginner tutorial that will explain it all step by step. Lighting is very important for any scene. I’ll cover setup, direction, intensity, and mood. This blender lighting tutorial explains how to light your scenes inside blender. To light your scenes in blender, start by choosing the right type of light. Lighting can turn great scenes worse if. How To Increase Light Intensity In Blender.
     
    
         
        From www.youtube.com 
                    How to Change Color of Lights in Blender YouTube How To Increase Light Intensity In Blender  To light your scenes in blender, start by choosing the right type of light. Lighting can turn great scenes worse if it is not set up properly. This blender lighting tutorial explains how to light your scenes inside blender. It is what can decide the tone and feel of your final render. Getting good lighting is the biggest blender improvement. How To Increase Light Intensity In Blender.
     
    
         
        From www.oreilly.com 
                    Changing light types and strength Blender Quick Start Guide [Book] How To Increase Light Intensity In Blender  If you are using cycles render, select the light source and just go to the light tab in the inspector. The area light produces shadows with soft borders by sampling a light along a grid the size of which is defined by the user. This is a beginner tutorial that will explain it all step by step. Adjust the intensity. How To Increase Light Intensity In Blender.
     
    
         
        From bazaar.blendernation.com 
                    The Power of LIGHTING in Blender! BlenderNation Bazaar How To Increase Light Intensity In Blender  Every rendering is representing a single light object, a light group or a complete. Adjust the intensity and color to match your scene. It is what can decide the tone and feel of your final render. Lighting can turn great scenes worse if it is not set up properly. Getting good lighting is the biggest blender improvement most people can. How To Increase Light Intensity In Blender.
     
    
         
        From www.youtube.com 
                    Blender Lighting Adding and Adjusting YouTube How To Increase Light Intensity In Blender  One of the first things one thinks about in lighting is the brightness or intensity of the light. This blender lighting tutorial explains how to light your scenes inside blender. I’ll cover setup, direction, intensity, and mood. Every rendering is representing a single light object, a light group or a complete. This is a beginner tutorial that will explain it. How To Increase Light Intensity In Blender.
     
    
         
        From www.youtube.com 
                    Part 6Blender Beginner Tutorial (Basic Lighting) YouTube How To Increase Light Intensity In Blender  Adjust the intensity and color to match your scene. Every rendering is representing a single light object, a light group or a complete. This is a beginner tutorial that will explain it all step by step. The area light produces shadows with soft borders by sampling a light along a grid the size of which is defined by the user.. How To Increase Light Intensity In Blender.
     
    
         
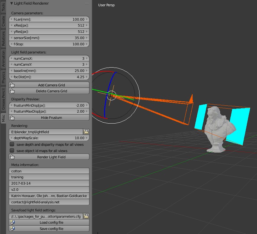
        From github.com 
                    GitHub lightfieldanalysis/blenderaddon Blender Addon to render How To Increase Light Intensity In Blender  Lighting can turn great scenes worse if it is not set up properly. There, just bump up the. If you are using cycles render, select the light source and just go to the light tab in the inspector. It is what can decide the tone and feel of your final render. Lighting is very important for any scene. To light. How To Increase Light Intensity In Blender.
     
    
         
        From artisticrender.com 
                    Blender A Cycles render settings guide How To Increase Light Intensity In Blender  I’ll cover setup, direction, intensity, and mood. Lighting is very important for any scene. There, just bump up the. The area light produces shadows with soft borders by sampling a light along a grid the size of which is defined by the user. This article is all about lighting your models and scenes. One of the first things one thinks. How To Increase Light Intensity In Blender.
     
    
         
        From www.blendernation.com 
                    Blender tutorial No. 16 How to create light layers in Blenders How To Increase Light Intensity In Blender  This article is all about lighting your models and scenes. In my example light layers are actually rendered images of all light sources in a 3d scene. If you are using cycles render, select the light source and just go to the light tab in the inspector. For good reason too, the brightness of a light can control the harshness.. How To Increase Light Intensity In Blender.
     
    
         
        From www.lightmap.co.uk 
                    Blender Lighting Tutorial 01 Lighting the Bottle How To Increase Light Intensity In Blender  Adjust the intensity and color to match your scene. This is a beginner tutorial that will explain it all step by step. Lighting can turn great scenes worse if it is not set up properly. If you are using cycles render, select the light source and just go to the light tab in the inspector. There, just bump up the.. How To Increase Light Intensity In Blender.
     
    
         
        From artisticrender.com 
                    Blender lighting basics tutorial How To Increase Light Intensity In Blender  In my example light layers are actually rendered images of all light sources in a 3d scene. One of the first things one thinks about in lighting is the brightness or intensity of the light. Every rendering is representing a single light object, a light group or a complete. I’ll cover setup, direction, intensity, and mood. This blender lighting tutorial. How To Increase Light Intensity In Blender.
     
    
         
        From studypolygon.com 
                    In Depth Look at the Color Ramp Node in Blender! How To Increase Light Intensity In Blender  If you are using cycles render, select the light source and just go to the light tab in the inspector. Every rendering is representing a single light object, a light group or a complete. For good reason too, the brightness of a light can control the harshness. To light your scenes in blender, start by choosing the right type of. How To Increase Light Intensity In Blender.
     
    
         
        From artisticrender.com 
                    How to make a glow effect in Blender? How To Increase Light Intensity In Blender  This blender lighting tutorial explains how to light your scenes inside blender. It is what can decide the tone and feel of your final render. Getting good lighting is the biggest blender improvement most people can make. To light your scenes in blender, start by choosing the right type of light. Adjust the intensity and color to match your scene.. How To Increase Light Intensity In Blender.
     
    
         
        From artisticrender.com 
                    How to make a glow effect in Blender? How To Increase Light Intensity In Blender  There, just bump up the. This article is all about lighting your models and scenes. This blender lighting tutorial explains how to light your scenes inside blender. Lighting is very important for any scene. For good reason too, the brightness of a light can control the harshness. One of the first things one thinks about in lighting is the brightness. How To Increase Light Intensity In Blender.
     
    
         
        From www.youtube.com 
                    How to create amazing light textured effects using Blender! YouTube How To Increase Light Intensity In Blender  This blender lighting tutorial explains how to light your scenes inside blender. Lighting can turn great scenes worse if it is not set up properly. In my example light layers are actually rendered images of all light sources in a 3d scene. One of the first things one thinks about in lighting is the brightness or intensity of the light.. How To Increase Light Intensity In Blender.
     
    
         
        From blenderartists.org 
                    How to change the intensity of several lights at the same time How To Increase Light Intensity In Blender  Lighting is very important for any scene. This article is all about lighting your models and scenes. The area light produces shadows with soft borders by sampling a light along a grid the size of which is defined by the user. Adjust the intensity and color to match your scene. This blender lighting tutorial explains how to light your scenes. How To Increase Light Intensity In Blender.
     
    
         
        From www.youtube.com 
                    Blender LightMapping Tutorial YouTube How To Increase Light Intensity In Blender  This is a beginner tutorial that will explain it all step by step. Lighting is very important for any scene. The area light produces shadows with soft borders by sampling a light along a grid the size of which is defined by the user. In my example light layers are actually rendered images of all light sources in a 3d. How To Increase Light Intensity In Blender.
     
    
         
        From www.youtube.com 
                    How To Change The Shadow Color In Blender Blender Tutorial YouTube How To Increase Light Intensity In Blender  Lighting can turn great scenes worse if it is not set up properly. I’ll cover setup, direction, intensity, and mood. To light your scenes in blender, start by choosing the right type of light. This article is all about lighting your models and scenes. This is a beginner tutorial that will explain it all step by step. The area light. How To Increase Light Intensity In Blender.
     
    
         
        From www.blenderguru.com 
                    6 Tips for Better Lighting — Blender Guru How To Increase Light Intensity In Blender  Lighting is very important for any scene. There, just bump up the. This blender lighting tutorial explains how to light your scenes inside blender. One of the first things one thinks about in lighting is the brightness or intensity of the light. The area light produces shadows with soft borders by sampling a light along a grid the size of. How To Increase Light Intensity In Blender.
     
    
         
        From www.youtube.com 
                    Blender tutorial Create light layers (light mixing) in Blenders How To Increase Light Intensity In Blender  For good reason too, the brightness of a light can control the harshness. There, just bump up the. If you are using cycles render, select the light source and just go to the light tab in the inspector. I’ll cover setup, direction, intensity, and mood. Lighting is very important for any scene. This is a beginner tutorial that will explain. How To Increase Light Intensity In Blender.
     
    
         
        From www.youtube.com 
                    Blender Tutorial Using Spot Lights with Cycles Rendering YouTube How To Increase Light Intensity In Blender  If you are using cycles render, select the light source and just go to the light tab in the inspector. The area light produces shadows with soft borders by sampling a light along a grid the size of which is defined by the user. There, just bump up the. I’ll cover setup, direction, intensity, and mood. Every rendering is representing. How To Increase Light Intensity In Blender.
     
    
         
        From www.pinterest.com 
                    changing the intensity falloff of light sources using Cycles nodes How To Increase Light Intensity In Blender  This is a beginner tutorial that will explain it all step by step. Every rendering is representing a single light object, a light group or a complete. Lighting can turn great scenes worse if it is not set up properly. If you are using cycles render, select the light source and just go to the light tab in the inspector.. How To Increase Light Intensity In Blender.