What Is Cost Center Splitting In Sap . A splitting structure contains single or multiple assignments in which the user store splitting rules for the corresponding cost element (s) or cost element groups. The system identifies the costs of a cost center in object currency with 0curtype = 10 (company code currency).(see also sap note 367738.) If you have not defined any splitting rules for a cost center, the system splits actual costs based on the equivalence numbers for the activity. What you might be familiar with as the department of a company may be split into multiple cost centers in the system according to the. For the purpose of splitting fixed cost to different activities on manufacturing cost center, need to run plan cost split, which will. In cost center accounting dividing the cost between fixed and variable requires appropriate split to be made in the cost entered.
from www.youtube.com
If you have not defined any splitting rules for a cost center, the system splits actual costs based on the equivalence numbers for the activity. In cost center accounting dividing the cost between fixed and variable requires appropriate split to be made in the cost entered. The system identifies the costs of a cost center in object currency with 0curtype = 10 (company code currency).(see also sap note 367738.) A splitting structure contains single or multiple assignments in which the user store splitting rules for the corresponding cost element (s) or cost element groups. For the purpose of splitting fixed cost to different activities on manufacturing cost center, need to run plan cost split, which will. What you might be familiar with as the department of a company may be split into multiple cost centers in the system according to the.
How to Create Cost Center Tcode to Define Cost Center KS01 SAP S4
What Is Cost Center Splitting In Sap What you might be familiar with as the department of a company may be split into multiple cost centers in the system according to the. The system identifies the costs of a cost center in object currency with 0curtype = 10 (company code currency).(see also sap note 367738.) In cost center accounting dividing the cost between fixed and variable requires appropriate split to be made in the cost entered. A splitting structure contains single or multiple assignments in which the user store splitting rules for the corresponding cost element (s) or cost element groups. If you have not defined any splitting rules for a cost center, the system splits actual costs based on the equivalence numbers for the activity. What you might be familiar with as the department of a company may be split into multiple cost centers in the system according to the. For the purpose of splitting fixed cost to different activities on manufacturing cost center, need to run plan cost split, which will.
From www.stechies.com
How to Create Cost Center in SAP What Is Cost Center Splitting In Sap If you have not defined any splitting rules for a cost center, the system splits actual costs based on the equivalence numbers for the activity. A splitting structure contains single or multiple assignments in which the user store splitting rules for the corresponding cost element (s) or cost element groups. In cost center accounting dividing the cost between fixed and. What Is Cost Center Splitting In Sap.
From help.sap.com
Controlling Cost Center Accounting (SAP HANAOptimized) SAP What Is Cost Center Splitting In Sap If you have not defined any splitting rules for a cost center, the system splits actual costs based on the equivalence numbers for the activity. For the purpose of splitting fixed cost to different activities on manufacturing cost center, need to run plan cost split, which will. The system identifies the costs of a cost center in object currency with. What Is Cost Center Splitting In Sap.
From www.youtube.com
cost center splitting structure concept YouTube What Is Cost Center Splitting In Sap The system identifies the costs of a cost center in object currency with 0curtype = 10 (company code currency).(see also sap note 367738.) In cost center accounting dividing the cost between fixed and variable requires appropriate split to be made in the cost entered. A splitting structure contains single or multiple assignments in which the user store splitting rules for. What Is Cost Center Splitting In Sap.
From www.emerging-alliance.com
Build your very own cost center report with SAP Business One What Is Cost Center Splitting In Sap The system identifies the costs of a cost center in object currency with 0curtype = 10 (company code currency).(see also sap note 367738.) For the purpose of splitting fixed cost to different activities on manufacturing cost center, need to run plan cost split, which will. In cost center accounting dividing the cost between fixed and variable requires appropriate split to. What Is Cost Center Splitting In Sap.
From community.sap.com
Basics of SAP Standard Cost estimate Understandin... SAP Community What Is Cost Center Splitting In Sap If you have not defined any splitting rules for a cost center, the system splits actual costs based on the equivalence numbers for the activity. A splitting structure contains single or multiple assignments in which the user store splitting rules for the corresponding cost element (s) or cost element groups. The system identifies the costs of a cost center in. What Is Cost Center Splitting In Sap.
From www.slideshare.net
Sap Financial Cost Centre What Is Cost Center Splitting In Sap What you might be familiar with as the department of a company may be split into multiple cost centers in the system according to the. In cost center accounting dividing the cost between fixed and variable requires appropriate split to be made in the cost entered. If you have not defined any splitting rules for a cost center, the system. What Is Cost Center Splitting In Sap.
From www.youtube.com
Controlling Area and Cost Center Accounting configuration in SAP YouTube What Is Cost Center Splitting In Sap For the purpose of splitting fixed cost to different activities on manufacturing cost center, need to run plan cost split, which will. In cost center accounting dividing the cost between fixed and variable requires appropriate split to be made in the cost entered. The system identifies the costs of a cost center in object currency with 0curtype = 10 (company. What Is Cost Center Splitting In Sap.
From www.youtube.com
SAP Controlling Configuration Create Cost Centers and SAP Cost Center What Is Cost Center Splitting In Sap The system identifies the costs of a cost center in object currency with 0curtype = 10 (company code currency).(see also sap note 367738.) A splitting structure contains single or multiple assignments in which the user store splitting rules for the corresponding cost element (s) or cost element groups. If you have not defined any splitting rules for a cost center,. What Is Cost Center Splitting In Sap.
From www.stechies.com
How to Create Cost Center in SAP What Is Cost Center Splitting In Sap For the purpose of splitting fixed cost to different activities on manufacturing cost center, need to run plan cost split, which will. What you might be familiar with as the department of a company may be split into multiple cost centers in the system according to the. The system identifies the costs of a cost center in object currency with. What Is Cost Center Splitting In Sap.
From www.saptutorials.in
A Simple Explanation About Profit Center & Cost Center In Accounting What Is Cost Center Splitting In Sap What you might be familiar with as the department of a company may be split into multiple cost centers in the system according to the. For the purpose of splitting fixed cost to different activities on manufacturing cost center, need to run plan cost split, which will. A splitting structure contains single or multiple assignments in which the user store. What Is Cost Center Splitting In Sap.
From www.aumtechsolutions.com
SAP Cost Center Accounting AUMTECH SolutionsSAP Training What Is Cost Center Splitting In Sap What you might be familiar with as the department of a company may be split into multiple cost centers in the system according to the. For the purpose of splitting fixed cost to different activities on manufacturing cost center, need to run plan cost split, which will. A splitting structure contains single or multiple assignments in which the user store. What Is Cost Center Splitting In Sap.
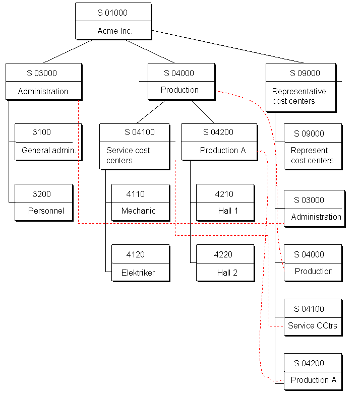
From help.sap.com
Representative Cost Centers SAP Documentation What Is Cost Center Splitting In Sap A splitting structure contains single or multiple assignments in which the user store splitting rules for the corresponding cost element (s) or cost element groups. The system identifies the costs of a cost center in object currency with 0curtype = 10 (company code currency).(see also sap note 367738.) For the purpose of splitting fixed cost to different activities on manufacturing. What Is Cost Center Splitting In Sap.
From help.sap.com
SAP Help Portal What Is Cost Center Splitting In Sap A splitting structure contains single or multiple assignments in which the user store splitting rules for the corresponding cost element (s) or cost element groups. If you have not defined any splitting rules for a cost center, the system splits actual costs based on the equivalence numbers for the activity. What you might be familiar with as the department of. What Is Cost Center Splitting In Sap.
From www.tutorialspoint.com
SAP CO Create Cost Center What Is Cost Center Splitting In Sap What you might be familiar with as the department of a company may be split into multiple cost centers in the system according to the. In cost center accounting dividing the cost between fixed and variable requires appropriate split to be made in the cost entered. For the purpose of splitting fixed cost to different activities on manufacturing cost center,. What Is Cost Center Splitting In Sap.
From community.sap.com
Cost center SplittingKSS2 SAP Community What Is Cost Center Splitting In Sap If you have not defined any splitting rules for a cost center, the system splits actual costs based on the equivalence numbers for the activity. A splitting structure contains single or multiple assignments in which the user store splitting rules for the corresponding cost element (s) or cost element groups. For the purpose of splitting fixed cost to different activities. What Is Cost Center Splitting In Sap.
From community.sap.com
Solved Process Order Revaluation Issue or KSS2 Splitting SAP What Is Cost Center Splitting In Sap The system identifies the costs of a cost center in object currency with 0curtype = 10 (company code currency).(see also sap note 367738.) For the purpose of splitting fixed cost to different activities on manufacturing cost center, need to run plan cost split, which will. What you might be familiar with as the department of a company may be split. What Is Cost Center Splitting In Sap.
From blog.sap-press.com
How to Split Cost of Goods Sold (COGS) with SAP S/4HANA Finance What Is Cost Center Splitting In Sap What you might be familiar with as the department of a company may be split into multiple cost centers in the system according to the. If you have not defined any splitting rules for a cost center, the system splits actual costs based on the equivalence numbers for the activity. In cost center accounting dividing the cost between fixed and. What Is Cost Center Splitting In Sap.
From wiki.sdn.sap.com
301 Moved Permanently What Is Cost Center Splitting In Sap In cost center accounting dividing the cost between fixed and variable requires appropriate split to be made in the cost entered. For the purpose of splitting fixed cost to different activities on manufacturing cost center, need to run plan cost split, which will. The system identifies the costs of a cost center in object currency with 0curtype = 10 (company. What Is Cost Center Splitting In Sap.
From www.tutorialkart.com
What is a Cost Center in SAP How to Create Cost Centers in SAP What Is Cost Center Splitting In Sap If you have not defined any splitting rules for a cost center, the system splits actual costs based on the equivalence numbers for the activity. What you might be familiar with as the department of a company may be split into multiple cost centers in the system according to the. The system identifies the costs of a cost center in. What Is Cost Center Splitting In Sap.
From www.emerging-alliance.com
Build your very own cost center report with SAP Business One What Is Cost Center Splitting In Sap For the purpose of splitting fixed cost to different activities on manufacturing cost center, need to run plan cost split, which will. What you might be familiar with as the department of a company may be split into multiple cost centers in the system according to the. In cost center accounting dividing the cost between fixed and variable requires appropriate. What Is Cost Center Splitting In Sap.
From help.sap.com
loading... SAP Help Portal What Is Cost Center Splitting In Sap If you have not defined any splitting rules for a cost center, the system splits actual costs based on the equivalence numbers for the activity. A splitting structure contains single or multiple assignments in which the user store splitting rules for the corresponding cost element (s) or cost element groups. What you might be familiar with as the department of. What Is Cost Center Splitting In Sap.
From saplearners.com
SAP Tables for Cost Center Helpful List (2023) What Is Cost Center Splitting In Sap The system identifies the costs of a cost center in object currency with 0curtype = 10 (company code currency).(see also sap note 367738.) A splitting structure contains single or multiple assignments in which the user store splitting rules for the corresponding cost element (s) or cost element groups. If you have not defined any splitting rules for a cost center,. What Is Cost Center Splitting In Sap.
From www.technosap.com
How to Create Cost Center in SAP? What Is Cost Center Splitting In Sap In cost center accounting dividing the cost between fixed and variable requires appropriate split to be made in the cost entered. If you have not defined any splitting rules for a cost center, the system splits actual costs based on the equivalence numbers for the activity. What you might be familiar with as the department of a company may be. What Is Cost Center Splitting In Sap.
From www.stechies.com
How to Create Cost Center in SAP What Is Cost Center Splitting In Sap If you have not defined any splitting rules for a cost center, the system splits actual costs based on the equivalence numbers for the activity. For the purpose of splitting fixed cost to different activities on manufacturing cost center, need to run plan cost split, which will. What you might be familiar with as the department of a company may. What Is Cost Center Splitting In Sap.
From help.sap.com
SAP Help Portal What Is Cost Center Splitting In Sap A splitting structure contains single or multiple assignments in which the user store splitting rules for the corresponding cost element (s) or cost element groups. The system identifies the costs of a cost center in object currency with 0curtype = 10 (company code currency).(see also sap note 367738.) In cost center accounting dividing the cost between fixed and variable requires. What Is Cost Center Splitting In Sap.
From www.youtube.com
Build your very own cost center report with SAP Business One YouTube What Is Cost Center Splitting In Sap For the purpose of splitting fixed cost to different activities on manufacturing cost center, need to run plan cost split, which will. In cost center accounting dividing the cost between fixed and variable requires appropriate split to be made in the cost entered. A splitting structure contains single or multiple assignments in which the user store splitting rules for the. What Is Cost Center Splitting In Sap.
From www.youtube.com
How to Create Cost Center Tcode to Define Cost Center KS01 SAP S4 What Is Cost Center Splitting In Sap In cost center accounting dividing the cost between fixed and variable requires appropriate split to be made in the cost entered. For the purpose of splitting fixed cost to different activities on manufacturing cost center, need to run plan cost split, which will. What you might be familiar with as the department of a company may be split into multiple. What Is Cost Center Splitting In Sap.
From www.youtube.com
sap controlling training cost center accounting configuration cost What Is Cost Center Splitting In Sap In cost center accounting dividing the cost between fixed and variable requires appropriate split to be made in the cost entered. What you might be familiar with as the department of a company may be split into multiple cost centers in the system according to the. For the purpose of splitting fixed cost to different activities on manufacturing cost center,. What Is Cost Center Splitting In Sap.
From www.youtube.com
How to Create Cost Center in SAP Cost Center Master Data Pradeep What Is Cost Center Splitting In Sap A splitting structure contains single or multiple assignments in which the user store splitting rules for the corresponding cost element (s) or cost element groups. The system identifies the costs of a cost center in object currency with 0curtype = 10 (company code currency).(see also sap note 367738.) In cost center accounting dividing the cost between fixed and variable requires. What Is Cost Center Splitting In Sap.
From www.youtube.com
SAP Purchasing IN SAP HOW TO GET LIST OF PURCHASE ORDER BY COST CENTER What Is Cost Center Splitting In Sap What you might be familiar with as the department of a company may be split into multiple cost centers in the system according to the. In cost center accounting dividing the cost between fixed and variable requires appropriate split to be made in the cost entered. For the purpose of splitting fixed cost to different activities on manufacturing cost center,. What Is Cost Center Splitting In Sap.
From www.emerging-alliance.com
Build your very own cost center report with SAP Business One What Is Cost Center Splitting In Sap What you might be familiar with as the department of a company may be split into multiple cost centers in the system according to the. The system identifies the costs of a cost center in object currency with 0curtype = 10 (company code currency).(see also sap note 367738.) For the purpose of splitting fixed cost to different activities on manufacturing. What Is Cost Center Splitting In Sap.
From erpcorp.com
SAP Book SAP Product Cost Controlling ERPCorp SAP FICO Blog What Is Cost Center Splitting In Sap For the purpose of splitting fixed cost to different activities on manufacturing cost center, need to run plan cost split, which will. In cost center accounting dividing the cost between fixed and variable requires appropriate split to be made in the cost entered. A splitting structure contains single or multiple assignments in which the user store splitting rules for the. What Is Cost Center Splitting In Sap.
From blog.sap-press.com
How to Split Cost of Goods Sold (COGS) with SAP S/4HANA Finance What Is Cost Center Splitting In Sap A splitting structure contains single or multiple assignments in which the user store splitting rules for the corresponding cost element (s) or cost element groups. In cost center accounting dividing the cost between fixed and variable requires appropriate split to be made in the cost entered. What you might be familiar with as the department of a company may be. What Is Cost Center Splitting In Sap.
From www.erpcorp.com
Cost Component Views in SAP Product Costing by Tom King ERPCorp SAP What Is Cost Center Splitting In Sap What you might be familiar with as the department of a company may be split into multiple cost centers in the system according to the. In cost center accounting dividing the cost between fixed and variable requires appropriate split to be made in the cost entered. A splitting structure contains single or multiple assignments in which the user store splitting. What Is Cost Center Splitting In Sap.
From www.scribd.com
Expense Analysis and Splitting in Manufacturing Cost Centers SAP What Is Cost Center Splitting In Sap A splitting structure contains single or multiple assignments in which the user store splitting rules for the corresponding cost element (s) or cost element groups. If you have not defined any splitting rules for a cost center, the system splits actual costs based on the equivalence numbers for the activity. For the purpose of splitting fixed cost to different activities. What Is Cost Center Splitting In Sap.