Base Class For All Exceptions In Python . In python, all exceptions must be instances of a class that derives from baseexception. Two exception classes that are. Baseexception is the common base class of all exceptions. In a try statement with an except. All instances in python must be instances of a class that derives from baseexception. The first group of exceptions comprises exception classes that are primarily used as base. From the docs @dday linked: It is not meant to be. This article explains the different python exception base classes and showcases their best usage with examples. Typically, this exception is never raised on its.
from www.startertutorials.com
This article explains the different python exception base classes and showcases their best usage with examples. It is not meant to be. The first group of exceptions comprises exception classes that are primarily used as base. All instances in python must be instances of a class that derives from baseexception. Two exception classes that are. Typically, this exception is never raised on its. In a try statement with an except. From the docs @dday linked: In python, all exceptions must be instances of a class that derives from baseexception. Baseexception is the common base class of all exceptions.
pythonbuiltinexceptions My Blog
Base Class For All Exceptions In Python In a try statement with an except. All instances in python must be instances of a class that derives from baseexception. Two exception classes that are. In a try statement with an except. The first group of exceptions comprises exception classes that are primarily used as base. It is not meant to be. Typically, this exception is never raised on its. Baseexception is the common base class of all exceptions. This article explains the different python exception base classes and showcases their best usage with examples. In python, all exceptions must be instances of a class that derives from baseexception. From the docs @dday linked:
From learn.codesignal.com
Navigating Through Python Exceptions A Beginner's Guide CodeSignal Learn Base Class For All Exceptions In Python Typically, this exception is never raised on its. In python, all exceptions must be instances of a class that derives from baseexception. All instances in python must be instances of a class that derives from baseexception. Baseexception is the common base class of all exceptions. It is not meant to be. In a try statement with an except. This article. Base Class For All Exceptions In Python.
From www.stechies.com
Python Exceptions An Introduction Base Class For All Exceptions In Python All instances in python must be instances of a class that derives from baseexception. Baseexception is the common base class of all exceptions. In a try statement with an except. It is not meant to be. The first group of exceptions comprises exception classes that are primarily used as base. From the docs @dday linked: Typically, this exception is never. Base Class For All Exceptions In Python.
From towardsdatascience.com
How to Define Custom Exception Classes in Python by Stephen Fordham Base Class For All Exceptions In Python Two exception classes that are. In a try statement with an except. Baseexception is the common base class of all exceptions. It is not meant to be. Typically, this exception is never raised on its. This article explains the different python exception base classes and showcases their best usage with examples. The first group of exceptions comprises exception classes that. Base Class For All Exceptions In Python.
From towardsdatascience.com
How to Define Custom Exception Classes in Python by Stephen Fordham Base Class For All Exceptions In Python Baseexception is the common base class of all exceptions. This article explains the different python exception base classes and showcases their best usage with examples. From the docs @dday linked: In a try statement with an except. It is not meant to be. The first group of exceptions comprises exception classes that are primarily used as base. Typically, this exception. Base Class For All Exceptions In Python.
From www.fatalerrors.org
Python standard exception summary Base Class For All Exceptions In Python Baseexception is the common base class of all exceptions. All instances in python must be instances of a class that derives from baseexception. In a try statement with an except. From the docs @dday linked: In python, all exceptions must be instances of a class that derives from baseexception. The first group of exceptions comprises exception classes that are primarily. Base Class For All Exceptions In Python.
From csmastersuh.github.io
Python (continues) — Data analysis with Python 2020 documentation Base Class For All Exceptions In Python In python, all exceptions must be instances of a class that derives from baseexception. It is not meant to be. This article explains the different python exception base classes and showcases their best usage with examples. Baseexception is the common base class of all exceptions. All instances in python must be instances of a class that derives from baseexception. In. Base Class For All Exceptions In Python.
From brandiscrafts.com
Python Class Base? The 17 Latest Answer Base Class For All Exceptions In Python In a try statement with an except. Baseexception is the common base class of all exceptions. It is not meant to be. The first group of exceptions comprises exception classes that are primarily used as base. Typically, this exception is never raised on its. In python, all exceptions must be instances of a class that derives from baseexception. All instances. Base Class For All Exceptions In Python.
From dxogdqmae.blob.core.windows.net
How To Throw A Custom Exception In Python at Marion Lawson blog Base Class For All Exceptions In Python In a try statement with an except. In python, all exceptions must be instances of a class that derives from baseexception. Baseexception is the common base class of all exceptions. Typically, this exception is never raised on its. All instances in python must be instances of a class that derives from baseexception. This article explains the different python exception base. Base Class For All Exceptions In Python.
From www.youtube.com
38 Exception Handling In Python Exceptions In Python Python Base Class For All Exceptions In Python Baseexception is the common base class of all exceptions. In python, all exceptions must be instances of a class that derives from baseexception. This article explains the different python exception base classes and showcases their best usage with examples. Two exception classes that are. All instances in python must be instances of a class that derives from baseexception. From the. Base Class For All Exceptions In Python.
From www.onlinetutorialspoint.com
User defined Exceptions in Python Base Class For All Exceptions In Python In a try statement with an except. This article explains the different python exception base classes and showcases their best usage with examples. All instances in python must be instances of a class that derives from baseexception. In python, all exceptions must be instances of a class that derives from baseexception. It is not meant to be. The first group. Base Class For All Exceptions In Python.
From klaopxgdp.blob.core.windows.net
Python Catch Exception From With Statement at Joe Roth blog Base Class For All Exceptions In Python This article explains the different python exception base classes and showcases their best usage with examples. Typically, this exception is never raised on its. The first group of exceptions comprises exception classes that are primarily used as base. Two exception classes that are. Baseexception is the common base class of all exceptions. All instances in python must be instances of. Base Class For All Exceptions In Python.
From towardsdatascience.com
How to Define Custom Exception Classes in Python by Stephen Fordham Base Class For All Exceptions In Python This article explains the different python exception base classes and showcases their best usage with examples. All instances in python must be instances of a class that derives from baseexception. From the docs @dday linked: It is not meant to be. In a try statement with an except. In python, all exceptions must be instances of a class that derives. Base Class For All Exceptions In Python.
From towardsdatascience.com
How to Define Custom Exception Classes in Python by Stephen Fordham Base Class For All Exceptions In Python Baseexception is the common base class of all exceptions. The first group of exceptions comprises exception classes that are primarily used as base. From the docs @dday linked: Two exception classes that are. Typically, this exception is never raised on its. In a try statement with an except. This article explains the different python exception base classes and showcases their. Base Class For All Exceptions In Python.
From airbrake.io
The Python Exception Class Hierarchy Base Class For All Exceptions In Python In a try statement with an except. Typically, this exception is never raised on its. All instances in python must be instances of a class that derives from baseexception. Two exception classes that are. It is not meant to be. From the docs @dday linked: Baseexception is the common base class of all exceptions. In python, all exceptions must be. Base Class For All Exceptions In Python.
From polar.sh
Fund Bug Pydantic V1 DTO Validation for fields with the max_length Base Class For All Exceptions In Python In a try statement with an except. The first group of exceptions comprises exception classes that are primarily used as base. This article explains the different python exception base classes and showcases their best usage with examples. All instances in python must be instances of a class that derives from baseexception. From the docs @dday linked: Baseexception is the common. Base Class For All Exceptions In Python.
From www.educba.com
Python User Defined Exception How to Use Exceptions with Examples? Base Class For All Exceptions In Python In a try statement with an except. From the docs @dday linked: Typically, this exception is never raised on its. It is not meant to be. Baseexception is the common base class of all exceptions. The first group of exceptions comprises exception classes that are primarily used as base. This article explains the different python exception base classes and showcases. Base Class For All Exceptions In Python.
From scanftree.com
Exception and Exception Classes Tutorial Base Class For All Exceptions In Python This article explains the different python exception base classes and showcases their best usage with examples. All instances in python must be instances of a class that derives from baseexception. Baseexception is the common base class of all exceptions. In python, all exceptions must be instances of a class that derives from baseexception. The first group of exceptions comprises exception. Base Class For All Exceptions In Python.
From www.startertutorials.com
pythonbuiltinexceptions My Blog Base Class For All Exceptions In Python Typically, this exception is never raised on its. This article explains the different python exception base classes and showcases their best usage with examples. From the docs @dday linked: Two exception classes that are. In a try statement with an except. In python, all exceptions must be instances of a class that derives from baseexception. All instances in python must. Base Class For All Exceptions In Python.
From github.com
GitHub DiyanKalaydzhiev23/PythonAdvancedJanuary2024 Base Class For All Exceptions In Python All instances in python must be instances of a class that derives from baseexception. Baseexception is the common base class of all exceptions. From the docs @dday linked: It is not meant to be. Two exception classes that are. This article explains the different python exception base classes and showcases their best usage with examples. In python, all exceptions must. Base Class For All Exceptions In Python.
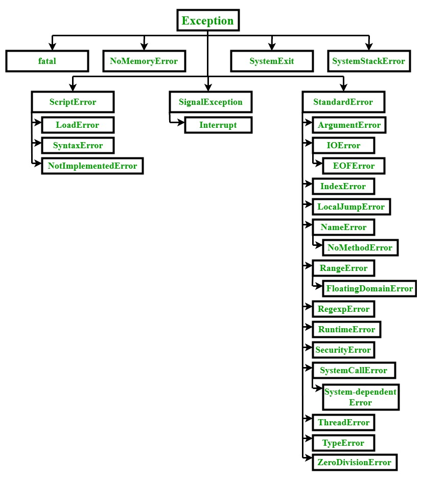
From mavink.com
Python Exception Hierarchy Diagram Base Class For All Exceptions In Python From the docs @dday linked: In a try statement with an except. Typically, this exception is never raised on its. Two exception classes that are. The first group of exceptions comprises exception classes that are primarily used as base. It is not meant to be. Baseexception is the common base class of all exceptions. In python, all exceptions must be. Base Class For All Exceptions In Python.
From exynjdmqg.blob.core.windows.net
Catch Unknown Exception Python at Walter Calhoun blog Base Class For All Exceptions In Python In a try statement with an except. In python, all exceptions must be instances of a class that derives from baseexception. The first group of exceptions comprises exception classes that are primarily used as base. Two exception classes that are. All instances in python must be instances of a class that derives from baseexception. Baseexception is the common base class. Base Class For All Exceptions In Python.
From dzone.com
Just a Class Diagram for Python 3 Collections Abstract Base Classes DZone Base Class For All Exceptions In Python From the docs @dday linked: All instances in python must be instances of a class that derives from baseexception. Two exception classes that are. Typically, this exception is never raised on its. The first group of exceptions comprises exception classes that are primarily used as base. In python, all exceptions must be instances of a class that derives from baseexception.. Base Class For All Exceptions In Python.
From www.netjstech.com
Python Exception Handling Tutorial Tech Tutorials Base Class For All Exceptions In Python The first group of exceptions comprises exception classes that are primarily used as base. In python, all exceptions must be instances of a class that derives from baseexception. This article explains the different python exception base classes and showcases their best usage with examples. Typically, this exception is never raised on its. Two exception classes that are. Baseexception is the. Base Class For All Exceptions In Python.
From pythonguides.com
Python Catch Multiple Exceptions Python Guides Base Class For All Exceptions In Python In python, all exceptions must be instances of a class that derives from baseexception. It is not meant to be. Baseexception is the common base class of all exceptions. All instances in python must be instances of a class that derives from baseexception. In a try statement with an except. From the docs @dday linked: The first group of exceptions. Base Class For All Exceptions In Python.
From www.youtube.com
Errors and Exceptions in Python CBSE Class 11 and 12 Computer Science Base Class For All Exceptions In Python In python, all exceptions must be instances of a class that derives from baseexception. From the docs @dday linked: In a try statement with an except. The first group of exceptions comprises exception classes that are primarily used as base. Typically, this exception is never raised on its. Baseexception is the common base class of all exceptions. It is not. Base Class For All Exceptions In Python.
From www.youtube.com
What are Python Errors and BuiltinExceptions Complete Python Base Class For All Exceptions In Python Baseexception is the common base class of all exceptions. In python, all exceptions must be instances of a class that derives from baseexception. From the docs @dday linked: The first group of exceptions comprises exception classes that are primarily used as base. This article explains the different python exception base classes and showcases their best usage with examples. Typically, this. Base Class For All Exceptions In Python.
From devstory.net
Le Tutoriel de gestion des exceptions Python Base Class For All Exceptions In Python In a try statement with an except. From the docs @dday linked: It is not meant to be. Typically, this exception is never raised on its. All instances in python must be instances of a class that derives from baseexception. Baseexception is the common base class of all exceptions. Two exception classes that are. In python, all exceptions must be. Base Class For All Exceptions In Python.
From pythonguides.com
Python Catch Multiple Exceptions Python Guides Base Class For All Exceptions In Python In python, all exceptions must be instances of a class that derives from baseexception. All instances in python must be instances of a class that derives from baseexception. This article explains the different python exception base classes and showcases their best usage with examples. The first group of exceptions comprises exception classes that are primarily used as base. In a. Base Class For All Exceptions In Python.
From mavink.com
Python Exception Hierarchy Diagram Base Class For All Exceptions In Python From the docs @dday linked: It is not meant to be. This article explains the different python exception base classes and showcases their best usage with examples. Typically, this exception is never raised on its. All instances in python must be instances of a class that derives from baseexception. In a try statement with an except. Baseexception is the common. Base Class For All Exceptions In Python.
From www.slideserve.com
PPT 17. Python Exceptions Handling PowerPoint Presentation, free Base Class For All Exceptions In Python This article explains the different python exception base classes and showcases their best usage with examples. Typically, this exception is never raised on its. In a try statement with an except. The first group of exceptions comprises exception classes that are primarily used as base. In python, all exceptions must be instances of a class that derives from baseexception. Baseexception. Base Class For All Exceptions In Python.
From pythontic.com
Exception classes of Python Pickle Module Base Class For All Exceptions In Python From the docs @dday linked: Typically, this exception is never raised on its. In a try statement with an except. In python, all exceptions must be instances of a class that derives from baseexception. It is not meant to be. This article explains the different python exception base classes and showcases their best usage with examples. All instances in python. Base Class For All Exceptions In Python.
From stackoverflow.com
What is the built in base class to handle all exceptions in Java Base Class For All Exceptions In Python In a try statement with an except. From the docs @dday linked: Typically, this exception is never raised on its. The first group of exceptions comprises exception classes that are primarily used as base. Baseexception is the common base class of all exceptions. This article explains the different python exception base classes and showcases their best usage with examples. It. Base Class For All Exceptions In Python.
From soo-99.tistory.com
Exception? Error? — 흑임자 Base Class For All Exceptions In Python The first group of exceptions comprises exception classes that are primarily used as base. Two exception classes that are. In a try statement with an except. From the docs @dday linked: This article explains the different python exception base classes and showcases their best usage with examples. Baseexception is the common base class of all exceptions. Typically, this exception is. Base Class For All Exceptions In Python.
From en.connect4techs.com
Python Builtin Exceptions Reference PDF Connect 4 Techs Base Class For All Exceptions In Python This article explains the different python exception base classes and showcases their best usage with examples. The first group of exceptions comprises exception classes that are primarily used as base. In python, all exceptions must be instances of a class that derives from baseexception. Typically, this exception is never raised on its. In a try statement with an except. Baseexception. Base Class For All Exceptions In Python.
From pythononline.ru
Обработка исключений Python пример конструкций try except else и raise Base Class For All Exceptions In Python From the docs @dday linked: Baseexception is the common base class of all exceptions. Typically, this exception is never raised on its. All instances in python must be instances of a class that derives from baseexception. In python, all exceptions must be instances of a class that derives from baseexception. This article explains the different python exception base classes and. Base Class For All Exceptions In Python.