Logic Gates With Water . It is ironic, then, that some people use fluids to build logic gates and, in fact, you can make any logic circuit you like using nothing but water flowing through some structures. Each length of pipe connecting boxes represents wire capacitance, the flow rate of water dictates switching speed, the list goes on for this surprisingly faithful educational model of nmos. It has a powerful processor, 10 neopixels, mini speaker, infrared receive and transmit, two buttons, a switch, 14 alligator clip. Check out the video to see it all in action! With a series of water logic gates, he built a simple computer capable of adding numbers in binary. By using water, tubes, and 3d. We rst explain how an elementary.
from www.circuitsdiy.com
It is ironic, then, that some people use fluids to build logic gates and, in fact, you can make any logic circuit you like using nothing but water flowing through some structures. With a series of water logic gates, he built a simple computer capable of adding numbers in binary. It has a powerful processor, 10 neopixels, mini speaker, infrared receive and transmit, two buttons, a switch, 14 alligator clip. Each length of pipe connecting boxes represents wire capacitance, the flow rate of water dictates switching speed, the list goes on for this surprisingly faithful educational model of nmos. We rst explain how an elementary. By using water, tubes, and 3d. Check out the video to see it all in action!
Simple Water level indicator circuit using Logic IC Circuits DIY
Logic Gates With Water Check out the video to see it all in action! Check out the video to see it all in action! With a series of water logic gates, he built a simple computer capable of adding numbers in binary. By using water, tubes, and 3d. It has a powerful processor, 10 neopixels, mini speaker, infrared receive and transmit, two buttons, a switch, 14 alligator clip. Each length of pipe connecting boxes represents wire capacitance, the flow rate of water dictates switching speed, the list goes on for this surprisingly faithful educational model of nmos. It is ironic, then, that some people use fluids to build logic gates and, in fact, you can make any logic circuit you like using nothing but water flowing through some structures. We rst explain how an elementary.
From symposium-eng.blogspot.com
Electroposium SEMI/FULLY AUTOMATIC WATER PUMP DRIVER SYSTEM USING LOGIC GATES Logic Gates With Water Check out the video to see it all in action! We rst explain how an elementary. With a series of water logic gates, he built a simple computer capable of adding numbers in binary. It is ironic, then, that some people use fluids to build logic gates and, in fact, you can make any logic circuit you like using nothing. Logic Gates With Water.
From www.youtube.com
How Logic Gates Work The Learning Circuit YouTube Logic Gates With Water Each length of pipe connecting boxes represents wire capacitance, the flow rate of water dictates switching speed, the list goes on for this surprisingly faithful educational model of nmos. Check out the video to see it all in action! With a series of water logic gates, he built a simple computer capable of adding numbers in binary. By using water,. Logic Gates With Water.
From www.dees.unict.it
Resources Logic Gates With Water We rst explain how an elementary. Check out the video to see it all in action! With a series of water logic gates, he built a simple computer capable of adding numbers in binary. By using water, tubes, and 3d. Each length of pipe connecting boxes represents wire capacitance, the flow rate of water dictates switching speed, the list goes. Logic Gates With Water.
From instrumentationtools.com
Logic Gates Instrumentation Tools Logic Gates With Water With a series of water logic gates, he built a simple computer capable of adding numbers in binary. Check out the video to see it all in action! It has a powerful processor, 10 neopixels, mini speaker, infrared receive and transmit, two buttons, a switch, 14 alligator clip. Each length of pipe connecting boxes represents wire capacitance, the flow rate. Logic Gates With Water.
From www.youtube.com
Basic Logic Gates Explained! YouTube Logic Gates With Water Each length of pipe connecting boxes represents wire capacitance, the flow rate of water dictates switching speed, the list goes on for this surprisingly faithful educational model of nmos. By using water, tubes, and 3d. It has a powerful processor, 10 neopixels, mini speaker, infrared receive and transmit, two buttons, a switch, 14 alligator clip. We rst explain how an. Logic Gates With Water.
From christianankerstjerne.com
Gates Logic Gates With Water With a series of water logic gates, he built a simple computer capable of adding numbers in binary. Each length of pipe connecting boxes represents wire capacitance, the flow rate of water dictates switching speed, the list goes on for this surprisingly faithful educational model of nmos. By using water, tubes, and 3d. It has a powerful processor, 10 neopixels,. Logic Gates With Water.
From christianankerstjerne.com
Gates Logic Gates With Water Check out the video to see it all in action! With a series of water logic gates, he built a simple computer capable of adding numbers in binary. It is ironic, then, that some people use fluids to build logic gates and, in fact, you can make any logic circuit you like using nothing but water flowing through some structures.. Logic Gates With Water.
From www.academia.edu
(PDF) LOGIC GATE BASED AUTOMATIC WATER LEVEL CONTROLLER Editor IJRET Academia.edu Logic Gates With Water We rst explain how an elementary. Check out the video to see it all in action! By using water, tubes, and 3d. It is ironic, then, that some people use fluids to build logic gates and, in fact, you can make any logic circuit you like using nothing but water flowing through some structures. With a series of water logic. Logic Gates With Water.
From arbiterelectro.com
Introduction To Logic Gates Arbiter Electrotech Logic Gates With Water With a series of water logic gates, he built a simple computer capable of adding numbers in binary. It has a powerful processor, 10 neopixels, mini speaker, infrared receive and transmit, two buttons, a switch, 14 alligator clip. It is ironic, then, that some people use fluids to build logic gates and, in fact, you can make any logic circuit. Logic Gates With Water.
From www.electroniclinic.com
Types of Logic Gate and its Applications Electronic Clinic Logic Gates With Water Check out the video to see it all in action! With a series of water logic gates, he built a simple computer capable of adding numbers in binary. It is ironic, then, that some people use fluids to build logic gates and, in fact, you can make any logic circuit you like using nothing but water flowing through some structures.. Logic Gates With Water.
From fyfluiddynamics.com
Building a WaterBased Computer FYFD Logic Gates With Water It is ironic, then, that some people use fluids to build logic gates and, in fact, you can make any logic circuit you like using nothing but water flowing through some structures. By using water, tubes, and 3d. Check out the video to see it all in action! With a series of water logic gates, he built a simple computer. Logic Gates With Water.
From www.youtube.com
Minecraft water logic gates YouTube Logic Gates With Water It is ironic, then, that some people use fluids to build logic gates and, in fact, you can make any logic circuit you like using nothing but water flowing through some structures. By using water, tubes, and 3d. It has a powerful processor, 10 neopixels, mini speaker, infrared receive and transmit, two buttons, a switch, 14 alligator clip. We rst. Logic Gates With Water.
From www.slideserve.com
PPT ENGR 111 Lecture 4 PowerPoint Presentation, free download ID275855 Logic Gates With Water It is ironic, then, that some people use fluids to build logic gates and, in fact, you can make any logic circuit you like using nothing but water flowing through some structures. We rst explain how an elementary. It has a powerful processor, 10 neopixels, mini speaker, infrared receive and transmit, two buttons, a switch, 14 alligator clip. Each length. Logic Gates With Water.
From byjus.com
15.Figure shows the practical realisation of a logic gate.identify the gate? Logic Gates With Water By using water, tubes, and 3d. It has a powerful processor, 10 neopixels, mini speaker, infrared receive and transmit, two buttons, a switch, 14 alligator clip. It is ironic, then, that some people use fluids to build logic gates and, in fact, you can make any logic circuit you like using nothing but water flowing through some structures. Check out. Logic Gates With Water.
From www.studypool.com
SOLUTION Water level indicator with alarm using tinkercad logic gates Studypool Logic Gates With Water Each length of pipe connecting boxes represents wire capacitance, the flow rate of water dictates switching speed, the list goes on for this surprisingly faithful educational model of nmos. We rst explain how an elementary. Check out the video to see it all in action! It has a powerful processor, 10 neopixels, mini speaker, infrared receive and transmit, two buttons,. Logic Gates With Water.
From www.studypool.com
SOLUTION Water level indicator with alarm using tinkercad logic gates Studypool Logic Gates With Water With a series of water logic gates, he built a simple computer capable of adding numbers in binary. It has a powerful processor, 10 neopixels, mini speaker, infrared receive and transmit, two buttons, a switch, 14 alligator clip. Each length of pipe connecting boxes represents wire capacitance, the flow rate of water dictates switching speed, the list goes on for. Logic Gates With Water.
From www.slideshare.net
Logic gate based automatic water level controller Logic Gates With Water Check out the video to see it all in action! Each length of pipe connecting boxes represents wire capacitance, the flow rate of water dictates switching speed, the list goes on for this surprisingly faithful educational model of nmos. It has a powerful processor, 10 neopixels, mini speaker, infrared receive and transmit, two buttons, a switch, 14 alligator clip. By. Logic Gates With Water.
From www.electroniclinic.com
Types of Logic Gate and its Applications Electronic Clinic Logic Gates With Water With a series of water logic gates, he built a simple computer capable of adding numbers in binary. Each length of pipe connecting boxes represents wire capacitance, the flow rate of water dictates switching speed, the list goes on for this surprisingly faithful educational model of nmos. It has a powerful processor, 10 neopixels, mini speaker, infrared receive and transmit,. Logic Gates With Water.
From circuitglobe.com
What are Logic Gates? Various Types Circuit Globe Logic Gates With Water Check out the video to see it all in action! It has a powerful processor, 10 neopixels, mini speaker, infrared receive and transmit, two buttons, a switch, 14 alligator clip. It is ironic, then, that some people use fluids to build logic gates and, in fact, you can make any logic circuit you like using nothing but water flowing through. Logic Gates With Water.
From www.etechnog.com
Different Types of Logic Gates with Truth Table, Expression ETechnoG Logic Gates With Water With a series of water logic gates, he built a simple computer capable of adding numbers in binary. It has a powerful processor, 10 neopixels, mini speaker, infrared receive and transmit, two buttons, a switch, 14 alligator clip. We rst explain how an elementary. Each length of pipe connecting boxes represents wire capacitance, the flow rate of water dictates switching. Logic Gates With Water.
From www.studypool.com
SOLUTION Water level indicator with alarm using tinkercad logic gates Studypool Logic Gates With Water Each length of pipe connecting boxes represents wire capacitance, the flow rate of water dictates switching speed, the list goes on for this surprisingly faithful educational model of nmos. With a series of water logic gates, he built a simple computer capable of adding numbers in binary. It has a powerful processor, 10 neopixels, mini speaker, infrared receive and transmit,. Logic Gates With Water.
From www.wiringdraw.com
How To Make A Truth Table From Logic Circuit Logic Gates With Water By using water, tubes, and 3d. Each length of pipe connecting boxes represents wire capacitance, the flow rate of water dictates switching speed, the list goes on for this surprisingly faithful educational model of nmos. It is ironic, then, that some people use fluids to build logic gates and, in fact, you can make any logic circuit you like using. Logic Gates With Water.
From www.youtube.com
Logic Gates Visual Explanation Switch and Bulb Arrangement Basic And Complementry Gates Logic Gates With Water It is ironic, then, that some people use fluids to build logic gates and, in fact, you can make any logic circuit you like using nothing but water flowing through some structures. We rst explain how an elementary. Each length of pipe connecting boxes represents wire capacitance, the flow rate of water dictates switching speed, the list goes on for. Logic Gates With Water.
From wheresmywater.fandom.com
Logic Gates Where's My Water? Wiki Fandom Logic Gates With Water It is ironic, then, that some people use fluids to build logic gates and, in fact, you can make any logic circuit you like using nothing but water flowing through some structures. Check out the video to see it all in action! It has a powerful processor, 10 neopixels, mini speaker, infrared receive and transmit, two buttons, a switch, 14. Logic Gates With Water.
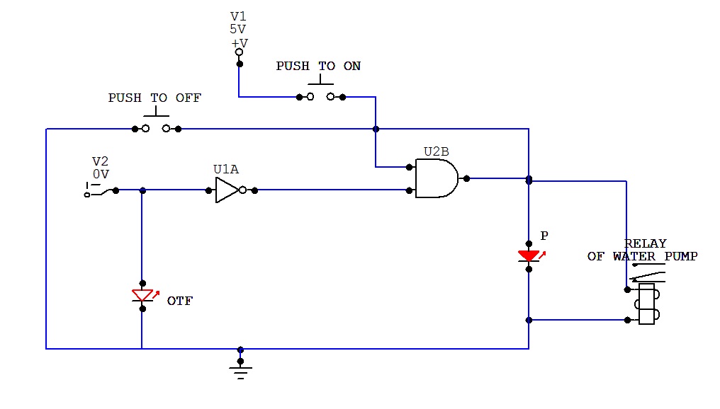
From symposium-eng.blogspot.com
Electroposium SEMI/FULLY AUTOMATIC WATER PUMP DRIVER SYSTEM USING LOGIC GATES Logic Gates With Water With a series of water logic gates, he built a simple computer capable of adding numbers in binary. We rst explain how an elementary. Each length of pipe connecting boxes represents wire capacitance, the flow rate of water dictates switching speed, the list goes on for this surprisingly faithful educational model of nmos. It has a powerful processor, 10 neopixels,. Logic Gates With Water.
From www.vivaxsolutions.com
Basic Logic Gates Tutorial logic gates animation with truth tables Vivax Solutions Logic Gates With Water It is ironic, then, that some people use fluids to build logic gates and, in fact, you can make any logic circuit you like using nothing but water flowing through some structures. It has a powerful processor, 10 neopixels, mini speaker, infrared receive and transmit, two buttons, a switch, 14 alligator clip. By using water, tubes, and 3d. We rst. Logic Gates With Water.
From siliconstoriess.blogspot.com
Understanding the Basics of Logic Gates A Guide to Digital Electronics Logic Gates With Water We rst explain how an elementary. By using water, tubes, and 3d. With a series of water logic gates, he built a simple computer capable of adding numbers in binary. Each length of pipe connecting boxes represents wire capacitance, the flow rate of water dictates switching speed, the list goes on for this surprisingly faithful educational model of nmos. It. Logic Gates With Water.
From design.udlvirtual.edu.pe
Types Of Logic Gates With Explanation Design Talk Logic Gates With Water Each length of pipe connecting boxes represents wire capacitance, the flow rate of water dictates switching speed, the list goes on for this surprisingly faithful educational model of nmos. With a series of water logic gates, he built a simple computer capable of adding numbers in binary. It is ironic, then, that some people use fluids to build logic gates. Logic Gates With Water.
From www.circuitsdiy.com
Simple Water level indicator circuit using Logic IC Circuits DIY Logic Gates With Water With a series of water logic gates, he built a simple computer capable of adding numbers in binary. We rst explain how an elementary. It is ironic, then, that some people use fluids to build logic gates and, in fact, you can make any logic circuit you like using nothing but water flowing through some structures. It has a powerful. Logic Gates With Water.
From www.youtube.com
AND LOGIC GATE ? BASICS OF LOGIC GATES ? FUNCTION OF AND GATE ? YouTube Logic Gates With Water Each length of pipe connecting boxes represents wire capacitance, the flow rate of water dictates switching speed, the list goes on for this surprisingly faithful educational model of nmos. We rst explain how an elementary. By using water, tubes, and 3d. It is ironic, then, that some people use fluids to build logic gates and, in fact, you can make. Logic Gates With Water.
From symposium-eng.blogspot.com
Electroposium SEMI/FULLY AUTOMATIC WATER PUMP DRIVER SYSTEM USING LOGIC GATES Logic Gates With Water We rst explain how an elementary. With a series of water logic gates, he built a simple computer capable of adding numbers in binary. Check out the video to see it all in action! Each length of pipe connecting boxes represents wire capacitance, the flow rate of water dictates switching speed, the list goes on for this surprisingly faithful educational. Logic Gates With Water.
From symposium-eng.blogspot.com
Electroposium SEMI/FULLY AUTOMATIC WATER PUMP DRIVER SYSTEM USING LOGIC GATES Logic Gates With Water With a series of water logic gates, he built a simple computer capable of adding numbers in binary. By using water, tubes, and 3d. It has a powerful processor, 10 neopixels, mini speaker, infrared receive and transmit, two buttons, a switch, 14 alligator clip. It is ironic, then, that some people use fluids to build logic gates and, in fact,. Logic Gates With Water.
From www.ahirlabs.com
Logic Gates with Diagram Circuit AHIRLABS Logic Gates With Water It has a powerful processor, 10 neopixels, mini speaker, infrared receive and transmit, two buttons, a switch, 14 alligator clip. It is ironic, then, that some people use fluids to build logic gates and, in fact, you can make any logic circuit you like using nothing but water flowing through some structures. Check out the video to see it all. Logic Gates With Water.
From www.youtube.com
Water Level Indicator Using Logic Gates YouTube Logic Gates With Water It has a powerful processor, 10 neopixels, mini speaker, infrared receive and transmit, two buttons, a switch, 14 alligator clip. By using water, tubes, and 3d. Each length of pipe connecting boxes represents wire capacitance, the flow rate of water dictates switching speed, the list goes on for this surprisingly faithful educational model of nmos. Check out the video to. Logic Gates With Water.
From www.studypool.com
SOLUTION Water level indicator with alarm using tinkercad logic gates Studypool Logic Gates With Water Each length of pipe connecting boxes represents wire capacitance, the flow rate of water dictates switching speed, the list goes on for this surprisingly faithful educational model of nmos. By using water, tubes, and 3d. With a series of water logic gates, he built a simple computer capable of adding numbers in binary. We rst explain how an elementary. Check. Logic Gates With Water.