What Is A Compensation Event Nec4 . the four reasons why an nec project manager should make their own assessment of a compensation event are stated in ecc clause 64.1. this practice note examines and provides commentary on the list of compensation events contained in clause. “compensation events are events which are usually not the fault of the contractor and change the cost of the work, or the time needed. nec compensation events are a mechanism for clients to pay contractors extra time and/or money for dealing with. when a compensation event is notified, particularly when notified by the contractor, they should clarify for which of the 21 reasons under nec4 clause 60.1 (19. a compensation event is a term used in nec contracts to mean an event which can affect the cost to the client of. both of the nec3 and nec4 standard forms approach compensation events (ce’s) by reference to the defined.
from www.edrawmax.com
a compensation event is a term used in nec contracts to mean an event which can affect the cost to the client of. this practice note examines and provides commentary on the list of compensation events contained in clause. nec compensation events are a mechanism for clients to pay contractors extra time and/or money for dealing with. both of the nec3 and nec4 standard forms approach compensation events (ce’s) by reference to the defined. “compensation events are events which are usually not the fault of the contractor and change the cost of the work, or the time needed. the four reasons why an nec project manager should make their own assessment of a compensation event are stated in ecc clause 64.1. when a compensation event is notified, particularly when notified by the contractor, they should clarify for which of the 21 reasons under nec4 clause 60.1 (19.
Compensation Event Flow Chart EdrawMax Template
What Is A Compensation Event Nec4 both of the nec3 and nec4 standard forms approach compensation events (ce’s) by reference to the defined. “compensation events are events which are usually not the fault of the contractor and change the cost of the work, or the time needed. the four reasons why an nec project manager should make their own assessment of a compensation event are stated in ecc clause 64.1. when a compensation event is notified, particularly when notified by the contractor, they should clarify for which of the 21 reasons under nec4 clause 60.1 (19. this practice note examines and provides commentary on the list of compensation events contained in clause. both of the nec3 and nec4 standard forms approach compensation events (ce’s) by reference to the defined. a compensation event is a term used in nec contracts to mean an event which can affect the cost to the client of. nec compensation events are a mechanism for clients to pay contractors extra time and/or money for dealing with.
From www.neccontract.com
Introducing the new NEC4 Alliance Contract What Is A Compensation Event Nec4 a compensation event is a term used in nec contracts to mean an event which can affect the cost to the client of. when a compensation event is notified, particularly when notified by the contractor, they should clarify for which of the 21 reasons under nec4 clause 60.1 (19. nec compensation events are a mechanism for clients. What Is A Compensation Event Nec4.
From www.lexology.com
NEC Accepted Programmes A Practical Guide Lexology What Is A Compensation Event Nec4 this practice note examines and provides commentary on the list of compensation events contained in clause. “compensation events are events which are usually not the fault of the contractor and change the cost of the work, or the time needed. both of the nec3 and nec4 standard forms approach compensation events (ce’s) by reference to the defined.. What Is A Compensation Event Nec4.
From www.scribd.com
NEC Compensation Events Flowchart PDF What Is A Compensation Event Nec4 the four reasons why an nec project manager should make their own assessment of a compensation event are stated in ecc clause 64.1. nec compensation events are a mechanism for clients to pay contractors extra time and/or money for dealing with. both of the nec3 and nec4 standard forms approach compensation events (ce’s) by reference to the. What Is A Compensation Event Nec4.
From www.youtube.com
NEC Early Warnings and Compensation Events YouTube What Is A Compensation Event Nec4 this practice note examines and provides commentary on the list of compensation events contained in clause. a compensation event is a term used in nec contracts to mean an event which can affect the cost to the client of. when a compensation event is notified, particularly when notified by the contractor, they should clarify for which of. What Is A Compensation Event Nec4.
From www.slideshare.net
M5 NEC3 Compensation Eventsagreeing contractual change promptly, a… What Is A Compensation Event Nec4 nec compensation events are a mechanism for clients to pay contractors extra time and/or money for dealing with. the four reasons why an nec project manager should make their own assessment of a compensation event are stated in ecc clause 64.1. when a compensation event is notified, particularly when notified by the contractor, they should clarify for. What Is A Compensation Event Nec4.
From www.youtube.com
NEC3 & 4 What Is A Compensation Event? YouTube What Is A Compensation Event Nec4 the four reasons why an nec project manager should make their own assessment of a compensation event are stated in ecc clause 64.1. both of the nec3 and nec4 standard forms approach compensation events (ce’s) by reference to the defined. a compensation event is a term used in nec contracts to mean an event which can affect. What Is A Compensation Event Nec4.
From www.builtintelligence.com
How to Assess Compensation Events Under the NEC4 TSC Built Intelligence What Is A Compensation Event Nec4 nec compensation events are a mechanism for clients to pay contractors extra time and/or money for dealing with. the four reasons why an nec project manager should make their own assessment of a compensation event are stated in ecc clause 64.1. this practice note examines and provides commentary on the list of compensation events contained in clause.. What Is A Compensation Event Nec4.
From mywebqs.com
The Ultimate NEC Compensation Event Template webQS What Is A Compensation Event Nec4 this practice note examines and provides commentary on the list of compensation events contained in clause. “compensation events are events which are usually not the fault of the contractor and change the cost of the work, or the time needed. both of the nec3 and nec4 standard forms approach compensation events (ce’s) by reference to the defined.. What Is A Compensation Event Nec4.
From www.youtube.com
NEC4 Compensation Events YouTube What Is A Compensation Event Nec4 a compensation event is a term used in nec contracts to mean an event which can affect the cost to the client of. both of the nec3 and nec4 standard forms approach compensation events (ce’s) by reference to the defined. this practice note examines and provides commentary on the list of compensation events contained in clause. . What Is A Compensation Event Nec4.
From gmhplanning.co.uk
NEC4 ECSC Detailed review of NEC4 Engineering and Construction Short What Is A Compensation Event Nec4 this practice note examines and provides commentary on the list of compensation events contained in clause. a compensation event is a term used in nec contracts to mean an event which can affect the cost to the client of. nec compensation events are a mechanism for clients to pay contractors extra time and/or money for dealing with.. What Is A Compensation Event Nec4.
From www.socotec.co.uk
Compensation Events NEC4 Training Project Management Skills What Is A Compensation Event Nec4 “compensation events are events which are usually not the fault of the contractor and change the cost of the work, or the time needed. this practice note examines and provides commentary on the list of compensation events contained in clause. a compensation event is a term used in nec contracts to mean an event which can affect. What Is A Compensation Event Nec4.
From www.builtintelligence.com
Overview of Compensation Events Under the NEC4 TSC Built Intelligence What Is A Compensation Event Nec4 “compensation events are events which are usually not the fault of the contractor and change the cost of the work, or the time needed. when a compensation event is notified, particularly when notified by the contractor, they should clarify for which of the 21 reasons under nec4 clause 60.1 (19. a compensation event is a term used. What Is A Compensation Event Nec4.
From mywebqs.com
The Ultimate NEC Compensation Event Template webQS What Is A Compensation Event Nec4 nec compensation events are a mechanism for clients to pay contractors extra time and/or money for dealing with. this practice note examines and provides commentary on the list of compensation events contained in clause. a compensation event is a term used in nec contracts to mean an event which can affect the cost to the client of.. What Is A Compensation Event Nec4.
From mywebqs.com
The Ultimate NEC Compensation Event Template webQS What Is A Compensation Event Nec4 when a compensation event is notified, particularly when notified by the contractor, they should clarify for which of the 21 reasons under nec4 clause 60.1 (19. a compensation event is a term used in nec contracts to mean an event which can affect the cost to the client of. the four reasons why an nec project manager. What Is A Compensation Event Nec4.
From support.thinkproject.com
NEC4 Short Form Compensation Events (CE) Thinkproject support What Is A Compensation Event Nec4 a compensation event is a term used in nec contracts to mean an event which can affect the cost to the client of. when a compensation event is notified, particularly when notified by the contractor, they should clarify for which of the 21 reasons under nec4 clause 60.1 (19. the four reasons why an nec project manager. What Is A Compensation Event Nec4.
From www.builtintelligence.com
NEC4 ECC Compensation Events (CE) Templates Built Intelligence What Is A Compensation Event Nec4 both of the nec3 and nec4 standard forms approach compensation events (ce’s) by reference to the defined. nec compensation events are a mechanism for clients to pay contractors extra time and/or money for dealing with. this practice note examines and provides commentary on the list of compensation events contained in clause. the four reasons why an. What Is A Compensation Event Nec4.
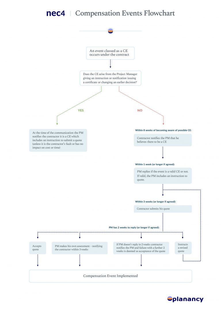
From www.planancy.co.uk
NEC4CEFlowchart Planancy What Is A Compensation Event Nec4 nec compensation events are a mechanism for clients to pay contractors extra time and/or money for dealing with. the four reasons why an nec project manager should make their own assessment of a compensation event are stated in ecc clause 64.1. both of the nec3 and nec4 standard forms approach compensation events (ce’s) by reference to the. What Is A Compensation Event Nec4.
From www.fenwickelliott.com
NEC Accepted Programmes a practical guide What Is A Compensation Event Nec4 nec compensation events are a mechanism for clients to pay contractors extra time and/or money for dealing with. this practice note examines and provides commentary on the list of compensation events contained in clause. “compensation events are events which are usually not the fault of the contractor and change the cost of the work, or the time. What Is A Compensation Event Nec4.
From www.builtintelligence.com
Assessing NEC4 ECC Compensation Events Built Intelligence What Is A Compensation Event Nec4 nec compensation events are a mechanism for clients to pay contractors extra time and/or money for dealing with. “compensation events are events which are usually not the fault of the contractor and change the cost of the work, or the time needed. both of the nec3 and nec4 standard forms approach compensation events (ce’s) by reference to. What Is A Compensation Event Nec4.
From mywebqs.com
The Ultimate NEC Compensation Event Template webQS What Is A Compensation Event Nec4 both of the nec3 and nec4 standard forms approach compensation events (ce’s) by reference to the defined. a compensation event is a term used in nec contracts to mean an event which can affect the cost to the client of. the four reasons why an nec project manager should make their own assessment of a compensation event. What Is A Compensation Event Nec4.
From cecascotland.co.uk
NEC4 Compensation Event CECA Scotland What Is A Compensation Event Nec4 the four reasons why an nec project manager should make their own assessment of a compensation event are stated in ecc clause 64.1. when a compensation event is notified, particularly when notified by the contractor, they should clarify for which of the 21 reasons under nec4 clause 60.1 (19. this practice note examines and provides commentary on. What Is A Compensation Event Nec4.
From www.youtube.com
NEC3 Managing Compensation Events Properly! Jon Broome (Built What Is A Compensation Event Nec4 the four reasons why an nec project manager should make their own assessment of a compensation event are stated in ecc clause 64.1. this practice note examines and provides commentary on the list of compensation events contained in clause. nec compensation events are a mechanism for clients to pay contractors extra time and/or money for dealing with.. What Is A Compensation Event Nec4.
From www.builtintelligence.com
NEC4 TSC Compensation Events (CE)Template Built Intelligence What Is A Compensation Event Nec4 the four reasons why an nec project manager should make their own assessment of a compensation event are stated in ecc clause 64.1. a compensation event is a term used in nec contracts to mean an event which can affect the cost to the client of. “compensation events are events which are usually not the fault of. What Is A Compensation Event Nec4.
From mywebqs.com
The Ultimate NEC Compensation Event Template webQS What Is A Compensation Event Nec4 when a compensation event is notified, particularly when notified by the contractor, they should clarify for which of the 21 reasons under nec4 clause 60.1 (19. the four reasons why an nec project manager should make their own assessment of a compensation event are stated in ecc clause 64.1. both of the nec3 and nec4 standard forms. What Is A Compensation Event Nec4.
From gmhplanning.co.uk
NEC4 CECA Bulletin No4 Compensation Event Quotations and use of What Is A Compensation Event Nec4 a compensation event is a term used in nec contracts to mean an event which can affect the cost to the client of. this practice note examines and provides commentary on the list of compensation events contained in clause. the four reasons why an nec project manager should make their own assessment of a compensation event are. What Is A Compensation Event Nec4.
From mywebqs.com
The Ultimate NEC Compensation Event Template webQS What Is A Compensation Event Nec4 a compensation event is a term used in nec contracts to mean an event which can affect the cost to the client of. when a compensation event is notified, particularly when notified by the contractor, they should clarify for which of the 21 reasons under nec4 clause 60.1 (19. both of the nec3 and nec4 standard forms. What Is A Compensation Event Nec4.
From mywebqs.com
The Ultimate NEC Compensation Event Template webQS What Is A Compensation Event Nec4 when a compensation event is notified, particularly when notified by the contractor, they should clarify for which of the 21 reasons under nec4 clause 60.1 (19. nec compensation events are a mechanism for clients to pay contractors extra time and/or money for dealing with. this practice note examines and provides commentary on the list of compensation events. What Is A Compensation Event Nec4.
From www.builtintelligence.com
NEC4 ECS Compensation Events (CE) Template Built Intelligence What Is A Compensation Event Nec4 “compensation events are events which are usually not the fault of the contractor and change the cost of the work, or the time needed. a compensation event is a term used in nec contracts to mean an event which can affect the cost to the client of. the four reasons why an nec project manager should make. What Is A Compensation Event Nec4.
From gmhplanning.co.uk
NEC4 Compensation Event Remote Training (6th December 2023 What Is A Compensation Event Nec4 both of the nec3 and nec4 standard forms approach compensation events (ce’s) by reference to the defined. a compensation event is a term used in nec contracts to mean an event which can affect the cost to the client of. this practice note examines and provides commentary on the list of compensation events contained in clause. . What Is A Compensation Event Nec4.
From support.thinkproject.com
NEC4 Short Form Compensation Events (CE) Thinkproject support What Is A Compensation Event Nec4 this practice note examines and provides commentary on the list of compensation events contained in clause. when a compensation event is notified, particularly when notified by the contractor, they should clarify for which of the 21 reasons under nec4 clause 60.1 (19. both of the nec3 and nec4 standard forms approach compensation events (ce’s) by reference to. What Is A Compensation Event Nec4.
From www.ciobacademy.org
The meaning of Compensation events under NEC4 contract CIOB Academy What Is A Compensation Event Nec4 nec compensation events are a mechanism for clients to pay contractors extra time and/or money for dealing with. when a compensation event is notified, particularly when notified by the contractor, they should clarify for which of the 21 reasons under nec4 clause 60.1 (19. the four reasons why an nec project manager should make their own assessment. What Is A Compensation Event Nec4.
From www.builtintelligence.com
Managing NEC4 Compensation Events Notifications and process Built What Is A Compensation Event Nec4 nec compensation events are a mechanism for clients to pay contractors extra time and/or money for dealing with. this practice note examines and provides commentary on the list of compensation events contained in clause. when a compensation event is notified, particularly when notified by the contractor, they should clarify for which of the 21 reasons under nec4. What Is A Compensation Event Nec4.
From www.builtintelligence.com
Understanding NEC4 ECC Compensation Events Definitions Built Intelligence What Is A Compensation Event Nec4 when a compensation event is notified, particularly when notified by the contractor, they should clarify for which of the 21 reasons under nec4 clause 60.1 (19. this practice note examines and provides commentary on the list of compensation events contained in clause. “compensation events are events which are usually not the fault of the contractor and change. What Is A Compensation Event Nec4.
From www.youtube.com
Episode One Introduction to managing NEC4 contracts in Unifier YouTube What Is A Compensation Event Nec4 this practice note examines and provides commentary on the list of compensation events contained in clause. both of the nec3 and nec4 standard forms approach compensation events (ce’s) by reference to the defined. when a compensation event is notified, particularly when notified by the contractor, they should clarify for which of the 21 reasons under nec4 clause. What Is A Compensation Event Nec4.
From www.edrawmax.com
Compensation Event Flow Chart EdrawMax Template What Is A Compensation Event Nec4 nec compensation events are a mechanism for clients to pay contractors extra time and/or money for dealing with. this practice note examines and provides commentary on the list of compensation events contained in clause. the four reasons why an nec project manager should make their own assessment of a compensation event are stated in ecc clause 64.1.. What Is A Compensation Event Nec4.