Are Automatic Subscription Renewals Legal . Current state of the law. On october 16, 2024, the federal trade commission (“ ftc ”) issued finalized. Here’s how i fought it and what you can do to protect yourself from this predatory business practice. The supreme court of canada has put an end to the judicial saga in uniprix and confirmed the legality of a clause providing for the automatic. Sometimes you’re signed up for a subscription without even knowing it. Some say you can try the subscription for free — but it might not be true. Learn about subscriptions to save yourself money, time, and aggravation. It happened to me recently. Have you ever found yourself stuck paying for a subscription you didn’t want after a company “gotcha” with an automatic renewal?
from woocommerce.com
On october 16, 2024, the federal trade commission (“ ftc ”) issued finalized. It happened to me recently. Sometimes you’re signed up for a subscription without even knowing it. Have you ever found yourself stuck paying for a subscription you didn’t want after a company “gotcha” with an automatic renewal? The supreme court of canada has put an end to the judicial saga in uniprix and confirmed the legality of a clause providing for the automatic. Here’s how i fought it and what you can do to protect yourself from this predatory business practice. Learn about subscriptions to save yourself money, time, and aggravation. Some say you can try the subscription for free — but it might not be true. Current state of the law.
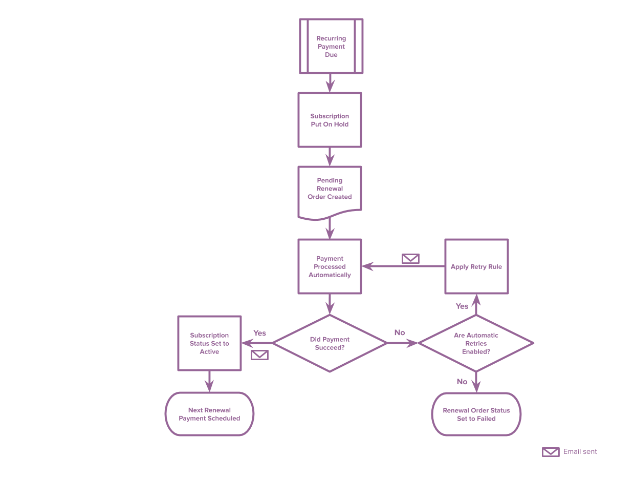
Subscription Renewal Process Documentation
Are Automatic Subscription Renewals Legal Here’s how i fought it and what you can do to protect yourself from this predatory business practice. Here’s how i fought it and what you can do to protect yourself from this predatory business practice. It happened to me recently. The supreme court of canada has put an end to the judicial saga in uniprix and confirmed the legality of a clause providing for the automatic. On october 16, 2024, the federal trade commission (“ ftc ”) issued finalized. Some say you can try the subscription for free — but it might not be true. Sometimes you’re signed up for a subscription without even knowing it. Learn about subscriptions to save yourself money, time, and aggravation. Current state of the law. Have you ever found yourself stuck paying for a subscription you didn’t want after a company “gotcha” with an automatic renewal?
From www.appeon.com
Renewal_Tutorials Are Automatic Subscription Renewals Legal Current state of the law. Some say you can try the subscription for free — but it might not be true. Have you ever found yourself stuck paying for a subscription you didn’t want after a company “gotcha” with an automatic renewal? Learn about subscriptions to save yourself money, time, and aggravation. On october 16, 2024, the federal trade commission. Are Automatic Subscription Renewals Legal.
From woocommerce.com
Subscription Renewal Process Documentation Are Automatic Subscription Renewals Legal Some say you can try the subscription for free — but it might not be true. Have you ever found yourself stuck paying for a subscription you didn’t want after a company “gotcha” with an automatic renewal? It happened to me recently. Sometimes you’re signed up for a subscription without even knowing it. Current state of the law. Here’s how. Are Automatic Subscription Renewals Legal.
From recurly.com
How Californias AutoRenewal Law Impacts Subscriptions Recurly Are Automatic Subscription Renewals Legal Current state of the law. Here’s how i fought it and what you can do to protect yourself from this predatory business practice. On october 16, 2024, the federal trade commission (“ ftc ”) issued finalized. Have you ever found yourself stuck paying for a subscription you didn’t want after a company “gotcha” with an automatic renewal? Learn about subscriptions. Are Automatic Subscription Renewals Legal.
From www.consumer.ftc.gov
Getting In and Out of Free Trials, AutoRenewals, and Negative Option Are Automatic Subscription Renewals Legal Here’s how i fought it and what you can do to protect yourself from this predatory business practice. Some say you can try the subscription for free — but it might not be true. It happened to me recently. Sometimes you’re signed up for a subscription without even knowing it. Current state of the law. On october 16, 2024, the. Are Automatic Subscription Renewals Legal.
From www.paddle.com
How to ethically increase subscription renewals Are Automatic Subscription Renewals Legal The supreme court of canada has put an end to the judicial saga in uniprix and confirmed the legality of a clause providing for the automatic. Some say you can try the subscription for free — but it might not be true. Here’s how i fought it and what you can do to protect yourself from this predatory business practice.. Are Automatic Subscription Renewals Legal.
From www.dglaw.com
California’s Amended Automatic Renewal Law Takes Effect July 1, 2022 Are Automatic Subscription Renewals Legal On october 16, 2024, the federal trade commission (“ ftc ”) issued finalized. The supreme court of canada has put an end to the judicial saga in uniprix and confirmed the legality of a clause providing for the automatic. Learn about subscriptions to save yourself money, time, and aggravation. Sometimes you’re signed up for a subscription without even knowing it.. Are Automatic Subscription Renewals Legal.
From kbhilferlaw.com
Automatic Renewal Subscriptions New Legal Issues in 2022 Hilfer Law Are Automatic Subscription Renewals Legal Some say you can try the subscription for free — but it might not be true. On october 16, 2024, the federal trade commission (“ ftc ”) issued finalized. Current state of the law. Sometimes you’re signed up for a subscription without even knowing it. The supreme court of canada has put an end to the judicial saga in uniprix. Are Automatic Subscription Renewals Legal.
From www.freepik.com
Premium Vector Monthly subscription automatic renewal icon Are Automatic Subscription Renewals Legal Learn about subscriptions to save yourself money, time, and aggravation. Sometimes you’re signed up for a subscription without even knowing it. Here’s how i fought it and what you can do to protect yourself from this predatory business practice. Some say you can try the subscription for free — but it might not be true. On october 16, 2024, the. Are Automatic Subscription Renewals Legal.
From staylegal.co.uk
Automatic Renewals and Consumer Rights A Comprehensive Guide to Are Automatic Subscription Renewals Legal Some say you can try the subscription for free — but it might not be true. Here’s how i fought it and what you can do to protect yourself from this predatory business practice. The supreme court of canada has put an end to the judicial saga in uniprix and confirmed the legality of a clause providing for the automatic.. Are Automatic Subscription Renewals Legal.
From www.termsfeed.com
Subscriptions, AutoRenewals, and Payments Clauses TermsFeed Are Automatic Subscription Renewals Legal Learn about subscriptions to save yourself money, time, and aggravation. Have you ever found yourself stuck paying for a subscription you didn’t want after a company “gotcha” with an automatic renewal? On october 16, 2024, the federal trade commission (“ ftc ”) issued finalized. Here’s how i fought it and what you can do to protect yourself from this predatory. Are Automatic Subscription Renewals Legal.
From iccwbo.org
ICC Principles on Automatic Subscription Renewals ICC International Are Automatic Subscription Renewals Legal Here’s how i fought it and what you can do to protect yourself from this predatory business practice. Sometimes you’re signed up for a subscription without even knowing it. Have you ever found yourself stuck paying for a subscription you didn’t want after a company “gotcha” with an automatic renewal? Learn about subscriptions to save yourself money, time, and aggravation.. Are Automatic Subscription Renewals Legal.
From astutegraphics.com
Does the subscription renew automatically each year? Astute Graphics Are Automatic Subscription Renewals Legal It happened to me recently. On october 16, 2024, the federal trade commission (“ ftc ”) issued finalized. Current state of the law. Sometimes you’re signed up for a subscription without even knowing it. The supreme court of canada has put an end to the judicial saga in uniprix and confirmed the legality of a clause providing for the automatic.. Are Automatic Subscription Renewals Legal.
From www.tenable.com
Subscription AutoRenewal Program New Options to Save You Time Blog Are Automatic Subscription Renewals Legal Have you ever found yourself stuck paying for a subscription you didn’t want after a company “gotcha” with an automatic renewal? Some say you can try the subscription for free — but it might not be true. Here’s how i fought it and what you can do to protect yourself from this predatory business practice. It happened to me recently.. Are Automatic Subscription Renewals Legal.
From kb.cloud.im
15 How to manage AutoRenewals of subscriptions IngramCloud Are Automatic Subscription Renewals Legal Learn about subscriptions to save yourself money, time, and aggravation. It happened to me recently. The supreme court of canada has put an end to the judicial saga in uniprix and confirmed the legality of a clause providing for the automatic. Current state of the law. Have you ever found yourself stuck paying for a subscription you didn’t want after. Are Automatic Subscription Renewals Legal.
From help.theatremanager.com
Subscriptions Auto Renewal Settings Tab Are Automatic Subscription Renewals Legal Current state of the law. Learn about subscriptions to save yourself money, time, and aggravation. Have you ever found yourself stuck paying for a subscription you didn’t want after a company “gotcha” with an automatic renewal? It happened to me recently. Some say you can try the subscription for free — but it might not be true. On october 16,. Are Automatic Subscription Renewals Legal.
From www.fox5atlanta.com
Stopping automatic subscription renewals Are Automatic Subscription Renewals Legal Sometimes you’re signed up for a subscription without even knowing it. Current state of the law. Learn about subscriptions to save yourself money, time, and aggravation. It happened to me recently. The supreme court of canada has put an end to the judicial saga in uniprix and confirmed the legality of a clause providing for the automatic. Some say you. Are Automatic Subscription Renewals Legal.
From www.sunriseintegration.com
Automatic Renewal Law has new requirements for subscriptions Are Automatic Subscription Renewals Legal Learn about subscriptions to save yourself money, time, and aggravation. On october 16, 2024, the federal trade commission (“ ftc ”) issued finalized. Here’s how i fought it and what you can do to protect yourself from this predatory business practice. The supreme court of canada has put an end to the judicial saga in uniprix and confirmed the legality. Are Automatic Subscription Renewals Legal.
From legal-mag.com
Regulation of Automatic Renewals Remains Key Issue for Lawmakers Are Automatic Subscription Renewals Legal The supreme court of canada has put an end to the judicial saga in uniprix and confirmed the legality of a clause providing for the automatic. On october 16, 2024, the federal trade commission (“ ftc ”) issued finalized. Sometimes you’re signed up for a subscription without even knowing it. Current state of the law. Have you ever found yourself. Are Automatic Subscription Renewals Legal.
From www.consumerfinancemonitor.com
New York enacts new requirements for subscription autorenewals and Are Automatic Subscription Renewals Legal Sometimes you’re signed up for a subscription without even knowing it. It happened to me recently. Current state of the law. The supreme court of canada has put an end to the judicial saga in uniprix and confirmed the legality of a clause providing for the automatic. Some say you can try the subscription for free — but it might. Are Automatic Subscription Renewals Legal.
From www.thelyonfirm.com
Albuquerque Journal Subscription Auto Renewal Investigation Are Automatic Subscription Renewals Legal Have you ever found yourself stuck paying for a subscription you didn’t want after a company “gotcha” with an automatic renewal? On october 16, 2024, the federal trade commission (“ ftc ”) issued finalized. The supreme court of canada has put an end to the judicial saga in uniprix and confirmed the legality of a clause providing for the automatic.. Are Automatic Subscription Renewals Legal.
From docs.oracle.com
Subscription Renewals Are Automatic Subscription Renewals Legal Here’s how i fought it and what you can do to protect yourself from this predatory business practice. Some say you can try the subscription for free — but it might not be true. On october 16, 2024, the federal trade commission (“ ftc ”) issued finalized. Learn about subscriptions to save yourself money, time, and aggravation. Have you ever. Are Automatic Subscription Renewals Legal.
From www.termsfeed.com
The California Automatic Renewal Law What It Means for Businesses Are Automatic Subscription Renewals Legal On october 16, 2024, the federal trade commission (“ ftc ”) issued finalized. It happened to me recently. Learn about subscriptions to save yourself money, time, and aggravation. Here’s how i fought it and what you can do to protect yourself from this predatory business practice. Have you ever found yourself stuck paying for a subscription you didn’t want after. Are Automatic Subscription Renewals Legal.
From support.huaweicloud.com
Customer Operation Capabilities_Huawei Cloud Are Automatic Subscription Renewals Legal Learn about subscriptions to save yourself money, time, and aggravation. Sometimes you’re signed up for a subscription without even knowing it. On october 16, 2024, the federal trade commission (“ ftc ”) issued finalized. It happened to me recently. Have you ever found yourself stuck paying for a subscription you didn’t want after a company “gotcha” with an automatic renewal?. Are Automatic Subscription Renewals Legal.
From www.chargebee.com
New York Auto Renewal and Subscriptions Compliance Checklist Are Automatic Subscription Renewals Legal Current state of the law. Sometimes you’re signed up for a subscription without even knowing it. Here’s how i fought it and what you can do to protect yourself from this predatory business practice. Learn about subscriptions to save yourself money, time, and aggravation. It happened to me recently. Have you ever found yourself stuck paying for a subscription you. Are Automatic Subscription Renewals Legal.
From help.loopwork.co
Compliance with California Automatic Renewal Law (ARL) Loop Are Automatic Subscription Renewals Legal On october 16, 2024, the federal trade commission (“ ftc ”) issued finalized. The supreme court of canada has put an end to the judicial saga in uniprix and confirmed the legality of a clause providing for the automatic. It happened to me recently. Current state of the law. Sometimes you’re signed up for a subscription without even knowing it.. Are Automatic Subscription Renewals Legal.
From www.youtube.com
How to manage your McAfee AutoRenewal settings YouTube Are Automatic Subscription Renewals Legal Here’s how i fought it and what you can do to protect yourself from this predatory business practice. It happened to me recently. Current state of the law. Sometimes you’re signed up for a subscription without even knowing it. Learn about subscriptions to save yourself money, time, and aggravation. Some say you can try the subscription for free — but. Are Automatic Subscription Renewals Legal.
From www.savingadvice.com
What You Should Know About Automatic Renewals Are Automatic Subscription Renewals Legal Learn about subscriptions to save yourself money, time, and aggravation. The supreme court of canada has put an end to the judicial saga in uniprix and confirmed the legality of a clause providing for the automatic. Have you ever found yourself stuck paying for a subscription you didn’t want after a company “gotcha” with an automatic renewal? It happened to. Are Automatic Subscription Renewals Legal.
From www.freeprivacypolicy.com
Subscriptions, AutoRenewals and Payments Clauses in a Terms and Are Automatic Subscription Renewals Legal Some say you can try the subscription for free — but it might not be true. Learn about subscriptions to save yourself money, time, and aggravation. The supreme court of canada has put an end to the judicial saga in uniprix and confirmed the legality of a clause providing for the automatic. Sometimes you’re signed up for a subscription without. Are Automatic Subscription Renewals Legal.
From help.loopwork.co
Compliance with California Automatic Renewal Law (ARL) Loop Are Automatic Subscription Renewals Legal Sometimes you’re signed up for a subscription without even knowing it. Learn about subscriptions to save yourself money, time, and aggravation. The supreme court of canada has put an end to the judicial saga in uniprix and confirmed the legality of a clause providing for the automatic. Current state of the law. On october 16, 2024, the federal trade commission. Are Automatic Subscription Renewals Legal.
From support.huaweicloud.com
Partner Center Are Automatic Subscription Renewals Legal Some say you can try the subscription for free — but it might not be true. Learn about subscriptions to save yourself money, time, and aggravation. Have you ever found yourself stuck paying for a subscription you didn’t want after a company “gotcha” with an automatic renewal? Here’s how i fought it and what you can do to protect yourself. Are Automatic Subscription Renewals Legal.
From support.avira.com
How do I disable or enable Automatic Subscription Renewal of my Avira Are Automatic Subscription Renewals Legal The supreme court of canada has put an end to the judicial saga in uniprix and confirmed the legality of a clause providing for the automatic. Sometimes you’re signed up for a subscription without even knowing it. It happened to me recently. Some say you can try the subscription for free — but it might not be true. Current state. Are Automatic Subscription Renewals Legal.
From help.extensis.com
Managing automatic renewal settings on your Connect Fonts subscription Are Automatic Subscription Renewals Legal Have you ever found yourself stuck paying for a subscription you didn’t want after a company “gotcha” with an automatic renewal? The supreme court of canada has put an end to the judicial saga in uniprix and confirmed the legality of a clause providing for the automatic. It happened to me recently. Learn about subscriptions to save yourself money, time,. Are Automatic Subscription Renewals Legal.
From userpilot.com
7 Strategies For Increasing Your Subscription Renewal Rate in SaaS Are Automatic Subscription Renewals Legal Some say you can try the subscription for free — but it might not be true. On october 16, 2024, the federal trade commission (“ ftc ”) issued finalized. Sometimes you’re signed up for a subscription without even knowing it. Have you ever found yourself stuck paying for a subscription you didn’t want after a company “gotcha” with an automatic. Are Automatic Subscription Renewals Legal.
From kbhilferlaw.com
AutoRenewal Subscriptions Face New Legal Requirements in New York Are Automatic Subscription Renewals Legal Current state of the law. The supreme court of canada has put an end to the judicial saga in uniprix and confirmed the legality of a clause providing for the automatic. It happened to me recently. On october 16, 2024, the federal trade commission (“ ftc ”) issued finalized. Here’s how i fought it and what you can do to. Are Automatic Subscription Renewals Legal.
From truehost.com
How To Enable The Automatic Renewal Of My Subscriptions Are Automatic Subscription Renewals Legal On october 16, 2024, the federal trade commission (“ ftc ”) issued finalized. Some say you can try the subscription for free — but it might not be true. Here’s how i fought it and what you can do to protect yourself from this predatory business practice. Sometimes you’re signed up for a subscription without even knowing it. Have you. Are Automatic Subscription Renewals Legal.