Kings Battery Monitor Wiring Diagram . Easily keep an eye on & control the power coming in & out of your auxiliary battery with a kings 12v battery monitor. I have a kings battery monitor which i want to use to monitor charging input and current output. How to install, wire up and program a kings battery monitor & shunt! With the adventure kings 12v battery monitor (*patent applied for) you can easily keep an eye on and control the power coming in and out of. Prevent battery damage & over. My problem is that all the wiring diagrams for the product assume that it is part of a dual.
from www.canalworld.net
Prevent battery damage & over. I have a kings battery monitor which i want to use to monitor charging input and current output. Easily keep an eye on & control the power coming in & out of your auxiliary battery with a kings 12v battery monitor. My problem is that all the wiring diagrams for the product assume that it is part of a dual. How to install, wire up and program a kings battery monitor & shunt! With the adventure kings 12v battery monitor (*patent applied for) you can easily keep an eye on and control the power coming in and out of.
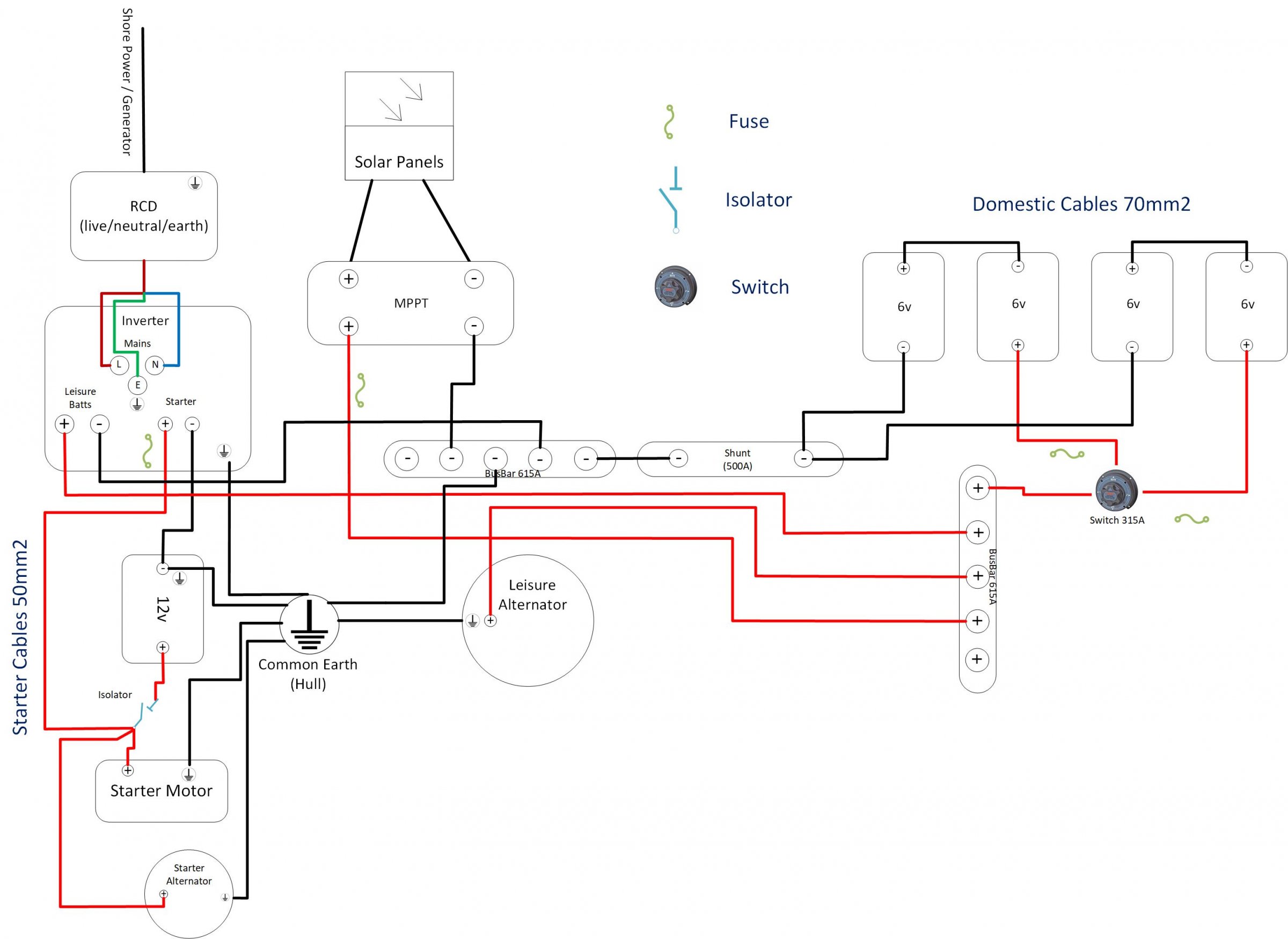
Battery Monitor Shunt Wiring Best Practise Boat Equipment Canal World
Kings Battery Monitor Wiring Diagram Easily keep an eye on & control the power coming in & out of your auxiliary battery with a kings 12v battery monitor. Prevent battery damage & over. Easily keep an eye on & control the power coming in & out of your auxiliary battery with a kings 12v battery monitor. I have a kings battery monitor which i want to use to monitor charging input and current output. With the adventure kings 12v battery monitor (*patent applied for) you can easily keep an eye on and control the power coming in and out of. How to install, wire up and program a kings battery monitor & shunt! My problem is that all the wiring diagrams for the product assume that it is part of a dual.
From schematicchechias.z13.web.core.windows.net
Battery Monitor Wiring Diagram Kings Battery Monitor Wiring Diagram I have a kings battery monitor which i want to use to monitor charging input and current output. My problem is that all the wiring diagrams for the product assume that it is part of a dual. With the adventure kings 12v battery monitor (*patent applied for) you can easily keep an eye on and control the power coming in. Kings Battery Monitor Wiring Diagram.
From au.renogy.com
500A Battery Monitor Renogy Australia Kings Battery Monitor Wiring Diagram Prevent battery damage & over. My problem is that all the wiring diagrams for the product assume that it is part of a dual. I have a kings battery monitor which i want to use to monitor charging input and current output. With the adventure kings 12v battery monitor (*patent applied for) you can easily keep an eye on and. Kings Battery Monitor Wiring Diagram.
From marinehowto.com
Installing A Battery Monitor Marine How To Kings Battery Monitor Wiring Diagram With the adventure kings 12v battery monitor (*patent applied for) you can easily keep an eye on and control the power coming in and out of. I have a kings battery monitor which i want to use to monitor charging input and current output. How to install, wire up and program a kings battery monitor & shunt! Easily keep an. Kings Battery Monitor Wiring Diagram.
From floydtilla.co.uk
Batteries and Battery Monitors Part 4 Battery Monitor & The Shunt Kings Battery Monitor Wiring Diagram I have a kings battery monitor which i want to use to monitor charging input and current output. With the adventure kings 12v battery monitor (*patent applied for) you can easily keep an eye on and control the power coming in and out of. How to install, wire up and program a kings battery monitor & shunt! Easily keep an. Kings Battery Monitor Wiring Diagram.
From wireliststrickland.z5.web.core.windows.net
Battery Monitor Wiring Diagram Kings Battery Monitor Wiring Diagram How to install, wire up and program a kings battery monitor & shunt! My problem is that all the wiring diagrams for the product assume that it is part of a dual. Easily keep an eye on & control the power coming in & out of your auxiliary battery with a kings 12v battery monitor. I have a kings battery. Kings Battery Monitor Wiring Diagram.
From compactrv.net
Installing a Campervan Battery Monitor Compact RV Kings Battery Monitor Wiring Diagram I have a kings battery monitor which i want to use to monitor charging input and current output. Prevent battery damage & over. How to install, wire up and program a kings battery monitor & shunt! Easily keep an eye on & control the power coming in & out of your auxiliary battery with a kings 12v battery monitor. My. Kings Battery Monitor Wiring Diagram.
From www.youtube.com
How to Install the Kings 12V Battery Monitor YouTube Kings Battery Monitor Wiring Diagram With the adventure kings 12v battery monitor (*patent applied for) you can easily keep an eye on and control the power coming in and out of. My problem is that all the wiring diagrams for the product assume that it is part of a dual. Prevent battery damage & over. How to install, wire up and program a kings battery. Kings Battery Monitor Wiring Diagram.
From manuallibraryingram.z5.web.core.windows.net
Victron 715 Battery Monitor Wiring Diagram Kings Battery Monitor Wiring Diagram Easily keep an eye on & control the power coming in & out of your auxiliary battery with a kings 12v battery monitor. How to install, wire up and program a kings battery monitor & shunt! With the adventure kings 12v battery monitor (*patent applied for) you can easily keep an eye on and control the power coming in and. Kings Battery Monitor Wiring Diagram.
From enginedatapisceans.z13.web.core.windows.net
Kings Dual Battery System Wiring Diagram Kings Battery Monitor Wiring Diagram With the adventure kings 12v battery monitor (*patent applied for) you can easily keep an eye on and control the power coming in and out of. My problem is that all the wiring diagrams for the product assume that it is part of a dual. How to install, wire up and program a kings battery monitor & shunt! Prevent battery. Kings Battery Monitor Wiring Diagram.
From www.reddit.com
Battery Monitor Wiring & DC DC charger diagram r/solar Kings Battery Monitor Wiring Diagram My problem is that all the wiring diagrams for the product assume that it is part of a dual. With the adventure kings 12v battery monitor (*patent applied for) you can easily keep an eye on and control the power coming in and out of. How to install, wire up and program a kings battery monitor & shunt! Easily keep. Kings Battery Monitor Wiring Diagram.
From dikikings.weebly.com
Battery monitor wiring diagram dikikings Kings Battery Monitor Wiring Diagram I have a kings battery monitor which i want to use to monitor charging input and current output. Prevent battery damage & over. Easily keep an eye on & control the power coming in & out of your auxiliary battery with a kings 12v battery monitor. My problem is that all the wiring diagrams for the product assume that it. Kings Battery Monitor Wiring Diagram.
From www.asobolife.com
How To Install A Battery Monitor In A Camper Van (Wiring Diagrams) Kings Battery Monitor Wiring Diagram I have a kings battery monitor which i want to use to monitor charging input and current output. Prevent battery damage & over. With the adventure kings 12v battery monitor (*patent applied for) you can easily keep an eye on and control the power coming in and out of. Easily keep an eye on & control the power coming in. Kings Battery Monitor Wiring Diagram.
From www.circuitdiagram.co
12v Battery Monitor Wiring Diagram Circuit Diagram Kings Battery Monitor Wiring Diagram Easily keep an eye on & control the power coming in & out of your auxiliary battery with a kings 12v battery monitor. Prevent battery damage & over. With the adventure kings 12v battery monitor (*patent applied for) you can easily keep an eye on and control the power coming in and out of. My problem is that all the. Kings Battery Monitor Wiring Diagram.
From forum.ih8mud.com
Wiring Diagram for CTEK DC/DC Charger and BM1 battery monitor. Am I Kings Battery Monitor Wiring Diagram I have a kings battery monitor which i want to use to monitor charging input and current output. With the adventure kings 12v battery monitor (*patent applied for) you can easily keep an eye on and control the power coming in and out of. How to install, wire up and program a kings battery monitor & shunt! Prevent battery damage. Kings Battery Monitor Wiring Diagram.
From www.canalworld.net
Battery Monitor Shunt Wiring Best Practise Boat Equipment Canal World Kings Battery Monitor Wiring Diagram Easily keep an eye on & control the power coming in & out of your auxiliary battery with a kings 12v battery monitor. My problem is that all the wiring diagrams for the product assume that it is part of a dual. With the adventure kings 12v battery monitor (*patent applied for) you can easily keep an eye on and. Kings Battery Monitor Wiring Diagram.
From circuitenginejeffrey.z21.web.core.windows.net
Battery Monitor Wiring Diagram Kings Battery Monitor Wiring Diagram Easily keep an eye on & control the power coming in & out of your auxiliary battery with a kings 12v battery monitor. Prevent battery damage & over. I have a kings battery monitor which i want to use to monitor charging input and current output. How to install, wire up and program a kings battery monitor & shunt! With. Kings Battery Monitor Wiring Diagram.
From overlandkingsph.com
Kings 12V Battery Monitor Easy DIY Install Adjustable LowVoltage Kings Battery Monitor Wiring Diagram I have a kings battery monitor which i want to use to monitor charging input and current output. Prevent battery damage & over. My problem is that all the wiring diagrams for the product assume that it is part of a dual. With the adventure kings 12v battery monitor (*patent applied for) you can easily keep an eye on and. Kings Battery Monitor Wiring Diagram.
From compactrv.net
Installing a Campervan Battery Monitor Compact RV Kings Battery Monitor Wiring Diagram I have a kings battery monitor which i want to use to monitor charging input and current output. Easily keep an eye on & control the power coming in & out of your auxiliary battery with a kings 12v battery monitor. My problem is that all the wiring diagrams for the product assume that it is part of a dual.. Kings Battery Monitor Wiring Diagram.
From au.renogy.com
500A Battery Monitor Renogy Australia Kings Battery Monitor Wiring Diagram Easily keep an eye on & control the power coming in & out of your auxiliary battery with a kings 12v battery monitor. Prevent battery damage & over. I have a kings battery monitor which i want to use to monitor charging input and current output. My problem is that all the wiring diagrams for the product assume that it. Kings Battery Monitor Wiring Diagram.
From www.circuitdiagram.co
12v Battery Monitor Wiring Diagram Circuit Diagram Kings Battery Monitor Wiring Diagram I have a kings battery monitor which i want to use to monitor charging input and current output. Prevent battery damage & over. Easily keep an eye on & control the power coming in & out of your auxiliary battery with a kings 12v battery monitor. My problem is that all the wiring diagrams for the product assume that it. Kings Battery Monitor Wiring Diagram.
From www.amazon.com
Renogy 500A Battery Monitor with Shunt, High and Low Kings Battery Monitor Wiring Diagram I have a kings battery monitor which i want to use to monitor charging input and current output. Easily keep an eye on & control the power coming in & out of your auxiliary battery with a kings 12v battery monitor. My problem is that all the wiring diagrams for the product assume that it is part of a dual.. Kings Battery Monitor Wiring Diagram.
From diagramlibrarysapotas.z13.web.core.windows.net
Victron Battery Monitor Wiring Diagram Kings Battery Monitor Wiring Diagram I have a kings battery monitor which i want to use to monitor charging input and current output. How to install, wire up and program a kings battery monitor & shunt! Easily keep an eye on & control the power coming in & out of your auxiliary battery with a kings 12v battery monitor. My problem is that all the. Kings Battery Monitor Wiring Diagram.
From schematicchechias.z13.web.core.windows.net
Battery Monitor Wiring Diagram Kings Battery Monitor Wiring Diagram Prevent battery damage & over. My problem is that all the wiring diagrams for the product assume that it is part of a dual. With the adventure kings 12v battery monitor (*patent applied for) you can easily keep an eye on and control the power coming in and out of. I have a kings battery monitor which i want to. Kings Battery Monitor Wiring Diagram.
From www.youtube.com
Kings 12V Battery Monitor Features YouTube Kings Battery Monitor Wiring Diagram I have a kings battery monitor which i want to use to monitor charging input and current output. Prevent battery damage & over. With the adventure kings 12v battery monitor (*patent applied for) you can easily keep an eye on and control the power coming in and out of. Easily keep an eye on & control the power coming in. Kings Battery Monitor Wiring Diagram.
From guidediagramenrique.z21.web.core.windows.net
Battery Monitor Wiring Diagram Kings Battery Monitor Wiring Diagram With the adventure kings 12v battery monitor (*patent applied for) you can easily keep an eye on and control the power coming in and out of. Easily keep an eye on & control the power coming in & out of your auxiliary battery with a kings 12v battery monitor. I have a kings battery monitor which i want to use. Kings Battery Monitor Wiring Diagram.
From www.redarcelectronics.com
BCDC & SBI jump start installation diagram Kings Battery Monitor Wiring Diagram I have a kings battery monitor which i want to use to monitor charging input and current output. How to install, wire up and program a kings battery monitor & shunt! Easily keep an eye on & control the power coming in & out of your auxiliary battery with a kings 12v battery monitor. Prevent battery damage & over. With. Kings Battery Monitor Wiring Diagram.
From gatewaybatman.weebly.com
Victron battery monitor wiring diagram gatewaybatman Kings Battery Monitor Wiring Diagram Easily keep an eye on & control the power coming in & out of your auxiliary battery with a kings 12v battery monitor. How to install, wire up and program a kings battery monitor & shunt! With the adventure kings 12v battery monitor (*patent applied for) you can easily keep an eye on and control the power coming in and. Kings Battery Monitor Wiring Diagram.
From wiringdiagram.2bitboer.com
Battery Meter Wiring Diagram Wiring Diagram Kings Battery Monitor Wiring Diagram My problem is that all the wiring diagrams for the product assume that it is part of a dual. Easily keep an eye on & control the power coming in & out of your auxiliary battery with a kings 12v battery monitor. Prevent battery damage & over. I have a kings battery monitor which i want to use to monitor. Kings Battery Monitor Wiring Diagram.
From boucherimg03.blogspot.com
Xantrex Battery Monitor Wiring Diagram The Bianka Log Blog First Kings Battery Monitor Wiring Diagram Prevent battery damage & over. With the adventure kings 12v battery monitor (*patent applied for) you can easily keep an eye on and control the power coming in and out of. My problem is that all the wiring diagrams for the product assume that it is part of a dual. Easily keep an eye on & control the power coming. Kings Battery Monitor Wiring Diagram.
From www.youtube.com
How To Use Kings 12V Battery Monitor YouTube Kings Battery Monitor Wiring Diagram How to install, wire up and program a kings battery monitor & shunt! My problem is that all the wiring diagrams for the product assume that it is part of a dual. I have a kings battery monitor which i want to use to monitor charging input and current output. With the adventure kings 12v battery monitor (*patent applied for). Kings Battery Monitor Wiring Diagram.
From schematicdiagramnatalie.z13.web.core.windows.net
How To Wire An Rv Battery Monitor Kings Battery Monitor Wiring Diagram My problem is that all the wiring diagrams for the product assume that it is part of a dual. Prevent battery damage & over. I have a kings battery monitor which i want to use to monitor charging input and current output. Easily keep an eye on & control the power coming in & out of your auxiliary battery with. Kings Battery Monitor Wiring Diagram.
From enginediagramgina.z19.web.core.windows.net
Battery Monitor Wiring Diagram Kings Battery Monitor Wiring Diagram How to install, wire up and program a kings battery monitor & shunt! My problem is that all the wiring diagrams for the product assume that it is part of a dual. With the adventure kings 12v battery monitor (*patent applied for) you can easily keep an eye on and control the power coming in and out of. Easily keep. Kings Battery Monitor Wiring Diagram.
From americanadventurelab.com
Battery Monitor American Adventure Lab Kings Battery Monitor Wiring Diagram My problem is that all the wiring diagrams for the product assume that it is part of a dual. Easily keep an eye on & control the power coming in & out of your auxiliary battery with a kings 12v battery monitor. How to install, wire up and program a kings battery monitor & shunt! Prevent battery damage & over.. Kings Battery Monitor Wiring Diagram.
From guidemanualpassu.z13.web.core.windows.net
Battery Monitor Wiring Diagram Kings Battery Monitor Wiring Diagram How to install, wire up and program a kings battery monitor & shunt! Easily keep an eye on & control the power coming in & out of your auxiliary battery with a kings 12v battery monitor. Prevent battery damage & over. I have a kings battery monitor which i want to use to monitor charging input and current output. My. Kings Battery Monitor Wiring Diagram.
From wiringdbfurthered.z5.web.core.windows.net
Renogy Battery Monitor Wiring Diagram Kings Battery Monitor Wiring Diagram With the adventure kings 12v battery monitor (*patent applied for) you can easily keep an eye on and control the power coming in and out of. My problem is that all the wiring diagrams for the product assume that it is part of a dual. Easily keep an eye on & control the power coming in & out of your. Kings Battery Monitor Wiring Diagram.