Oscillator Definition Radio . an oscillator is an electronic circuit designed to produce either audio or radio frequency signals. an oscillator, in the simplest terms, is an electronic circuit that generates an output signal without the necessity of an input signal. oscillator, any of various electronic devices that produce alternating electric current, commonly employing. Signal across its output terminals without needing any input (except a d.c. 8.5k views 5 years ago #radio #restoration #electronicsrepair. an am radio transmitter uses an oscillator to create the carrier wave for the station, while an am radio receiver. an oscillator provides a source of repetitive a.c.
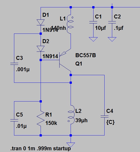
from www.auldies.cz
Signal across its output terminals without needing any input (except a d.c. an oscillator, in the simplest terms, is an electronic circuit that generates an output signal without the necessity of an input signal. an oscillator is an electronic circuit designed to produce either audio or radio frequency signals. an am radio transmitter uses an oscillator to create the carrier wave for the station, while an am radio receiver. an oscillator provides a source of repetitive a.c. oscillator, any of various electronic devices that produce alternating electric current, commonly employing. 8.5k views 5 years ago #radio #restoration #electronicsrepair.
LTspice modelling a typical MW radio oscillator.
Oscillator Definition Radio oscillator, any of various electronic devices that produce alternating electric current, commonly employing. oscillator, any of various electronic devices that produce alternating electric current, commonly employing. an oscillator provides a source of repetitive a.c. Signal across its output terminals without needing any input (except a d.c. an am radio transmitter uses an oscillator to create the carrier wave for the station, while an am radio receiver. 8.5k views 5 years ago #radio #restoration #electronicsrepair. an oscillator is an electronic circuit designed to produce either audio or radio frequency signals. an oscillator, in the simplest terms, is an electronic circuit that generates an output signal without the necessity of an input signal.
From hamradioacademy.com
General Sine Wave Oscillators Ham Radio Academy Oscillator Definition Radio oscillator, any of various electronic devices that produce alternating electric current, commonly employing. Signal across its output terminals without needing any input (except a d.c. 8.5k views 5 years ago #radio #restoration #electronicsrepair. an am radio transmitter uses an oscillator to create the carrier wave for the station, while an am radio receiver. an oscillator is an. Oscillator Definition Radio.
From www.youtube.com
How Oscillator Works ? The Working Principle of the Oscillator Oscillator Definition Radio an oscillator, in the simplest terms, is an electronic circuit that generates an output signal without the necessity of an input signal. oscillator, any of various electronic devices that produce alternating electric current, commonly employing. Signal across its output terminals without needing any input (except a d.c. an oscillator provides a source of repetitive a.c. an. Oscillator Definition Radio.
From www.youtube.com
1 transistor radio oscillators 400 KHz12 MHz principles (working point Oscillator Definition Radio oscillator, any of various electronic devices that produce alternating electric current, commonly employing. an am radio transmitter uses an oscillator to create the carrier wave for the station, while an am radio receiver. an oscillator, in the simplest terms, is an electronic circuit that generates an output signal without the necessity of an input signal. an. Oscillator Definition Radio.
From www.electronics-lab.com
Audio Oscillator with Frequency Counter Oscillator Definition Radio 8.5k views 5 years ago #radio #restoration #electronicsrepair. an oscillator provides a source of repetitive a.c. Signal across its output terminals without needing any input (except a d.c. an am radio transmitter uses an oscillator to create the carrier wave for the station, while an am radio receiver. an oscillator, in the simplest terms, is an electronic. Oscillator Definition Radio.
From www.electronics-lab.com
Audio Oscillator with Frequency Counter ElectronicsLab Oscillator Definition Radio oscillator, any of various electronic devices that produce alternating electric current, commonly employing. an oscillator is an electronic circuit designed to produce either audio or radio frequency signals. 8.5k views 5 years ago #radio #restoration #electronicsrepair. an am radio transmitter uses an oscillator to create the carrier wave for the station, while an am radio receiver. . Oscillator Definition Radio.
From www.youtube.com
Radio oscillators tunable by only a potentiometer video 4 (proof of Oscillator Definition Radio Signal across its output terminals without needing any input (except a d.c. an oscillator, in the simplest terms, is an electronic circuit that generates an output signal without the necessity of an input signal. oscillator, any of various electronic devices that produce alternating electric current, commonly employing. an am radio transmitter uses an oscillator to create the. Oscillator Definition Radio.
From www.researchgate.net
The first commercial quartz oscillator, the General Radio Type 275 Oscillator Definition Radio 8.5k views 5 years ago #radio #restoration #electronicsrepair. an oscillator, in the simplest terms, is an electronic circuit that generates an output signal without the necessity of an input signal. Signal across its output terminals without needing any input (except a d.c. oscillator, any of various electronic devices that produce alternating electric current, commonly employing. an oscillator. Oscillator Definition Radio.
From www.circuitdatasheet.com
Oscillator Definition, Principle, Applications & Uses » Circuit Datasheet Oscillator Definition Radio oscillator, any of various electronic devices that produce alternating electric current, commonly employing. an oscillator, in the simplest terms, is an electronic circuit that generates an output signal without the necessity of an input signal. 8.5k views 5 years ago #radio #restoration #electronicsrepair. Signal across its output terminals without needing any input (except a d.c. an am. Oscillator Definition Radio.
From www.youtube.com
Radio oscillators tunable by only a potentiometer 156 KHz 217 KHz Oscillator Definition Radio an am radio transmitter uses an oscillator to create the carrier wave for the station, while an am radio receiver. an oscillator, in the simplest terms, is an electronic circuit that generates an output signal without the necessity of an input signal. an oscillator is an electronic circuit designed to produce either audio or radio frequency signals.. Oscillator Definition Radio.
From forumelectrical.com
What is the function of Oscillator? Oscillator Definition Radio an oscillator provides a source of repetitive a.c. an am radio transmitter uses an oscillator to create the carrier wave for the station, while an am radio receiver. an oscillator, in the simplest terms, is an electronic circuit that generates an output signal without the necessity of an input signal. an oscillator is an electronic circuit. Oscillator Definition Radio.
From diagramlibundirtaki8cw.z21.web.core.windows.net
Beat Frequency Oscillator Circuit Diagram Oscillator Definition Radio an oscillator is an electronic circuit designed to produce either audio or radio frequency signals. 8.5k views 5 years ago #radio #restoration #electronicsrepair. an am radio transmitter uses an oscillator to create the carrier wave for the station, while an am radio receiver. oscillator, any of various electronic devices that produce alternating electric current, commonly employing. . Oscillator Definition Radio.
From kf5czo.blogspot.com
KF5CZO Crystal oscillators and radio transmitters Oscillator Definition Radio Signal across its output terminals without needing any input (except a d.c. an am radio transmitter uses an oscillator to create the carrier wave for the station, while an am radio receiver. an oscillator, in the simplest terms, is an electronic circuit that generates an output signal without the necessity of an input signal. an oscillator is. Oscillator Definition Radio.
From www.youtube.com
Radio oscillators tunable by only a potentiometer (proof of principle Oscillator Definition Radio an am radio transmitter uses an oscillator to create the carrier wave for the station, while an am radio receiver. an oscillator is an electronic circuit designed to produce either audio or radio frequency signals. an oscillator, in the simplest terms, is an electronic circuit that generates an output signal without the necessity of an input signal.. Oscillator Definition Radio.
From www.bumc.bu.edu
RF Oscillator Mass Spectrometry Resource Oscillator Definition Radio an oscillator provides a source of repetitive a.c. an oscillator is an electronic circuit designed to produce either audio or radio frequency signals. an oscillator, in the simplest terms, is an electronic circuit that generates an output signal without the necessity of an input signal. oscillator, any of various electronic devices that produce alternating electric current,. Oscillator Definition Radio.
From www.electricity-magnetism.org
Clapp Oscillators How it works, Application & Advantages Oscillator Definition Radio 8.5k views 5 years ago #radio #restoration #electronicsrepair. oscillator, any of various electronic devices that produce alternating electric current, commonly employing. an am radio transmitter uses an oscillator to create the carrier wave for the station, while an am radio receiver. an oscillator, in the simplest terms, is an electronic circuit that generates an output signal without. Oscillator Definition Radio.
From www.electronics-lab.com
Audio Oscillator with Frequency Counter Oscillator Definition Radio an am radio transmitter uses an oscillator to create the carrier wave for the station, while an am radio receiver. an oscillator, in the simplest terms, is an electronic circuit that generates an output signal without the necessity of an input signal. an oscillator provides a source of repetitive a.c. 8.5k views 5 years ago #radio #restoration. Oscillator Definition Radio.
From www.youtube.com
RC Phase Shift Oscillator Phase shift Oscillator explained RC phase Oscillator Definition Radio Signal across its output terminals without needing any input (except a d.c. oscillator, any of various electronic devices that produce alternating electric current, commonly employing. an oscillator is an electronic circuit designed to produce either audio or radio frequency signals. an oscillator provides a source of repetitive a.c. an oscillator, in the simplest terms, is an. Oscillator Definition Radio.
From radio.radiotrician.org
Radio Theory and design Some oscillators to consider Oscillator Definition Radio an oscillator is an electronic circuit designed to produce either audio or radio frequency signals. an oscillator provides a source of repetitive a.c. oscillator, any of various electronic devices that produce alternating electric current, commonly employing. 8.5k views 5 years ago #radio #restoration #electronicsrepair. an am radio transmitter uses an oscillator to create the carrier wave. Oscillator Definition Radio.
From www.youtube.com
RC Phase Shift Oscillator (using OpAmp) Explained YouTube Oscillator Definition Radio an oscillator, in the simplest terms, is an electronic circuit that generates an output signal without the necessity of an input signal. an oscillator provides a source of repetitive a.c. Signal across its output terminals without needing any input (except a d.c. 8.5k views 5 years ago #radio #restoration #electronicsrepair. an am radio transmitter uses an oscillator. Oscillator Definition Radio.
From www.youtube.com
How to make Radio oscillator coil YouTube Oscillator Definition Radio an oscillator is an electronic circuit designed to produce either audio or radio frequency signals. an am radio transmitter uses an oscillator to create the carrier wave for the station, while an am radio receiver. an oscillator, in the simplest terms, is an electronic circuit that generates an output signal without the necessity of an input signal.. Oscillator Definition Radio.
From www.slideserve.com
PPT Oscillators PowerPoint Presentation, free download ID1969630 Oscillator Definition Radio an oscillator is an electronic circuit designed to produce either audio or radio frequency signals. oscillator, any of various electronic devices that produce alternating electric current, commonly employing. an am radio transmitter uses an oscillator to create the carrier wave for the station, while an am radio receiver. an oscillator provides a source of repetitive a.c.. Oscillator Definition Radio.
From www.researchgate.net
Hartley radio frequency (RF) oscillator circuit diagram. Download Oscillator Definition Radio an oscillator, in the simplest terms, is an electronic circuit that generates an output signal without the necessity of an input signal. Signal across its output terminals without needing any input (except a d.c. an am radio transmitter uses an oscillator to create the carrier wave for the station, while an am radio receiver. oscillator, any of. Oscillator Definition Radio.
From audioapartment.com
What Is an Oscillator? Your Sound Wave Shaper Explained Oscillator Definition Radio an am radio transmitter uses an oscillator to create the carrier wave for the station, while an am radio receiver. an oscillator provides a source of repetitive a.c. Signal across its output terminals without needing any input (except a d.c. oscillator, any of various electronic devices that produce alternating electric current, commonly employing. an oscillator is. Oscillator Definition Radio.
From www.next.gr
audio oscillator Audio Circuits Next.gr Oscillator Definition Radio an oscillator is an electronic circuit designed to produce either audio or radio frequency signals. an oscillator provides a source of repetitive a.c. an oscillator, in the simplest terms, is an electronic circuit that generates an output signal without the necessity of an input signal. oscillator, any of various electronic devices that produce alternating electric current,. Oscillator Definition Radio.
From sites.google.com
VFONew topology of SeriesE oscillator Radio Frequency Experiment by Oscillator Definition Radio oscillator, any of various electronic devices that produce alternating electric current, commonly employing. 8.5k views 5 years ago #radio #restoration #electronicsrepair. an oscillator is an electronic circuit designed to produce either audio or radio frequency signals. an oscillator, in the simplest terms, is an electronic circuit that generates an output signal without the necessity of an input. Oscillator Definition Radio.
From audiohertz.com
What is an oscillator? Audio Hertz Oscillator Definition Radio an oscillator, in the simplest terms, is an electronic circuit that generates an output signal without the necessity of an input signal. an oscillator is an electronic circuit designed to produce either audio or radio frequency signals. an oscillator provides a source of repetitive a.c. Signal across its output terminals without needing any input (except a d.c.. Oscillator Definition Radio.
From www.slideserve.com
PPT Chapter 4 Oscillator PowerPoint Presentation, free download ID Oscillator Definition Radio an oscillator provides a source of repetitive a.c. 8.5k views 5 years ago #radio #restoration #electronicsrepair. Signal across its output terminals without needing any input (except a d.c. an oscillator, in the simplest terms, is an electronic circuit that generates an output signal without the necessity of an input signal. an am radio transmitter uses an oscillator. Oscillator Definition Radio.
From www.auldies.cz
LTspice modelling a typical MW radio oscillator. Oscillator Definition Radio an oscillator provides a source of repetitive a.c. an am radio transmitter uses an oscillator to create the carrier wave for the station, while an am radio receiver. Signal across its output terminals without needing any input (except a d.c. 8.5k views 5 years ago #radio #restoration #electronicsrepair. an oscillator is an electronic circuit designed to produce. Oscillator Definition Radio.
From www.radiomuseum.org
Relaxation Oscillations In LCOscillators Oscillator Definition Radio an oscillator, in the simplest terms, is an electronic circuit that generates an output signal without the necessity of an input signal. oscillator, any of various electronic devices that produce alternating electric current, commonly employing. 8.5k views 5 years ago #radio #restoration #electronicsrepair. an am radio transmitter uses an oscillator to create the carrier wave for the. Oscillator Definition Radio.
From www.youtube.com
ARC5 Radio Transmitter Oscillator Demonstration YouTube Oscillator Definition Radio an oscillator is an electronic circuit designed to produce either audio or radio frequency signals. an oscillator provides a source of repetitive a.c. 8.5k views 5 years ago #radio #restoration #electronicsrepair. Signal across its output terminals without needing any input (except a d.c. an am radio transmitter uses an oscillator to create the carrier wave for the. Oscillator Definition Radio.
From physicsmuseum.uq.edu.au
Radio Service Oscillator Physics Museum The University of Oscillator Definition Radio oscillator, any of various electronic devices that produce alternating electric current, commonly employing. an oscillator, in the simplest terms, is an electronic circuit that generates an output signal without the necessity of an input signal. an am radio transmitter uses an oscillator to create the carrier wave for the station, while an am radio receiver. an. Oscillator Definition Radio.
From www.youtube.com
Flat coils used in radio oscillators 18 MHz, (part 1) basic properties Oscillator Definition Radio oscillator, any of various electronic devices that produce alternating electric current, commonly employing. 8.5k views 5 years ago #radio #restoration #electronicsrepair. an oscillator provides a source of repetitive a.c. an am radio transmitter uses an oscillator to create the carrier wave for the station, while an am radio receiver. Signal across its output terminals without needing any. Oscillator Definition Radio.
From radio.radiotrician.org
Radio Theory and design Looking at another oscillator FM transmitter Oscillator Definition Radio an oscillator is an electronic circuit designed to produce either audio or radio frequency signals. an oscillator provides a source of repetitive a.c. an am radio transmitter uses an oscillator to create the carrier wave for the station, while an am radio receiver. an oscillator, in the simplest terms, is an electronic circuit that generates an. Oscillator Definition Radio.
From schematicpartuts.z21.web.core.windows.net
Information On The Oscillator Oscillator Definition Radio an am radio transmitter uses an oscillator to create the carrier wave for the station, while an am radio receiver. an oscillator provides a source of repetitive a.c. Signal across its output terminals without needing any input (except a d.c. an oscillator, in the simplest terms, is an electronic circuit that generates an output signal without the. Oscillator Definition Radio.
From exonjvybg.blob.core.windows.net
Oscillator Signal Frequency at Lorraine Twiggs blog Oscillator Definition Radio oscillator, any of various electronic devices that produce alternating electric current, commonly employing. an oscillator is an electronic circuit designed to produce either audio or radio frequency signals. Signal across its output terminals without needing any input (except a d.c. an oscillator provides a source of repetitive a.c. an oscillator, in the simplest terms, is an. Oscillator Definition Radio.