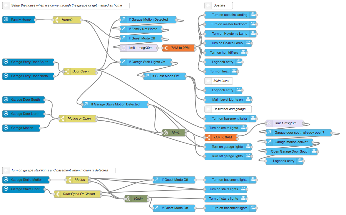
Home Assistant Automation Node Red . I explain the advantages it has over the. I have not included device. I decided to get back to home automation after a few years, and it looks like home assistant has pretty good automation now, so it got me thinking do people still recommend node red? I find node red easier than yaml, but i use a mix of traditional nodes and complex function nodes in node red. I have some flows in node. An ongoing list of nodes i have found useful for constructing home automation flows.
from www.thesmarthomehookup.com
I find node red easier than yaml, but i use a mix of traditional nodes and complex function nodes in node red. I have not included device. I explain the advantages it has over the. I decided to get back to home automation after a few years, and it looks like home assistant has pretty good automation now, so it got me thinking do people still recommend node red? An ongoing list of nodes i have found useful for constructing home automation flows. I have some flows in node.
Node Red + Home Assistant 2022 Beginner, Advanced and EXPERT Motion
Home Assistant Automation Node Red I find node red easier than yaml, but i use a mix of traditional nodes and complex function nodes in node red. I explain the advantages it has over the. An ongoing list of nodes i have found useful for constructing home automation flows. I find node red easier than yaml, but i use a mix of traditional nodes and complex function nodes in node red. I have not included device. I have some flows in node. I decided to get back to home automation after a few years, and it looks like home assistant has pretty good automation now, so it got me thinking do people still recommend node red?
From www.thesmarthomebook.com
Using NFC Tags to create automations in both HomeAssistant & Nodered Home Assistant Automation Node Red I have some flows in node. I decided to get back to home automation after a few years, and it looks like home assistant has pretty good automation now, so it got me thinking do people still recommend node red? I find node red easier than yaml, but i use a mix of traditional nodes and complex function nodes in. Home Assistant Automation Node Red.
From jordanrounds.com
Installing Node Red in Docker for Home Assistant Home Assistant Automation Node Red I have not included device. I explain the advantages it has over the. I find node red easier than yaml, but i use a mix of traditional nodes and complex function nodes in node red. I decided to get back to home automation after a few years, and it looks like home assistant has pretty good automation now, so it. Home Assistant Automation Node Red.
From www.tpsearchtool.com
How To Trigger A Node Red Flow From The Home Assistant Ui Images Home Assistant Automation Node Red I have some flows in node. I explain the advantages it has over the. I find node red easier than yaml, but i use a mix of traditional nodes and complex function nodes in node red. I decided to get back to home automation after a few years, and it looks like home assistant has pretty good automation now, so. Home Assistant Automation Node Red.
From www.youtube.com
How to get started with Node RED and Home Assistant YouTube Home Assistant Automation Node Red I have not included device. I decided to get back to home automation after a few years, and it looks like home assistant has pretty good automation now, so it got me thinking do people still recommend node red? I have some flows in node. I find node red easier than yaml, but i use a mix of traditional nodes. Home Assistant Automation Node Red.
From diyfuturism.com
Basic NodeRed Flows for Automating Lighting with Home Assistant DIY Home Assistant Automation Node Red I explain the advantages it has over the. I find node red easier than yaml, but i use a mix of traditional nodes and complex function nodes in node red. I decided to get back to home automation after a few years, and it looks like home assistant has pretty good automation now, so it got me thinking do people. Home Assistant Automation Node Red.
From server.vpnwp.com
Home automation part 5. Nodered installation for Home assistant. Home Assistant Automation Node Red I explain the advantages it has over the. I have some flows in node. I find node red easier than yaml, but i use a mix of traditional nodes and complex function nodes in node red. I have not included device. An ongoing list of nodes i have found useful for constructing home automation flows. I decided to get back. Home Assistant Automation Node Red.
From community.home-assistant.io
Create and update state of entity ID with node red NodeRED Home Home Assistant Automation Node Red I have some flows in node. I explain the advantages it has over the. I decided to get back to home automation after a few years, and it looks like home assistant has pretty good automation now, so it got me thinking do people still recommend node red? I find node red easier than yaml, but i use a mix. Home Assistant Automation Node Red.
From sixtymeters.com
NodeRED SixtyMeters Smart Home Home Assistant Automation Node Red An ongoing list of nodes i have found useful for constructing home automation flows. I find node red easier than yaml, but i use a mix of traditional nodes and complex function nodes in node red. I have some flows in node. I explain the advantages it has over the. I decided to get back to home automation after a. Home Assistant Automation Node Red.
From www.youtube.com
NodeRED + Home Assistant HowTo YouTube Home Assistant Automation Node Red I have some flows in node. I explain the advantages it has over the. I decided to get back to home automation after a few years, and it looks like home assistant has pretty good automation now, so it got me thinking do people still recommend node red? I have not included device. An ongoing list of nodes i have. Home Assistant Automation Node Red.
From www.youtube.com
NodeRed Setup in Home Assistant Getting Started YouTube Home Assistant Automation Node Red I have not included device. I have some flows in node. I find node red easier than yaml, but i use a mix of traditional nodes and complex function nodes in node red. An ongoing list of nodes i have found useful for constructing home automation flows. I decided to get back to home automation after a few years, and. Home Assistant Automation Node Red.
From efundies.com
NodeRED Making Home Automation With Home Assistant Fun Home Assistant Automation Node Red An ongoing list of nodes i have found useful for constructing home automation flows. I explain the advantages it has over the. I have not included device. I decided to get back to home automation after a few years, and it looks like home assistant has pretty good automation now, so it got me thinking do people still recommend node. Home Assistant Automation Node Red.
From xploreautomation.com
Node Red Home Assistant Turn ON Light When Door Opens update 2024 Home Assistant Automation Node Red I explain the advantages it has over the. I have some flows in node. I find node red easier than yaml, but i use a mix of traditional nodes and complex function nodes in node red. I decided to get back to home automation after a few years, and it looks like home assistant has pretty good automation now, so. Home Assistant Automation Node Red.
From www.thesmarthomehookup.com
Node Red + Home Assistant 2022 Beginner, Advanced and EXPERT Motion Home Assistant Automation Node Red I find node red easier than yaml, but i use a mix of traditional nodes and complex function nodes in node red. I explain the advantages it has over the. An ongoing list of nodes i have found useful for constructing home automation flows. I have some flows in node. I have not included device. I decided to get back. Home Assistant Automation Node Red.
From github.com
GitHub walthowd/hanoderedautomations Home Assistant NodeRED Home Assistant Automation Node Red I have not included device. An ongoing list of nodes i have found useful for constructing home automation flows. I find node red easier than yaml, but i use a mix of traditional nodes and complex function nodes in node red. I explain the advantages it has over the. I have some flows in node. I decided to get back. Home Assistant Automation Node Red.
From community.home-assistant.io
Help with a node red light automation NodeRED Home Assistant Community Home Assistant Automation Node Red I explain the advantages it has over the. I have not included device. I find node red easier than yaml, but i use a mix of traditional nodes and complex function nodes in node red. I have some flows in node. I decided to get back to home automation after a few years, and it looks like home assistant has. Home Assistant Automation Node Red.
From community.home-assistant.io
Node red ZHA trigger correct way of doing it? NodeRED Home Home Assistant Automation Node Red I have not included device. I find node red easier than yaml, but i use a mix of traditional nodes and complex function nodes in node red. An ongoing list of nodes i have found useful for constructing home automation flows. I decided to get back to home automation after a few years, and it looks like home assistant has. Home Assistant Automation Node Red.
From blog.fuzzymistborn.com
Setting up NodeRed Home Assistant Automation Node Red I explain the advantages it has over the. I decided to get back to home automation after a few years, and it looks like home assistant has pretty good automation now, so it got me thinking do people still recommend node red? I have not included device. I have some flows in node. An ongoing list of nodes i have. Home Assistant Automation Node Red.
From letsautomate.net
Home Assistant Vs NodeRED Which is the Better Choice? Let's Automate! Home Assistant Automation Node Red I have not included device. I have some flows in node. An ongoing list of nodes i have found useful for constructing home automation flows. I decided to get back to home automation after a few years, and it looks like home assistant has pretty good automation now, so it got me thinking do people still recommend node red? I. Home Assistant Automation Node Red.
From community.home-assistant.io
The NodeRED ha entity node is deprecated in favour of four individual Home Assistant Automation Node Red I have not included device. I explain the advantages it has over the. I find node red easier than yaml, but i use a mix of traditional nodes and complex function nodes in node red. I have some flows in node. An ongoing list of nodes i have found useful for constructing home automation flows. I decided to get back. Home Assistant Automation Node Red.
From red.cb-net.co.uk
Home NodeRED Smart Home Control Home Assistant Automation Node Red I have not included device. I find node red easier than yaml, but i use a mix of traditional nodes and complex function nodes in node red. I decided to get back to home automation after a few years, and it looks like home assistant has pretty good automation now, so it got me thinking do people still recommend node. Home Assistant Automation Node Red.
From circuitdigest.com
Home Automation using NodeRED and Home Assistant on Raspberry Pi Home Assistant Automation Node Red I decided to get back to home automation after a few years, and it looks like home assistant has pretty good automation now, so it got me thinking do people still recommend node red? I have some flows in node. I explain the advantages it has over the. I have not included device. An ongoing list of nodes i have. Home Assistant Automation Node Red.
From bravocontrols.com
NodeRed GUI for Home Automation Bravo Controls Home Assistant Automation Node Red I find node red easier than yaml, but i use a mix of traditional nodes and complex function nodes in node red. I decided to get back to home automation after a few years, and it looks like home assistant has pretty good automation now, so it got me thinking do people still recommend node red? I have some flows. Home Assistant Automation Node Red.
From awesomeopensource.com
Node Red Contrib Homebridge Automation Home Assistant Automation Node Red I decided to get back to home automation after a few years, and it looks like home assistant has pretty good automation now, so it got me thinking do people still recommend node red? An ongoing list of nodes i have found useful for constructing home automation flows. I find node red easier than yaml, but i use a mix. Home Assistant Automation Node Red.
From circuitdigest.com
Home Automation using NodeRED and Home Assistant on Raspberry Pi Home Assistant Automation Node Red I explain the advantages it has over the. I find node red easier than yaml, but i use a mix of traditional nodes and complex function nodes in node red. I have not included device. I have some flows in node. I decided to get back to home automation after a few years, and it looks like home assistant has. Home Assistant Automation Node Red.
From blog.gruby.com
Home Assistant and NodeRED, automation perfected? Scott Gruby's Blog Home Assistant Automation Node Red I find node red easier than yaml, but i use a mix of traditional nodes and complex function nodes in node red. I have not included device. I explain the advantages it has over the. I decided to get back to home automation after a few years, and it looks like home assistant has pretty good automation now, so it. Home Assistant Automation Node Red.
From mavink.com
Node Red Home Assistant Automations Examples Home Assistant Automation Node Red An ongoing list of nodes i have found useful for constructing home automation flows. I decided to get back to home automation after a few years, and it looks like home assistant has pretty good automation now, so it got me thinking do people still recommend node red? I explain the advantages it has over the. I have some flows. Home Assistant Automation Node Red.
From circuitdigest.com
Home Automation using NodeRED and Home Assistant on Raspberry Pi Home Assistant Automation Node Red An ongoing list of nodes i have found useful for constructing home automation flows. I have not included device. I have some flows in node. I decided to get back to home automation after a few years, and it looks like home assistant has pretty good automation now, so it got me thinking do people still recommend node red? I. Home Assistant Automation Node Red.
From iotdesignpro.com
Home Automation with NodeRED and Raspberry Pi Control Lights & Read Home Assistant Automation Node Red I find node red easier than yaml, but i use a mix of traditional nodes and complex function nodes in node red. I have some flows in node. I explain the advantages it has over the. I have not included device. An ongoing list of nodes i have found useful for constructing home automation flows. I decided to get back. Home Assistant Automation Node Red.
From circuitdigest.com
How to use Google Assistant with NodeRED for Home Automation An Home Assistant Automation Node Red I find node red easier than yaml, but i use a mix of traditional nodes and complex function nodes in node red. I have not included device. I have some flows in node. An ongoing list of nodes i have found useful for constructing home automation flows. I decided to get back to home automation after a few years, and. Home Assistant Automation Node Red.
From community.home-assistant.io
Convert Node Red to Home Assistant Automation Configuration Home Home Assistant Automation Node Red An ongoing list of nodes i have found useful for constructing home automation flows. I find node red easier than yaml, but i use a mix of traditional nodes and complex function nodes in node red. I have not included device. I decided to get back to home automation after a few years, and it looks like home assistant has. Home Assistant Automation Node Red.
From community.home-assistant.io
NodeRed Automation NodeRED Home Assistant Community Home Assistant Automation Node Red I have some flows in node. I have not included device. I find node red easier than yaml, but i use a mix of traditional nodes and complex function nodes in node red. I decided to get back to home automation after a few years, and it looks like home assistant has pretty good automation now, so it got me. Home Assistant Automation Node Red.
From www.youtube.com
Home Assistant And NodeRED Lighting Automation With ESPresence Home Assistant Automation Node Red I have some flows in node. I have not included device. I decided to get back to home automation after a few years, and it looks like home assistant has pretty good automation now, so it got me thinking do people still recommend node red? An ongoing list of nodes i have found useful for constructing home automation flows. I. Home Assistant Automation Node Red.
From xploreautomation.com
Node Red Home Assistant Turn ON Light When Door Opens update 2024 Home Assistant Automation Node Red I find node red easier than yaml, but i use a mix of traditional nodes and complex function nodes in node red. I decided to get back to home automation after a few years, and it looks like home assistant has pretty good automation now, so it got me thinking do people still recommend node red? I have some flows. Home Assistant Automation Node Red.
From community.home-assistant.io
NodeRed flow examples NodeRED Home Assistant Community Home Assistant Automation Node Red I explain the advantages it has over the. I have some flows in node. I have not included device. I decided to get back to home automation after a few years, and it looks like home assistant has pretty good automation now, so it got me thinking do people still recommend node red? An ongoing list of nodes i have. Home Assistant Automation Node Red.
From community.home-assistant.io
Home occupancy based on motion sensors, device trackers and door Home Assistant Automation Node Red I find node red easier than yaml, but i use a mix of traditional nodes and complex function nodes in node red. I explain the advantages it has over the. I have some flows in node. An ongoing list of nodes i have found useful for constructing home automation flows. I have not included device. I decided to get back. Home Assistant Automation Node Red.