Diode In Solenoid Circuit . When the diode conducts after the switch turns off, its peak current is the solenoid current, or 1.2 amps in this case. Controlling a solenoid with an arduino. This is the simplest and easiest way to drive a solenoid. In this tutorial, we will look at the basics of solenoids and how they work. Then we will design a small circuit that can drive a solenoid from the input/output pins on your arduino board. However, it doesn't need to conduct this current indefinitely, while the normal current rating. A significant voltage drop between the power supply and. The inductive energy of the solenoid decays through a diode up to the battery voltage. Whether the freewheeling diode should be placed nearer the switching device, or nearer the solenoid, is a design decision whose.
from mechatrofice.com
In this tutorial, we will look at the basics of solenoids and how they work. This is the simplest and easiest way to drive a solenoid. However, it doesn't need to conduct this current indefinitely, while the normal current rating. Controlling a solenoid with an arduino. Whether the freewheeling diode should be placed nearer the switching device, or nearer the solenoid, is a design decision whose. When the diode conducts after the switch turns off, its peak current is the solenoid current, or 1.2 amps in this case. A significant voltage drop between the power supply and. The inductive energy of the solenoid decays through a diode up to the battery voltage. Then we will design a small circuit that can drive a solenoid from the input/output pins on your arduino board.
Solenoid valve control using arduino
Diode In Solenoid Circuit Whether the freewheeling diode should be placed nearer the switching device, or nearer the solenoid, is a design decision whose. However, it doesn't need to conduct this current indefinitely, while the normal current rating. Controlling a solenoid with an arduino. This is the simplest and easiest way to drive a solenoid. In this tutorial, we will look at the basics of solenoids and how they work. A significant voltage drop between the power supply and. The inductive energy of the solenoid decays through a diode up to the battery voltage. When the diode conducts after the switch turns off, its peak current is the solenoid current, or 1.2 amps in this case. Then we will design a small circuit that can drive a solenoid from the input/output pins on your arduino board. Whether the freewheeling diode should be placed nearer the switching device, or nearer the solenoid, is a design decision whose.
From www.circuits-diy.com
Solenoid Driver Circuit TIP120 Diode In Solenoid Circuit This is the simplest and easiest way to drive a solenoid. Whether the freewheeling diode should be placed nearer the switching device, or nearer the solenoid, is a design decision whose. However, it doesn't need to conduct this current indefinitely, while the normal current rating. Controlling a solenoid with an arduino. When the diode conducts after the switch turns off,. Diode In Solenoid Circuit.
From forum.arduino.cc
Using Diodes in circuits with Solenoids General Electronics Arduino Forum Diode In Solenoid Circuit This is the simplest and easiest way to drive a solenoid. A significant voltage drop between the power supply and. Whether the freewheeling diode should be placed nearer the switching device, or nearer the solenoid, is a design decision whose. Then we will design a small circuit that can drive a solenoid from the input/output pins on your arduino board.. Diode In Solenoid Circuit.
From itecnotes.com
Electrical Flyback Diode for 24V DC Solenoid Valuable Tech Notes Diode In Solenoid Circuit A significant voltage drop between the power supply and. In this tutorial, we will look at the basics of solenoids and how they work. This is the simplest and easiest way to drive a solenoid. The inductive energy of the solenoid decays through a diode up to the battery voltage. However, it doesn't need to conduct this current indefinitely, while. Diode In Solenoid Circuit.
From www.eevblog.com
How to improve Solenoids open/close response time ? Page 1 Diode In Solenoid Circuit In this tutorial, we will look at the basics of solenoids and how they work. When the diode conducts after the switch turns off, its peak current is the solenoid current, or 1.2 amps in this case. A significant voltage drop between the power supply and. The inductive energy of the solenoid decays through a diode up to the battery. Diode In Solenoid Circuit.
From www.arrow.com
Solenoid Tutorial Controlling a Solenoid with Arduino Diode In Solenoid Circuit This is the simplest and easiest way to drive a solenoid. Controlling a solenoid with an arduino. In this tutorial, we will look at the basics of solenoids and how they work. The inductive energy of the solenoid decays through a diode up to the battery voltage. However, it doesn't need to conduct this current indefinitely, while the normal current. Diode In Solenoid Circuit.
From guidediagramcolatitude.z21.web.core.windows.net
How To Wire Solenoid Switch Diode In Solenoid Circuit In this tutorial, we will look at the basics of solenoids and how they work. A significant voltage drop between the power supply and. When the diode conducts after the switch turns off, its peak current is the solenoid current, or 1.2 amps in this case. Then we will design a small circuit that can drive a solenoid from the. Diode In Solenoid Circuit.
From www.martyncurrey.com
Controlling a Solenoid Valve from an Arduino Martyn Currey Diode In Solenoid Circuit In this tutorial, we will look at the basics of solenoids and how they work. When the diode conducts after the switch turns off, its peak current is the solenoid current, or 1.2 amps in this case. The inductive energy of the solenoid decays through a diode up to the battery voltage. A significant voltage drop between the power supply. Diode In Solenoid Circuit.
From www.theengineeringprojects.com
What is Linear Solenoid The Engineering Projects Diode In Solenoid Circuit When the diode conducts after the switch turns off, its peak current is the solenoid current, or 1.2 amps in this case. Controlling a solenoid with an arduino. This is the simplest and easiest way to drive a solenoid. However, it doesn't need to conduct this current indefinitely, while the normal current rating. In this tutorial, we will look at. Diode In Solenoid Circuit.
From www.eleccircuit.com
8A solenoid coil driver circuit using MOSFET Diode In Solenoid Circuit When the diode conducts after the switch turns off, its peak current is the solenoid current, or 1.2 amps in this case. However, it doesn't need to conduct this current indefinitely, while the normal current rating. A significant voltage drop between the power supply and. In this tutorial, we will look at the basics of solenoids and how they work.. Diode In Solenoid Circuit.
From www.youtube.com
Using a Diode with your Battery Contactor and Starter Solenoid YouTube Diode In Solenoid Circuit Controlling a solenoid with an arduino. Then we will design a small circuit that can drive a solenoid from the input/output pins on your arduino board. This is the simplest and easiest way to drive a solenoid. When the diode conducts after the switch turns off, its peak current is the solenoid current, or 1.2 amps in this case. Whether. Diode In Solenoid Circuit.
From www.circuits-diy.com
Solenoid Driver Circuit Diode In Solenoid Circuit Controlling a solenoid with an arduino. Whether the freewheeling diode should be placed nearer the switching device, or nearer the solenoid, is a design decision whose. Then we will design a small circuit that can drive a solenoid from the input/output pins on your arduino board. However, it doesn't need to conduct this current indefinitely, while the normal current rating.. Diode In Solenoid Circuit.
From top10electrical.blogspot.com
SOLENOIDS ENGINEERING ARTICLES Diode In Solenoid Circuit However, it doesn't need to conduct this current indefinitely, while the normal current rating. A significant voltage drop between the power supply and. Then we will design a small circuit that can drive a solenoid from the input/output pins on your arduino board. In this tutorial, we will look at the basics of solenoids and how they work. When the. Diode In Solenoid Circuit.
From itecnotes.com
Flyback and Snubber Diodes Correct Usage Across Motors and Transistors Valuable Tech Notes Diode In Solenoid Circuit Whether the freewheeling diode should be placed nearer the switching device, or nearer the solenoid, is a design decision whose. However, it doesn't need to conduct this current indefinitely, while the normal current rating. This is the simplest and easiest way to drive a solenoid. Controlling a solenoid with an arduino. The inductive energy of the solenoid decays through a. Diode In Solenoid Circuit.
From klagkgudz.blob.core.windows.net
Solenoid Arduino Setup at Pamela Plunkett blog Diode In Solenoid Circuit When the diode conducts after the switch turns off, its peak current is the solenoid current, or 1.2 amps in this case. Controlling a solenoid with an arduino. Whether the freewheeling diode should be placed nearer the switching device, or nearer the solenoid, is a design decision whose. A significant voltage drop between the power supply and. However, it doesn't. Diode In Solenoid Circuit.
From www.eleccircuit.com
What is Zener diode? Its principle working and example usage Diode In Solenoid Circuit When the diode conducts after the switch turns off, its peak current is the solenoid current, or 1.2 amps in this case. Controlling a solenoid with an arduino. Whether the freewheeling diode should be placed nearer the switching device, or nearer the solenoid, is a design decision whose. A significant voltage drop between the power supply and. This is the. Diode In Solenoid Circuit.
From forum.arduino.cc
Circuit for controlling multiple solenoids General Electronics Arduino Forum Diode In Solenoid Circuit This is the simplest and easiest way to drive a solenoid. The inductive energy of the solenoid decays through a diode up to the battery voltage. However, it doesn't need to conduct this current indefinitely, while the normal current rating. In this tutorial, we will look at the basics of solenoids and how they work. Then we will design a. Diode In Solenoid Circuit.
From mechatrofice.com
Solenoid valve control using arduino Diode In Solenoid Circuit Controlling a solenoid with an arduino. A significant voltage drop between the power supply and. However, it doesn't need to conduct this current indefinitely, while the normal current rating. Whether the freewheeling diode should be placed nearer the switching device, or nearer the solenoid, is a design decision whose. The inductive energy of the solenoid decays through a diode up. Diode In Solenoid Circuit.
From www.makerguides.com
Control a Solenoid With Arduino Diode In Solenoid Circuit In this tutorial, we will look at the basics of solenoids and how they work. This is the simplest and easiest way to drive a solenoid. Controlling a solenoid with an arduino. Then we will design a small circuit that can drive a solenoid from the input/output pins on your arduino board. When the diode conducts after the switch turns. Diode In Solenoid Circuit.
From www.pipajaya.com
solenoid valve arduino Arduino mosfet solenoid switch control using diagram valves valve Diode In Solenoid Circuit In this tutorial, we will look at the basics of solenoids and how they work. Controlling a solenoid with an arduino. The inductive energy of the solenoid decays through a diode up to the battery voltage. However, it doesn't need to conduct this current indefinitely, while the normal current rating. This is the simplest and easiest way to drive a. Diode In Solenoid Circuit.
From circuitdigest.com
Solenoid Driver Circuit Diagram Diode In Solenoid Circuit Then we will design a small circuit that can drive a solenoid from the input/output pins on your arduino board. This is the simplest and easiest way to drive a solenoid. Whether the freewheeling diode should be placed nearer the switching device, or nearer the solenoid, is a design decision whose. When the diode conducts after the switch turns off,. Diode In Solenoid Circuit.
From humptydumptying.blogspot.com
What Is A Diode Suppressed Solenoid Diode In Solenoid Circuit This is the simplest and easiest way to drive a solenoid. A significant voltage drop between the power supply and. When the diode conducts after the switch turns off, its peak current is the solenoid current, or 1.2 amps in this case. In this tutorial, we will look at the basics of solenoids and how they work. The inductive energy. Diode In Solenoid Circuit.
From www.thirdgen.org
Starter Solenoid Diode? Third Generation FBody Message Boards Diode In Solenoid Circuit Controlling a solenoid with an arduino. A significant voltage drop between the power supply and. The inductive energy of the solenoid decays through a diode up to the battery voltage. Then we will design a small circuit that can drive a solenoid from the input/output pins on your arduino board. When the diode conducts after the switch turns off, its. Diode In Solenoid Circuit.
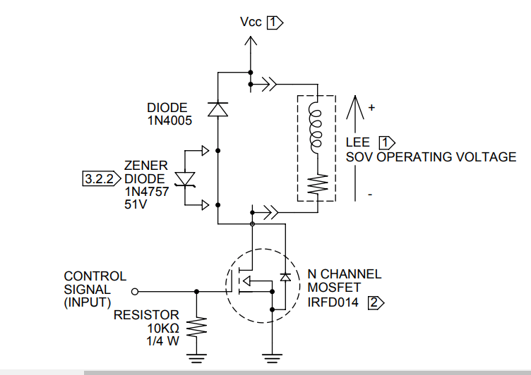
From www.theleeco.com
Drive Circuits The Lee Company Diode In Solenoid Circuit Controlling a solenoid with an arduino. Then we will design a small circuit that can drive a solenoid from the input/output pins on your arduino board. This is the simplest and easiest way to drive a solenoid. A significant voltage drop between the power supply and. Whether the freewheeling diode should be placed nearer the switching device, or nearer the. Diode In Solenoid Circuit.
From mechatrofice.com
Solenoid valve control using arduino Diode In Solenoid Circuit When the diode conducts after the switch turns off, its peak current is the solenoid current, or 1.2 amps in this case. Controlling a solenoid with an arduino. The inductive energy of the solenoid decays through a diode up to the battery voltage. This is the simplest and easiest way to drive a solenoid. Then we will design a small. Diode In Solenoid Circuit.
From www.g7smy.co.uk
Solenoids on the Arduino with MOSFET power g7smy.co.uk Diode In Solenoid Circuit When the diode conducts after the switch turns off, its peak current is the solenoid current, or 1.2 amps in this case. Controlling a solenoid with an arduino. In this tutorial, we will look at the basics of solenoids and how they work. Whether the freewheeling diode should be placed nearer the switching device, or nearer the solenoid, is a. Diode In Solenoid Circuit.
From www.arrow.com
How Flyback Diodes Work Snubber Diodes Explained Diode In Solenoid Circuit A significant voltage drop between the power supply and. Controlling a solenoid with an arduino. When the diode conducts after the switch turns off, its peak current is the solenoid current, or 1.2 amps in this case. The inductive energy of the solenoid decays through a diode up to the battery voltage. Whether the freewheeling diode should be placed nearer. Diode In Solenoid Circuit.
From itecnotes.com
Electronic Flyback diode placement for solenoid valve simulation circuit Valuable Tech Notes Diode In Solenoid Circuit In this tutorial, we will look at the basics of solenoids and how they work. This is the simplest and easiest way to drive a solenoid. A significant voltage drop between the power supply and. When the diode conducts after the switch turns off, its peak current is the solenoid current, or 1.2 amps in this case. Controlling a solenoid. Diode In Solenoid Circuit.
From theorycircuit.com
Solenoid Driver Circuit Diode In Solenoid Circuit Whether the freewheeling diode should be placed nearer the switching device, or nearer the solenoid, is a design decision whose. Controlling a solenoid with an arduino. A significant voltage drop between the power supply and. The inductive energy of the solenoid decays through a diode up to the battery voltage. When the diode conducts after the switch turns off, its. Diode In Solenoid Circuit.
From forum.arduino.cc
Using Diodes in circuits with Solenoids General Electronics Arduino Forum Diode In Solenoid Circuit This is the simplest and easiest way to drive a solenoid. Controlling a solenoid with an arduino. Whether the freewheeling diode should be placed nearer the switching device, or nearer the solenoid, is a design decision whose. Then we will design a small circuit that can drive a solenoid from the input/output pins on your arduino board. However, it doesn't. Diode In Solenoid Circuit.
From electronics.stackexchange.com
mosfet Appropriate solenoid valve flyback diode Electrical Engineering Stack Exchange Diode In Solenoid Circuit When the diode conducts after the switch turns off, its peak current is the solenoid current, or 1.2 amps in this case. This is the simplest and easiest way to drive a solenoid. In this tutorial, we will look at the basics of solenoids and how they work. Whether the freewheeling diode should be placed nearer the switching device, or. Diode In Solenoid Circuit.
From control.com
Info Byte Preventing Relay Burnout with Flyback Diodes Technical Articles Diode In Solenoid Circuit However, it doesn't need to conduct this current indefinitely, while the normal current rating. This is the simplest and easiest way to drive a solenoid. Then we will design a small circuit that can drive a solenoid from the input/output pins on your arduino board. When the diode conducts after the switch turns off, its peak current is the solenoid. Diode In Solenoid Circuit.
From www.circuits-diy.com
Solenoid Driver Circuit Diode In Solenoid Circuit Controlling a solenoid with an arduino. This is the simplest and easiest way to drive a solenoid. Then we will design a small circuit that can drive a solenoid from the input/output pins on your arduino board. Whether the freewheeling diode should be placed nearer the switching device, or nearer the solenoid, is a design decision whose. However, it doesn't. Diode In Solenoid Circuit.
From electronics.stackexchange.com
Is a diode needed for this simple mini solenoid circuit? Electrical Engineering Stack Exchange Diode In Solenoid Circuit The inductive energy of the solenoid decays through a diode up to the battery voltage. When the diode conducts after the switch turns off, its peak current is the solenoid current, or 1.2 amps in this case. Then we will design a small circuit that can drive a solenoid from the input/output pins on your arduino board. However, it doesn't. Diode In Solenoid Circuit.
From desig781.blogspot.com
[Download 22+] Schematic Diagram Of Diode Diode In Solenoid Circuit However, it doesn't need to conduct this current indefinitely, while the normal current rating. This is the simplest and easiest way to drive a solenoid. Then we will design a small circuit that can drive a solenoid from the input/output pins on your arduino board. A significant voltage drop between the power supply and. When the diode conducts after the. Diode In Solenoid Circuit.
From theorycircuit.com
Solenoid Driver Circuit Diode In Solenoid Circuit Controlling a solenoid with an arduino. A significant voltage drop between the power supply and. This is the simplest and easiest way to drive a solenoid. In this tutorial, we will look at the basics of solenoids and how they work. Then we will design a small circuit that can drive a solenoid from the input/output pins on your arduino. Diode In Solenoid Circuit.