What Is A Latch Switch . These switches don’t require continuous compression for operation. Latches are similar to bipolar. A latching switch, when wired normally open, can be pressed once to close the electrical circuit and cause something to switch. Instead, they hold their position until they receive another pulse or signal to change state. A latching switch is a switch that once triggered on stays on until the power that goes into is removed or disabled. A latching switch is a switch that maintains its state after being activated. A switch is a device that can make or break an electrical circuit by changing the position of a contact. A latching switch, or you can say a latching relay, maintains its state (either open or closed) after being actuated by a brief electrical pulse. Unlike other switches, which operate.
from www.circuits-diy.com
A latching switch is a switch that maintains its state after being activated. A latching switch is a switch that once triggered on stays on until the power that goes into is removed or disabled. Instead, they hold their position until they receive another pulse or signal to change state. A latching switch, or you can say a latching relay, maintains its state (either open or closed) after being actuated by a brief electrical pulse. Latches are similar to bipolar. A latching switch, when wired normally open, can be pressed once to close the electrical circuit and cause something to switch. Unlike other switches, which operate. A switch is a device that can make or break an electrical circuit by changing the position of a contact. These switches don’t require continuous compression for operation.
Soft Latch Switch Circuit
What Is A Latch Switch Instead, they hold their position until they receive another pulse or signal to change state. Latches are similar to bipolar. These switches don’t require continuous compression for operation. Instead, they hold their position until they receive another pulse or signal to change state. A latching switch, when wired normally open, can be pressed once to close the electrical circuit and cause something to switch. A switch is a device that can make or break an electrical circuit by changing the position of a contact. Unlike other switches, which operate. A latching switch is a switch that maintains its state after being activated. A latching switch, or you can say a latching relay, maintains its state (either open or closed) after being actuated by a brief electrical pulse. A latching switch is a switch that once triggered on stays on until the power that goes into is removed or disabled.
From www.reddit.com
Possible to use SPST momentary switch as a latch switch? r/AskElectronics What Is A Latch Switch A latching switch is a switch that once triggered on stays on until the power that goes into is removed or disabled. These switches don’t require continuous compression for operation. Instead, they hold their position until they receive another pulse or signal to change state. A latching switch is a switch that maintains its state after being activated. A latching. What Is A Latch Switch.
From www.marutsu.co.jp
押しボタンスイッチ 3 A 250 V ac ラッチ パネルマウント 赤 単極双投(SPDT)16(Dia.)mm 8118411 RS What Is A Latch Switch Unlike other switches, which operate. A latching switch is a switch that once triggered on stays on until the power that goes into is removed or disabled. A latching switch, or you can say a latching relay, maintains its state (either open or closed) after being actuated by a brief electrical pulse. These switches don’t require continuous compression for operation.. What Is A Latch Switch.
From www.epartsfast.com
MVWX600XW0 Maytag Washer Lid Latch Lock And Strike What Is A Latch Switch Unlike other switches, which operate. Instead, they hold their position until they receive another pulse or signal to change state. These switches don’t require continuous compression for operation. A latching switch, or you can say a latching relay, maintains its state (either open or closed) after being actuated by a brief electrical pulse. A latching switch is a switch that. What Is A Latch Switch.
From www.factoryoemparts.com
GM 20763454 Hood Latch & Switch/Sensor 20072014 Silverado Sierra What Is A Latch Switch These switches don’t require continuous compression for operation. A latching switch, when wired normally open, can be pressed once to close the electrical circuit and cause something to switch. A latching switch is a switch that maintains its state after being activated. Unlike other switches, which operate. A latching switch is a switch that once triggered on stays on until. What Is A Latch Switch.
From www.eejournal.com
Ultimate Guide to Switch Debounce (Part 5) EEJournal What Is A Latch Switch A latching switch, or you can say a latching relay, maintains its state (either open or closed) after being actuated by a brief electrical pulse. Unlike other switches, which operate. Instead, they hold their position until they receive another pulse or signal to change state. A latching switch is a switch that maintains its state after being activated. These switches. What Is A Latch Switch.
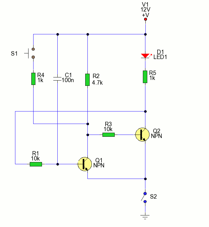
From www.circuits-diy.com
Latch Switch Using Transistors What Is A Latch Switch Instead, they hold their position until they receive another pulse or signal to change state. A latching switch, or you can say a latching relay, maintains its state (either open or closed) after being actuated by a brief electrical pulse. A switch is a device that can make or break an electrical circuit by changing the position of a contact.. What Is A Latch Switch.
From www.walmart.com
Door Bolt Lock, 2inch Plastic Sliding Flush Barrel Latch with Switch What Is A Latch Switch Unlike other switches, which operate. A latching switch, or you can say a latching relay, maintains its state (either open or closed) after being actuated by a brief electrical pulse. Instead, they hold their position until they receive another pulse or signal to change state. These switches don’t require continuous compression for operation. A latching switch is a switch that. What Is A Latch Switch.
From mydiagram.online
[DIAGRAM] D Latch Circuit Diagram What Is A Latch Switch Unlike other switches, which operate. A latching switch, when wired normally open, can be pressed once to close the electrical circuit and cause something to switch. A switch is a device that can make or break an electrical circuit by changing the position of a contact. A latching switch is a switch that once triggered on stays on until the. What Is A Latch Switch.
From howtotruck.com
How to Bypass Hood Latch Sensor What Is A Latch Switch A latching switch, or you can say a latching relay, maintains its state (either open or closed) after being actuated by a brief electrical pulse. Unlike other switches, which operate. A latching switch is a switch that once triggered on stays on until the power that goes into is removed or disabled. A latching switch, when wired normally open, can. What Is A Latch Switch.
From electronics.stackexchange.com
led Momentary\Pushbutton Latch Switch Electrical Engineering Stack What Is A Latch Switch A latching switch, or you can say a latching relay, maintains its state (either open or closed) after being actuated by a brief electrical pulse. Instead, they hold their position until they receive another pulse or signal to change state. A latching switch, when wired normally open, can be pressed once to close the electrical circuit and cause something to. What Is A Latch Switch.
From www.factoryoemparts.com
GM 20763454 Hood Latch & Switch/Sensor 20072014 Silverado Sierra What Is A Latch Switch Instead, they hold their position until they receive another pulse or signal to change state. A latching switch is a switch that once triggered on stays on until the power that goes into is removed or disabled. A latching switch is a switch that maintains its state after being activated. Latches are similar to bipolar. A latching switch, when wired. What Is A Latch Switch.
From www.electronics-lab.com
Simple Soft Latch Switch using PushButton What Is A Latch Switch These switches don’t require continuous compression for operation. Unlike other switches, which operate. A latching switch is a switch that maintains its state after being activated. Instead, they hold their position until they receive another pulse or signal to change state. A latching switch is a switch that once triggered on stays on until the power that goes into is. What Is A Latch Switch.
From mindsetsonline.co.uk
Push Button Latching Switch Mindsets Online What Is A Latch Switch A latching switch is a switch that maintains its state after being activated. Unlike other switches, which operate. Latches are similar to bipolar. A latching switch, when wired normally open, can be pressed once to close the electrical circuit and cause something to switch. A latching switch is a switch that once triggered on stays on until the power that. What Is A Latch Switch.
From www.youtube.com
How To Make Latch/Push Switch Circuit Using MOSFET Electronics What Is A Latch Switch A latching switch, or you can say a latching relay, maintains its state (either open or closed) after being actuated by a brief electrical pulse. A switch is a device that can make or break an electrical circuit by changing the position of a contact. Latches are similar to bipolar. Instead, they hold their position until they receive another pulse. What Is A Latch Switch.
From www.slideserve.com
PPT FIGURES FOR CHAPTER 11 LATCHES AND FLIPFLOPS PowerPoint What Is A Latch Switch Unlike other switches, which operate. A latching switch, or you can say a latching relay, maintains its state (either open or closed) after being actuated by a brief electrical pulse. These switches don’t require continuous compression for operation. A switch is a device that can make or break an electrical circuit by changing the position of a contact. Latches are. What Is A Latch Switch.
From pediaa.com
What is the Difference Between Latch and Flip Flop What Is A Latch Switch A latching switch, or you can say a latching relay, maintains its state (either open or closed) after being actuated by a brief electrical pulse. Unlike other switches, which operate. A latching switch, when wired normally open, can be pressed once to close the electrical circuit and cause something to switch. These switches don’t require continuous compression for operation. Latches. What Is A Latch Switch.
From www.melexis.com
Smart and connected starts from Latch & Switch ICs I Melexis What Is A Latch Switch A latching switch is a switch that once triggered on stays on until the power that goes into is removed or disabled. These switches don’t require continuous compression for operation. Latches are similar to bipolar. Unlike other switches, which operate. Instead, they hold their position until they receive another pulse or signal to change state. A latching switch, when wired. What Is A Latch Switch.
From www.chadwellsupply.com
Chadwell Supply. DISHWASHER LATCH SWITCH FOR GE® WD6X183 What Is A Latch Switch A switch is a device that can make or break an electrical circuit by changing the position of a contact. These switches don’t require continuous compression for operation. Unlike other switches, which operate. A latching switch is a switch that maintains its state after being activated. A latching switch is a switch that once triggered on stays on until the. What Is A Latch Switch.
From www.gap.uk.com
Switch Latch by Rockdoor News What Is A Latch Switch A latching switch, or you can say a latching relay, maintains its state (either open or closed) after being actuated by a brief electrical pulse. A latching switch, when wired normally open, can be pressed once to close the electrical circuit and cause something to switch. These switches don’t require continuous compression for operation. A latching switch is a switch. What Is A Latch Switch.
From circuitenginedundee.z13.web.core.windows.net
Latch Switch Circuit Diagram What Is A Latch Switch Unlike other switches, which operate. A switch is a device that can make or break an electrical circuit by changing the position of a contact. Instead, they hold their position until they receive another pulse or signal to change state. Latches are similar to bipolar. These switches don’t require continuous compression for operation. A latching switch, when wired normally open,. What Is A Latch Switch.
From www.circuits-diy.com
Soft Latch Switch Circuit What Is A Latch Switch A latching switch is a switch that once triggered on stays on until the power that goes into is removed or disabled. Unlike other switches, which operate. A switch is a device that can make or break an electrical circuit by changing the position of a contact. A latching switch is a switch that maintains its state after being activated.. What Is A Latch Switch.
From www.sexiezpix.com
Exemplo Desenho De Diagrama Latches sexiezpix Porn What Is A Latch Switch Unlike other switches, which operate. A switch is a device that can make or break an electrical circuit by changing the position of a contact. Latches are similar to bipolar. These switches don’t require continuous compression for operation. A latching switch, when wired normally open, can be pressed once to close the electrical circuit and cause something to switch. Instead,. What Is A Latch Switch.
From e2e.ti.com
Maximize shelf life with a pushbutton switch Power What Is A Latch Switch A switch is a device that can make or break an electrical circuit by changing the position of a contact. A latching switch is a switch that maintains its state after being activated. A latching switch is a switch that once triggered on stays on until the power that goes into is removed or disabled. Instead, they hold their position. What Is A Latch Switch.
From www.factoryoemparts.com
GM 20763454 Hood Latch & Switch/Sensor 20072014 Silverado Sierra What Is A Latch Switch A latching switch is a switch that once triggered on stays on until the power that goes into is removed or disabled. Instead, they hold their position until they receive another pulse or signal to change state. A latching switch, or you can say a latching relay, maintains its state (either open or closed) after being actuated by a brief. What Is A Latch Switch.
From tech.tdzire.com
Latch Vs Flip Flop What are the differences between a Latch and a What Is A Latch Switch A latching switch, when wired normally open, can be pressed once to close the electrical circuit and cause something to switch. Instead, they hold their position until they receive another pulse or signal to change state. A switch is a device that can make or break an electrical circuit by changing the position of a contact. These switches don’t require. What Is A Latch Switch.
From partsdr.com
WPW10404412 Whirlpool Door Latch and Switch Assembly Parts Dr What Is A Latch Switch A latching switch is a switch that once triggered on stays on until the power that goes into is removed or disabled. Latches are similar to bipolar. A switch is a device that can make or break an electrical circuit by changing the position of a contact. A latching switch is a switch that maintains its state after being activated.. What Is A Latch Switch.
From nationalswitchgear.com
140D161G01 Westinghouse LATCH CHECK SWITCH FOR DS / DSII What Is A Latch Switch A latching switch is a switch that maintains its state after being activated. A latching switch, or you can say a latching relay, maintains its state (either open or closed) after being actuated by a brief electrical pulse. Instead, they hold their position until they receive another pulse or signal to change state. Unlike other switches, which operate. A switch. What Is A Latch Switch.
From www.iqsdirectory.com
Door Latches Types, Uses, Features and Benefits What Is A Latch Switch A latching switch is a switch that maintains its state after being activated. Unlike other switches, which operate. A latching switch, or you can say a latching relay, maintains its state (either open or closed) after being actuated by a brief electrical pulse. A latching switch is a switch that once triggered on stays on until the power that goes. What Is A Latch Switch.
From spemco.com
Otto showcases their new P9 latching push button switches Spemco Switches What Is A Latch Switch These switches don’t require continuous compression for operation. A latching switch, or you can say a latching relay, maintains its state (either open or closed) after being actuated by a brief electrical pulse. Instead, they hold their position until they receive another pulse or signal to change state. A latching switch is a switch that maintains its state after being. What Is A Latch Switch.
From inter-gastro.dk
Latch switch Inter Gastro A/S What Is A Latch Switch Unlike other switches, which operate. A latching switch, or you can say a latching relay, maintains its state (either open or closed) after being actuated by a brief electrical pulse. Instead, they hold their position until they receive another pulse or signal to change state. Latches are similar to bipolar. A latching switch, when wired normally open, can be pressed. What Is A Latch Switch.
From www.cxi1.co.uk
Latch Switch What Is A Latch Switch A latching switch is a switch that once triggered on stays on until the power that goes into is removed or disabled. Latches are similar to bipolar. A latching switch is a switch that maintains its state after being activated. Instead, they hold their position until they receive another pulse or signal to change state. A latching switch, when wired. What Is A Latch Switch.
From www.amazon.co.jp
Amazon.co.jp mxuteuk 4個ラッチプッシュボタンスイッチ3A 250V AC 2ピンセルフロックSPST オン/オフ What Is A Latch Switch A latching switch is a switch that once triggered on stays on until the power that goes into is removed or disabled. A latching switch, or you can say a latching relay, maintains its state (either open or closed) after being actuated by a brief electrical pulse. A latching switch is a switch that maintains its state after being activated.. What Is A Latch Switch.
From www.organised-sound.com
How Does A Latch Circuit Work Wiring Diagram What Is A Latch Switch A latching switch, when wired normally open, can be pressed once to close the electrical circuit and cause something to switch. Unlike other switches, which operate. These switches don’t require continuous compression for operation. A latching switch is a switch that once triggered on stays on until the power that goes into is removed or disabled. A switch is a. What Is A Latch Switch.
From hbanpushbutton.en.made-in-china.com
China Manufacturer 30mm Self Locking 2 Position Latch Type Selector What Is A Latch Switch Latches are similar to bipolar. A switch is a device that can make or break an electrical circuit by changing the position of a contact. A latching switch, or you can say a latching relay, maintains its state (either open or closed) after being actuated by a brief electrical pulse. Instead, they hold their position until they receive another pulse. What Is A Latch Switch.
From circuits-diy.com
Latching Touch Switch For Controlling AC Appliances What Is A Latch Switch Latches are similar to bipolar. A latching switch is a switch that maintains its state after being activated. Instead, they hold their position until they receive another pulse or signal to change state. A latching switch, when wired normally open, can be pressed once to close the electrical circuit and cause something to switch. A latching switch, or you can. What Is A Latch Switch.