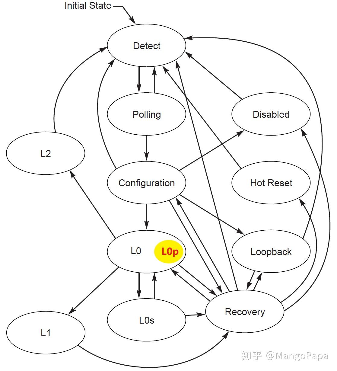
Flit Mode In Pcie . Figure 5 shows the bandwidth scaling of flit mode at 64.0 gt/s vs the 128b/130b encoding at 32.0 gt/s. In previous generations, in order to change link width, traffic was interrupted for several microseconds as the entire link. The first challenge is regarding new flit format and encoding changes. Pcie 6.0 introduces a new low power state called l0p that allows pcie 6.0 links to reduce power consumption by scaling the bandwidth usage without interrupting the data flow. The main difference between pcie 5.0 and 6.0 security features is scaling for the bandwidth, supporting the flit mode and supporting the new packet header format. The introduction of flit mode in pcie 6.0 presents new verification challenges for switches. • once in flit mode, we are always in flit mode even when the data rate degrades to an nrz data rate (e.g., 2.5. As shown in the diagram below, we can break down the key areas to consider. The packet efficiency of flit mode exceeds that of the 128b/130b.
from www.graniteriverlabs.com.cn
The packet efficiency of flit mode exceeds that of the 128b/130b. The introduction of flit mode in pcie 6.0 presents new verification challenges for switches. • once in flit mode, we are always in flit mode even when the data rate degrades to an nrz data rate (e.g., 2.5. Pcie 6.0 introduces a new low power state called l0p that allows pcie 6.0 links to reduce power consumption by scaling the bandwidth usage without interrupting the data flow. The first challenge is regarding new flit format and encoding changes. In previous generations, in order to change link width, traffic was interrupted for several microseconds as the entire link. The main difference between pcie 5.0 and 6.0 security features is scaling for the bandwidth, supporting the flit mode and supporting the new packet header format. As shown in the diagram below, we can break down the key areas to consider. Figure 5 shows the bandwidth scaling of flit mode at 64.0 gt/s vs the 128b/130b encoding at 32.0 gt/s.
突飞猛进的PCI Express 接口:PCIe 6.0的技术与特性 GRL China
Flit Mode In Pcie As shown in the diagram below, we can break down the key areas to consider. The first challenge is regarding new flit format and encoding changes. The main difference between pcie 5.0 and 6.0 security features is scaling for the bandwidth, supporting the flit mode and supporting the new packet header format. As shown in the diagram below, we can break down the key areas to consider. The packet efficiency of flit mode exceeds that of the 128b/130b. In previous generations, in order to change link width, traffic was interrupted for several microseconds as the entire link. • once in flit mode, we are always in flit mode even when the data rate degrades to an nrz data rate (e.g., 2.5. The introduction of flit mode in pcie 6.0 presents new verification challenges for switches. Pcie 6.0 introduces a new low power state called l0p that allows pcie 6.0 links to reduce power consumption by scaling the bandwidth usage without interrupting the data flow. Figure 5 shows the bandwidth scaling of flit mode at 64.0 gt/s vs the 128b/130b encoding at 32.0 gt/s.
From www.youtube.com
Exploring the PCIe 6.0 Specification Overview of FEC, CRC and Flit Mode Flit Mode In Pcie The first challenge is regarding new flit format and encoding changes. The packet efficiency of flit mode exceeds that of the 128b/130b. In previous generations, in order to change link width, traffic was interrupted for several microseconds as the entire link. The introduction of flit mode in pcie 6.0 presents new verification challenges for switches. Pcie 6.0 introduces a new. Flit Mode In Pcie.
From www.graniteriverlabs.com.cn
突飞猛进的PCI Express 接口:PCIe 6.0的技术与特性 GRL China Flit Mode In Pcie The packet efficiency of flit mode exceeds that of the 128b/130b. Figure 5 shows the bandwidth scaling of flit mode at 64.0 gt/s vs the 128b/130b encoding at 32.0 gt/s. In previous generations, in order to change link width, traffic was interrupted for several microseconds as the entire link. The main difference between pcie 5.0 and 6.0 security features is. Flit Mode In Pcie.
From pcisig.com
The PCIe® 6.0 Specification inar Q&A A Deeper Dive into FLIT Mode Flit Mode In Pcie Figure 5 shows the bandwidth scaling of flit mode at 64.0 gt/s vs the 128b/130b encoding at 32.0 gt/s. The introduction of flit mode in pcie 6.0 presents new verification challenges for switches. The main difference between pcie 5.0 and 6.0 security features is scaling for the bandwidth, supporting the flit mode and supporting the new packet header format. The. Flit Mode In Pcie.
From www.truechip.net
PCIe Gen 6 Verification IP Truechip Verification IP Truechip Flit Mode In Pcie As shown in the diagram below, we can break down the key areas to consider. Figure 5 shows the bandwidth scaling of flit mode at 64.0 gt/s vs the 128b/130b encoding at 32.0 gt/s. The first challenge is regarding new flit format and encoding changes. • once in flit mode, we are always in flit mode even when the data. Flit Mode In Pcie.
From zhuanlan.zhihu.com
Universal Chiplet Interconnect Express (UCIe)中文翻译第二章 知乎 Flit Mode In Pcie In previous generations, in order to change link width, traffic was interrupted for several microseconds as the entire link. The main difference between pcie 5.0 and 6.0 security features is scaling for the bandwidth, supporting the flit mode and supporting the new packet header format. Pcie 6.0 introduces a new low power state called l0p that allows pcie 6.0 links. Flit Mode In Pcie.
From blog.csdn.net
【最新技术早知道】PCIe Gen5 还没用上,Gen6 就来了?PCIe 6.0 系列文章之:《PCIe 6.0,到底 6 在哪 Flit Mode In Pcie The introduction of flit mode in pcie 6.0 presents new verification challenges for switches. Figure 5 shows the bandwidth scaling of flit mode at 64.0 gt/s vs the 128b/130b encoding at 32.0 gt/s. • once in flit mode, we are always in flit mode even when the data rate degrades to an nrz data rate (e.g., 2.5. The first challenge. Flit Mode In Pcie.
From developer.aliyun.com
【UCIe】UCIe 支持的协议及操作模式阿里云开发者社区 Flit Mode In Pcie The packet efficiency of flit mode exceeds that of the 128b/130b. The introduction of flit mode in pcie 6.0 presents new verification challenges for switches. In previous generations, in order to change link width, traffic was interrupted for several microseconds as the entire link. Figure 5 shows the bandwidth scaling of flit mode at 64.0 gt/s vs the 128b/130b encoding. Flit Mode In Pcie.
From zhuanlan.zhihu.com
浅谈PCIe及UCIe流量控制 知乎 Flit Mode In Pcie The main difference between pcie 5.0 and 6.0 security features is scaling for the bandwidth, supporting the flit mode and supporting the new packet header format. • once in flit mode, we are always in flit mode even when the data rate degrades to an nrz data rate (e.g., 2.5. In previous generations, in order to change link width, traffic. Flit Mode In Pcie.
From zhuanlan.zhihu.com
Universal Chiplet Interconnect Express (UCIe)中文翻译第三章 知乎 Flit Mode In Pcie Pcie 6.0 introduces a new low power state called l0p that allows pcie 6.0 links to reduce power consumption by scaling the bandwidth usage without interrupting the data flow. The main difference between pcie 5.0 and 6.0 security features is scaling for the bandwidth, supporting the flit mode and supporting the new packet header format. As shown in the diagram. Flit Mode In Pcie.
From blog.samtec.com
New PCIe 6.0 Live Demonstration The Samtec Blog Flit Mode In Pcie Figure 5 shows the bandwidth scaling of flit mode at 64.0 gt/s vs the 128b/130b encoding at 32.0 gt/s. The main difference between pcie 5.0 and 6.0 security features is scaling for the bandwidth, supporting the flit mode and supporting the new packet header format. In previous generations, in order to change link width, traffic was interrupted for several microseconds. Flit Mode In Pcie.
From www.storagereview.com
PCISIG Releases PCIe 6.0 Specifications Flit Mode In Pcie The main difference between pcie 5.0 and 6.0 security features is scaling for the bandwidth, supporting the flit mode and supporting the new packet header format. In previous generations, in order to change link width, traffic was interrupted for several microseconds as the entire link. Figure 5 shows the bandwidth scaling of flit mode at 64.0 gt/s vs the 128b/130b. Flit Mode In Pcie.
From www.teledynelecroy.com
Teledyne LeCroy Serial Data PCIE6BUS D Flit Mode In Pcie Figure 5 shows the bandwidth scaling of flit mode at 64.0 gt/s vs the 128b/130b encoding at 32.0 gt/s. The first challenge is regarding new flit format and encoding changes. The packet efficiency of flit mode exceeds that of the 128b/130b. The main difference between pcie 5.0 and 6.0 security features is scaling for the bandwidth, supporting the flit mode. Flit Mode In Pcie.
From meterpreter.org
Rambus Releases PCIe 6.0 Controller 64 GT/s data rates, PAM4 signaling Flit Mode In Pcie Figure 5 shows the bandwidth scaling of flit mode at 64.0 gt/s vs the 128b/130b encoding at 32.0 gt/s. In previous generations, in order to change link width, traffic was interrupted for several microseconds as the entire link. The main difference between pcie 5.0 and 6.0 security features is scaling for the bandwidth, supporting the flit mode and supporting the. Flit Mode In Pcie.
From community.cadence.com
Unraveling PCIe 6.0 Training Sequences Update and Verification Flit Mode In Pcie Pcie 6.0 introduces a new low power state called l0p that allows pcie 6.0 links to reduce power consumption by scaling the bandwidth usage without interrupting the data flow. The first challenge is regarding new flit format and encoding changes. As shown in the diagram below, we can break down the key areas to consider. The packet efficiency of flit. Flit Mode In Pcie.
From blog.csdn.net
Pcie6.0 Flit mode operationCSDN博客 Flit Mode In Pcie Figure 5 shows the bandwidth scaling of flit mode at 64.0 gt/s vs the 128b/130b encoding at 32.0 gt/s. The packet efficiency of flit mode exceeds that of the 128b/130b. The introduction of flit mode in pcie 6.0 presents new verification challenges for switches. As shown in the diagram below, we can break down the key areas to consider. The. Flit Mode In Pcie.
From blog.csdn.net
【UCIe】UCIe Standard 256B Flit for PCIe 6.0 vs. PCIe 6.0 Flit_pcie flit Flit Mode In Pcie Pcie 6.0 introduces a new low power state called l0p that allows pcie 6.0 links to reduce power consumption by scaling the bandwidth usage without interrupting the data flow. The introduction of flit mode in pcie 6.0 presents new verification challenges for switches. In previous generations, in order to change link width, traffic was interrupted for several microseconds as the. Flit Mode In Pcie.
From www.networkhardwares.com
QUADM2PCIECARDB Quad M.2 PCIe Adapter Card, x16 Quad Flit Mode In Pcie Figure 5 shows the bandwidth scaling of flit mode at 64.0 gt/s vs the 128b/130b encoding at 32.0 gt/s. In previous generations, in order to change link width, traffic was interrupted for several microseconds as the entire link. • once in flit mode, we are always in flit mode even when the data rate degrades to an nrz data rate. Flit Mode In Pcie.
From www.youtube.com
PCIe 6.0 Flit Mode on the VIAVI Xgig Platform YouTube Flit Mode In Pcie Figure 5 shows the bandwidth scaling of flit mode at 64.0 gt/s vs the 128b/130b encoding at 32.0 gt/s. As shown in the diagram below, we can break down the key areas to consider. The packet efficiency of flit mode exceeds that of the 128b/130b. In previous generations, in order to change link width, traffic was interrupted for several microseconds. Flit Mode In Pcie.
From www.semisaga.com
PCIe TLP Header, Packet Formats, Address Translation, Config Space Flit Mode In Pcie The first challenge is regarding new flit format and encoding changes. • once in flit mode, we are always in flit mode even when the data rate degrades to an nrz data rate (e.g., 2.5. The introduction of flit mode in pcie 6.0 presents new verification challenges for switches. Figure 5 shows the bandwidth scaling of flit mode at 64.0. Flit Mode In Pcie.
From blog.csdn.net
【UCIe】UCIe 支持的协议及操作模式_ucie1.1协议CSDN博客 Flit Mode In Pcie As shown in the diagram below, we can break down the key areas to consider. Pcie 6.0 introduces a new low power state called l0p that allows pcie 6.0 links to reduce power consumption by scaling the bandwidth usage without interrupting the data flow. Figure 5 shows the bandwidth scaling of flit mode at 64.0 gt/s vs the 128b/130b encoding. Flit Mode In Pcie.
From zhuanlan.zhihu.com
浅谈PCIe及UCIe流量控制 知乎 Flit Mode In Pcie • once in flit mode, we are always in flit mode even when the data rate degrades to an nrz data rate (e.g., 2.5. The packet efficiency of flit mode exceeds that of the 128b/130b. The main difference between pcie 5.0 and 6.0 security features is scaling for the bandwidth, supporting the flit mode and supporting the new packet header. Flit Mode In Pcie.
From www.anandtech.com
PCI Express 7.0 Spec Hits Draft 0.3, 512GBps Connectivity on Track For Flit Mode In Pcie The introduction of flit mode in pcie 6.0 presents new verification challenges for switches. • once in flit mode, we are always in flit mode even when the data rate degrades to an nrz data rate (e.g., 2.5. Pcie 6.0 introduces a new low power state called l0p that allows pcie 6.0 links to reduce power consumption by scaling the. Flit Mode In Pcie.
From www.keysight.com
How to Perform PCIe® 5.0 Protocol Validation Keysight Flit Mode In Pcie In previous generations, in order to change link width, traffic was interrupted for several microseconds as the entire link. • once in flit mode, we are always in flit mode even when the data rate degrades to an nrz data rate (e.g., 2.5. The main difference between pcie 5.0 and 6.0 security features is scaling for the bandwidth, supporting the. Flit Mode In Pcie.
From www.anandtech.com
PCI Express 6.0 Specification Finalized x16 Slots to Reach 128GBps Flit Mode In Pcie • once in flit mode, we are always in flit mode even when the data rate degrades to an nrz data rate (e.g., 2.5. Figure 5 shows the bandwidth scaling of flit mode at 64.0 gt/s vs the 128b/130b encoding at 32.0 gt/s. The packet efficiency of flit mode exceeds that of the 128b/130b. Pcie 6.0 introduces a new low. Flit Mode In Pcie.
From blog.csdn.net
Pcie6.0 Flit mode operationCSDN博客 Flit Mode In Pcie The introduction of flit mode in pcie 6.0 presents new verification challenges for switches. The packet efficiency of flit mode exceeds that of the 128b/130b. Figure 5 shows the bandwidth scaling of flit mode at 64.0 gt/s vs the 128b/130b encoding at 32.0 gt/s. • once in flit mode, we are always in flit mode even when the data rate. Flit Mode In Pcie.
From blog.csdn.net
【PCIe 6.0】PCIe Flit 打包解包规则_pcie flit modeCSDN博客 Flit Mode In Pcie As shown in the diagram below, we can break down the key areas to consider. In previous generations, in order to change link width, traffic was interrupted for several microseconds as the entire link. The packet efficiency of flit mode exceeds that of the 128b/130b. • once in flit mode, we are always in flit mode even when the data. Flit Mode In Pcie.
From blog.csdn.net
Pcie6.0 Flit mode operationCSDN博客 Flit Mode In Pcie As shown in the diagram below, we can break down the key areas to consider. In previous generations, in order to change link width, traffic was interrupted for several microseconds as the entire link. The main difference between pcie 5.0 and 6.0 security features is scaling for the bandwidth, supporting the flit mode and supporting the new packet header format.. Flit Mode In Pcie.
From zhuanlan.zhihu.com
Universal Chiplet Interconnect Express (UCIe)中文翻译第三章 知乎 Flit Mode In Pcie • once in flit mode, we are always in flit mode even when the data rate degrades to an nrz data rate (e.g., 2.5. The main difference between pcie 5.0 and 6.0 security features is scaling for the bandwidth, supporting the flit mode and supporting the new packet header format. Pcie 6.0 introduces a new low power state called l0p. Flit Mode In Pcie.
From community.cadence.com
What Disruptive Changes to Expect from PCI Express Gen 6.0 Flit Mode In Pcie In previous generations, in order to change link width, traffic was interrupted for several microseconds as the entire link. Pcie 6.0 introduces a new low power state called l0p that allows pcie 6.0 links to reduce power consumption by scaling the bandwidth usage without interrupting the data flow. • once in flit mode, we are always in flit mode even. Flit Mode In Pcie.
From community.cadence.com
Unraveling PCIe 6.0 FLIT Mode Challenges Verification Cadence Blogs Flit Mode In Pcie The introduction of flit mode in pcie 6.0 presents new verification challenges for switches. Figure 5 shows the bandwidth scaling of flit mode at 64.0 gt/s vs the 128b/130b encoding at 32.0 gt/s. • once in flit mode, we are always in flit mode even when the data rate degrades to an nrz data rate (e.g., 2.5. As shown in. Flit Mode In Pcie.
From blog.csdn.net
PCIE6.0学习CSDN博客 Flit Mode In Pcie The main difference between pcie 5.0 and 6.0 security features is scaling for the bandwidth, supporting the flit mode and supporting the new packet header format. The packet efficiency of flit mode exceeds that of the 128b/130b. Pcie 6.0 introduces a new low power state called l0p that allows pcie 6.0 links to reduce power consumption by scaling the bandwidth. Flit Mode In Pcie.
From zhuanlan.zhihu.com
【PCIe 6.0】PCIe 6.0 新特性 L0p详解 知乎 Flit Mode In Pcie The packet efficiency of flit mode exceeds that of the 128b/130b. Figure 5 shows the bandwidth scaling of flit mode at 64.0 gt/s vs the 128b/130b encoding at 32.0 gt/s. • once in flit mode, we are always in flit mode even when the data rate degrades to an nrz data rate (e.g., 2.5. The main difference between pcie 5.0. Flit Mode In Pcie.
From zhuanlan.zhihu.com
浅谈PCIe及UCIe流量控制 知乎 Flit Mode In Pcie The main difference between pcie 5.0 and 6.0 security features is scaling for the bandwidth, supporting the flit mode and supporting the new packet header format. In previous generations, in order to change link width, traffic was interrupted for several microseconds as the entire link. The first challenge is regarding new flit format and encoding changes. The packet efficiency of. Flit Mode In Pcie.
From zhuanlan.zhihu.com
PCIe 物理层总结 2 有序集、帧令牌和 Flit 知乎 Flit Mode In Pcie The packet efficiency of flit mode exceeds that of the 128b/130b. Figure 5 shows the bandwidth scaling of flit mode at 64.0 gt/s vs the 128b/130b encoding at 32.0 gt/s. The first challenge is regarding new flit format and encoding changes. As shown in the diagram below, we can break down the key areas to consider. The main difference between. Flit Mode In Pcie.
From blog.csdn.net
Pcie6.0 Flit mode operationCSDN博客 Flit Mode In Pcie Pcie 6.0 introduces a new low power state called l0p that allows pcie 6.0 links to reduce power consumption by scaling the bandwidth usage without interrupting the data flow. The main difference between pcie 5.0 and 6.0 security features is scaling for the bandwidth, supporting the flit mode and supporting the new packet header format. The packet efficiency of flit. Flit Mode In Pcie.