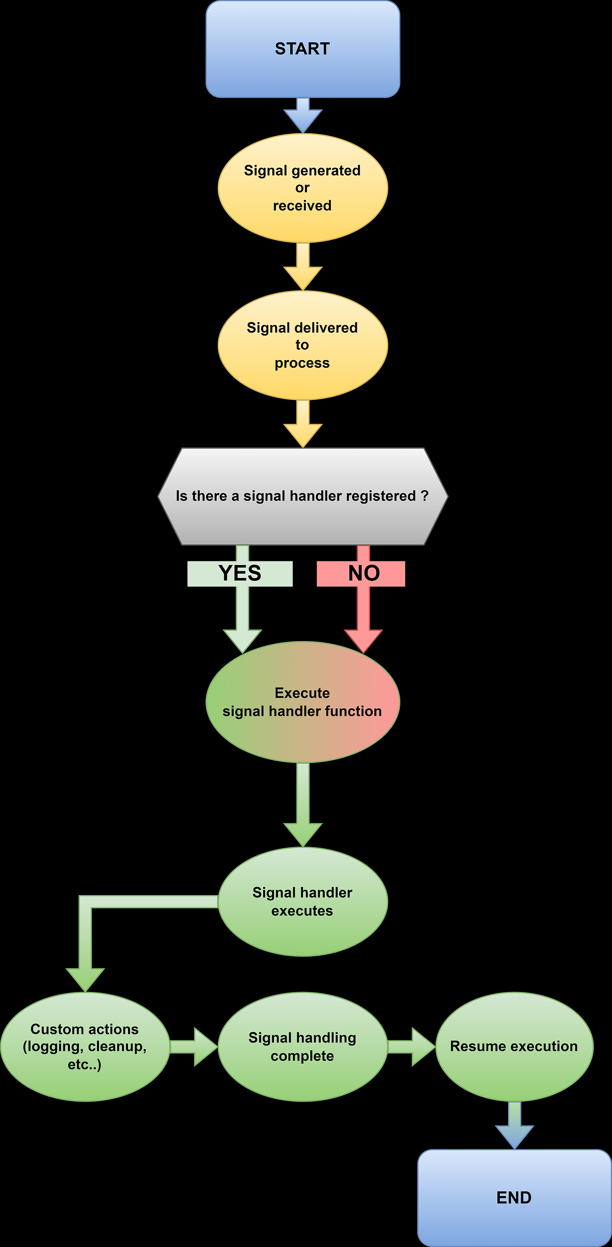
What Is A Signal In C . The function and associated macros are declared in. A signal is a software interrupt delivered to a process. The operating system uses signals to report exceptional situations to an executing. In the c standard library, signal processing defines how a program handles various signals while it executes. The signal function provides a simple interface for establishing an action for a particular signal. Important functions in <<strong>signal</strong>.h> are signal and raise: This signal is triggered by pressing ctrl+\ on the keyboard. The c library signal () function allows user to handle asynchronous event during the program execution. #include <<strong>signal</strong>.h> typedef void (*sig_t) (int); A asynchronous event refer to. You need to tell the system that you want to handle the signal before actually receiving it, so you need to call signal() from. A signal is sent to a process setting the corresponding bit in the pending signals integer for the process. A signal can report some. Sig_t signal(int sig, sig_t func);
from www.slideshare.net
You need to tell the system that you want to handle the signal before actually receiving it, so you need to call signal() from. The c library signal () function allows user to handle asynchronous event during the program execution. The operating system uses signals to report exceptional situations to an executing. A signal can report some. The signal function provides a simple interface for establishing an action for a particular signal. #include <<strong>signal</strong>.h> typedef void (*sig_t) (int); Sig_t signal(int sig, sig_t func); A signal is a software interrupt delivered to a process. The function and associated macros are declared in. In the c standard library, signal processing defines how a program handles various signals while it executes.
Signal classification of signal
What Is A Signal In C #include <<strong>signal</strong>.h> typedef void (*sig_t) (int); You need to tell the system that you want to handle the signal before actually receiving it, so you need to call signal() from. The signal function provides a simple interface for establishing an action for a particular signal. A signal is sent to a process setting the corresponding bit in the pending signals integer for the process. Sig_t signal(int sig, sig_t func); A asynchronous event refer to. In the c standard library, signal processing defines how a program handles various signals while it executes. This signal is triggered by pressing ctrl+\ on the keyboard. The function and associated macros are declared in. A signal is a software interrupt delivered to a process. The c library signal () function allows user to handle asynchronous event during the program execution. A signal can report some. The operating system uses signals to report exceptional situations to an executing. Important functions in <<strong>signal</strong>.h> are signal and raise: #include <<strong>signal</strong>.h> typedef void (*sig_t) (int);
From www.educba.com
Signal in C++ How Signal works in C++? List of Signals in C++ What Is A Signal In C Sig_t signal(int sig, sig_t func); The function and associated macros are declared in. A signal can report some. Important functions in <<strong>signal</strong>.h> are signal and raise: A signal is a software interrupt delivered to a process. A asynchronous event refer to. You need to tell the system that you want to handle the signal before actually receiving it, so you. What Is A Signal In C.
From www.youtube.com
Classification of Signals Explained Types of Signals in Communication What Is A Signal In C This signal is triggered by pressing ctrl+\ on the keyboard. A signal is sent to a process setting the corresponding bit in the pending signals integer for the process. The c library signal () function allows user to handle asynchronous event during the program execution. The operating system uses signals to report exceptional situations to an executing. Important functions in. What Is A Signal In C.
From www.chegg.com
Solved Homework 2 Signal Operations, Basic signals, Power What Is A Signal In C Important functions in <<strong>signal</strong>.h> are signal and raise: The c library signal () function allows user to handle asynchronous event during the program execution. You need to tell the system that you want to handle the signal before actually receiving it, so you need to call signal() from. A signal is sent to a process setting the corresponding bit in. What Is A Signal In C.
From www.youtube.com
The Spectrum of Sampled Signals YouTube What Is A Signal In C The function and associated macros are declared in. Important functions in <<strong>signal</strong>.h> are signal and raise: In the c standard library, signal processing defines how a program handles various signals while it executes. A signal is a software interrupt delivered to a process. Sig_t signal(int sig, sig_t func); This signal is triggered by pressing ctrl+\ on the keyboard. A signal. What Is A Signal In C.
From codingsight.com
Signals in C What Is A Signal In C The function and associated macros are declared in. The c library signal () function allows user to handle asynchronous event during the program execution. The operating system uses signals to report exceptional situations to an executing. Important functions in <<strong>signal</strong>.h> are signal and raise: A asynchronous event refer to. The signal function provides a simple interface for establishing an action. What Is A Signal In C.
From pdfprof.com
how to draw spectrum of a signal What Is A Signal In C #include <<strong>signal</strong>.h> typedef void (*sig_t) (int); A signal is a software interrupt delivered to a process. A signal is sent to a process setting the corresponding bit in the pending signals integer for the process. You need to tell the system that you want to handle the signal before actually receiving it, so you need to call signal() from. A. What Is A Signal In C.
From www.youtube.com
Signal and Systems, Difference between Analog Signal Processing and What Is A Signal In C A signal can report some. Important functions in <<strong>signal</strong>.h> are signal and raise: The c library signal () function allows user to handle asynchronous event during the program execution. A signal is a software interrupt delivered to a process. Sig_t signal(int sig, sig_t func); The function and associated macros are declared in. The operating system uses signals to report exceptional. What Is A Signal In C.
From tooabstractive.com
What Is a Signal and its Different Types In Electronics And What Is A Signal In C Important functions in <<strong>signal</strong>.h> are signal and raise: This signal is triggered by pressing ctrl+\ on the keyboard. The operating system uses signals to report exceptional situations to an executing. The c library signal () function allows user to handle asynchronous event during the program execution. You need to tell the system that you want to handle the signal before. What Is A Signal In C.
From www.slideserve.com
PPT Signals and systems PowerPoint Presentation, free download ID What Is A Signal In C The function and associated macros are declared in. The operating system uses signals to report exceptional situations to an executing. The signal function provides a simple interface for establishing an action for a particular signal. In the c standard library, signal processing defines how a program handles various signals while it executes. A signal can report some. #include <<strong>signal</strong>.h> typedef. What Is A Signal In C.
From plc247.com
What is the Signal? What Is A Signal In C The signal function provides a simple interface for establishing an action for a particular signal. A signal is sent to a process setting the corresponding bit in the pending signals integer for the process. A signal can report some. #include <<strong>signal</strong>.h> typedef void (*sig_t) (int); In the c standard library, signal processing defines how a program handles various signals while. What Is A Signal In C.
From www.youtube.com
Sampling and Reconstruction of Signals YouTube What Is A Signal In C A signal can report some. You need to tell the system that you want to handle the signal before actually receiving it, so you need to call signal() from. The function and associated macros are declared in. The operating system uses signals to report exceptional situations to an executing. #include <<strong>signal</strong>.h> typedef void (*sig_t) (int); A asynchronous event refer to.. What Is A Signal In C.
From www.youtube.com
Average or dc value of a periodic Signal YouTube What Is A Signal In C In the c standard library, signal processing defines how a program handles various signals while it executes. Important functions in <<strong>signal</strong>.h> are signal and raise: The signal function provides a simple interface for establishing an action for a particular signal. This signal is triggered by pressing ctrl+\ on the keyboard. Sig_t signal(int sig, sig_t func); A signal is sent to. What Is A Signal In C.
From www.researchgate.net
Ideal signals for synthesizing the clock signal with triple basal What Is A Signal In C This signal is triggered by pressing ctrl+\ on the keyboard. Important functions in <<strong>signal</strong>.h> are signal and raise: A signal is a software interrupt delivered to a process. The function and associated macros are declared in. The c library signal () function allows user to handle asynchronous event during the program execution. In the c standard library, signal processing defines. What Is A Signal In C.
From electronicsprojects.in
Continuous Time Signal and Discrete Time Signal Difference, Diagram What Is A Signal In C This signal is triggered by pressing ctrl+\ on the keyboard. A signal can report some. The function and associated macros are declared in. The c library signal () function allows user to handle asynchronous event during the program execution. #include <<strong>signal</strong>.h> typedef void (*sig_t) (int); A signal is sent to a process setting the corresponding bit in the pending signals. What Is A Signal In C.
From livedu.in
2 Types of Analog Modulation Techniques Livedu What Is A Signal In C The operating system uses signals to report exceptional situations to an executing. In the c standard library, signal processing defines how a program handles various signals while it executes. Sig_t signal(int sig, sig_t func); The c library signal () function allows user to handle asynchronous event during the program execution. The function and associated macros are declared in. The signal. What Is A Signal In C.
From www.chegg.com
Solved (c). Now, let's sample the basic tripulse shown in What Is A Signal In C Sig_t signal(int sig, sig_t func); A asynchronous event refer to. The function and associated macros are declared in. A signal is a software interrupt delivered to a process. This signal is triggered by pressing ctrl+\ on the keyboard. #include <<strong>signal</strong>.h> typedef void (*sig_t) (int); A signal can report some. Important functions in <<strong>signal</strong>.h> are signal and raise: You need to. What Is A Signal In C.
From www.youtube.com
Signal Conditioning YouTube What Is A Signal In C A signal can report some. The function and associated macros are declared in. A signal is sent to a process setting the corresponding bit in the pending signals integer for the process. A asynchronous event refer to. You need to tell the system that you want to handle the signal before actually receiving it, so you need to call signal(). What Is A Signal In C.
From www.slideshare.net
Signal classification of signal What Is A Signal In C In the c standard library, signal processing defines how a program handles various signals while it executes. A asynchronous event refer to. The signal function provides a simple interface for establishing an action for a particular signal. The c library signal () function allows user to handle asynchronous event during the program execution. A signal is sent to a process. What Is A Signal In C.
From www.youtube.com
Introduction to Signal Flow Graphs YouTube What Is A Signal In C Sig_t signal(int sig, sig_t func); Important functions in <<strong>signal</strong>.h> are signal and raise: A signal is sent to a process setting the corresponding bit in the pending signals integer for the process. The signal function provides a simple interface for establishing an action for a particular signal. This signal is triggered by pressing ctrl+\ on the keyboard. A signal is. What Is A Signal In C.
From www.chegg.com
Solved (c). Now, let's sample the basic tripulse shown in What Is A Signal In C A signal is a software interrupt delivered to a process. #include <<strong>signal</strong>.h> typedef void (*sig_t) (int); This signal is triggered by pressing ctrl+\ on the keyboard. The c library signal () function allows user to handle asynchronous event during the program execution. In the c standard library, signal processing defines how a program handles various signals while it executes. Sig_t. What Is A Signal In C.
From klashgymg.blob.core.windows.net
How Signal Work In C at Christopher Walker blog What Is A Signal In C This signal is triggered by pressing ctrl+\ on the keyboard. The function and associated macros are declared in. A asynchronous event refer to. A signal is a software interrupt delivered to a process. The signal function provides a simple interface for establishing an action for a particular signal. Important functions in <<strong>signal</strong>.h> are signal and raise: The c library signal. What Is A Signal In C.
From www.youtube.com
Continuous time vs Discrete time Signal Explained YouTube What Is A Signal In C A signal is sent to a process setting the corresponding bit in the pending signals integer for the process. #include <<strong>signal</strong>.h> typedef void (*sig_t) (int); In the c standard library, signal processing defines how a program handles various signals while it executes. A signal is a software interrupt delivered to a process. A asynchronous event refer to. The operating system. What Is A Signal In C.
From medium.com
Understanding Signals in the C Language Harness the Power of What Is A Signal In C You need to tell the system that you want to handle the signal before actually receiving it, so you need to call signal() from. A asynchronous event refer to. The c library signal () function allows user to handle asynchronous event during the program execution. Important functions in <<strong>signal</strong>.h> are signal and raise: The operating system uses signals to report. What Is A Signal In C.
From loegcfbtv.blob.core.windows.net
Signal Processing And Conditioning Difference at Kimberly Corley blog What Is A Signal In C This signal is triggered by pressing ctrl+\ on the keyboard. The c library signal () function allows user to handle asynchronous event during the program execution. The signal function provides a simple interface for establishing an action for a particular signal. Important functions in <<strong>signal</strong>.h> are signal and raise: #include <<strong>signal</strong>.h> typedef void (*sig_t) (int); You need to tell the. What Is A Signal In C.
From studylib.net
Sinusoidal Signals What Is A Signal In C Important functions in <<strong>signal</strong>.h> are signal and raise: A signal is a software interrupt delivered to a process. This signal is triggered by pressing ctrl+\ on the keyboard. The operating system uses signals to report exceptional situations to an executing. The c library signal () function allows user to handle asynchronous event during the program execution. A signal can report. What Is A Signal In C.
From blog.csdn.net
10Signals_signal 10 code 1CSDN博客 What Is A Signal In C A asynchronous event refer to. Important functions in <<strong>signal</strong>.h> are signal and raise: The function and associated macros are declared in. This signal is triggered by pressing ctrl+\ on the keyboard. You need to tell the system that you want to handle the signal before actually receiving it, so you need to call signal() from. The signal function provides a. What Is A Signal In C.
From www.youtube.com
How to Develop Simple Traffic Control Signal in C Visual Studio What Is A Signal In C This signal is triggered by pressing ctrl+\ on the keyboard. You need to tell the system that you want to handle the signal before actually receiving it, so you need to call signal() from. Sig_t signal(int sig, sig_t func); A signal is a software interrupt delivered to a process. The signal function provides a simple interface for establishing an action. What Is A Signal In C.
From www.physics-and-radio-electronics.com
Modulation Definition Need for Modulation Types of Modulation What Is A Signal In C The c library signal () function allows user to handle asynchronous event during the program execution. #include <<strong>signal</strong>.h> typedef void (*sig_t) (int); A signal can report some. A asynchronous event refer to. This signal is triggered by pressing ctrl+\ on the keyboard. The signal function provides a simple interface for establishing an action for a particular signal. In the c. What Is A Signal In C.
From neurotext.library.stonybrook.edu
Cellular Neurophysiology What Is A Signal In C Important functions in <<strong>signal</strong>.h> are signal and raise: This signal is triggered by pressing ctrl+\ on the keyboard. The function and associated macros are declared in. A signal can report some. A signal is sent to a process setting the corresponding bit in the pending signals integer for the process. The signal function provides a simple interface for establishing an. What Is A Signal In C.
From www.chegg.com
Solved (c). Now, let's sample the basic tripulse shown in What Is A Signal In C Sig_t signal(int sig, sig_t func); A signal is a software interrupt delivered to a process. This signal is triggered by pressing ctrl+\ on the keyboard. You need to tell the system that you want to handle the signal before actually receiving it, so you need to call signal() from. #include <<strong>signal</strong>.h> typedef void (*sig_t) (int); The function and associated macros. What Is A Signal In C.
From www.chegg.com
Solved A Discretetime signal x[n] is shown below. Answer What Is A Signal In C The c library signal () function allows user to handle asynchronous event during the program execution. The signal function provides a simple interface for establishing an action for a particular signal. The function and associated macros are declared in. A signal is a software interrupt delivered to a process. The operating system uses signals to report exceptional situations to an. What Is A Signal In C.
From www.numerade.com
SOLVED Let x(t) be a periodic signal with a fundamental period T and What Is A Signal In C Important functions in <<strong>signal</strong>.h> are signal and raise: A signal is sent to a process setting the corresponding bit in the pending signals integer for the process. The signal function provides a simple interface for establishing an action for a particular signal. The function and associated macros are declared in. #include <<strong>signal</strong>.h> typedef void (*sig_t) (int); Sig_t signal(int sig, sig_t. What Is A Signal In C.
From www.researchgate.net
The plots in (a, b) illustrate how the instrument signal in (c) is What Is A Signal In C The c library signal () function allows user to handle asynchronous event during the program execution. A asynchronous event refer to. Important functions in <<strong>signal</strong>.h> are signal and raise: The operating system uses signals to report exceptional situations to an executing. A signal is a software interrupt delivered to a process. The signal function provides a simple interface for establishing. What Is A Signal In C.
From www.researchgate.net
(PDF) 56 Gbit/s OOK Signal in Cband Over 20 km Dispersion What Is A Signal In C In the c standard library, signal processing defines how a program handles various signals while it executes. The function and associated macros are declared in. A signal can report some. Important functions in <<strong>signal</strong>.h> are signal and raise: The operating system uses signals to report exceptional situations to an executing. This signal is triggered by pressing ctrl+\ on the keyboard.. What Is A Signal In C.
From www.slideshare.net
Signal classification of signal What Is A Signal In C Important functions in <<strong>signal</strong>.h> are signal and raise: A signal can report some. The function and associated macros are declared in. This signal is triggered by pressing ctrl+\ on the keyboard. The signal function provides a simple interface for establishing an action for a particular signal. A asynchronous event refer to. Sig_t signal(int sig, sig_t func); The c library signal. What Is A Signal In C.