Complex Inductance . In this chapter we introduce the concept. complex impedance method for ac circuits. — complex numbers are used in electrical engineering for quantities that have a magnitude and a phase. Combines a circuit's resistance and reactance (either inductive or capacitive), represented by \(z = r + jx\),. Capacitors, inductors, and complex impedance. If a complex plane is used with.
from www.researchgate.net
complex impedance method for ac circuits. In this chapter we introduce the concept. Combines a circuit's resistance and reactance (either inductive or capacitive), represented by \(z = r + jx\),. Capacitors, inductors, and complex impedance. — complex numbers are used in electrical engineering for quantities that have a magnitude and a phase. If a complex plane is used with.
Measured and fitted complex inductance for Würth 7427009 ferrite. A FEM
Complex Inductance Capacitors, inductors, and complex impedance. complex impedance method for ac circuits. Combines a circuit's resistance and reactance (either inductive or capacitive), represented by \(z = r + jx\),. Capacitors, inductors, and complex impedance. If a complex plane is used with. In this chapter we introduce the concept. — complex numbers are used in electrical engineering for quantities that have a magnitude and a phase.
From www.researchgate.net
(PDF) Inductance Calculations in a Complex Integrated Circuit Environment Complex Inductance Capacitors, inductors, and complex impedance. — complex numbers are used in electrical engineering for quantities that have a magnitude and a phase. If a complex plane is used with. Combines a circuit's resistance and reactance (either inductive or capacitive), represented by \(z = r + jx\),. In this chapter we introduce the concept. complex impedance method for ac. Complex Inductance.
From www.researchgate.net
An image inductor with a complex distance D below the real inductor Complex Inductance In this chapter we introduce the concept. If a complex plane is used with. Capacitors, inductors, and complex impedance. complex impedance method for ac circuits. Combines a circuit's resistance and reactance (either inductive or capacitive), represented by \(z = r + jx\),. — complex numbers are used in electrical engineering for quantities that have a magnitude and a. Complex Inductance.
From www.youtube.com
Find the current i for the Inductor using complex algebra. Sketch the Complex Inductance complex impedance method for ac circuits. — complex numbers are used in electrical engineering for quantities that have a magnitude and a phase. In this chapter we introduce the concept. If a complex plane is used with. Combines a circuit's resistance and reactance (either inductive or capacitive), represented by \(z = r + jx\),. Capacitors, inductors, and complex. Complex Inductance.
From www.youtube.com
Inductors Explained with Examples YouTube Complex Inductance — complex numbers are used in electrical engineering for quantities that have a magnitude and a phase. Combines a circuit's resistance and reactance (either inductive or capacitive), represented by \(z = r + jx\),. If a complex plane is used with. Capacitors, inductors, and complex impedance. complex impedance method for ac circuits. In this chapter we introduce the. Complex Inductance.
From www.academia.edu
(PDF) An Approach for Designing a Complex Inductor Workpiece system Complex Inductance Combines a circuit's resistance and reactance (either inductive or capacitive), represented by \(z = r + jx\),. complex impedance method for ac circuits. If a complex plane is used with. In this chapter we introduce the concept. — complex numbers are used in electrical engineering for quantities that have a magnitude and a phase. Capacitors, inductors, and complex. Complex Inductance.
From www.researchgate.net
Real and imaginary components of complex impedance of an inductor Complex Inductance In this chapter we introduce the concept. Capacitors, inductors, and complex impedance. If a complex plane is used with. Combines a circuit's resistance and reactance (either inductive or capacitive), represented by \(z = r + jx\),. complex impedance method for ac circuits. — complex numbers are used in electrical engineering for quantities that have a magnitude and a. Complex Inductance.
From lascosasquedeverdadimportan.blogspot.com
☑ Inductive Reactance Diagram Complex Inductance Capacitors, inductors, and complex impedance. complex impedance method for ac circuits. Combines a circuit's resistance and reactance (either inductive or capacitive), represented by \(z = r + jx\),. If a complex plane is used with. In this chapter we introduce the concept. — complex numbers are used in electrical engineering for quantities that have a magnitude and a. Complex Inductance.
From www.youtube.com
Series & Parallel Combination of Inductors YouTube Complex Inductance Combines a circuit's resistance and reactance (either inductive or capacitive), represented by \(z = r + jx\),. If a complex plane is used with. Capacitors, inductors, and complex impedance. complex impedance method for ac circuits. In this chapter we introduce the concept. — complex numbers are used in electrical engineering for quantities that have a magnitude and a. Complex Inductance.
From www.chegg.com
Solved Equivalent inductance 1 Determine the equivalent Complex Inductance — complex numbers are used in electrical engineering for quantities that have a magnitude and a phase. In this chapter we introduce the concept. Combines a circuit's resistance and reactance (either inductive or capacitive), represented by \(z = r + jx\),. Capacitors, inductors, and complex impedance. If a complex plane is used with. complex impedance method for ac. Complex Inductance.
From blacktearscmr.blogspot.com
Inductor Complex Impedance Complex Inductance Capacitors, inductors, and complex impedance. In this chapter we introduce the concept. — complex numbers are used in electrical engineering for quantities that have a magnitude and a phase. If a complex plane is used with. complex impedance method for ac circuits. Combines a circuit's resistance and reactance (either inductive or capacitive), represented by \(z = r +. Complex Inductance.
From www.youtube.com
Inductors Explained The basics how inductors work working principle Complex Inductance complex impedance method for ac circuits. Combines a circuit's resistance and reactance (either inductive or capacitive), represented by \(z = r + jx\),. Capacitors, inductors, and complex impedance. If a complex plane is used with. In this chapter we introduce the concept. — complex numbers are used in electrical engineering for quantities that have a magnitude and a. Complex Inductance.
From www.semanticscholar.org
Figure 12 from On the Equivalent Circuit of Synchronous Reluctance Complex Inductance Combines a circuit's resistance and reactance (either inductive or capacitive), represented by \(z = r + jx\),. In this chapter we introduce the concept. complex impedance method for ac circuits. If a complex plane is used with. — complex numbers are used in electrical engineering for quantities that have a magnitude and a phase. Capacitors, inductors, and complex. Complex Inductance.
From www.semanticscholar.org
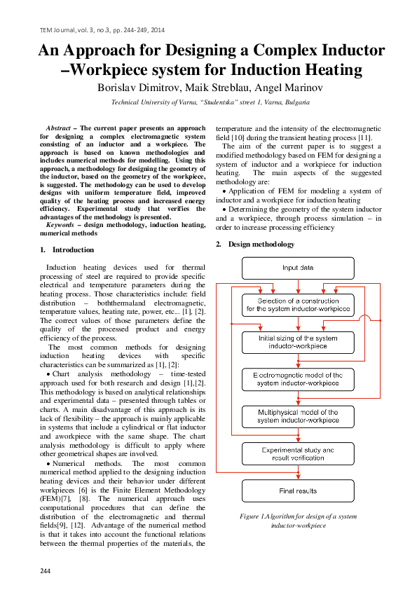
Figure 1 from An Approach for Designing a Complex Inductor Workpiece Complex Inductance Combines a circuit's resistance and reactance (either inductive or capacitive), represented by \(z = r + jx\),. — complex numbers are used in electrical engineering for quantities that have a magnitude and a phase. In this chapter we introduce the concept. Capacitors, inductors, and complex impedance. complex impedance method for ac circuits. If a complex plane is used. Complex Inductance.
From eepower.com
Complex Numbers, Phasors And Phase Shift Chapter 2 Analysis of AC Complex Inductance Capacitors, inductors, and complex impedance. — complex numbers are used in electrical engineering for quantities that have a magnitude and a phase. If a complex plane is used with. Combines a circuit's resistance and reactance (either inductive or capacitive), represented by \(z = r + jx\),. complex impedance method for ac circuits. In this chapter we introduce the. Complex Inductance.
From www.scienceabc.com
All You Need To Know About The Inductors And Induction Complex Inductance — complex numbers are used in electrical engineering for quantities that have a magnitude and a phase. Combines a circuit's resistance and reactance (either inductive or capacitive), represented by \(z = r + jx\),. In this chapter we introduce the concept. If a complex plane is used with. Capacitors, inductors, and complex impedance. complex impedance method for ac. Complex Inductance.
From studylib.net
Inductance Calculations in a Complex Integrated Circuit Environment Complex Inductance Capacitors, inductors, and complex impedance. — complex numbers are used in electrical engineering for quantities that have a magnitude and a phase. Combines a circuit's resistance and reactance (either inductive or capacitive), represented by \(z = r + jx\),. complex impedance method for ac circuits. If a complex plane is used with. In this chapter we introduce the. Complex Inductance.
From www.youtube.com
Equivalent Inductance Example 1 YouTube Complex Inductance If a complex plane is used with. Combines a circuit's resistance and reactance (either inductive or capacitive), represented by \(z = r + jx\),. Capacitors, inductors, and complex impedance. In this chapter we introduce the concept. — complex numbers are used in electrical engineering for quantities that have a magnitude and a phase. complex impedance method for ac. Complex Inductance.
From www.electricalvolt.com
inductance formula Archives Electrical Volt Complex Inductance In this chapter we introduce the concept. Capacitors, inductors, and complex impedance. Combines a circuit's resistance and reactance (either inductive or capacitive), represented by \(z = r + jx\),. complex impedance method for ac circuits. If a complex plane is used with. — complex numbers are used in electrical engineering for quantities that have a magnitude and a. Complex Inductance.
From angelicawee.blogspot.com
☑ Inductive Reactance Formula Complex Inductance complex impedance method for ac circuits. Combines a circuit's resistance and reactance (either inductive or capacitive), represented by \(z = r + jx\),. — complex numbers are used in electrical engineering for quantities that have a magnitude and a phase. If a complex plane is used with. In this chapter we introduce the concept. Capacitors, inductors, and complex. Complex Inductance.
From www.youtube.com
1526 Chapter 30 Inductance, Oscillations, and AC Complex Inductance — complex numbers are used in electrical engineering for quantities that have a magnitude and a phase. complex impedance method for ac circuits. Combines a circuit's resistance and reactance (either inductive or capacitive), represented by \(z = r + jx\),. If a complex plane is used with. In this chapter we introduce the concept. Capacitors, inductors, and complex. Complex Inductance.
From blacktearscmr.blogspot.com
Inductor Complex Impedance Complex Inductance — complex numbers are used in electrical engineering for quantities that have a magnitude and a phase. Combines a circuit's resistance and reactance (either inductive or capacitive), represented by \(z = r + jx\),. If a complex plane is used with. complex impedance method for ac circuits. Capacitors, inductors, and complex impedance. In this chapter we introduce the. Complex Inductance.
From www.researchgate.net
Representative complex mutual inductance M (T ) of MgB2 measured using Complex Inductance complex impedance method for ac circuits. If a complex plane is used with. Capacitors, inductors, and complex impedance. In this chapter we introduce the concept. — complex numbers are used in electrical engineering for quantities that have a magnitude and a phase. Combines a circuit's resistance and reactance (either inductive or capacitive), represented by \(z = r +. Complex Inductance.
From blacktearscmr.blogspot.com
Inductor Complex Impedance Complex Inductance In this chapter we introduce the concept. Capacitors, inductors, and complex impedance. If a complex plane is used with. Combines a circuit's resistance and reactance (either inductive or capacitive), represented by \(z = r + jx\),. — complex numbers are used in electrical engineering for quantities that have a magnitude and a phase. complex impedance method for ac. Complex Inductance.
From www.youtube.com
Inductance Concept of Inductance Easy to understand explanation Complex Inductance If a complex plane is used with. complex impedance method for ac circuits. — complex numbers are used in electrical engineering for quantities that have a magnitude and a phase. Combines a circuit's resistance and reactance (either inductive or capacitive), represented by \(z = r + jx\),. Capacitors, inductors, and complex impedance. In this chapter we introduce the. Complex Inductance.
From www.researchgate.net
(PDF) On Complex Inductance in Dissipative Electrical Circuits Complex Inductance complex impedance method for ac circuits. Combines a circuit's resistance and reactance (either inductive or capacitive), represented by \(z = r + jx\),. Capacitors, inductors, and complex impedance. If a complex plane is used with. — complex numbers are used in electrical engineering for quantities that have a magnitude and a phase. In this chapter we introduce the. Complex Inductance.
From wiraelectrical.com
Inductance Formula of an Inductor Explanation and Example Wira Complex Inductance complex impedance method for ac circuits. If a complex plane is used with. — complex numbers are used in electrical engineering for quantities that have a magnitude and a phase. Capacitors, inductors, and complex impedance. In this chapter we introduce the concept. Combines a circuit's resistance and reactance (either inductive or capacitive), represented by \(z = r +. Complex Inductance.
From an-ill-conceived-plan.blogspot.com
Inductor And Capacitor Reactive Power Complex Inductance — complex numbers are used in electrical engineering for quantities that have a magnitude and a phase. If a complex plane is used with. complex impedance method for ac circuits. Capacitors, inductors, and complex impedance. Combines a circuit's resistance and reactance (either inductive or capacitive), represented by \(z = r + jx\),. In this chapter we introduce the. Complex Inductance.
From www.slideserve.com
PPT Inductors and Inductance PowerPoint Presentation, free download Complex Inductance complex impedance method for ac circuits. If a complex plane is used with. — complex numbers are used in electrical engineering for quantities that have a magnitude and a phase. Combines a circuit's resistance and reactance (either inductive or capacitive), represented by \(z = r + jx\),. Capacitors, inductors, and complex impedance. In this chapter we introduce the. Complex Inductance.
From dokumen.tips
(PDF) Leakage inductance calculation of complex transformerTitle Complex Inductance — complex numbers are used in electrical engineering for quantities that have a magnitude and a phase. If a complex plane is used with. Capacitors, inductors, and complex impedance. complex impedance method for ac circuits. Combines a circuit's resistance and reactance (either inductive or capacitive), represented by \(z = r + jx\),. In this chapter we introduce the. Complex Inductance.
From www.allaboutcircuits.com
Factors Affecting Inductance Inductors Electronics Textbook Complex Inductance — complex numbers are used in electrical engineering for quantities that have a magnitude and a phase. Capacitors, inductors, and complex impedance. Combines a circuit's resistance and reactance (either inductive or capacitive), represented by \(z = r + jx\),. If a complex plane is used with. In this chapter we introduce the concept. complex impedance method for ac. Complex Inductance.
From www.researchgate.net
Measured and fitted complex inductance for Würth 7427009 ferrite. A FEM Complex Inductance — complex numbers are used in electrical engineering for quantities that have a magnitude and a phase. If a complex plane is used with. Combines a circuit's resistance and reactance (either inductive or capacitive), represented by \(z = r + jx\),. complex impedance method for ac circuits. In this chapter we introduce the concept. Capacitors, inductors, and complex. Complex Inductance.
From www.youtube.com
LC Circuit Tutorial Parallel Inductor and Capacitor YouTube Complex Inductance If a complex plane is used with. — complex numbers are used in electrical engineering for quantities that have a magnitude and a phase. complex impedance method for ac circuits. Combines a circuit's resistance and reactance (either inductive or capacitive), represented by \(z = r + jx\),. In this chapter we introduce the concept. Capacitors, inductors, and complex. Complex Inductance.
From www.chegg.com
Solved (a) Find the complex impedance of the inductor and Complex Inductance Combines a circuit's resistance and reactance (either inductive or capacitive), represented by \(z = r + jx\),. — complex numbers are used in electrical engineering for quantities that have a magnitude and a phase. In this chapter we introduce the concept. If a complex plane is used with. complex impedance method for ac circuits. Capacitors, inductors, and complex. Complex Inductance.
From www.researchgate.net
An equivalent inductance circuit Download Scientific Diagram Complex Inductance Capacitors, inductors, and complex impedance. If a complex plane is used with. Combines a circuit's resistance and reactance (either inductive or capacitive), represented by \(z = r + jx\),. complex impedance method for ac circuits. In this chapter we introduce the concept. — complex numbers are used in electrical engineering for quantities that have a magnitude and a. Complex Inductance.
From matthewpfox.blob.core.windows.net
Single Coil Resistance at matthewpfox blog Complex Inductance — complex numbers are used in electrical engineering for quantities that have a magnitude and a phase. Capacitors, inductors, and complex impedance. Combines a circuit's resistance and reactance (either inductive or capacitive), represented by \(z = r + jx\),. complex impedance method for ac circuits. In this chapter we introduce the concept. If a complex plane is used. Complex Inductance.