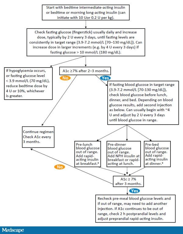
Self Titration Of Insulin . Starting doses of basal insulin are generally low, at either 10 units/day or 0.2 units/kg/day (19). Self titration of small doses may be easiest for patients using insulin pens. A pilot randomized controlled trial In the management of t2dm, insulin can be effectively titrated by following a few simple recommendations. In this article, we describe a safe and simple insulin titration algorithm that addresses many of the obstacles that clinicians and patients encounter when adding. This article reviews the rationale and clinical evidence for insulin self‐titration in patients with t2dm with the aim of highlighting. Consider continuing when patient is on basal insulin only.
from www.medscape.org
Consider continuing when patient is on basal insulin only. In the management of t2dm, insulin can be effectively titrated by following a few simple recommendations. This article reviews the rationale and clinical evidence for insulin self‐titration in patients with t2dm with the aim of highlighting. Starting doses of basal insulin are generally low, at either 10 units/day or 0.2 units/kg/day (19). Self titration of small doses may be easiest for patients using insulin pens. A pilot randomized controlled trial In this article, we describe a safe and simple insulin titration algorithm that addresses many of the obstacles that clinicians and patients encounter when adding.
Improved Glycemic Control With Insulin and PatientDirected SelfTitration
Self Titration Of Insulin In this article, we describe a safe and simple insulin titration algorithm that addresses many of the obstacles that clinicians and patients encounter when adding. Consider continuing when patient is on basal insulin only. In the management of t2dm, insulin can be effectively titrated by following a few simple recommendations. Starting doses of basal insulin are generally low, at either 10 units/day or 0.2 units/kg/day (19). A pilot randomized controlled trial Self titration of small doses may be easiest for patients using insulin pens. This article reviews the rationale and clinical evidence for insulin self‐titration in patients with t2dm with the aim of highlighting. In this article, we describe a safe and simple insulin titration algorithm that addresses many of the obstacles that clinicians and patients encounter when adding.
From www.scribd.com
Inject Insulin Syringe Self Titration Of Insulin In the management of t2dm, insulin can be effectively titrated by following a few simple recommendations. Starting doses of basal insulin are generally low, at either 10 units/day or 0.2 units/kg/day (19). Consider continuing when patient is on basal insulin only. This article reviews the rationale and clinical evidence for insulin self‐titration in patients with t2dm with the aim of. Self Titration Of Insulin.
From www.researchgate.net
(PDF) Efficacy and Safety of SelfTitration Algorithms of Insulin Glargine 300 units/mL in Self Titration Of Insulin Consider continuing when patient is on basal insulin only. This article reviews the rationale and clinical evidence for insulin self‐titration in patients with t2dm with the aim of highlighting. In the management of t2dm, insulin can be effectively titrated by following a few simple recommendations. A pilot randomized controlled trial Starting doses of basal insulin are generally low, at either. Self Titration Of Insulin.
From slidetodoc.com
Initiation of Insulin therapy in Type 2 Diabetes Self Titration Of Insulin In this article, we describe a safe and simple insulin titration algorithm that addresses many of the obstacles that clinicians and patients encounter when adding. Consider continuing when patient is on basal insulin only. Self titration of small doses may be easiest for patients using insulin pens. This article reviews the rationale and clinical evidence for insulin self‐titration in patients. Self Titration Of Insulin.
From www.researchgate.net
Insulin titration decision support (PREDICTIVE 303 protocol). On the... Download Scientific Self Titration Of Insulin This article reviews the rationale and clinical evidence for insulin self‐titration in patients with t2dm with the aim of highlighting. In the management of t2dm, insulin can be effectively titrated by following a few simple recommendations. Consider continuing when patient is on basal insulin only. In this article, we describe a safe and simple insulin titration algorithm that addresses many. Self Titration Of Insulin.
From www.vmfh.org
How to SelfAdminister Insulin VMFH Self Titration Of Insulin A pilot randomized controlled trial In this article, we describe a safe and simple insulin titration algorithm that addresses many of the obstacles that clinicians and patients encounter when adding. In the management of t2dm, insulin can be effectively titrated by following a few simple recommendations. Starting doses of basal insulin are generally low, at either 10 units/day or 0.2. Self Titration Of Insulin.
From www.endocrinologyadvisor.com
SelfManaged Titration of Insulin Glargine Superior to Physician Management Endocrinology Advisor Self Titration Of Insulin A pilot randomized controlled trial In this article, we describe a safe and simple insulin titration algorithm that addresses many of the obstacles that clinicians and patients encounter when adding. Consider continuing when patient is on basal insulin only. Self titration of small doses may be easiest for patients using insulin pens. This article reviews the rationale and clinical evidence. Self Titration Of Insulin.
From ar.inspiredpencil.com
Insulin Titration Self Titration Of Insulin In this article, we describe a safe and simple insulin titration algorithm that addresses many of the obstacles that clinicians and patients encounter when adding. Consider continuing when patient is on basal insulin only. Starting doses of basal insulin are generally low, at either 10 units/day or 0.2 units/kg/day (19). In the management of t2dm, insulin can be effectively titrated. Self Titration Of Insulin.
From www.racgp.org.au
RACGP The introduction of insulin in type 2 diabetes mellitus Self Titration Of Insulin Self titration of small doses may be easiest for patients using insulin pens. In the management of t2dm, insulin can be effectively titrated by following a few simple recommendations. This article reviews the rationale and clinical evidence for insulin self‐titration in patients with t2dm with the aim of highlighting. A pilot randomized controlled trial In this article, we describe a. Self Titration Of Insulin.
From www.slideserve.com
PPT Insulin Initiation and Titration for Family Physicians Case Study 1 William PowerPoint Self Titration Of Insulin A pilot randomized controlled trial In the management of t2dm, insulin can be effectively titrated by following a few simple recommendations. This article reviews the rationale and clinical evidence for insulin self‐titration in patients with t2dm with the aim of highlighting. In this article, we describe a safe and simple insulin titration algorithm that addresses many of the obstacles that. Self Titration Of Insulin.
From www.researchgate.net
(PDF) Glycemic Variability and Time in Range During Selftitration of Once Daily Insulin Self Titration Of Insulin Self titration of small doses may be easiest for patients using insulin pens. In this article, we describe a safe and simple insulin titration algorithm that addresses many of the obstacles that clinicians and patients encounter when adding. Consider continuing when patient is on basal insulin only. Starting doses of basal insulin are generally low, at either 10 units/day or. Self Titration Of Insulin.
From www.youtube.com
Self Titration of Insulin YouTube Self Titration Of Insulin Starting doses of basal insulin are generally low, at either 10 units/day or 0.2 units/kg/day (19). In the management of t2dm, insulin can be effectively titrated by following a few simple recommendations. This article reviews the rationale and clinical evidence for insulin self‐titration in patients with t2dm with the aim of highlighting. In this article, we describe a safe and. Self Titration Of Insulin.
From kemele.labbyag.es
Insulin Expiration Chart Kemele Self Titration Of Insulin In the management of t2dm, insulin can be effectively titrated by following a few simple recommendations. Consider continuing when patient is on basal insulin only. Self titration of small doses may be easiest for patients using insulin pens. A pilot randomized controlled trial Starting doses of basal insulin are generally low, at either 10 units/day or 0.2 units/kg/day (19). In. Self Titration Of Insulin.
From www.researchgate.net
(PDF) Simplified SelfTitration of Basal Insulin Injection in Type 2 Diabetes Self Titration Of Insulin In the management of t2dm, insulin can be effectively titrated by following a few simple recommendations. Self titration of small doses may be easiest for patients using insulin pens. This article reviews the rationale and clinical evidence for insulin self‐titration in patients with t2dm with the aim of highlighting. In this article, we describe a safe and simple insulin titration. Self Titration Of Insulin.
From www.researchgate.net
Algorithms for the Titration of Insulin Glargine and Insulin Glulisine Download Scientific Diagram Self Titration Of Insulin This article reviews the rationale and clinical evidence for insulin self‐titration in patients with t2dm with the aim of highlighting. Self titration of small doses may be easiest for patients using insulin pens. A pilot randomized controlled trial Starting doses of basal insulin are generally low, at either 10 units/day or 0.2 units/kg/day (19). In this article, we describe a. Self Titration Of Insulin.
From www.studypool.com
SOLUTION based guided insulin self titration in patients with type 2 diabetes the di log Self Titration Of Insulin A pilot randomized controlled trial Starting doses of basal insulin are generally low, at either 10 units/day or 0.2 units/kg/day (19). In the management of t2dm, insulin can be effectively titrated by following a few simple recommendations. This article reviews the rationale and clinical evidence for insulin self‐titration in patients with t2dm with the aim of highlighting. Self titration of. Self Titration Of Insulin.
From www.slideserve.com
PPT Insulin PowerPoint Presentation, free download ID9309241 Self Titration Of Insulin Starting doses of basal insulin are generally low, at either 10 units/day or 0.2 units/kg/day (19). Consider continuing when patient is on basal insulin only. In this article, we describe a safe and simple insulin titration algorithm that addresses many of the obstacles that clinicians and patients encounter when adding. Self titration of small doses may be easiest for patients. Self Titration Of Insulin.
From www.vmfh.org
How to SelfAdminister Insulin VMFH Self Titration Of Insulin This article reviews the rationale and clinical evidence for insulin self‐titration in patients with t2dm with the aim of highlighting. A pilot randomized controlled trial In the management of t2dm, insulin can be effectively titrated by following a few simple recommendations. Starting doses of basal insulin are generally low, at either 10 units/day or 0.2 units/kg/day (19). Self titration of. Self Titration Of Insulin.
From www.aafp.org
Insulin Management of Type 2 Diabetes Mellitus AAFP Self Titration Of Insulin A pilot randomized controlled trial Starting doses of basal insulin are generally low, at either 10 units/day or 0.2 units/kg/day (19). This article reviews the rationale and clinical evidence for insulin self‐titration in patients with t2dm with the aim of highlighting. Self titration of small doses may be easiest for patients using insulin pens. Consider continuing when patient is on. Self Titration Of Insulin.
From www.medscape.org
Simple and Effective Insulin Analog Initiation and Titration Strategies (Slides With Transcript) Self Titration Of Insulin A pilot randomized controlled trial This article reviews the rationale and clinical evidence for insulin self‐titration in patients with t2dm with the aim of highlighting. Self titration of small doses may be easiest for patients using insulin pens. In the management of t2dm, insulin can be effectively titrated by following a few simple recommendations. Consider continuing when patient is on. Self Titration Of Insulin.
From www.researchgate.net
Titration of insulin dose according to BG levels Download Table Self Titration Of Insulin A pilot randomized controlled trial Starting doses of basal insulin are generally low, at either 10 units/day or 0.2 units/kg/day (19). Self titration of small doses may be easiest for patients using insulin pens. Consider continuing when patient is on basal insulin only. This article reviews the rationale and clinical evidence for insulin self‐titration in patients with t2dm with the. Self Titration Of Insulin.
From www.medscape.org
Improved Glycemic Control With Insulin and PatientDirected SelfTitration Self Titration Of Insulin In the management of t2dm, insulin can be effectively titrated by following a few simple recommendations. Consider continuing when patient is on basal insulin only. This article reviews the rationale and clinical evidence for insulin self‐titration in patients with t2dm with the aim of highlighting. Starting doses of basal insulin are generally low, at either 10 units/day or 0.2 units/kg/day. Self Titration Of Insulin.
From rightdecisions.scot.nhs.uk
Once daily insulin titration Right Decisions Self Titration Of Insulin A pilot randomized controlled trial Consider continuing when patient is on basal insulin only. This article reviews the rationale and clinical evidence for insulin self‐titration in patients with t2dm with the aim of highlighting. In the management of t2dm, insulin can be effectively titrated by following a few simple recommendations. In this article, we describe a safe and simple insulin. Self Titration Of Insulin.
From www.slideserve.com
PPT Management of Type 2 Diabetes PowerPoint Presentation, free download ID603797 Self Titration Of Insulin Self titration of small doses may be easiest for patients using insulin pens. Consider continuing when patient is on basal insulin only. A pilot randomized controlled trial Starting doses of basal insulin are generally low, at either 10 units/day or 0.2 units/kg/day (19). This article reviews the rationale and clinical evidence for insulin self‐titration in patients with t2dm with the. Self Titration Of Insulin.
From slidetodoc.com
Insulin Initiation and Titration Insulin topics we will Self Titration Of Insulin A pilot randomized controlled trial Consider continuing when patient is on basal insulin only. In the management of t2dm, insulin can be effectively titrated by following a few simple recommendations. This article reviews the rationale and clinical evidence for insulin self‐titration in patients with t2dm with the aim of highlighting. Starting doses of basal insulin are generally low, at either. Self Titration Of Insulin.
From www.racgp.org.au
RACGP Appendix 2. Guide to insulin initiation and titration Self Titration Of Insulin In this article, we describe a safe and simple insulin titration algorithm that addresses many of the obstacles that clinicians and patients encounter when adding. In the management of t2dm, insulin can be effectively titrated by following a few simple recommendations. Starting doses of basal insulin are generally low, at either 10 units/day or 0.2 units/kg/day (19). This article reviews. Self Titration Of Insulin.
From www.researchgate.net
AIR Insulin DoseTitration Schedules for Simplified Algorithm and... Download Table Self Titration Of Insulin Starting doses of basal insulin are generally low, at either 10 units/day or 0.2 units/kg/day (19). This article reviews the rationale and clinical evidence for insulin self‐titration in patients with t2dm with the aim of highlighting. Consider continuing when patient is on basal insulin only. A pilot randomized controlled trial In this article, we describe a safe and simple insulin. Self Titration Of Insulin.
From www.youtube.com
Insulin Titration Dosage Calculation for Nursing Students LevelUpRN YouTube Self Titration Of Insulin In the management of t2dm, insulin can be effectively titrated by following a few simple recommendations. A pilot randomized controlled trial In this article, we describe a safe and simple insulin titration algorithm that addresses many of the obstacles that clinicians and patients encounter when adding. Consider continuing when patient is on basal insulin only. This article reviews the rationale. Self Titration Of Insulin.
From www.primary-care-diabetes.com
Selftitration of biphasic insulin aspart 30/70 improves glycaemic control and allows easy Self Titration Of Insulin This article reviews the rationale and clinical evidence for insulin self‐titration in patients with t2dm with the aim of highlighting. In this article, we describe a safe and simple insulin titration algorithm that addresses many of the obstacles that clinicians and patients encounter when adding. Self titration of small doses may be easiest for patients using insulin pens. Starting doses. Self Titration Of Insulin.
From www.semanticscholar.org
Figure 1 from Basal Insulin Titration Semantic Scholar Self Titration Of Insulin A pilot randomized controlled trial Starting doses of basal insulin are generally low, at either 10 units/day or 0.2 units/kg/day (19). In this article, we describe a safe and simple insulin titration algorithm that addresses many of the obstacles that clinicians and patients encounter when adding. Self titration of small doses may be easiest for patients using insulin pens. Consider. Self Titration Of Insulin.
From www.vmfh.org
How to SelfAdminister Insulin VMFH Self Titration Of Insulin This article reviews the rationale and clinical evidence for insulin self‐titration in patients with t2dm with the aim of highlighting. In this article, we describe a safe and simple insulin titration algorithm that addresses many of the obstacles that clinicians and patients encounter when adding. In the management of t2dm, insulin can be effectively titrated by following a few simple. Self Titration Of Insulin.
From www.researchgate.net
Algorithm for premixed insulin titration during Ramadan Download Scientific Diagram Self Titration Of Insulin Self titration of small doses may be easiest for patients using insulin pens. This article reviews the rationale and clinical evidence for insulin self‐titration in patients with t2dm with the aim of highlighting. Starting doses of basal insulin are generally low, at either 10 units/day or 0.2 units/kg/day (19). Consider continuing when patient is on basal insulin only. In the. Self Titration Of Insulin.
From slidetodoc.com
Insulin Initiation and Titration Insulin topics we will Self Titration Of Insulin Starting doses of basal insulin are generally low, at either 10 units/day or 0.2 units/kg/day (19). This article reviews the rationale and clinical evidence for insulin self‐titration in patients with t2dm with the aim of highlighting. A pilot randomized controlled trial Self titration of small doses may be easiest for patients using insulin pens. In the management of t2dm, insulin. Self Titration Of Insulin.
From www.studypool.com
SOLUTION based guided insulin self titration in patients with type 2 diabetes the di log Self Titration Of Insulin In the management of t2dm, insulin can be effectively titrated by following a few simple recommendations. A pilot randomized controlled trial Consider continuing when patient is on basal insulin only. In this article, we describe a safe and simple insulin titration algorithm that addresses many of the obstacles that clinicians and patients encounter when adding. Self titration of small doses. Self Titration Of Insulin.
From dokumen.tips
(PDF) Selftitration of biphasic insulin aspart 30/70 improves glycaemic control and allows easy Self Titration Of Insulin In this article, we describe a safe and simple insulin titration algorithm that addresses many of the obstacles that clinicians and patients encounter when adding. Consider continuing when patient is on basal insulin only. In the management of t2dm, insulin can be effectively titrated by following a few simple recommendations. Starting doses of basal insulin are generally low, at either. Self Titration Of Insulin.
From present5.com
First step into insulin therapy How to start Self Titration Of Insulin This article reviews the rationale and clinical evidence for insulin self‐titration in patients with t2dm with the aim of highlighting. In the management of t2dm, insulin can be effectively titrated by following a few simple recommendations. Starting doses of basal insulin are generally low, at either 10 units/day or 0.2 units/kg/day (19). A pilot randomized controlled trial Consider continuing when. Self Titration Of Insulin.