Toyota Quantum Park Light Fuse Location . look in your owners manual under fuse panel and it will tell you the location of the fuse. Under the drivers side dash on the outer. here you will find fuse box diagrams of toyota hiace 2005, 2006, 2007, 2008, 2009, 2010, 2011, 2012 and 2013, get information. 2004, 2005, 2006, 2007, 2008, 2009, 2010, 2011, 2012, 2013. Also you can get a. see more on our website: On the passenger side dash (while door is open look on the literal 'side' of the dash) 2.
from wirelibrarysettled.z21.web.core.windows.net
Also you can get a. 2004, 2005, 2006, 2007, 2008, 2009, 2010, 2011, 2012, 2013. Under the drivers side dash on the outer. On the passenger side dash (while door is open look on the literal 'side' of the dash) 2. here you will find fuse box diagrams of toyota hiace 2005, 2006, 2007, 2008, 2009, 2010, 2011, 2012 and 2013, get information. see more on our website: look in your owners manual under fuse panel and it will tell you the location of the fuse.
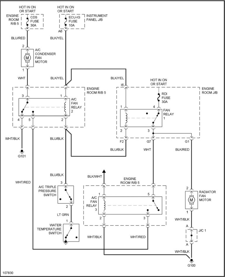
Toyota Fuses And Relays
Toyota Quantum Park Light Fuse Location Under the drivers side dash on the outer. On the passenger side dash (while door is open look on the literal 'side' of the dash) 2. here you will find fuse box diagrams of toyota hiace 2005, 2006, 2007, 2008, 2009, 2010, 2011, 2012 and 2013, get information. Also you can get a. 2004, 2005, 2006, 2007, 2008, 2009, 2010, 2011, 2012, 2013. Under the drivers side dash on the outer. see more on our website: look in your owners manual under fuse panel and it will tell you the location of the fuse.
From 2020cadillac.com
Toyota Quantum Fuse Box Wiring Library Kenworth W900 Wiring Diagram Toyota Quantum Park Light Fuse Location here you will find fuse box diagrams of toyota hiace 2005, 2006, 2007, 2008, 2009, 2010, 2011, 2012 and 2013, get information. see more on our website: Also you can get a. look in your owners manual under fuse panel and it will tell you the location of the fuse. 2004, 2005, 2006, 2007, 2008, 2009, 2010,. Toyota Quantum Park Light Fuse Location.
From www.toyotanation.com
Best fuse for Constant power use Toyota Nation Forum Toyota Quantum Park Light Fuse Location Under the drivers side dash on the outer. 2004, 2005, 2006, 2007, 2008, 2009, 2010, 2011, 2012, 2013. look in your owners manual under fuse panel and it will tell you the location of the fuse. On the passenger side dash (while door is open look on the literal 'side' of the dash) 2. Also you can get a.. Toyota Quantum Park Light Fuse Location.
From 2020cadillac.com
Toyota Quantum Fuse Box Wiring Library Kenworth W900 Wiring Diagram Toyota Quantum Park Light Fuse Location Also you can get a. Under the drivers side dash on the outer. 2004, 2005, 2006, 2007, 2008, 2009, 2010, 2011, 2012, 2013. see more on our website: here you will find fuse box diagrams of toyota hiace 2005, 2006, 2007, 2008, 2009, 2010, 2011, 2012 and 2013, get information. On the passenger side dash (while door is. Toyota Quantum Park Light Fuse Location.
From motogurumag.com
2007 Toyota Corolla Fuse Box Location MotoGuruMag Toyota Quantum Park Light Fuse Location Also you can get a. see more on our website: Under the drivers side dash on the outer. look in your owners manual under fuse panel and it will tell you the location of the fuse. On the passenger side dash (while door is open look on the literal 'side' of the dash) 2. here you will. Toyota Quantum Park Light Fuse Location.
From www.wiringview.com
toyota hiace 2000 wiring diagram Wiring Diagram Toyota Quantum Park Light Fuse Location look in your owners manual under fuse panel and it will tell you the location of the fuse. Under the drivers side dash on the outer. Also you can get a. see more on our website: here you will find fuse box diagrams of toyota hiace 2005, 2006, 2007, 2008, 2009, 2010, 2011, 2012 and 2013, get. Toyota Quantum Park Light Fuse Location.
From repairmachinecolin101.z21.web.core.windows.net
2005 Toyota Corolla Fuse Box Location Toyota Quantum Park Light Fuse Location 2004, 2005, 2006, 2007, 2008, 2009, 2010, 2011, 2012, 2013. here you will find fuse box diagrams of toyota hiace 2005, 2006, 2007, 2008, 2009, 2010, 2011, 2012 and 2013, get information. Also you can get a. see more on our website: On the passenger side dash (while door is open look on the literal 'side' of the. Toyota Quantum Park Light Fuse Location.
From fuseandrelay.com
Fuse box diagram Toyota Hilux 7G and relay with assignment and location Toyota Quantum Park Light Fuse Location 2004, 2005, 2006, 2007, 2008, 2009, 2010, 2011, 2012, 2013. On the passenger side dash (while door is open look on the literal 'side' of the dash) 2. Also you can get a. see more on our website: here you will find fuse box diagrams of toyota hiace 2005, 2006, 2007, 2008, 2009, 2010, 2011, 2012 and 2013,. Toyota Quantum Park Light Fuse Location.
From circuitdbbesancon.z21.web.core.windows.net
Toyota Hilux Fuse Box Location Toyota Quantum Park Light Fuse Location Also you can get a. Under the drivers side dash on the outer. On the passenger side dash (while door is open look on the literal 'side' of the dash) 2. see more on our website: here you will find fuse box diagrams of toyota hiace 2005, 2006, 2007, 2008, 2009, 2010, 2011, 2012 and 2013, get information.. Toyota Quantum Park Light Fuse Location.
From www.iq-forums.com
Parking Light Fuse Toyota Quantum Park Light Fuse Location look in your owners manual under fuse panel and it will tell you the location of the fuse. here you will find fuse box diagrams of toyota hiace 2005, 2006, 2007, 2008, 2009, 2010, 2011, 2012 and 2013, get information. Also you can get a. see more on our website: On the passenger side dash (while door. Toyota Quantum Park Light Fuse Location.
From tesla.deminasi.com
Toyota Hiace Biztosíték Tábla Mi Micsoda Tesla Toyota Quantum Park Light Fuse Location On the passenger side dash (while door is open look on the literal 'side' of the dash) 2. 2004, 2005, 2006, 2007, 2008, 2009, 2010, 2011, 2012, 2013. look in your owners manual under fuse panel and it will tell you the location of the fuse. see more on our website: here you will find fuse box. Toyota Quantum Park Light Fuse Location.
From www.justanswer.com
Need to locate the clutch relay for the a/c, air conditioning Toyota Quantum Park Light Fuse Location see more on our website: 2004, 2005, 2006, 2007, 2008, 2009, 2010, 2011, 2012, 2013. Under the drivers side dash on the outer. On the passenger side dash (while door is open look on the literal 'side' of the dash) 2. here you will find fuse box diagrams of toyota hiace 2005, 2006, 2007, 2008, 2009, 2010, 2011,. Toyota Quantum Park Light Fuse Location.
From dxofxtrfm.blob.core.windows.net
Fuse Code Meaning at Clayton Henry blog Toyota Quantum Park Light Fuse Location look in your owners manual under fuse panel and it will tell you the location of the fuse. On the passenger side dash (while door is open look on the literal 'side' of the dash) 2. 2004, 2005, 2006, 2007, 2008, 2009, 2010, 2011, 2012, 2013. Also you can get a. see more on our website: Under the. Toyota Quantum Park Light Fuse Location.
From www.youtube.com
Toyota quantum 2.5D 2015 rear wiper fuse located YouTube Toyota Quantum Park Light Fuse Location Also you can get a. here you will find fuse box diagrams of toyota hiace 2005, 2006, 2007, 2008, 2009, 2010, 2011, 2012 and 2013, get information. Under the drivers side dash on the outer. On the passenger side dash (while door is open look on the literal 'side' of the dash) 2. see more on our website:. Toyota Quantum Park Light Fuse Location.
From schematicpartkim.z19.web.core.windows.net
Toyota Fuses And Relays Toyota Quantum Park Light Fuse Location here you will find fuse box diagrams of toyota hiace 2005, 2006, 2007, 2008, 2009, 2010, 2011, 2012 and 2013, get information. see more on our website: Under the drivers side dash on the outer. Also you can get a. 2004, 2005, 2006, 2007, 2008, 2009, 2010, 2011, 2012, 2013. On the passenger side dash (while door is. Toyota Quantum Park Light Fuse Location.
From circuitmanualostermann.z19.web.core.windows.net
Toyota Quantum Fuse Box Diagram Toyota Quantum Park Light Fuse Location On the passenger side dash (while door is open look on the literal 'side' of the dash) 2. see more on our website: look in your owners manual under fuse panel and it will tell you the location of the fuse. here you will find fuse box diagrams of toyota hiace 2005, 2006, 2007, 2008, 2009, 2010,. Toyota Quantum Park Light Fuse Location.
From www.cargurus.com
Toyota Questions fuse box CarGurus Toyota Quantum Park Light Fuse Location On the passenger side dash (while door is open look on the literal 'side' of the dash) 2. Under the drivers side dash on the outer. see more on our website: Also you can get a. 2004, 2005, 2006, 2007, 2008, 2009, 2010, 2011, 2012, 2013. here you will find fuse box diagrams of toyota hiace 2005, 2006,. Toyota Quantum Park Light Fuse Location.
From www.justanswer.com
How to locate and open the fuse box for the tail light? Toyota Quantum Park Light Fuse Location 2004, 2005, 2006, 2007, 2008, 2009, 2010, 2011, 2012, 2013. Also you can get a. see more on our website: On the passenger side dash (while door is open look on the literal 'side' of the dash) 2. here you will find fuse box diagrams of toyota hiace 2005, 2006, 2007, 2008, 2009, 2010, 2011, 2012 and 2013,. Toyota Quantum Park Light Fuse Location.
From workshoprepairkarolin10.z19.web.core.windows.net
2018 Toyota 4runner Fuse Box Diagram Toyota Quantum Park Light Fuse Location here you will find fuse box diagrams of toyota hiace 2005, 2006, 2007, 2008, 2009, 2010, 2011, 2012 and 2013, get information. Under the drivers side dash on the outer. Also you can get a. On the passenger side dash (while door is open look on the literal 'side' of the dash) 2. 2004, 2005, 2006, 2007, 2008, 2009,. Toyota Quantum Park Light Fuse Location.
From www.youtube.com
TOYOTA CAMRY PARKING LIGHTS FUSE LOCATION, PARKING LIGHTS NOT WORKING Toyota Quantum Park Light Fuse Location here you will find fuse box diagrams of toyota hiace 2005, 2006, 2007, 2008, 2009, 2010, 2011, 2012 and 2013, get information. On the passenger side dash (while door is open look on the literal 'side' of the dash) 2. 2004, 2005, 2006, 2007, 2008, 2009, 2010, 2011, 2012, 2013. see more on our website: Also you can. Toyota Quantum Park Light Fuse Location.
From www.justanswer.com
Ford Ranger Fuse Box Diagram Q&A for Parking Light Control Toyota Quantum Park Light Fuse Location here you will find fuse box diagrams of toyota hiace 2005, 2006, 2007, 2008, 2009, 2010, 2011, 2012 and 2013, get information. On the passenger side dash (while door is open look on the literal 'side' of the dash) 2. Under the drivers side dash on the outer. see more on our website: 2004, 2005, 2006, 2007, 2008,. Toyota Quantum Park Light Fuse Location.
From 2020cadillac.com
Toyota Quantum Fuse Box Wiring Library Kenworth W900 Wiring Diagram Toyota Quantum Park Light Fuse Location see more on our website: Also you can get a. On the passenger side dash (while door is open look on the literal 'side' of the dash) 2. Under the drivers side dash on the outer. look in your owners manual under fuse panel and it will tell you the location of the fuse. here you will. Toyota Quantum Park Light Fuse Location.
From wirelibrarysettled.z21.web.core.windows.net
Toyota Fuses And Relays Toyota Quantum Park Light Fuse Location 2004, 2005, 2006, 2007, 2008, 2009, 2010, 2011, 2012, 2013. see more on our website: here you will find fuse box diagrams of toyota hiace 2005, 2006, 2007, 2008, 2009, 2010, 2011, 2012 and 2013, get information. look in your owners manual under fuse panel and it will tell you the location of the fuse. On the. Toyota Quantum Park Light Fuse Location.
From mechanics.stackexchange.com
electrical How to replace the fuse for both indicators on a Nissan Toyota Quantum Park Light Fuse Location Also you can get a. On the passenger side dash (while door is open look on the literal 'side' of the dash) 2. 2004, 2005, 2006, 2007, 2008, 2009, 2010, 2011, 2012, 2013. Under the drivers side dash on the outer. see more on our website: here you will find fuse box diagrams of toyota hiace 2005, 2006,. Toyota Quantum Park Light Fuse Location.
From 2020cadillac.com
Toyota Quantum Fuse Box Wiring Library Kenworth W900 Wiring Diagram Toyota Quantum Park Light Fuse Location 2004, 2005, 2006, 2007, 2008, 2009, 2010, 2011, 2012, 2013. here you will find fuse box diagrams of toyota hiace 2005, 2006, 2007, 2008, 2009, 2010, 2011, 2012 and 2013, get information. Also you can get a. On the passenger side dash (while door is open look on the literal 'side' of the dash) 2. look in your. Toyota Quantum Park Light Fuse Location.
From www.toyota-4runner.org
parking & rear lights fuse Toyota 4Runner Forum Largest 4Runner Forum Toyota Quantum Park Light Fuse Location look in your owners manual under fuse panel and it will tell you the location of the fuse. Under the drivers side dash on the outer. Also you can get a. On the passenger side dash (while door is open look on the literal 'side' of the dash) 2. here you will find fuse box diagrams of toyota. Toyota Quantum Park Light Fuse Location.
From schematicroamin.z13.web.core.windows.net
Toyota Rav4 Cigarette Lighter Fuse Toyota Quantum Park Light Fuse Location Under the drivers side dash on the outer. here you will find fuse box diagrams of toyota hiace 2005, 2006, 2007, 2008, 2009, 2010, 2011, 2012 and 2013, get information. look in your owners manual under fuse panel and it will tell you the location of the fuse. see more on our website: On the passenger side. Toyota Quantum Park Light Fuse Location.
From schematicanimaladaba.z21.web.core.windows.net
1997 Toyota 4runner Fuse Diagram Toyota Quantum Park Light Fuse Location here you will find fuse box diagrams of toyota hiace 2005, 2006, 2007, 2008, 2009, 2010, 2011, 2012 and 2013, get information. look in your owners manual under fuse panel and it will tell you the location of the fuse. Also you can get a. 2004, 2005, 2006, 2007, 2008, 2009, 2010, 2011, 2012, 2013. see more. Toyota Quantum Park Light Fuse Location.
From exoqtefpf.blob.core.windows.net
How To Install A New Fuse at Jeffery Popp blog Toyota Quantum Park Light Fuse Location look in your owners manual under fuse panel and it will tell you the location of the fuse. Also you can get a. here you will find fuse box diagrams of toyota hiace 2005, 2006, 2007, 2008, 2009, 2010, 2011, 2012 and 2013, get information. 2004, 2005, 2006, 2007, 2008, 2009, 2010, 2011, 2012, 2013. see more. Toyota Quantum Park Light Fuse Location.
From diagramlistvertu.z21.web.core.windows.net
Toyota Fuses And Relays Toyota Quantum Park Light Fuse Location Under the drivers side dash on the outer. Also you can get a. On the passenger side dash (while door is open look on the literal 'side' of the dash) 2. here you will find fuse box diagrams of toyota hiace 2005, 2006, 2007, 2008, 2009, 2010, 2011, 2012 and 2013, get information. look in your owners manual. Toyota Quantum Park Light Fuse Location.
From wirediagramreilly99.s3-website-us-east-1.amazonaws.com
Toyota Quantum Fuse Box Diagram Toyota Quantum Park Light Fuse Location here you will find fuse box diagrams of toyota hiace 2005, 2006, 2007, 2008, 2009, 2010, 2011, 2012 and 2013, get information. look in your owners manual under fuse panel and it will tell you the location of the fuse. 2004, 2005, 2006, 2007, 2008, 2009, 2010, 2011, 2012, 2013. Also you can get a. see more. Toyota Quantum Park Light Fuse Location.
From exolbgves.blob.core.windows.net
Fuse Box Toyota Quantum at Thomas Risk blog Toyota Quantum Park Light Fuse Location see more on our website: here you will find fuse box diagrams of toyota hiace 2005, 2006, 2007, 2008, 2009, 2010, 2011, 2012 and 2013, get information. look in your owners manual under fuse panel and it will tell you the location of the fuse. Under the drivers side dash on the outer. On the passenger side. Toyota Quantum Park Light Fuse Location.
From knigaproavto.ru
'04'13 Toyota HiAce (H200) Fuse Diagram Toyota Quantum Park Light Fuse Location Also you can get a. Under the drivers side dash on the outer. look in your owners manual under fuse panel and it will tell you the location of the fuse. here you will find fuse box diagrams of toyota hiace 2005, 2006, 2007, 2008, 2009, 2010, 2011, 2012 and 2013, get information. 2004, 2005, 2006, 2007, 2008,. Toyota Quantum Park Light Fuse Location.
From diagramlibrarywhorled.z13.web.core.windows.net
Toyota Quantum Fuse Box Diagram Toyota Quantum Park Light Fuse Location Also you can get a. see more on our website: 2004, 2005, 2006, 2007, 2008, 2009, 2010, 2011, 2012, 2013. look in your owners manual under fuse panel and it will tell you the location of the fuse. On the passenger side dash (while door is open look on the literal 'side' of the dash) 2. here. Toyota Quantum Park Light Fuse Location.
From www.justanswer.com
Q&A Toyota Sienna Fuse Box Diagrams & Park Light Fuse Location Toyota Quantum Park Light Fuse Location see more on our website: Also you can get a. here you will find fuse box diagrams of toyota hiace 2005, 2006, 2007, 2008, 2009, 2010, 2011, 2012 and 2013, get information. On the passenger side dash (while door is open look on the literal 'side' of the dash) 2. 2004, 2005, 2006, 2007, 2008, 2009, 2010, 2011,. Toyota Quantum Park Light Fuse Location.
From www.shareyourrepair.com
Toyota Sienna Fuse Locations · Share Your Repair Toyota Quantum Park Light Fuse Location see more on our website: Also you can get a. 2004, 2005, 2006, 2007, 2008, 2009, 2010, 2011, 2012, 2013. On the passenger side dash (while door is open look on the literal 'side' of the dash) 2. Under the drivers side dash on the outer. look in your owners manual under fuse panel and it will tell. Toyota Quantum Park Light Fuse Location.