Amplifier Power Protection Mode . Has your amplifier’s protection circuit ever kicked in, and if so, what was the problem? When the amp is turned on and operating, it is typically green. If it is dark, consult the handbook to determine whether the amplifier is in protect mode. After ten seconds of being powered off, the amp is reset, so turn it on and watch for the protection light again. If it doesn’t, connect each speaker wire one at a time. Protect mode is a safety feature built into modern amplifiers that prevent damage caused by electrical faults. The amp is in protect mode if it is red or orange. An amp with a protect light can be a real gig saver. When something goes wrong with the wiring or power supply, the amp will automatically shut down to prevent further damage. The state of the amp can also be shown by the power led. If it powers up without entering protect mode, connect the rca cables and check if it will go into protection mode. It's possible to bypass the protective mode on any onkyo receiver here is how you do.
from mccrearylibrary.org
The state of the amp can also be shown by the power led. It's possible to bypass the protective mode on any onkyo receiver here is how you do. Protect mode is a safety feature built into modern amplifiers that prevent damage caused by electrical faults. The amp is in protect mode if it is red or orange. An amp with a protect light can be a real gig saver. If it doesn’t, connect each speaker wire one at a time. After ten seconds of being powered off, the amp is reset, so turn it on and watch for the protection light again. If it is dark, consult the handbook to determine whether the amplifier is in protect mode. Has your amplifier’s protection circuit ever kicked in, and if so, what was the problem? If it powers up without entering protect mode, connect the rca cables and check if it will go into protection mode.
Uhf 100w power amplifier
Amplifier Power Protection Mode An amp with a protect light can be a real gig saver. The amp is in protect mode if it is red or orange. When the amp is turned on and operating, it is typically green. After ten seconds of being powered off, the amp is reset, so turn it on and watch for the protection light again. The state of the amp can also be shown by the power led. It's possible to bypass the protective mode on any onkyo receiver here is how you do. Has your amplifier’s protection circuit ever kicked in, and if so, what was the problem? If it is dark, consult the handbook to determine whether the amplifier is in protect mode. If it powers up without entering protect mode, connect the rca cables and check if it will go into protection mode. If it doesn’t, connect each speaker wire one at a time. An amp with a protect light can be a real gig saver. Protect mode is a safety feature built into modern amplifiers that prevent damage caused by electrical faults. When something goes wrong with the wiring or power supply, the amp will automatically shut down to prevent further damage.
From www.youtube.com
High Power Amplifiers Protection Circuitry YouTube Amplifier Power Protection Mode If it is dark, consult the handbook to determine whether the amplifier is in protect mode. The state of the amp can also be shown by the power led. Protect mode is a safety feature built into modern amplifiers that prevent damage caused by electrical faults. If it doesn’t, connect each speaker wire one at a time. It's possible to. Amplifier Power Protection Mode.
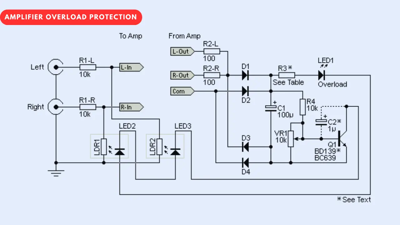
From fyoadljll.blob.core.windows.net
Power Amp Goes Into Protect Mode at Henry Abbott blog Amplifier Power Protection Mode Has your amplifier’s protection circuit ever kicked in, and if so, what was the problem? Protect mode is a safety feature built into modern amplifiers that prevent damage caused by electrical faults. An amp with a protect light can be a real gig saver. The amp is in protect mode if it is red or orange. When the amp is. Amplifier Power Protection Mode.
From www.youtube.com
why is my amp going into protect mode when I start my car? YouTube Amplifier Power Protection Mode When something goes wrong with the wiring or power supply, the amp will automatically shut down to prevent further damage. Protect mode is a safety feature built into modern amplifiers that prevent damage caused by electrical faults. After ten seconds of being powered off, the amp is reset, so turn it on and watch for the protection light again. When. Amplifier Power Protection Mode.
From www.lifewire.com
What Is Amplifier Protect Mode? Amplifier Power Protection Mode An amp with a protect light can be a real gig saver. The state of the amp can also be shown by the power led. Has your amplifier’s protection circuit ever kicked in, and if so, what was the problem? If it is dark, consult the handbook to determine whether the amplifier is in protect mode. When the amp is. Amplifier Power Protection Mode.
From solderingmind.com
Amplifier Overload Protection Working, Circuit diagram, and Setup Amplifier Power Protection Mode When the amp is turned on and operating, it is typically green. The state of the amp can also be shown by the power led. Has your amplifier’s protection circuit ever kicked in, and if so, what was the problem? An amp with a protect light can be a real gig saver. It's possible to bypass the protective mode on. Amplifier Power Protection Mode.
From www.reddit.com
After a mechanic visit amplifier in power protection mode r/CarAV Amplifier Power Protection Mode The state of the amp can also be shown by the power led. Has your amplifier’s protection circuit ever kicked in, and if so, what was the problem? The amp is in protect mode if it is red or orange. When something goes wrong with the wiring or power supply, the amp will automatically shut down to prevent further damage.. Amplifier Power Protection Mode.
From citizenside.com
What Is Amplifier Protect Mode? CitizenSide Amplifier Power Protection Mode After ten seconds of being powered off, the amp is reset, so turn it on and watch for the protection light again. The state of the amp can also be shown by the power led. The amp is in protect mode if it is red or orange. An amp with a protect light can be a real gig saver. Protect. Amplifier Power Protection Mode.
From www.youtube.com
My Amplifier stays in Protect mode YouTube Amplifier Power Protection Mode An amp with a protect light can be a real gig saver. After ten seconds of being powered off, the amp is reset, so turn it on and watch for the protection light again. If it is dark, consult the handbook to determine whether the amplifier is in protect mode. If it doesn’t, connect each speaker wire one at a. Amplifier Power Protection Mode.
From proautotalk.com
How To Bypass Protection Mode On Amp Using Our 3 Proven Tips Pro Auto Amplifier Power Protection Mode If it is dark, consult the handbook to determine whether the amplifier is in protect mode. When the amp is turned on and operating, it is typically green. If it doesn’t, connect each speaker wire one at a time. When something goes wrong with the wiring or power supply, the amp will automatically shut down to prevent further damage. After. Amplifier Power Protection Mode.
From improvecaraudio.com
Solving Car Amp Power Issues Easy Guide Amplifier Power Protection Mode It's possible to bypass the protective mode on any onkyo receiver here is how you do. An amp with a protect light can be a real gig saver. After ten seconds of being powered off, the amp is reset, so turn it on and watch for the protection light again. The amp is in protect mode if it is red. Amplifier Power Protection Mode.
From www.usaudiomart.com
Power amplifier with FET output , speaker protection and soft start Amplifier Power Protection Mode The state of the amp can also be shown by the power led. After ten seconds of being powered off, the amp is reset, so turn it on and watch for the protection light again. An amp with a protect light can be a real gig saver. When the amp is turned on and operating, it is typically green. If. Amplifier Power Protection Mode.
From tmraudio.com
Classe CA200 Stereo Power Amplifier; CA200; ASIS (Protect Mode) The Amplifier Power Protection Mode The state of the amp can also be shown by the power led. If it doesn’t, connect each speaker wire one at a time. If it powers up without entering protect mode, connect the rca cables and check if it will go into protection mode. An amp with a protect light can be a real gig saver. The amp is. Amplifier Power Protection Mode.
From www.ednasia.com
Provide robust input overvoltage protection for amplifier analog input Amplifier Power Protection Mode When the amp is turned on and operating, it is typically green. Has your amplifier’s protection circuit ever kicked in, and if so, what was the problem? An amp with a protect light can be a real gig saver. After ten seconds of being powered off, the amp is reset, so turn it on and watch for the protection light. Amplifier Power Protection Mode.
From thegrumpymechanic.com
AMP Goes Into Protect Mode When Volume is Turned Up? Why? Amplifier Power Protection Mode The state of the amp can also be shown by the power led. If it is dark, consult the handbook to determine whether the amplifier is in protect mode. Protect mode is a safety feature built into modern amplifiers that prevent damage caused by electrical faults. Has your amplifier’s protection circuit ever kicked in, and if so, what was the. Amplifier Power Protection Mode.
From www.artofit.org
Amplifier protection and power supply circuits Artofit Amplifier Power Protection Mode It's possible to bypass the protective mode on any onkyo receiver here is how you do. When the amp is turned on and operating, it is typically green. After ten seconds of being powered off, the amp is reset, so turn it on and watch for the protection light again. When something goes wrong with the wiring or power supply,. Amplifier Power Protection Mode.
From www.sinbosenaudio.com
How to protect the amplifier? Amplifier Power Protection Mode Has your amplifier’s protection circuit ever kicked in, and if so, what was the problem? The state of the amp can also be shown by the power led. The amp is in protect mode if it is red or orange. Protect mode is a safety feature built into modern amplifiers that prevent damage caused by electrical faults. When the amp. Amplifier Power Protection Mode.
From www.audiophonics.fr
Power on and delay softstart board and protection for amplifier Amplifier Power Protection Mode After ten seconds of being powered off, the amp is reset, so turn it on and watch for the protection light again. If it doesn’t, connect each speaker wire one at a time. It's possible to bypass the protective mode on any onkyo receiver here is how you do. The amp is in protect mode if it is red or. Amplifier Power Protection Mode.
From www.youtube.com
AMPLIFIER Power, Signal, Clip & Protect Indicators DIY PCB Design Amplifier Power Protection Mode After ten seconds of being powered off, the amp is reset, so turn it on and watch for the protection light again. When something goes wrong with the wiring or power supply, the amp will automatically shut down to prevent further damage. Has your amplifier’s protection circuit ever kicked in, and if so, what was the problem? The amp is. Amplifier Power Protection Mode.
From moneyexpertsteam.blogspot.com
How To Fix a Amp That Goes Into Protection Mode How To Fix & Repair Amplifier Power Protection Mode The state of the amp can also be shown by the power led. If it powers up without entering protect mode, connect the rca cables and check if it will go into protection mode. After ten seconds of being powered off, the amp is reset, so turn it on and watch for the protection light again. If it is dark,. Amplifier Power Protection Mode.
From tmraudio.com
Classe CA200 Stereo Power Amplifier; CA200; ASIS (Protect Mode) The Amplifier Power Protection Mode If it is dark, consult the handbook to determine whether the amplifier is in protect mode. The state of the amp can also be shown by the power led. If it powers up without entering protect mode, connect the rca cables and check if it will go into protection mode. An amp with a protect light can be a real. Amplifier Power Protection Mode.
From www.youtube.com
Amplifier Cutting Out? Protect Mode? No Sound? Test these! YouTube Amplifier Power Protection Mode When something goes wrong with the wiring or power supply, the amp will automatically shut down to prevent further damage. If it is dark, consult the handbook to determine whether the amplifier is in protect mode. When the amp is turned on and operating, it is typically green. The state of the amp can also be shown by the power. Amplifier Power Protection Mode.
From motorriderz.com
Why Is My Car Amplifier Staying In Protection Mode? (Explained 2024 Amplifier Power Protection Mode It's possible to bypass the protective mode on any onkyo receiver here is how you do. Protect mode is a safety feature built into modern amplifiers that prevent damage caused by electrical faults. Has your amplifier’s protection circuit ever kicked in, and if so, what was the problem? If it is dark, consult the handbook to determine whether the amplifier. Amplifier Power Protection Mode.
From learn.sonicelectronix.com
Why is My Amp Not Turning On Or Going Into Protect Mode? Sonic Amplifier Power Protection Mode Protect mode is a safety feature built into modern amplifiers that prevent damage caused by electrical faults. The state of the amp can also be shown by the power led. After ten seconds of being powered off, the amp is reset, so turn it on and watch for the protection light again. If it powers up without entering protect mode,. Amplifier Power Protection Mode.
From www.improvestereo.com
How to Get an Amp Out of Protection Mode? Improve Stereo Amplifier Power Protection Mode If it is dark, consult the handbook to determine whether the amplifier is in protect mode. If it powers up without entering protect mode, connect the rca cables and check if it will go into protection mode. It's possible to bypass the protective mode on any onkyo receiver here is how you do. If it doesn’t, connect each speaker wire. Amplifier Power Protection Mode.
From ehnocord.com
Amp Protection Mode Demystified Understanding Why Your Amp Is In Amplifier Power Protection Mode If it doesn’t, connect each speaker wire one at a time. If it is dark, consult the handbook to determine whether the amplifier is in protect mode. An amp with a protect light can be a real gig saver. The amp is in protect mode if it is red or orange. Protect mode is a safety feature built into modern. Amplifier Power Protection Mode.
From www.hackatronic.com
Over Current/Short Circuit Protection Using LM358 OPAMP » Hackatronic Amplifier Power Protection Mode The amp is in protect mode if it is red or orange. Protect mode is a safety feature built into modern amplifiers that prevent damage caused by electrical faults. It's possible to bypass the protective mode on any onkyo receiver here is how you do. An amp with a protect light can be a real gig saver. If it is. Amplifier Power Protection Mode.
From www.ac3filter.net
Why Is My Amplifier in Protect Mode? Troubleshooting Tips to Fix It Amplifier Power Protection Mode When the amp is turned on and operating, it is typically green. If it powers up without entering protect mode, connect the rca cables and check if it will go into protection mode. Has your amplifier’s protection circuit ever kicked in, and if so, what was the problem? If it doesn’t, connect each speaker wire one at a time. The. Amplifier Power Protection Mode.
From www.youtube.com
Speaker Protection Board for High Power Audio Amplifiers ( Hindi Amplifier Power Protection Mode An amp with a protect light can be a real gig saver. If it doesn’t, connect each speaker wire one at a time. The state of the amp can also be shown by the power led. If it is dark, consult the handbook to determine whether the amplifier is in protect mode. If it powers up without entering protect mode,. Amplifier Power Protection Mode.
From www.youtube.com
How repair amplifier protection mode YouTube Amplifier Power Protection Mode When something goes wrong with the wiring or power supply, the amp will automatically shut down to prevent further damage. When the amp is turned on and operating, it is typically green. Protect mode is a safety feature built into modern amplifiers that prevent damage caused by electrical faults. After ten seconds of being powered off, the amp is reset,. Amplifier Power Protection Mode.
From www.youtube.com
Pioneer SC LX82, Easy repair if amp does not power on. Guide to reset Amplifier Power Protection Mode If it is dark, consult the handbook to determine whether the amplifier is in protect mode. If it powers up without entering protect mode, connect the rca cables and check if it will go into protection mode. If it doesn’t, connect each speaker wire one at a time. It's possible to bypass the protective mode on any onkyo receiver here. Amplifier Power Protection Mode.
From www.petervis.com
How to Fix Sony Amplifier Protect Mode Error Amplifier Power Protection Mode If it is dark, consult the handbook to determine whether the amplifier is in protect mode. If it powers up without entering protect mode, connect the rca cables and check if it will go into protection mode. If it doesn’t, connect each speaker wire one at a time. The state of the amp can also be shown by the power. Amplifier Power Protection Mode.
From www.usaudiomart.com
Power amplifier with FET output , speaker protection and soft start Amplifier Power Protection Mode If it doesn’t, connect each speaker wire one at a time. When the amp is turned on and operating, it is typically green. It's possible to bypass the protective mode on any onkyo receiver here is how you do. The amp is in protect mode if it is red or orange. An amp with a protect light can be a. Amplifier Power Protection Mode.
From www.youtube.com
Protect mode repair Sony STRDE675 Receiver amplifier YouTube Amplifier Power Protection Mode If it is dark, consult the handbook to determine whether the amplifier is in protect mode. Protect mode is a safety feature built into modern amplifiers that prevent damage caused by electrical faults. It's possible to bypass the protective mode on any onkyo receiver here is how you do. If it doesn’t, connect each speaker wire one at a time.. Amplifier Power Protection Mode.
From mccrearylibrary.org
Uhf 100w power amplifier Amplifier Power Protection Mode Protect mode is a safety feature built into modern amplifiers that prevent damage caused by electrical faults. After ten seconds of being powered off, the amp is reset, so turn it on and watch for the protection light again. If it powers up without entering protect mode, connect the rca cables and check if it will go into protection mode.. Amplifier Power Protection Mode.
From www.scribd.com
Amplifier Protection Circuit Amplifier Power Protection Mode If it is dark, consult the handbook to determine whether the amplifier is in protect mode. After ten seconds of being powered off, the amp is reset, so turn it on and watch for the protection light again. The amp is in protect mode if it is red or orange. It's possible to bypass the protective mode on any onkyo. Amplifier Power Protection Mode.