Hydrophone Preamplifier Circuit . The preamplifier circuit described has been optimized at the underwater sound reference detachment of nrl into a rugged integrated (hybrid) circuit suitable for low. The noise present in the acoustic sensor, coupling network, and preamplifier input stage are represented by an equivalent circuit. Amplifier circuit design for sensor applications such as hydrophones, guitar pickups, high source impedance microphones, and turntables can. This short tutorial explains how hydrophone preamplifiers preserve signal integrity from both an impedance buffering, and. This is hydrophone preamplifier circuit diagram, designed to be used with a transducer type edo6166, and is taken from an application note. I need a hydrophone preamplifier circuit with frequency response in the range of 2hz to 30 khz with single voltage supply.
from natakoaudio.com
This short tutorial explains how hydrophone preamplifiers preserve signal integrity from both an impedance buffering, and. The noise present in the acoustic sensor, coupling network, and preamplifier input stage are represented by an equivalent circuit. The preamplifier circuit described has been optimized at the underwater sound reference detachment of nrl into a rugged integrated (hybrid) circuit suitable for low. I need a hydrophone preamplifier circuit with frequency response in the range of 2hz to 30 khz with single voltage supply. This is hydrophone preamplifier circuit diagram, designed to be used with a transducer type edo6166, and is taken from an application note. Amplifier circuit design for sensor applications such as hydrophones, guitar pickups, high source impedance microphones, and turntables can.
Hydrophone Preamplifier for Sale Natako Audio
Hydrophone Preamplifier Circuit Amplifier circuit design for sensor applications such as hydrophones, guitar pickups, high source impedance microphones, and turntables can. The preamplifier circuit described has been optimized at the underwater sound reference detachment of nrl into a rugged integrated (hybrid) circuit suitable for low. The noise present in the acoustic sensor, coupling network, and preamplifier input stage are represented by an equivalent circuit. This short tutorial explains how hydrophone preamplifiers preserve signal integrity from both an impedance buffering, and. I need a hydrophone preamplifier circuit with frequency response in the range of 2hz to 30 khz with single voltage supply. Amplifier circuit design for sensor applications such as hydrophones, guitar pickups, high source impedance microphones, and turntables can. This is hydrophone preamplifier circuit diagram, designed to be used with a transducer type edo6166, and is taken from an application note.
From www.researchgate.net
Figure D.1 Hydrophone preamplifier Download Scientific Diagram Hydrophone Preamplifier Circuit Amplifier circuit design for sensor applications such as hydrophones, guitar pickups, high source impedance microphones, and turntables can. This short tutorial explains how hydrophone preamplifiers preserve signal integrity from both an impedance buffering, and. I need a hydrophone preamplifier circuit with frequency response in the range of 2hz to 30 khz with single voltage supply. The noise present in the. Hydrophone Preamplifier Circuit.
From www.semanticscholar.org
[PDF] Noise Prediction for Hydrophone/Preamplifier Systems Semantic Hydrophone Preamplifier Circuit This short tutorial explains how hydrophone preamplifiers preserve signal integrity from both an impedance buffering, and. The preamplifier circuit described has been optimized at the underwater sound reference detachment of nrl into a rugged integrated (hybrid) circuit suitable for low. The noise present in the acoustic sensor, coupling network, and preamplifier input stage are represented by an equivalent circuit. I. Hydrophone Preamplifier Circuit.
From oshwlab.com
Hydrophone FrontEnd V2 OSHWLab Hydrophone Preamplifier Circuit This short tutorial explains how hydrophone preamplifiers preserve signal integrity from both an impedance buffering, and. I need a hydrophone preamplifier circuit with frequency response in the range of 2hz to 30 khz with single voltage supply. The preamplifier circuit described has been optimized at the underwater sound reference detachment of nrl into a rugged integrated (hybrid) circuit suitable for. Hydrophone Preamplifier Circuit.
From natakoaudio.com
Hydrophone Preamplifier for Sale Natako Audio Hydrophone Preamplifier Circuit The preamplifier circuit described has been optimized at the underwater sound reference detachment of nrl into a rugged integrated (hybrid) circuit suitable for low. This is hydrophone preamplifier circuit diagram, designed to be used with a transducer type edo6166, and is taken from an application note. Amplifier circuit design for sensor applications such as hydrophones, guitar pickups, high source impedance. Hydrophone Preamplifier Circuit.
From www.amazon.in
Amazon.in Buy Hydrophone Preamplifier OptimizationHybrid Hydrophone Preamplifier Circuit The noise present in the acoustic sensor, coupling network, and preamplifier input stage are represented by an equivalent circuit. Amplifier circuit design for sensor applications such as hydrophones, guitar pickups, high source impedance microphones, and turntables can. The preamplifier circuit described has been optimized at the underwater sound reference detachment of nrl into a rugged integrated (hybrid) circuit suitable for. Hydrophone Preamplifier Circuit.
From natakoaudio.com
Hydrophone Preamplifier for Sale Natako Audio Hydrophone Preamplifier Circuit The preamplifier circuit described has been optimized at the underwater sound reference detachment of nrl into a rugged integrated (hybrid) circuit suitable for low. Amplifier circuit design for sensor applications such as hydrophones, guitar pickups, high source impedance microphones, and turntables can. This short tutorial explains how hydrophone preamplifiers preserve signal integrity from both an impedance buffering, and. I need. Hydrophone Preamplifier Circuit.
From www.aquarianaudio.com
PA4 hydrophone preamplifier Hydrophone Preamplifier Circuit This short tutorial explains how hydrophone preamplifiers preserve signal integrity from both an impedance buffering, and. This is hydrophone preamplifier circuit diagram, designed to be used with a transducer type edo6166, and is taken from an application note. The noise present in the acoustic sensor, coupling network, and preamplifier input stage are represented by an equivalent circuit. Amplifier circuit design. Hydrophone Preamplifier Circuit.
From www.aquarianaudio.com
PA4 hydrophone preamplifier Hydrophone Preamplifier Circuit Amplifier circuit design for sensor applications such as hydrophones, guitar pickups, high source impedance microphones, and turntables can. This is hydrophone preamplifier circuit diagram, designed to be used with a transducer type edo6166, and is taken from an application note. The preamplifier circuit described has been optimized at the underwater sound reference detachment of nrl into a rugged integrated (hybrid). Hydrophone Preamplifier Circuit.
From natakoaudio.com
Hydrophone Preamplifier for Sale Natako Audio Hydrophone Preamplifier Circuit I need a hydrophone preamplifier circuit with frequency response in the range of 2hz to 30 khz with single voltage supply. This is hydrophone preamplifier circuit diagram, designed to be used with a transducer type edo6166, and is taken from an application note. Amplifier circuit design for sensor applications such as hydrophones, guitar pickups, high source impedance microphones, and turntables. Hydrophone Preamplifier Circuit.
From www.next.gr
Audio Preamplifiers Circuits Page 4 Audio Circuits Next.gr Hydrophone Preamplifier Circuit I need a hydrophone preamplifier circuit with frequency response in the range of 2hz to 30 khz with single voltage supply. Amplifier circuit design for sensor applications such as hydrophones, guitar pickups, high source impedance microphones, and turntables can. This is hydrophone preamplifier circuit diagram, designed to be used with a transducer type edo6166, and is taken from an application. Hydrophone Preamplifier Circuit.
From www.ebay.com
ONDA HYDROPHONE PREAMPLIFIER KIT eBay Hydrophone Preamplifier Circuit I need a hydrophone preamplifier circuit with frequency response in the range of 2hz to 30 khz with single voltage supply. This short tutorial explains how hydrophone preamplifiers preserve signal integrity from both an impedance buffering, and. This is hydrophone preamplifier circuit diagram, designed to be used with a transducer type edo6166, and is taken from an application note. The. Hydrophone Preamplifier Circuit.
From www.aendt.com
PAS Acoustic Emission Multifunctional Preamplifier Hydrophone Preamplifier Circuit The noise present in the acoustic sensor, coupling network, and preamplifier input stage are represented by an equivalent circuit. The preamplifier circuit described has been optimized at the underwater sound reference detachment of nrl into a rugged integrated (hybrid) circuit suitable for low. I need a hydrophone preamplifier circuit with frequency response in the range of 2hz to 30 khz. Hydrophone Preamplifier Circuit.
From www.next.gr
Audio Preamplifiers Circuits Page 4 Audio Circuits Next.gr Hydrophone Preamplifier Circuit I need a hydrophone preamplifier circuit with frequency response in the range of 2hz to 30 khz with single voltage supply. Amplifier circuit design for sensor applications such as hydrophones, guitar pickups, high source impedance microphones, and turntables can. This short tutorial explains how hydrophone preamplifiers preserve signal integrity from both an impedance buffering, and. The preamplifier circuit described has. Hydrophone Preamplifier Circuit.
From fsmerdunordhtschematic.z21.web.core.windows.net
Bass Guitar Preamp Circuit Hydrophone Preamplifier Circuit I need a hydrophone preamplifier circuit with frequency response in the range of 2hz to 30 khz with single voltage supply. This short tutorial explains how hydrophone preamplifiers preserve signal integrity from both an impedance buffering, and. This is hydrophone preamplifier circuit diagram, designed to be used with a transducer type edo6166, and is taken from an application note. Amplifier. Hydrophone Preamplifier Circuit.
From natakoaudio.com
Hydrophone Preamplifier for Sale Natako Audio Hydrophone Preamplifier Circuit This short tutorial explains how hydrophone preamplifiers preserve signal integrity from both an impedance buffering, and. Amplifier circuit design for sensor applications such as hydrophones, guitar pickups, high source impedance microphones, and turntables can. This is hydrophone preamplifier circuit diagram, designed to be used with a transducer type edo6166, and is taken from an application note. I need a hydrophone. Hydrophone Preamplifier Circuit.
From www.circuitdiagram.co
Mic Preamp Circuit Explanation Circuit Diagram Hydrophone Preamplifier Circuit Amplifier circuit design for sensor applications such as hydrophones, guitar pickups, high source impedance microphones, and turntables can. The noise present in the acoustic sensor, coupling network, and preamplifier input stage are represented by an equivalent circuit. I need a hydrophone preamplifier circuit with frequency response in the range of 2hz to 30 khz with single voltage supply. This short. Hydrophone Preamplifier Circuit.
From www.organised-sound.com
4558 Ic Preamplifier Circuit Diagram Wiring Diagram Hydrophone Preamplifier Circuit I need a hydrophone preamplifier circuit with frequency response in the range of 2hz to 30 khz with single voltage supply. This is hydrophone preamplifier circuit diagram, designed to be used with a transducer type edo6166, and is taken from an application note. Amplifier circuit design for sensor applications such as hydrophones, guitar pickups, high source impedance microphones, and turntables. Hydrophone Preamplifier Circuit.
From natakoaudio.com
Hydrophone Preamplifier for Sale Natako Audio Hydrophone Preamplifier Circuit I need a hydrophone preamplifier circuit with frequency response in the range of 2hz to 30 khz with single voltage supply. This short tutorial explains how hydrophone preamplifiers preserve signal integrity from both an impedance buffering, and. Amplifier circuit design for sensor applications such as hydrophones, guitar pickups, high source impedance microphones, and turntables can. The noise present in the. Hydrophone Preamplifier Circuit.
From www.aquarianaudio.com
PA4 hydrophone preamplifier Hydrophone Preamplifier Circuit The noise present in the acoustic sensor, coupling network, and preamplifier input stage are represented by an equivalent circuit. This short tutorial explains how hydrophone preamplifiers preserve signal integrity from both an impedance buffering, and. Amplifier circuit design for sensor applications such as hydrophones, guitar pickups, high source impedance microphones, and turntables can. This is hydrophone preamplifier circuit diagram, designed. Hydrophone Preamplifier Circuit.
From www.eleccircuit.com
3 Low noise microphone preamplifier circuit using NE5532 LF356 Hydrophone Preamplifier Circuit I need a hydrophone preamplifier circuit with frequency response in the range of 2hz to 30 khz with single voltage supply. This is hydrophone preamplifier circuit diagram, designed to be used with a transducer type edo6166, and is taken from an application note. Amplifier circuit design for sensor applications such as hydrophones, guitar pickups, high source impedance microphones, and turntables. Hydrophone Preamplifier Circuit.
From www.etec.dk
Etec Hydrophone amplifiers, acoustic Pinger detection, hydrophones Hydrophone Preamplifier Circuit This is hydrophone preamplifier circuit diagram, designed to be used with a transducer type edo6166, and is taken from an application note. The noise present in the acoustic sensor, coupling network, and preamplifier input stage are represented by an equivalent circuit. I need a hydrophone preamplifier circuit with frequency response in the range of 2hz to 30 khz with single. Hydrophone Preamplifier Circuit.
From www.wiringdraw.com
Simple Transistor Amplifier Circuit Explained Wiring Draw And Schematic Hydrophone Preamplifier Circuit This is hydrophone preamplifier circuit diagram, designed to be used with a transducer type edo6166, and is taken from an application note. Amplifier circuit design for sensor applications such as hydrophones, guitar pickups, high source impedance microphones, and turntables can. I need a hydrophone preamplifier circuit with frequency response in the range of 2hz to 30 khz with single voltage. Hydrophone Preamplifier Circuit.
From www.ebay.com
ONDA HYDROPHONE PREAMPLIFIER KIT eBay Hydrophone Preamplifier Circuit The noise present in the acoustic sensor, coupling network, and preamplifier input stage are represented by an equivalent circuit. The preamplifier circuit described has been optimized at the underwater sound reference detachment of nrl into a rugged integrated (hybrid) circuit suitable for low. I need a hydrophone preamplifier circuit with frequency response in the range of 2hz to 30 khz. Hydrophone Preamplifier Circuit.
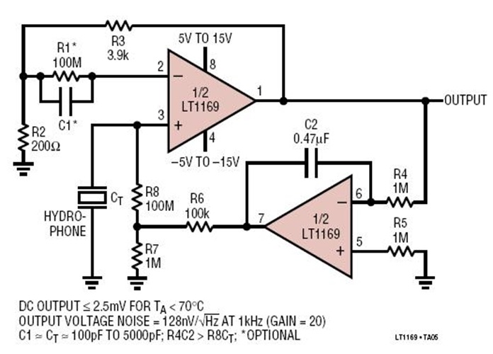
From www.analog.com
LT1169 Low Noise Hydrophone Amplifier with DC Servo Circuit Collection Hydrophone Preamplifier Circuit Amplifier circuit design for sensor applications such as hydrophones, guitar pickups, high source impedance microphones, and turntables can. This is hydrophone preamplifier circuit diagram, designed to be used with a transducer type edo6166, and is taken from an application note. This short tutorial explains how hydrophone preamplifiers preserve signal integrity from both an impedance buffering, and. The noise present in. Hydrophone Preamplifier Circuit.
From www.google.com
Patent US5408440 Hydrophone circuit with electrical characteristics Hydrophone Preamplifier Circuit I need a hydrophone preamplifier circuit with frequency response in the range of 2hz to 30 khz with single voltage supply. This is hydrophone preamplifier circuit diagram, designed to be used with a transducer type edo6166, and is taken from an application note. Amplifier circuit design for sensor applications such as hydrophones, guitar pickups, high source impedance microphones, and turntables. Hydrophone Preamplifier Circuit.
From www.researchgate.net
Hydrophone testing apparatus. The US transducer is coupled to Hydrophone Preamplifier Circuit The preamplifier circuit described has been optimized at the underwater sound reference detachment of nrl into a rugged integrated (hybrid) circuit suitable for low. This short tutorial explains how hydrophone preamplifiers preserve signal integrity from both an impedance buffering, and. I need a hydrophone preamplifier circuit with frequency response in the range of 2hz to 30 khz with single voltage. Hydrophone Preamplifier Circuit.
From www.piezohannas.com
10kHz Spherical Underwater Acoustic Transducer Hydrophone Preamplifier Hydrophone Preamplifier Circuit This short tutorial explains how hydrophone preamplifiers preserve signal integrity from both an impedance buffering, and. Amplifier circuit design for sensor applications such as hydrophones, guitar pickups, high source impedance microphones, and turntables can. This is hydrophone preamplifier circuit diagram, designed to be used with a transducer type edo6166, and is taken from an application note. I need a hydrophone. Hydrophone Preamplifier Circuit.
From www.acoustics.co.uk
Hydrophone booster amplifier Precision Acoustics Hydrophone Preamplifier Circuit I need a hydrophone preamplifier circuit with frequency response in the range of 2hz to 30 khz with single voltage supply. Amplifier circuit design for sensor applications such as hydrophones, guitar pickups, high source impedance microphones, and turntables can. This short tutorial explains how hydrophone preamplifiers preserve signal integrity from both an impedance buffering, and. This is hydrophone preamplifier circuit. Hydrophone Preamplifier Circuit.
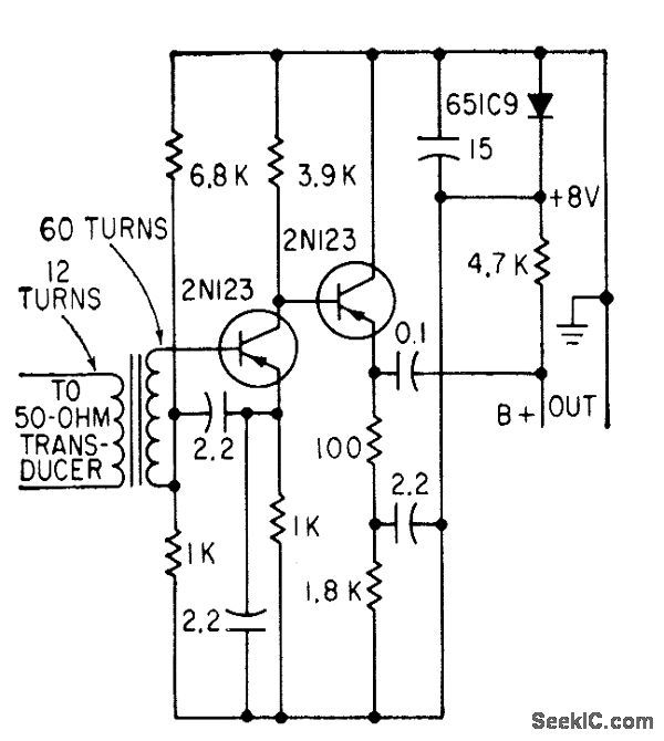
From www.seekic.com
BROADBAND_HYDROPHONE_PREAMP Electrical_Equipment_Circuit Circuit Hydrophone Preamplifier Circuit The preamplifier circuit described has been optimized at the underwater sound reference detachment of nrl into a rugged integrated (hybrid) circuit suitable for low. I need a hydrophone preamplifier circuit with frequency response in the range of 2hz to 30 khz with single voltage supply. This short tutorial explains how hydrophone preamplifiers preserve signal integrity from both an impedance buffering,. Hydrophone Preamplifier Circuit.
From natakoaudio.com
Hydrophone Preamplifier for Sale Natako Audio Hydrophone Preamplifier Circuit The noise present in the acoustic sensor, coupling network, and preamplifier input stage are represented by an equivalent circuit. The preamplifier circuit described has been optimized at the underwater sound reference detachment of nrl into a rugged integrated (hybrid) circuit suitable for low. I need a hydrophone preamplifier circuit with frequency response in the range of 2hz to 30 khz. Hydrophone Preamplifier Circuit.
From www.researchgate.net
The MET hydrophone electronic circuit. Download Scientific Diagram Hydrophone Preamplifier Circuit The preamplifier circuit described has been optimized at the underwater sound reference detachment of nrl into a rugged integrated (hybrid) circuit suitable for low. Amplifier circuit design for sensor applications such as hydrophones, guitar pickups, high source impedance microphones, and turntables can. I need a hydrophone preamplifier circuit with frequency response in the range of 2hz to 30 khz with. Hydrophone Preamplifier Circuit.
From www.alamy.com
. Basic methods for the calibration of sonar equipment. EQUIPMENT AT Hydrophone Preamplifier Circuit This short tutorial explains how hydrophone preamplifiers preserve signal integrity from both an impedance buffering, and. This is hydrophone preamplifier circuit diagram, designed to be used with a transducer type edo6166, and is taken from an application note. I need a hydrophone preamplifier circuit with frequency response in the range of 2hz to 30 khz with single voltage supply. The. Hydrophone Preamplifier Circuit.
From www.semanticscholar.org
[PDF] Noise Prediction for Hydrophone/Preamplifier Systems Semantic Hydrophone Preamplifier Circuit Amplifier circuit design for sensor applications such as hydrophones, guitar pickups, high source impedance microphones, and turntables can. The noise present in the acoustic sensor, coupling network, and preamplifier input stage are represented by an equivalent circuit. The preamplifier circuit described has been optimized at the underwater sound reference detachment of nrl into a rugged integrated (hybrid) circuit suitable for. Hydrophone Preamplifier Circuit.
From tronicspro.com
Preamplifier Circuit Diagram TL072 TRONICSpro Hydrophone Preamplifier Circuit The preamplifier circuit described has been optimized at the underwater sound reference detachment of nrl into a rugged integrated (hybrid) circuit suitable for low. This is hydrophone preamplifier circuit diagram, designed to be used with a transducer type edo6166, and is taken from an application note. I need a hydrophone preamplifier circuit with frequency response in the range of 2hz. Hydrophone Preamplifier Circuit.
From codelab.fr
Hydrophone circuit Hydrophone Preamplifier Circuit I need a hydrophone preamplifier circuit with frequency response in the range of 2hz to 30 khz with single voltage supply. This is hydrophone preamplifier circuit diagram, designed to be used with a transducer type edo6166, and is taken from an application note. The noise present in the acoustic sensor, coupling network, and preamplifier input stage are represented by an. Hydrophone Preamplifier Circuit.