Blender Select Depth . — this article covers 20+ different methods of selecting in blender 3d. — by default, blender uses lmb to select items. — do i have to rotate the image and slowly select each vertices i want, or is there a shortcut key to select the vertices. Blender has several selection tools that can. — by pressing one, two, or three on your keyboard, you can switch between vertex select, edge select, and face select to vary what types of geometry you want to be able to select and use. there are many ways to select elements, and it depends on what mesh select mode you are in as to what selection tools are. Some work in object mode, some in edit mode and some in both. — in this tutorial i will show you how to use depth of field in blender. This can be changed to rmb in the preferences. The ability to select your individual pieces of geometry is perhaps one of the most important skills for any 3d artist, as you will not be able to do much with.
from www.seksfon.co
— this article covers 20+ different methods of selecting in blender 3d. Blender has several selection tools that can. there are many ways to select elements, and it depends on what mesh select mode you are in as to what selection tools are. — by pressing one, two, or three on your keyboard, you can switch between vertex select, edge select, and face select to vary what types of geometry you want to be able to select and use. The ability to select your individual pieces of geometry is perhaps one of the most important skills for any 3d artist, as you will not be able to do much with. This can be changed to rmb in the preferences. — by default, blender uses lmb to select items. — do i have to rotate the image and slowly select each vertices i want, or is there a shortcut key to select the vertices. Some work in object mode, some in edit mode and some in both. — in this tutorial i will show you how to use depth of field in blender.
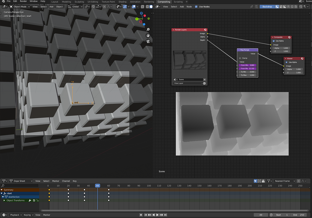
depth pass blender blender render depth map Kuchi
Blender Select Depth there are many ways to select elements, and it depends on what mesh select mode you are in as to what selection tools are. The ability to select your individual pieces of geometry is perhaps one of the most important skills for any 3d artist, as you will not be able to do much with. This can be changed to rmb in the preferences. — in this tutorial i will show you how to use depth of field in blender. — this article covers 20+ different methods of selecting in blender 3d. Blender has several selection tools that can. — do i have to rotate the image and slowly select each vertices i want, or is there a shortcut key to select the vertices. — by default, blender uses lmb to select items. Some work in object mode, some in edit mode and some in both. there are many ways to select elements, and it depends on what mesh select mode you are in as to what selection tools are. — by pressing one, two, or three on your keyboard, you can switch between vertex select, edge select, and face select to vary what types of geometry you want to be able to select and use.
From www.youtube.com
Multi Selection Mode in Blender YouTube Blender Select Depth Blender has several selection tools that can. The ability to select your individual pieces of geometry is perhaps one of the most important skills for any 3d artist, as you will not be able to do much with. — by default, blender uses lmb to select items. — in this tutorial i will show you how to use. Blender Select Depth.
From www.youtube.com
blender selection tools YouTube Blender Select Depth there are many ways to select elements, and it depends on what mesh select mode you are in as to what selection tools are. — by default, blender uses lmb to select items. — in this tutorial i will show you how to use depth of field in blender. — by pressing one, two, or three. Blender Select Depth.
From www.youtube.com
How to Select & Transform in Blender Blender Box Select Tutorial Blender Select Depth The ability to select your individual pieces of geometry is perhaps one of the most important skills for any 3d artist, as you will not be able to do much with. — do i have to rotate the image and slowly select each vertices i want, or is there a shortcut key to select the vertices. Some work in. Blender Select Depth.
From www.youtube.com
Blender Tutorial Multiple Selection Mode Tool (Quick Tip) YouTube Blender Select Depth Some work in object mode, some in edit mode and some in both. — this article covers 20+ different methods of selecting in blender 3d. there are many ways to select elements, and it depends on what mesh select mode you are in as to what selection tools are. — by default, blender uses lmb to select. Blender Select Depth.
From maxpuliero.gumroad.com
Blender Depth tutorial Blender Select Depth — in this tutorial i will show you how to use depth of field in blender. Some work in object mode, some in edit mode and some in both. — by default, blender uses lmb to select items. there are many ways to select elements, and it depends on what mesh select mode you are in as. Blender Select Depth.
From www.blenderloop.com
[Blender] How to do loop selection and ring selection with smoother Blender Select Depth Some work in object mode, some in edit mode and some in both. there are many ways to select elements, and it depends on what mesh select mode you are in as to what selection tools are. The ability to select your individual pieces of geometry is perhaps one of the most important skills for any 3d artist, as. Blender Select Depth.
From www.youtube.com
Depth of Field Tutorial Blender 2.6 YouTube Blender Select Depth — by pressing one, two, or three on your keyboard, you can switch between vertex select, edge select, and face select to vary what types of geometry you want to be able to select and use. — this article covers 20+ different methods of selecting in blender 3d. — by default, blender uses lmb to select items.. Blender Select Depth.
From www.youtube.com
Blender Tip (Basic Tutorial) Select hidden vertices WITHOUT "limit Blender Select Depth — in this tutorial i will show you how to use depth of field in blender. there are many ways to select elements, and it depends on what mesh select mode you are in as to what selection tools are. Blender has several selection tools that can. — this article covers 20+ different methods of selecting in. Blender Select Depth.
From artisticrender.com
How to create depth of field (DoF) in Blender Blender Select Depth — by default, blender uses lmb to select items. — by pressing one, two, or three on your keyboard, you can switch between vertex select, edge select, and face select to vary what types of geometry you want to be able to select and use. Blender has several selection tools that can. — in this tutorial i. Blender Select Depth.
From quincytdrake.blogspot.com
Blender Depth Maps in Godot Blender Select Depth This can be changed to rmb in the preferences. — by default, blender uses lmb to select items. — do i have to rotate the image and slowly select each vertices i want, or is there a shortcut key to select the vertices. Blender has several selection tools that can. there are many ways to select elements,. Blender Select Depth.
From www.youtube.com
18 Ways To Select In Blender! YouTube Blender Select Depth — in this tutorial i will show you how to use depth of field in blender. — by default, blender uses lmb to select items. The ability to select your individual pieces of geometry is perhaps one of the most important skills for any 3d artist, as you will not be able to do much with. —. Blender Select Depth.
From www.youtube.com
0004 Blender Selection methods 1 YouTube Blender Select Depth — by pressing one, two, or three on your keyboard, you can switch between vertex select, edge select, and face select to vary what types of geometry you want to be able to select and use. Some work in object mode, some in edit mode and some in both. This can be changed to rmb in the preferences. The. Blender Select Depth.
From ahmadmerheb.com
How to select all in Blender Blender Select Depth — in this tutorial i will show you how to use depth of field in blender. The ability to select your individual pieces of geometry is perhaps one of the most important skills for any 3d artist, as you will not be able to do much with. — by default, blender uses lmb to select items. —. Blender Select Depth.
From hum3d.com
How to Select in Blender Hum3D Blog Blender Select Depth This can be changed to rmb in the preferences. there are many ways to select elements, and it depends on what mesh select mode you are in as to what selection tools are. — by default, blender uses lmb to select items. — do i have to rotate the image and slowly select each vertices i want,. Blender Select Depth.
From www.youtube.com
Shrink and grow a selection blender tips and tricks for beginners Blender Select Depth This can be changed to rmb in the preferences. there are many ways to select elements, and it depends on what mesh select mode you are in as to what selection tools are. The ability to select your individual pieces of geometry is perhaps one of the most important skills for any 3d artist, as you will not be. Blender Select Depth.
From howtojkl.blogspot.com
Blender How To Select Vertices howtojkl Blender Select Depth there are many ways to select elements, and it depends on what mesh select mode you are in as to what selection tools are. — in this tutorial i will show you how to use depth of field in blender. The ability to select your individual pieces of geometry is perhaps one of the most important skills for. Blender Select Depth.
From www.youtube.com
Blender Basics 2 Creating and Selecting Objects YouTube Blender Select Depth This can be changed to rmb in the preferences. — in this tutorial i will show you how to use depth of field in blender. The ability to select your individual pieces of geometry is perhaps one of the most important skills for any 3d artist, as you will not be able to do much with. — by. Blender Select Depth.
From www.youtube.com
blender selection techniques ( Select / Deselect ) select vertices in Blender Select Depth there are many ways to select elements, and it depends on what mesh select mode you are in as to what selection tools are. Blender has several selection tools that can. — do i have to rotate the image and slowly select each vertices i want, or is there a shortcut key to select the vertices. —. Blender Select Depth.
From www.youtube.com
All Selection Tools In Blender Tutorial YouTube Blender Select Depth This can be changed to rmb in the preferences. — this article covers 20+ different methods of selecting in blender 3d. — by default, blender uses lmb to select items. Blender has several selection tools that can. — by pressing one, two, or three on your keyboard, you can switch between vertex select, edge select, and face. Blender Select Depth.
From artisticrender.com
How to bevel in Blender using the tool and modifier Blender Select Depth — this article covers 20+ different methods of selecting in blender 3d. This can be changed to rmb in the preferences. Blender has several selection tools that can. The ability to select your individual pieces of geometry is perhaps one of the most important skills for any 3d artist, as you will not be able to do much with.. Blender Select Depth.
From www.deviantart.com
Blender Show Dimensions and Change Units by artistbcgian on DeviantArt Blender Select Depth there are many ways to select elements, and it depends on what mesh select mode you are in as to what selection tools are. — by pressing one, two, or three on your keyboard, you can switch between vertex select, edge select, and face select to vary what types of geometry you want to be able to select. Blender Select Depth.
From www.youtube.com
select all vertices on one side blender, blender selection tips,blender Blender Select Depth there are many ways to select elements, and it depends on what mesh select mode you are in as to what selection tools are. — this article covers 20+ different methods of selecting in blender 3d. Some work in object mode, some in edit mode and some in both. This can be changed to rmb in the preferences.. Blender Select Depth.
From artisticrender.com
How selecting works in Blender Blender Select Depth — by default, blender uses lmb to select items. This can be changed to rmb in the preferences. Blender has several selection tools that can. — do i have to rotate the image and slowly select each vertices i want, or is there a shortcut key to select the vertices. The ability to select your individual pieces of. Blender Select Depth.
From mavink.com
Blender Render Depth Map Blender Select Depth The ability to select your individual pieces of geometry is perhaps one of the most important skills for any 3d artist, as you will not be able to do much with. This can be changed to rmb in the preferences. — this article covers 20+ different methods of selecting in blender 3d. Blender has several selection tools that can.. Blender Select Depth.
From www.seksfon.co
depth pass blender blender render depth map Kuchi Blender Select Depth This can be changed to rmb in the preferences. — in this tutorial i will show you how to use depth of field in blender. — by pressing one, two, or three on your keyboard, you can switch between vertex select, edge select, and face select to vary what types of geometry you want to be able to. Blender Select Depth.
From www.youtube.com
Blender Select Loop Inner Region YouTube Blender Select Depth — in this tutorial i will show you how to use depth of field in blender. This can be changed to rmb in the preferences. Some work in object mode, some in edit mode and some in both. — by default, blender uses lmb to select items. — do i have to rotate the image and slowly. Blender Select Depth.
From www.youtube.com
Blender selection methods in edit mode YouTube Blender Select Depth — this article covers 20+ different methods of selecting in blender 3d. — in this tutorial i will show you how to use depth of field in blender. — do i have to rotate the image and slowly select each vertices i want, or is there a shortcut key to select the vertices. The ability to select. Blender Select Depth.
From artisticrender.com
How to select all in Blender Blender Select Depth The ability to select your individual pieces of geometry is perhaps one of the most important skills for any 3d artist, as you will not be able to do much with. This can be changed to rmb in the preferences. — by pressing one, two, or three on your keyboard, you can switch between vertex select, edge select, and. Blender Select Depth.
From mavink.com
Blender Render Depth Map Blender Select Depth Some work in object mode, some in edit mode and some in both. — by default, blender uses lmb to select items. This can be changed to rmb in the preferences. — in this tutorial i will show you how to use depth of field in blender. — this article covers 20+ different methods of selecting in. Blender Select Depth.
From blenderartists.org
How to Use Depth of Field in Blender (Tutorial) Tutorials, Tips and Blender Select Depth there are many ways to select elements, and it depends on what mesh select mode you are in as to what selection tools are. The ability to select your individual pieces of geometry is perhaps one of the most important skills for any 3d artist, as you will not be able to do much with. — by pressing. Blender Select Depth.
From www.youtube.com
Make Depth Map in Blender with Nodes or Mist YouTube Blender Select Depth — this article covers 20+ different methods of selecting in blender 3d. — do i have to rotate the image and slowly select each vertices i want, or is there a shortcut key to select the vertices. — in this tutorial i will show you how to use depth of field in blender. — by pressing. Blender Select Depth.
From www.youtube.com
Loading a 2d image and a depth map into Blender YouTube Blender Select Depth — in this tutorial i will show you how to use depth of field in blender. there are many ways to select elements, and it depends on what mesh select mode you are in as to what selection tools are. — this article covers 20+ different methods of selecting in blender 3d. — by default, blender. Blender Select Depth.
From artisticrender.com
Blender curve object Bezier, Nurbs, paths, Modifiers and profiles Blender Select Depth This can be changed to rmb in the preferences. Some work in object mode, some in edit mode and some in both. — by default, blender uses lmb to select items. Blender has several selection tools that can. — in this tutorial i will show you how to use depth of field in blender. — by pressing. Blender Select Depth.
From www.youtube.com
Blender Tutorial How to loop select YouTube Blender Select Depth — in this tutorial i will show you how to use depth of field in blender. This can be changed to rmb in the preferences. The ability to select your individual pieces of geometry is perhaps one of the most important skills for any 3d artist, as you will not be able to do much with. — do. Blender Select Depth.
From www.youtube.com
Blender 2 80 Using The Select, Select Box, Select Circle And Select Blender Select Depth Some work in object mode, some in edit mode and some in both. — by pressing one, two, or three on your keyboard, you can switch between vertex select, edge select, and face select to vary what types of geometry you want to be able to select and use. Blender has several selection tools that can. — by. Blender Select Depth.