Control Power Supply With Raspberry Pi . This project includes provides software and hardware to be used in conjunction with the raspberry pi to keep tabs on not just home energy consumption, but also production if your home has a. I'm certainly an electronics novice, but i've been trying to figure out a way to control an electromagnet with a raspberry pi. You could get one of these (rf) remote control power switches (assuming you can find one suitable for your local power receptacles) and hardwire the rpi to the remote. 25khz is achievable for a computer with the power of the pi. Ideal solution :) seems as if you've already determined much of that with your decisions to use arduino, and using resistors. All models run on 5.1 volts, but the pi 5 needs 5a, the pi 4 and pi 400 require 3a, while other models work fine on 2.5a. Design it such that a large number of dc. By monitoring and controlling how your raspberry pi uses power, you can extend its operational life and avoid common issues related to. A raspberry pi must be powered with a compatible power supply. 4/5 (1,147)
from www.susa.net
By monitoring and controlling how your raspberry pi uses power, you can extend its operational life and avoid common issues related to. 25khz is achievable for a computer with the power of the pi. Ideal solution :) seems as if you've already determined much of that with your decisions to use arduino, and using resistors. I'm certainly an electronics novice, but i've been trying to figure out a way to control an electromagnet with a raspberry pi. 4/5 (1,147) This project includes provides software and hardware to be used in conjunction with the raspberry pi to keep tabs on not just home energy consumption, but also production if your home has a. You could get one of these (rf) remote control power switches (assuming you can find one suitable for your local power receptacles) and hardwire the rpi to the remote. Design it such that a large number of dc. A raspberry pi must be powered with a compatible power supply. All models run on 5.1 volts, but the pi 5 needs 5a, the pi 4 and pi 400 require 3a, while other models work fine on 2.5a.
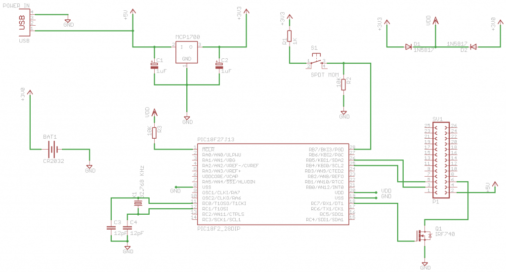
Raspberry Pi Power Controller Schematic
Control Power Supply With Raspberry Pi I'm certainly an electronics novice, but i've been trying to figure out a way to control an electromagnet with a raspberry pi. This project includes provides software and hardware to be used in conjunction with the raspberry pi to keep tabs on not just home energy consumption, but also production if your home has a. All models run on 5.1 volts, but the pi 5 needs 5a, the pi 4 and pi 400 require 3a, while other models work fine on 2.5a. Design it such that a large number of dc. A raspberry pi must be powered with a compatible power supply. 25khz is achievable for a computer with the power of the pi. 4/5 (1,147) I'm certainly an electronics novice, but i've been trying to figure out a way to control an electromagnet with a raspberry pi. Ideal solution :) seems as if you've already determined much of that with your decisions to use arduino, and using resistors. By monitoring and controlling how your raspberry pi uses power, you can extend its operational life and avoid common issues related to. You could get one of these (rf) remote control power switches (assuming you can find one suitable for your local power receptacles) and hardwire the rpi to the remote.
From www.youtube.com
How to solder the Pi Supply Switch On/Off Power Switch for Raspberry Control Power Supply With Raspberry Pi 4/5 (1,147) Ideal solution :) seems as if you've already determined much of that with your decisions to use arduino, and using resistors. 25khz is achievable for a computer with the power of the pi. Design it such that a large number of dc. You could get one of these (rf) remote control power switches (assuming you can find. Control Power Supply With Raspberry Pi.
From www.hackster.io
Controlling a DC Motor with Raspberry Pi4 Hackster.io Control Power Supply With Raspberry Pi Design it such that a large number of dc. A raspberry pi must be powered with a compatible power supply. 25khz is achievable for a computer with the power of the pi. This project includes provides software and hardware to be used in conjunction with the raspberry pi to keep tabs on not just home energy consumption, but also production. Control Power Supply With Raspberry Pi.
From www.susa.net
Raspberry Pi Power Controller Schematic Control Power Supply With Raspberry Pi You could get one of these (rf) remote control power switches (assuming you can find one suitable for your local power receptacles) and hardwire the rpi to the remote. All models run on 5.1 volts, but the pi 5 needs 5a, the pi 4 and pi 400 require 3a, while other models work fine on 2.5a. I'm certainly an electronics. Control Power Supply With Raspberry Pi.
From jagelectronicsenterprise.com
Raspberry Pi 3 Official Power Supply JAGElectronics Enterprise Control Power Supply With Raspberry Pi A raspberry pi must be powered with a compatible power supply. 25khz is achievable for a computer with the power of the pi. You could get one of these (rf) remote control power switches (assuming you can find one suitable for your local power receptacles) and hardwire the rpi to the remote. By monitoring and controlling how your raspberry pi. Control Power Supply With Raspberry Pi.
From www.raspberrylovers.com
Raspberry Pi 3 Power Supply Requirements Raspberry Control Power Supply With Raspberry Pi This project includes provides software and hardware to be used in conjunction with the raspberry pi to keep tabs on not just home energy consumption, but also production if your home has a. By monitoring and controlling how your raspberry pi uses power, you can extend its operational life and avoid common issues related to. 4/5 (1,147) A raspberry. Control Power Supply With Raspberry Pi.
From denkovi.com
Relay module 5V 4 channels for Raspberry PI, Arduino, PIC,AVR Control Power Supply With Raspberry Pi I'm certainly an electronics novice, but i've been trying to figure out a way to control an electromagnet with a raspberry pi. A raspberry pi must be powered with a compatible power supply. Design it such that a large number of dc. 4/5 (1,147) All models run on 5.1 volts, but the pi 5 needs 5a, the pi 4. Control Power Supply With Raspberry Pi.
From robu.in
Buy T6712DV Raspberry Pi Official Power Supply Online Control Power Supply With Raspberry Pi 4/5 (1,147) A raspberry pi must be powered with a compatible power supply. By monitoring and controlling how your raspberry pi uses power, you can extend its operational life and avoid common issues related to. This project includes provides software and hardware to be used in conjunction with the raspberry pi to keep tabs on not just home energy. Control Power Supply With Raspberry Pi.
From market.samm.com
Raspberry Pi 4 Official Black Power Supply 5V/3A Control Power Supply With Raspberry Pi All models run on 5.1 volts, but the pi 5 needs 5a, the pi 4 and pi 400 require 3a, while other models work fine on 2.5a. By monitoring and controlling how your raspberry pi uses power, you can extend its operational life and avoid common issues related to. A raspberry pi must be powered with a compatible power supply.. Control Power Supply With Raspberry Pi.
From www.aranacorp.com
Control a DC Motor with Raspberry Pi • AranaCorp Control Power Supply With Raspberry Pi I'm certainly an electronics novice, but i've been trying to figure out a way to control an electromagnet with a raspberry pi. 4/5 (1,147) A raspberry pi must be powered with a compatible power supply. By monitoring and controlling how your raspberry pi uses power, you can extend its operational life and avoid common issues related to. You could. Control Power Supply With Raspberry Pi.
From raspberrypi.stackexchange.com
hardware power the logic circuit of an external component with an Control Power Supply With Raspberry Pi Design it such that a large number of dc. This project includes provides software and hardware to be used in conjunction with the raspberry pi to keep tabs on not just home energy consumption, but also production if your home has a. By monitoring and controlling how your raspberry pi uses power, you can extend its operational life and avoid. Control Power Supply With Raspberry Pi.
From solveforum.com
[Solved] Raspberry Pi 3 DC motor power supply problem SolveForum Control Power Supply With Raspberry Pi 25khz is achievable for a computer with the power of the pi. I'm certainly an electronics novice, but i've been trying to figure out a way to control an electromagnet with a raspberry pi. By monitoring and controlling how your raspberry pi uses power, you can extend its operational life and avoid common issues related to. Design it such that. Control Power Supply With Raspberry Pi.
From blog.oshpark.com
Mini ATX power supply for Raspberry Pi OSH Park Control Power Supply With Raspberry Pi A raspberry pi must be powered with a compatible power supply. You could get one of these (rf) remote control power switches (assuming you can find one suitable for your local power receptacles) and hardwire the rpi to the remote. I'm certainly an electronics novice, but i've been trying to figure out a way to control an electromagnet with a. Control Power Supply With Raspberry Pi.
From www.desertcart.com.kw
Buy [20W 5V 4.0A] Raspberry Pi 4 Power Supply, iUniker 20W USB C Power Control Power Supply With Raspberry Pi 25khz is achievable for a computer with the power of the pi. Ideal solution :) seems as if you've already determined much of that with your decisions to use arduino, and using resistors. This project includes provides software and hardware to be used in conjunction with the raspberry pi to keep tabs on not just home energy consumption, but also. Control Power Supply With Raspberry Pi.
From www.reddit.com
60A raspberry pi cluster power supply r/functionalprint Control Power Supply With Raspberry Pi I'm certainly an electronics novice, but i've been trying to figure out a way to control an electromagnet with a raspberry pi. You could get one of these (rf) remote control power switches (assuming you can find one suitable for your local power receptacles) and hardwire the rpi to the remote. All models run on 5.1 volts, but the pi. Control Power Supply With Raspberry Pi.
From raspi.tv
Pi Supply ATX style power switch for Raspberry Pi Review RasPi.TV Control Power Supply With Raspberry Pi Ideal solution :) seems as if you've already determined much of that with your decisions to use arduino, and using resistors. By monitoring and controlling how your raspberry pi uses power, you can extend its operational life and avoid common issues related to. Design it such that a large number of dc. This project includes provides software and hardware to. Control Power Supply With Raspberry Pi.
From www.instructables.com
Portable Power Supply for Raspberry Pi 3B Instructables Control Power Supply With Raspberry Pi Design it such that a large number of dc. All models run on 5.1 volts, but the pi 5 needs 5a, the pi 4 and pi 400 require 3a, while other models work fine on 2.5a. You could get one of these (rf) remote control power switches (assuming you can find one suitable for your local power receptacles) and hardwire. Control Power Supply With Raspberry Pi.
From www.youtube.com
IEblog24 Raspberry Pi 4 Power Supply Options YouTube Control Power Supply With Raspberry Pi You could get one of these (rf) remote control power switches (assuming you can find one suitable for your local power receptacles) and hardwire the rpi to the remote. This project includes provides software and hardware to be used in conjunction with the raspberry pi to keep tabs on not just home energy consumption, but also production if your home. Control Power Supply With Raspberry Pi.
From lowpowerlab.com
RaspberryPi power controller LowPowerLab Control Power Supply With Raspberry Pi This project includes provides software and hardware to be used in conjunction with the raspberry pi to keep tabs on not just home energy consumption, but also production if your home has a. A raspberry pi must be powered with a compatible power supply. 4/5 (1,147) 25khz is achievable for a computer with the power of the pi. Ideal. Control Power Supply With Raspberry Pi.
From www.youtube.com
Power Raspberry Pi With Prusa MK3/S Power Supply With AllInOne Case Control Power Supply With Raspberry Pi 25khz is achievable for a computer with the power of the pi. A raspberry pi must be powered with a compatible power supply. 4/5 (1,147) All models run on 5.1 volts, but the pi 5 needs 5a, the pi 4 and pi 400 require 3a, while other models work fine on 2.5a. I'm certainly an electronics novice, but i've. Control Power Supply With Raspberry Pi.
From raspberrypi.stackexchange.com
Using a Generic Switching Power Supply Raspberry Pi Stack Exchange Control Power Supply With Raspberry Pi 4/5 (1,147) By monitoring and controlling how your raspberry pi uses power, you can extend its operational life and avoid common issues related to. Ideal solution :) seems as if you've already determined much of that with your decisions to use arduino, and using resistors. 25khz is achievable for a computer with the power of the pi. Design it. Control Power Supply With Raspberry Pi.
From tutorials-raspberrypi.com
Raspberry Pi Build your own UPS (Uninterruptible Power Supply) Control Power Supply With Raspberry Pi 4/5 (1,147) By monitoring and controlling how your raspberry pi uses power, you can extend its operational life and avoid common issues related to. This project includes provides software and hardware to be used in conjunction with the raspberry pi to keep tabs on not just home energy consumption, but also production if your home has a. You could. Control Power Supply With Raspberry Pi.
From rcbeacon.com
Raspberry Pi Vehicle Power PMBNZ Control Power Supply With Raspberry Pi Design it such that a large number of dc. You could get one of these (rf) remote control power switches (assuming you can find one suitable for your local power receptacles) and hardwire the rpi to the remote. 4/5 (1,147) I'm certainly an electronics novice, but i've been trying to figure out a way to control an electromagnet with. Control Power Supply With Raspberry Pi.
From www.pishop.us
Raspberry Pi Power Supplies in US Control Power Supply With Raspberry Pi By monitoring and controlling how your raspberry pi uses power, you can extend its operational life and avoid common issues related to. 25khz is achievable for a computer with the power of the pi. All models run on 5.1 volts, but the pi 5 needs 5a, the pi 4 and pi 400 require 3a, while other models work fine on. Control Power Supply With Raspberry Pi.
From www.recantha.co.uk
New Zerosized power supply solution for the Raspberry Pi supporting a Control Power Supply With Raspberry Pi Design it such that a large number of dc. Ideal solution :) seems as if you've already determined much of that with your decisions to use arduino, and using resistors. A raspberry pi must be powered with a compatible power supply. This project includes provides software and hardware to be used in conjunction with the raspberry pi to keep tabs. Control Power Supply With Raspberry Pi.
From raspi.tv
Pi Supply ATX style power switch for Raspberry Pi Review RasPi.TV Control Power Supply With Raspberry Pi A raspberry pi must be powered with a compatible power supply. By monitoring and controlling how your raspberry pi uses power, you can extend its operational life and avoid common issues related to. You could get one of these (rf) remote control power switches (assuming you can find one suitable for your local power receptacles) and hardwire the rpi to. Control Power Supply With Raspberry Pi.
From tech.iprock.com
Using the Raspberry Pi to control AC electric power TechNotes Control Power Supply With Raspberry Pi By monitoring and controlling how your raspberry pi uses power, you can extend its operational life and avoid common issues related to. 4/5 (1,147) A raspberry pi must be powered with a compatible power supply. Design it such that a large number of dc. All models run on 5.1 volts, but the pi 5 needs 5a, the pi 4. Control Power Supply With Raspberry Pi.
From raspi.tv
Pi Supply ATX style power switch for Raspberry Pi Review RasPi.TV Control Power Supply With Raspberry Pi By monitoring and controlling how your raspberry pi uses power, you can extend its operational life and avoid common issues related to. A raspberry pi must be powered with a compatible power supply. 4/5 (1,147) All models run on 5.1 volts, but the pi 5 needs 5a, the pi 4 and pi 400 require 3a, while other models work. Control Power Supply With Raspberry Pi.
From custom-build-robots.com
Raspberry Pi WIFI radio controlled rc vehicle power supply Control Power Supply With Raspberry Pi This project includes provides software and hardware to be used in conjunction with the raspberry pi to keep tabs on not just home energy consumption, but also production if your home has a. All models run on 5.1 volts, but the pi 5 needs 5a, the pi 4 and pi 400 require 3a, while other models work fine on 2.5a.. Control Power Supply With Raspberry Pi.
From mintwithraspberry.blogspot.com
Raspberry Pi 3 Linear Power Supply Raspberry Control Power Supply With Raspberry Pi Ideal solution :) seems as if you've already determined much of that with your decisions to use arduino, and using resistors. I'm certainly an electronics novice, but i've been trying to figure out a way to control an electromagnet with a raspberry pi. A raspberry pi must be powered with a compatible power supply. 4/5 (1,147) All models run. Control Power Supply With Raspberry Pi.
From www.electronics-lab.com
StromPi, The Uninterruptible Power Supply for Raspberry Pi Control Power Supply With Raspberry Pi This project includes provides software and hardware to be used in conjunction with the raspberry pi to keep tabs on not just home energy consumption, but also production if your home has a. A raspberry pi must be powered with a compatible power supply. You could get one of these (rf) remote control power switches (assuming you can find one. Control Power Supply With Raspberry Pi.
From www.raspberrylovers.com
Raspberry Pi 3 1a Power Supply Raspberry Control Power Supply With Raspberry Pi 25khz is achievable for a computer with the power of the pi. Design it such that a large number of dc. A raspberry pi must be powered with a compatible power supply. I'm certainly an electronics novice, but i've been trying to figure out a way to control an electromagnet with a raspberry pi. You could get one of these. Control Power Supply With Raspberry Pi.
From shop.techmakers.com.my
Raspberry Pi 4 Model B 5V Power Supply AC Adapter ( Type C ) with ON Control Power Supply With Raspberry Pi Ideal solution :) seems as if you've already determined much of that with your decisions to use arduino, and using resistors. 25khz is achievable for a computer with the power of the pi. By monitoring and controlling how your raspberry pi uses power, you can extend its operational life and avoid common issues related to. A raspberry pi must be. Control Power Supply With Raspberry Pi.
From maker.pro
Raspberry Pi DC Motor Control with Custom Board Raspberry Pi Maker Pro Control Power Supply With Raspberry Pi 25khz is achievable for a computer with the power of the pi. By monitoring and controlling how your raspberry pi uses power, you can extend its operational life and avoid common issues related to. 4/5 (1,147) This project includes provides software and hardware to be used in conjunction with the raspberry pi to keep tabs on not just home. Control Power Supply With Raspberry Pi.
From www.openhardware.io
Raspberry Pi Power Supply Board OpenHardware.io Enables Open Source Control Power Supply With Raspberry Pi I'm certainly an electronics novice, but i've been trying to figure out a way to control an electromagnet with a raspberry pi. This project includes provides software and hardware to be used in conjunction with the raspberry pi to keep tabs on not just home energy consumption, but also production if your home has a. By monitoring and controlling how. Control Power Supply With Raspberry Pi.
From rcbeacon.com
Raspberry Pi Power Board PMBNZ Control Power Supply With Raspberry Pi You could get one of these (rf) remote control power switches (assuming you can find one suitable for your local power receptacles) and hardwire the rpi to the remote. 25khz is achievable for a computer with the power of the pi. All models run on 5.1 volts, but the pi 5 needs 5a, the pi 4 and pi 400 require. Control Power Supply With Raspberry Pi.