Latching To Momentary Converter . I found this tutorial here. The circuit below creates latching action from a momentary switch. When the circuit is powered up, all of the transistors are off and stay off. C1 gets pulled up to vp. The circuit will be used to sound a buzzer when the. When the switch is pushed, q3. A controller with some switches plus other features and a machine that expects momentary signals. I want to turn my tactile momentary switch in to a on on/off off switch. Momentary to latching switch converter: I'm trying to get a latch switch to send a pulse for around 3 seconds or so. The pulse doesn't need to be pretty or precise. I want to add a small box between both system to convert the.
from www.youtube.com
The circuit below creates latching action from a momentary switch. I'm trying to get a latch switch to send a pulse for around 3 seconds or so. When the switch is pushed, q3. C1 gets pulled up to vp. When the circuit is powered up, all of the transistors are off and stay off. The circuit will be used to sound a buzzer when the. Momentary to latching switch converter: The pulse doesn't need to be pretty or precise. I want to add a small box between both system to convert the. A controller with some switches plus other features and a machine that expects momentary signals.
How to convert a momentary input to a latched output relay YouTube
Latching To Momentary Converter The pulse doesn't need to be pretty or precise. When the circuit is powered up, all of the transistors are off and stay off. I want to add a small box between both system to convert the. The circuit will be used to sound a buzzer when the. C1 gets pulled up to vp. I want to turn my tactile momentary switch in to a on on/off off switch. I found this tutorial here. The circuit below creates latching action from a momentary switch. When the switch is pushed, q3. I'm trying to get a latch switch to send a pulse for around 3 seconds or so. The pulse doesn't need to be pretty or precise. Momentary to latching switch converter: A controller with some switches plus other features and a machine that expects momentary signals.
From electronics.stackexchange.com
led Momentary\Pushbutton Latch Switch Electrical Engineering Stack Latching To Momentary Converter The circuit will be used to sound a buzzer when the. Momentary to latching switch converter: I found this tutorial here. When the switch is pushed, q3. When the circuit is powered up, all of the transistors are off and stay off. I want to add a small box between both system to convert the. The pulse doesn't need to. Latching To Momentary Converter.
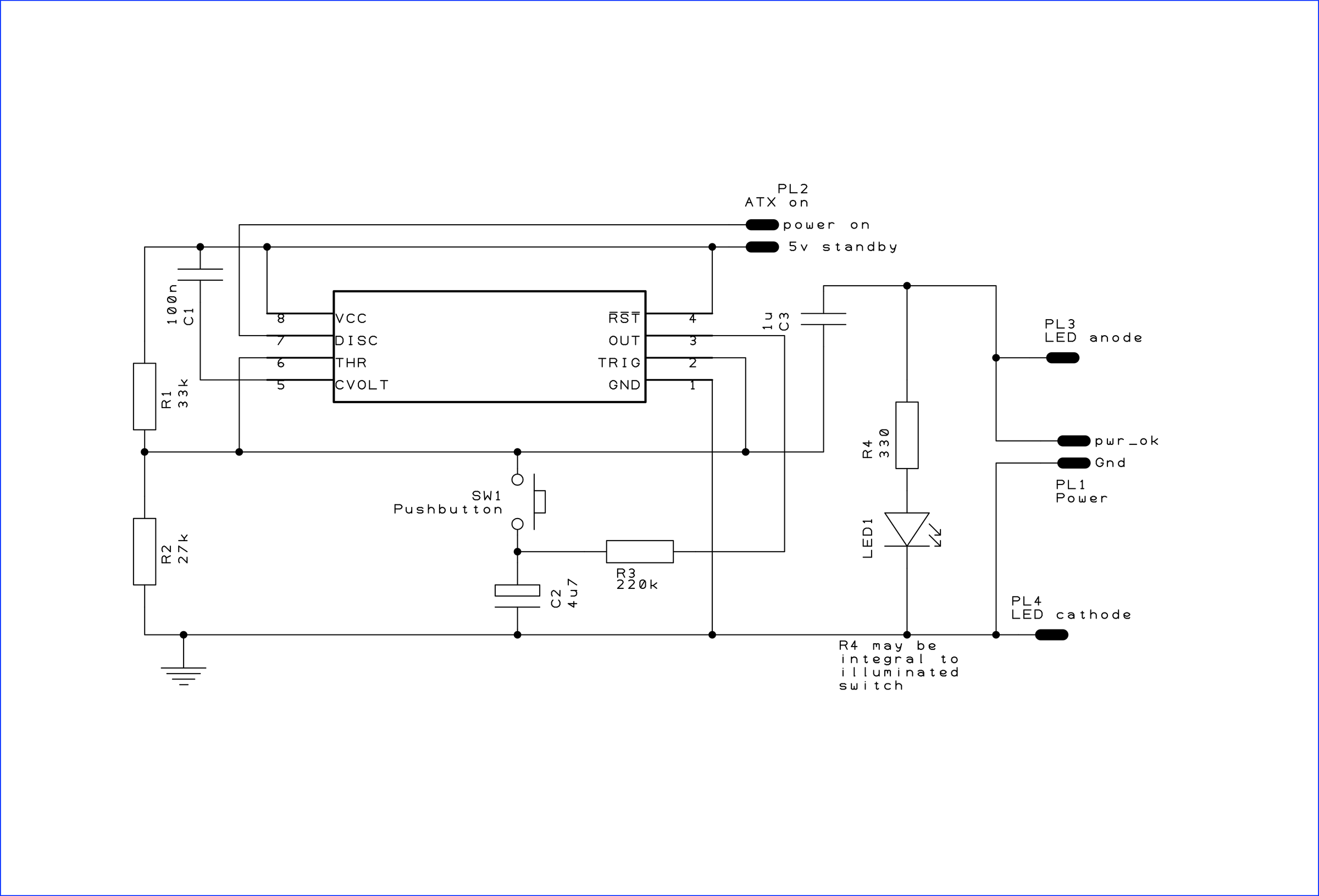
From www.circuitdiagram.co
Latch Circuit In Ladder Logic Circuit Diagram Latching To Momentary Converter The pulse doesn't need to be pretty or precise. The circuit will be used to sound a buzzer when the. The circuit below creates latching action from a momentary switch. When the switch is pushed, q3. C1 gets pulled up to vp. I want to turn my tactile momentary switch in to a on on/off off switch. When the circuit. Latching To Momentary Converter.
From www.youtube.com
Momentary to latching converter YouTube Latching To Momentary Converter I found this tutorial here. The circuit below creates latching action from a momentary switch. I want to turn my tactile momentary switch in to a on on/off off switch. The circuit will be used to sound a buzzer when the. The pulse doesn't need to be pretty or precise. When the switch is pushed, q3. I'm trying to get. Latching To Momentary Converter.
From www.youtube.com
Ben Builds Momentary to Latching Switch Conversion with this Simple Latching To Momentary Converter I found this tutorial here. I want to turn my tactile momentary switch in to a on on/off off switch. When the switch is pushed, q3. C1 gets pulled up to vp. The circuit will be used to sound a buzzer when the. Momentary to latching switch converter: The pulse doesn't need to be pretty or precise. A controller with. Latching To Momentary Converter.
From electronics.stackexchange.com
switches Converting latching switch to momentary output Electrical Latching To Momentary Converter I want to turn my tactile momentary switch in to a on on/off off switch. C1 gets pulled up to vp. The circuit below creates latching action from a momentary switch. When the switch is pushed, q3. A controller with some switches plus other features and a machine that expects momentary signals. The circuit will be used to sound a. Latching To Momentary Converter.
From www.abeltronics.co.uk
FOG901NP Momentary Switch to Latching Switch Converter, Toggle Latching To Momentary Converter A controller with some switches plus other features and a machine that expects momentary signals. The circuit will be used to sound a buzzer when the. I'm trying to get a latch switch to send a pulse for around 3 seconds or so. I want to add a small box between both system to convert the. When the circuit is. Latching To Momentary Converter.
From www.radiolocman.com
Latching power switch uses momentary pushbutton Latching To Momentary Converter A controller with some switches plus other features and a machine that expects momentary signals. I want to turn my tactile momentary switch in to a on on/off off switch. The circuit will be used to sound a buzzer when the. I found this tutorial here. Momentary to latching switch converter: The circuit below creates latching action from a momentary. Latching To Momentary Converter.
From www.youtube.com
Korbanth Graflex 2.0 Crystal Focus v8 Momentary to Latching Converter Latching To Momentary Converter I'm trying to get a latch switch to send a pulse for around 3 seconds or so. A controller with some switches plus other features and a machine that expects momentary signals. When the circuit is powered up, all of the transistors are off and stay off. I want to turn my tactile momentary switch in to a on on/off. Latching To Momentary Converter.
From www.geekabit.nl
Momentary latching switch Latching To Momentary Converter The circuit will be used to sound a buzzer when the. I found this tutorial here. The pulse doesn't need to be pretty or precise. I want to add a small box between both system to convert the. The circuit below creates latching action from a momentary switch. Momentary to latching switch converter: A controller with some switches plus other. Latching To Momentary Converter.
From www.edn.com
Latching power switch uses momentary pushbutton EDN Latching To Momentary Converter A controller with some switches plus other features and a machine that expects momentary signals. When the switch is pushed, q3. The circuit will be used to sound a buzzer when the. I found this tutorial here. I want to turn my tactile momentary switch in to a on on/off off switch. When the circuit is powered up, all of. Latching To Momentary Converter.
From www.abeltronics.co.uk
FOG901NP Momentary Switch to Latching Switch Converter, Toggle Latching To Momentary Converter I found this tutorial here. C1 gets pulled up to vp. When the switch is pushed, q3. The circuit will be used to sound a buzzer when the. When the circuit is powered up, all of the transistors are off and stay off. I'm trying to get a latch switch to send a pulse for around 3 seconds or so.. Latching To Momentary Converter.
From www.abeltronics.co.uk
FOG901 Momentary Switch to Latching Switch Converter, Toggle Action Latching To Momentary Converter I want to turn my tactile momentary switch in to a on on/off off switch. A controller with some switches plus other features and a machine that expects momentary signals. Momentary to latching switch converter: When the circuit is powered up, all of the transistors are off and stay off. I found this tutorial here. The circuit will be used. Latching To Momentary Converter.
From www.geekabit.nl
Momentary latching switch Latching To Momentary Converter I want to add a small box between both system to convert the. A controller with some switches plus other features and a machine that expects momentary signals. I found this tutorial here. C1 gets pulled up to vp. The pulse doesn't need to be pretty or precise. The circuit below creates latching action from a momentary switch. Momentary to. Latching To Momentary Converter.
From www.the12volt.com
Latching Relay to Use a Momentary Button Latching To Momentary Converter I want to turn my tactile momentary switch in to a on on/off off switch. I'm trying to get a latch switch to send a pulse for around 3 seconds or so. A controller with some switches plus other features and a machine that expects momentary signals. The circuit will be used to sound a buzzer when the. When the. Latching To Momentary Converter.
From enginelibroberto.z19.web.core.windows.net
Latching Relay Circuit Momentary Switch Latching To Momentary Converter Momentary to latching switch converter: When the circuit is powered up, all of the transistors are off and stay off. I want to add a small box between both system to convert the. I want to turn my tactile momentary switch in to a on on/off off switch. I found this tutorial here. The circuit below creates latching action from. Latching To Momentary Converter.
From www.youtube.com
The Momentary 2 Latching Converter An Overview YouTube Latching To Momentary Converter The pulse doesn't need to be pretty or precise. I want to turn my tactile momentary switch in to a on on/off off switch. Momentary to latching switch converter: C1 gets pulled up to vp. The circuit below creates latching action from a momentary switch. I want to add a small box between both system to convert the. A controller. Latching To Momentary Converter.
From www.abeltronics.co.uk
FOG901 Momentary Switch to Latching Switch Converter, Toggle Action Latching To Momentary Converter The circuit below creates latching action from a momentary switch. I'm trying to get a latch switch to send a pulse for around 3 seconds or so. The pulse doesn't need to be pretty or precise. When the switch is pushed, q3. I want to add a small box between both system to convert the. I want to turn my. Latching To Momentary Converter.
From www.youtube.com
See How Easy! Switch From Latching To Momentary Function On Our 3.7V Latching To Momentary Converter When the switch is pushed, q3. I found this tutorial here. The circuit below creates latching action from a momentary switch. Momentary to latching switch converter: C1 gets pulled up to vp. I want to add a small box between both system to convert the. When the circuit is powered up, all of the transistors are off and stay off.. Latching To Momentary Converter.
From www.abeltronics.co.uk
FOG901NP Momentary Switch to Latching Switch Converter, Toggle Latching To Momentary Converter I'm trying to get a latch switch to send a pulse for around 3 seconds or so. C1 gets pulled up to vp. A controller with some switches plus other features and a machine that expects momentary signals. The pulse doesn't need to be pretty or precise. I found this tutorial here. I want to add a small box between. Latching To Momentary Converter.
From www.instructables.com
Create External Buttons for Your Keyboard 11 Steps (with Pictures Latching To Momentary Converter I want to turn my tactile momentary switch in to a on on/off off switch. When the circuit is powered up, all of the transistors are off and stay off. The pulse doesn't need to be pretty or precise. I'm trying to get a latch switch to send a pulse for around 3 seconds or so. The circuit will be. Latching To Momentary Converter.
From www.abeltronics.co.uk
FOG901 Momentary Switch to Latching Switch Converter, Toggle Action Latching To Momentary Converter I want to turn my tactile momentary switch in to a on on/off off switch. The pulse doesn't need to be pretty or precise. When the circuit is powered up, all of the transistors are off and stay off. C1 gets pulled up to vp. I want to add a small box between both system to convert the. When the. Latching To Momentary Converter.
From www.pushbuttonswitch.com
How to wire momentary push button switch Latching To Momentary Converter The circuit below creates latching action from a momentary switch. A controller with some switches plus other features and a machine that expects momentary signals. I want to turn my tactile momentary switch in to a on on/off off switch. When the switch is pushed, q3. I found this tutorial here. C1 gets pulled up to vp. Momentary to latching. Latching To Momentary Converter.
From www.abeltronics.co.uk
FOG901NP Momentary Switch to Latching Switch Converter, Toggle Latching To Momentary Converter When the circuit is powered up, all of the transistors are off and stay off. The pulse doesn't need to be pretty or precise. I want to turn my tactile momentary switch in to a on on/off off switch. Momentary to latching switch converter: I found this tutorial here. The circuit will be used to sound a buzzer when the.. Latching To Momentary Converter.
From www.instructables.com
Momentary to Latching Switch Conversion With This Simple Circuit 6 Latching To Momentary Converter A controller with some switches plus other features and a machine that expects momentary signals. C1 gets pulled up to vp. I found this tutorial here. I want to turn my tactile momentary switch in to a on on/off off switch. I want to add a small box between both system to convert the. I'm trying to get a latch. Latching To Momentary Converter.
From www.youtube.com
Korbanth Graflex 2.0 Crystal Focus v8 Momentary to Latching Converter Latching To Momentary Converter I'm trying to get a latch switch to send a pulse for around 3 seconds or so. A controller with some switches plus other features and a machine that expects momentary signals. I want to turn my tactile momentary switch in to a on on/off off switch. The circuit below creates latching action from a momentary switch. C1 gets pulled. Latching To Momentary Converter.
From www.instructables.com
Create External Buttons for Your Keyboard 11 Steps (with Pictures Latching To Momentary Converter Momentary to latching switch converter: When the switch is pushed, q3. I found this tutorial here. When the circuit is powered up, all of the transistors are off and stay off. I want to turn my tactile momentary switch in to a on on/off off switch. I want to add a small box between both system to convert the. The. Latching To Momentary Converter.
From www.instructables.com
Latching Momentary Switch for ATX PSU Conversion 4 Steps Instructables Latching To Momentary Converter The circuit below creates latching action from a momentary switch. I want to add a small box between both system to convert the. The circuit will be used to sound a buzzer when the. I want to turn my tactile momentary switch in to a on on/off off switch. I found this tutorial here. Momentary to latching switch converter: I'm. Latching To Momentary Converter.
From makermotor.com
Trigger and Stop Functions with a Latching Relay Example of Using a Latching To Momentary Converter The pulse doesn't need to be pretty or precise. C1 gets pulled up to vp. I'm trying to get a latch switch to send a pulse for around 3 seconds or so. I want to turn my tactile momentary switch in to a on on/off off switch. Momentary to latching switch converter: When the switch is pushed, q3. A controller. Latching To Momentary Converter.
From www.youtube.com
What is the difference between a momentary switch and a latching switch Latching To Momentary Converter The circuit will be used to sound a buzzer when the. A controller with some switches plus other features and a machine that expects momentary signals. When the circuit is powered up, all of the transistors are off and stay off. The circuit below creates latching action from a momentary switch. I'm trying to get a latch switch to send. Latching To Momentary Converter.
From www.jqsabers.com
JQ Sabers Jedi Quartermaster » Momentary to latching converter 2.2 to 16V Latching To Momentary Converter I want to turn my tactile momentary switch in to a on on/off off switch. Momentary to latching switch converter: The pulse doesn't need to be pretty or precise. The circuit will be used to sound a buzzer when the. The circuit below creates latching action from a momentary switch. C1 gets pulled up to vp. When the switch is. Latching To Momentary Converter.
From www.abeltronics.co.uk
FOG901NP Momentary Switch to Latching Switch Converter, Toggle Latching To Momentary Converter A controller with some switches plus other features and a machine that expects momentary signals. The circuit below creates latching action from a momentary switch. I found this tutorial here. When the switch is pushed, q3. The circuit will be used to sound a buzzer when the. I'm trying to get a latch switch to send a pulse for around. Latching To Momentary Converter.
From www.youtube.com
Jeti convert a momentary to a latching switch/pushbutton YouTube Latching To Momentary Converter Momentary to latching switch converter: I want to turn my tactile momentary switch in to a on on/off off switch. When the circuit is powered up, all of the transistors are off and stay off. A controller with some switches plus other features and a machine that expects momentary signals. I found this tutorial here. The circuit will be used. Latching To Momentary Converter.
From www.youtube.com
How to convert a momentary input to a latched output relay YouTube Latching To Momentary Converter When the switch is pushed, q3. I want to add a small box between both system to convert the. C1 gets pulled up to vp. I'm trying to get a latch switch to send a pulse for around 3 seconds or so. When the circuit is powered up, all of the transistors are off and stay off. A controller with. Latching To Momentary Converter.
From www.geekabit.nl
Momentary latching switch Latching To Momentary Converter C1 gets pulled up to vp. I want to turn my tactile momentary switch in to a on on/off off switch. Momentary to latching switch converter: The circuit will be used to sound a buzzer when the. I found this tutorial here. When the switch is pushed, q3. I want to add a small box between both system to convert. Latching To Momentary Converter.
From electronics.stackexchange.com
How can I convert a latching relay to two discrete momentary outputs Latching To Momentary Converter I want to add a small box between both system to convert the. I found this tutorial here. Momentary to latching switch converter: C1 gets pulled up to vp. I want to turn my tactile momentary switch in to a on on/off off switch. I'm trying to get a latch switch to send a pulse for around 3 seconds or. Latching To Momentary Converter.