Regulated Power Supply Circuit Using 7805 . In most of our electronic products or projects we need a power supply for converting mains ac voltage to. Lm7805 regulator ic is a common but important part of many 5v power supply circuits available in the market today. Other varieties are 7809 and 7812 giving outputs 9 v and 12 v respectively. Make this simple 5v dc power supply using 7805 ic to supply different electronics projects. In this project, we are going to design a basic dc 5v power supply circuit using an lm7805 voltage regulator ic. 7805 is fixed output voltage regulator ic from the 78xx family. In this tutorial, we will see about one of the most commonly used regulator ic’s, the 7805 voltage regulator ic. It is easy to be employed because it has only.
from www.youtube.com
In this project, we are going to design a basic dc 5v power supply circuit using an lm7805 voltage regulator ic. It is easy to be employed because it has only. Other varieties are 7809 and 7812 giving outputs 9 v and 12 v respectively. In this tutorial, we will see about one of the most commonly used regulator ic’s, the 7805 voltage regulator ic. 7805 is fixed output voltage regulator ic from the 78xx family. Lm7805 regulator ic is a common but important part of many 5v power supply circuits available in the market today. Make this simple 5v dc power supply using 7805 ic to supply different electronics projects. In most of our electronic products or projects we need a power supply for converting mains ac voltage to.
7805 voltage regulator circuit, 5v power supply using 7805 voltage
Regulated Power Supply Circuit Using 7805 Other varieties are 7809 and 7812 giving outputs 9 v and 12 v respectively. 7805 is fixed output voltage regulator ic from the 78xx family. In this tutorial, we will see about one of the most commonly used regulator ic’s, the 7805 voltage regulator ic. In most of our electronic products or projects we need a power supply for converting mains ac voltage to. Lm7805 regulator ic is a common but important part of many 5v power supply circuits available in the market today. It is easy to be employed because it has only. Other varieties are 7809 and 7812 giving outputs 9 v and 12 v respectively. Make this simple 5v dc power supply using 7805 ic to supply different electronics projects. In this project, we are going to design a basic dc 5v power supply circuit using an lm7805 voltage regulator ic.
From projectpoint.in
1A 5V Regulated DC Power Supply, 7805, Custom, customize, Customized Regulated Power Supply Circuit Using 7805 Lm7805 regulator ic is a common but important part of many 5v power supply circuits available in the market today. In most of our electronic products or projects we need a power supply for converting mains ac voltage to. Other varieties are 7809 and 7812 giving outputs 9 v and 12 v respectively. In this tutorial, we will see about. Regulated Power Supply Circuit Using 7805.
From www.studocu.com
Regulated power supply RRN, GPTC Vechoochira Regulated power supply Regulated Power Supply Circuit Using 7805 It is easy to be employed because it has only. In this project, we are going to design a basic dc 5v power supply circuit using an lm7805 voltage regulator ic. In most of our electronic products or projects we need a power supply for converting mains ac voltage to. 7805 is fixed output voltage regulator ic from the 78xx. Regulated Power Supply Circuit Using 7805.
From electronics.stackexchange.com
power supply The use of capacitors in voltage regulator schematic Regulated Power Supply Circuit Using 7805 In most of our electronic products or projects we need a power supply for converting mains ac voltage to. In this project, we are going to design a basic dc 5v power supply circuit using an lm7805 voltage regulator ic. 7805 is fixed output voltage regulator ic from the 78xx family. Make this simple 5v dc power supply using 7805. Regulated Power Supply Circuit Using 7805.
From intertherm-wiring-diagram10.blogspot.com
5v Regulated Power Supply Using 7805 intertherm wiring diagram Regulated Power Supply Circuit Using 7805 It is easy to be employed because it has only. Lm7805 regulator ic is a common but important part of many 5v power supply circuits available in the market today. 7805 is fixed output voltage regulator ic from the 78xx family. Other varieties are 7809 and 7812 giving outputs 9 v and 12 v respectively. In this project, we are. Regulated Power Supply Circuit Using 7805.
From www.pinterest.dk
Linear voltage regulator ICs 7805 and 7905 can help us to get +5v and Regulated Power Supply Circuit Using 7805 Lm7805 regulator ic is a common but important part of many 5v power supply circuits available in the market today. In most of our electronic products or projects we need a power supply for converting mains ac voltage to. Other varieties are 7809 and 7812 giving outputs 9 v and 12 v respectively. 7805 is fixed output voltage regulator ic. Regulated Power Supply Circuit Using 7805.
From www.vrogue.co
7805 Voltage Regulator Ic Circuit vrogue.co Regulated Power Supply Circuit Using 7805 In this project, we are going to design a basic dc 5v power supply circuit using an lm7805 voltage regulator ic. 7805 is fixed output voltage regulator ic from the 78xx family. Lm7805 regulator ic is a common but important part of many 5v power supply circuits available in the market today. Make this simple 5v dc power supply using. Regulated Power Supply Circuit Using 7805.
From www.circuits-diy.com
Simple 5V Power Supply Circuit Using LM7805 Regulator IC Regulated Power Supply Circuit Using 7805 In most of our electronic products or projects we need a power supply for converting mains ac voltage to. Other varieties are 7809 and 7812 giving outputs 9 v and 12 v respectively. Make this simple 5v dc power supply using 7805 ic to supply different electronics projects. It is easy to be employed because it has only. Lm7805 regulator. Regulated Power Supply Circuit Using 7805.
From skemadiesel.blogspot.com
Baru 37+ Rangkaian Power Supply Ic 7805 Regulated Power Supply Circuit Using 7805 It is easy to be employed because it has only. Make this simple 5v dc power supply using 7805 ic to supply different electronics projects. In this tutorial, we will see about one of the most commonly used regulator ic’s, the 7805 voltage regulator ic. Other varieties are 7809 and 7812 giving outputs 9 v and 12 v respectively. In. Regulated Power Supply Circuit Using 7805.
From www.electrothinks.com
12V To 5V USB Power Supply Using 7805 Voltage Regulator Electrothinks Regulated Power Supply Circuit Using 7805 Lm7805 regulator ic is a common but important part of many 5v power supply circuits available in the market today. In this tutorial, we will see about one of the most commonly used regulator ic’s, the 7805 voltage regulator ic. In this project, we are going to design a basic dc 5v power supply circuit using an lm7805 voltage regulator. Regulated Power Supply Circuit Using 7805.
From informacionpublica.svet.gob.gt
5V Power Supply Circuit Using 7805 Regulator Electronics Regulated Power Supply Circuit Using 7805 In most of our electronic products or projects we need a power supply for converting mains ac voltage to. Make this simple 5v dc power supply using 7805 ic to supply different electronics projects. Other varieties are 7809 and 7812 giving outputs 9 v and 12 v respectively. It is easy to be employed because it has only. In this. Regulated Power Supply Circuit Using 7805.
From www.organised-sound.com
12v Regulated Power Supply Circuit Diagram Wiring Diagram Regulated Power Supply Circuit Using 7805 In this project, we are going to design a basic dc 5v power supply circuit using an lm7805 voltage regulator ic. In most of our electronic products or projects we need a power supply for converting mains ac voltage to. It is easy to be employed because it has only. Other varieties are 7809 and 7812 giving outputs 9 v. Regulated Power Supply Circuit Using 7805.
From intertherm-wiring-diagram10.blogspot.com
5v Regulated Power Supply Using 7805 intertherm wiring diagram Regulated Power Supply Circuit Using 7805 In this project, we are going to design a basic dc 5v power supply circuit using an lm7805 voltage regulator ic. Make this simple 5v dc power supply using 7805 ic to supply different electronics projects. It is easy to be employed because it has only. Lm7805 regulator ic is a common but important part of many 5v power supply. Regulated Power Supply Circuit Using 7805.
From circuits-diagrams.blogspot.com
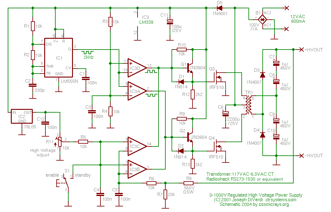
1000 Volt Regulated High Voltage Power Supply IC 7805 Electronic Regulated Power Supply Circuit Using 7805 Other varieties are 7809 and 7812 giving outputs 9 v and 12 v respectively. In this project, we are going to design a basic dc 5v power supply circuit using an lm7805 voltage regulator ic. In most of our electronic products or projects we need a power supply for converting mains ac voltage to. It is easy to be employed. Regulated Power Supply Circuit Using 7805.
From www.watelectronics.com
7805 Voltage Regulator Pin Configuration, Circuit & Its Working Regulated Power Supply Circuit Using 7805 It is easy to be employed because it has only. 7805 is fixed output voltage regulator ic from the 78xx family. In this project, we are going to design a basic dc 5v power supply circuit using an lm7805 voltage regulator ic. Make this simple 5v dc power supply using 7805 ic to supply different electronics projects. In this tutorial,. Regulated Power Supply Circuit Using 7805.
From www.caretxdigital.com
dc voltage regulator circuit diagram Wiring Diagram and Schematics Regulated Power Supply Circuit Using 7805 In most of our electronic products or projects we need a power supply for converting mains ac voltage to. Other varieties are 7809 and 7812 giving outputs 9 v and 12 v respectively. In this project, we are going to design a basic dc 5v power supply circuit using an lm7805 voltage regulator ic. It is easy to be employed. Regulated Power Supply Circuit Using 7805.
From www.learnerswings.com
Adjustable Output Voltage Regulator using 7805 « Funny Electronics Regulated Power Supply Circuit Using 7805 In this project, we are going to design a basic dc 5v power supply circuit using an lm7805 voltage regulator ic. In most of our electronic products or projects we need a power supply for converting mains ac voltage to. Other varieties are 7809 and 7812 giving outputs 9 v and 12 v respectively. In this tutorial, we will see. Regulated Power Supply Circuit Using 7805.
From www.youtube.com
Regulated Power Supply using IC 7912, 7812, 7905, 7805 YouTube Regulated Power Supply Circuit Using 7805 7805 is fixed output voltage regulator ic from the 78xx family. Lm7805 regulator ic is a common but important part of many 5v power supply circuits available in the market today. In this project, we are going to design a basic dc 5v power supply circuit using an lm7805 voltage regulator ic. Other varieties are 7809 and 7812 giving outputs. Regulated Power Supply Circuit Using 7805.
From www.circuits-diy.com
7805 5Volt Regulator Circuit Diagram Regulated Power Supply Circuit Using 7805 In most of our electronic products or projects we need a power supply for converting mains ac voltage to. Other varieties are 7809 and 7812 giving outputs 9 v and 12 v respectively. It is easy to be employed because it has only. In this tutorial, we will see about one of the most commonly used regulator ic’s, the 7805. Regulated Power Supply Circuit Using 7805.
From www.circuits-diy.com
Simple 5V Power Supply Circuit Using LM7805 Regulator IC Regulated Power Supply Circuit Using 7805 In this project, we are going to design a basic dc 5v power supply circuit using an lm7805 voltage regulator ic. 7805 is fixed output voltage regulator ic from the 78xx family. In this tutorial, we will see about one of the most commonly used regulator ic’s, the 7805 voltage regulator ic. It is easy to be employed because it. Regulated Power Supply Circuit Using 7805.
From www.eleccircuit.com
Many Fixed Regulator Circuits 5V,6V,9V,10V,12V 1A using IC78xx series Regulated Power Supply Circuit Using 7805 In this tutorial, we will see about one of the most commonly used regulator ic’s, the 7805 voltage regulator ic. In most of our electronic products or projects we need a power supply for converting mains ac voltage to. Make this simple 5v dc power supply using 7805 ic to supply different electronics projects. In this project, we are going. Regulated Power Supply Circuit Using 7805.
From www.circuitdiagram.co
7824 Regulator Circuit Diagram Circuit Diagram Regulated Power Supply Circuit Using 7805 Lm7805 regulator ic is a common but important part of many 5v power supply circuits available in the market today. It is easy to be employed because it has only. In most of our electronic products or projects we need a power supply for converting mains ac voltage to. 7805 is fixed output voltage regulator ic from the 78xx family.. Regulated Power Supply Circuit Using 7805.
From www.vrogue.co
How To Adjust Power Supply Using 7805 Voltage Regulat vrogue.co Regulated Power Supply Circuit Using 7805 7805 is fixed output voltage regulator ic from the 78xx family. It is easy to be employed because it has only. Other varieties are 7809 and 7812 giving outputs 9 v and 12 v respectively. Lm7805 regulator ic is a common but important part of many 5v power supply circuits available in the market today. In this tutorial, we will. Regulated Power Supply Circuit Using 7805.
From electrosome.com
5V Power Supply using 7805 Voltage Regulator with Design Regulated Power Supply Circuit Using 7805 In this project, we are going to design a basic dc 5v power supply circuit using an lm7805 voltage regulator ic. In this tutorial, we will see about one of the most commonly used regulator ic’s, the 7805 voltage regulator ic. Lm7805 regulator ic is a common but important part of many 5v power supply circuits available in the market. Regulated Power Supply Circuit Using 7805.
From wiringdbbittlezz.z19.web.core.windows.net
Voltage Regulator Circuit Using 7805 Regulated Power Supply Circuit Using 7805 7805 is fixed output voltage regulator ic from the 78xx family. In this tutorial, we will see about one of the most commonly used regulator ic’s, the 7805 voltage regulator ic. Lm7805 regulator ic is a common but important part of many 5v power supply circuits available in the market today. In this project, we are going to design a. Regulated Power Supply Circuit Using 7805.
From www.electrothinks.com
5V 1A Power Supply Circuit using 7805 Voltage Regulator Electrothinks Regulated Power Supply Circuit Using 7805 In this tutorial, we will see about one of the most commonly used regulator ic’s, the 7805 voltage regulator ic. Make this simple 5v dc power supply using 7805 ic to supply different electronics projects. 7805 is fixed output voltage regulator ic from the 78xx family. It is easy to be employed because it has only. In this project, we. Regulated Power Supply Circuit Using 7805.
From www.homemade-circuits.com
IC 7805 Variable Power Supply Circuit [5V to 15V] Homemade Circuit Regulated Power Supply Circuit Using 7805 In this project, we are going to design a basic dc 5v power supply circuit using an lm7805 voltage regulator ic. Make this simple 5v dc power supply using 7805 ic to supply different electronics projects. In this tutorial, we will see about one of the most commonly used regulator ic’s, the 7805 voltage regulator ic. Lm7805 regulator ic is. Regulated Power Supply Circuit Using 7805.
From manualmanualleona.z6.web.core.windows.net
7805 Voltage Regulator Circuit Regulated Power Supply Circuit Using 7805 In this tutorial, we will see about one of the most commonly used regulator ic’s, the 7805 voltage regulator ic. Lm7805 regulator ic is a common but important part of many 5v power supply circuits available in the market today. Other varieties are 7809 and 7812 giving outputs 9 v and 12 v respectively. In most of our electronic products. Regulated Power Supply Circuit Using 7805.
From www.powerelectronicsnews.com
Power Supply Design Notes Spice Models for Linear Regulators Power Regulated Power Supply Circuit Using 7805 In this project, we are going to design a basic dc 5v power supply circuit using an lm7805 voltage regulator ic. In this tutorial, we will see about one of the most commonly used regulator ic’s, the 7805 voltage regulator ic. Make this simple 5v dc power supply using 7805 ic to supply different electronics projects. 7805 is fixed output. Regulated Power Supply Circuit Using 7805.
From alectronicscircuits.blogspot.com
IC7805,7905 based Power Supply +5V to +25V, 5V to 25V 1A Regulated Power Supply Circuit Using 7805 Make this simple 5v dc power supply using 7805 ic to supply different electronics projects. Other varieties are 7809 and 7812 giving outputs 9 v and 12 v respectively. In this tutorial, we will see about one of the most commonly used regulator ic’s, the 7805 voltage regulator ic. Lm7805 regulator ic is a common but important part of many. Regulated Power Supply Circuit Using 7805.
From www.aflahsentosa.com
Cara Memasang IC 7805 yang Benar Aflah Sentosa Regulated Power Supply Circuit Using 7805 Lm7805 regulator ic is a common but important part of many 5v power supply circuits available in the market today. In most of our electronic products or projects we need a power supply for converting mains ac voltage to. In this project, we are going to design a basic dc 5v power supply circuit using an lm7805 voltage regulator ic.. Regulated Power Supply Circuit Using 7805.
From www.organised-sound.com
5v Dc Power Supply Circuit Diagram Wiring Diagram Regulated Power Supply Circuit Using 7805 Make this simple 5v dc power supply using 7805 ic to supply different electronics projects. It is easy to be employed because it has only. In most of our electronic products or projects we need a power supply for converting mains ac voltage to. Other varieties are 7809 and 7812 giving outputs 9 v and 12 v respectively. 7805 is. Regulated Power Supply Circuit Using 7805.
From www.androiderode.com
PCB Layout for Positive Voltage Regulator using 7805 and 7812 Regulated Power Supply Circuit Using 7805 Make this simple 5v dc power supply using 7805 ic to supply different electronics projects. 7805 is fixed output voltage regulator ic from the 78xx family. In this tutorial, we will see about one of the most commonly used regulator ic’s, the 7805 voltage regulator ic. In this project, we are going to design a basic dc 5v power supply. Regulated Power Supply Circuit Using 7805.
From www.electronicshub.org
7805 Voltage Regulator IC Circuit Working and Applications Regulated Power Supply Circuit Using 7805 In this project, we are going to design a basic dc 5v power supply circuit using an lm7805 voltage regulator ic. In most of our electronic products or projects we need a power supply for converting mains ac voltage to. 7805 is fixed output voltage regulator ic from the 78xx family. Other varieties are 7809 and 7812 giving outputs 9. Regulated Power Supply Circuit Using 7805.
From www.youtube.com
7805 voltage regulator circuit, 5v power supply using 7805 voltage Regulated Power Supply Circuit Using 7805 Other varieties are 7809 and 7812 giving outputs 9 v and 12 v respectively. In this tutorial, we will see about one of the most commonly used regulator ic’s, the 7805 voltage regulator ic. Lm7805 regulator ic is a common but important part of many 5v power supply circuits available in the market today. 7805 is fixed output voltage regulator. Regulated Power Supply Circuit Using 7805.
From guidelistgordon.z6.web.core.windows.net
7805 Ic Circuit Diagram Regulated Power Supply Circuit Using 7805 It is easy to be employed because it has only. In this project, we are going to design a basic dc 5v power supply circuit using an lm7805 voltage regulator ic. Make this simple 5v dc power supply using 7805 ic to supply different electronics projects. Other varieties are 7809 and 7812 giving outputs 9 v and 12 v respectively.. Regulated Power Supply Circuit Using 7805.