Oscillator Is Astable . An astable multivibrator is a free running oscillator that have no permanent “meta” or “steady” state but is continually changing its output from one state (low) to another state (high) and then back again. an astable 555 oscillator is constructed using the following components, r1 = 1kω, r2 = 2kω and capacitor c = 10uf. an astable multivibrator circuit diagram with 2 leds. an astable multivibrator is a type of electronic circuit that produces a continuous square wave output without any external input. in astable mode, the 555 timer acts as an oscillator that generates a square wave. • understand the operation of astable multivibrators. • calculate the frequency of an astable multivibrator. astable multivibrators are the most commonly used type of multivibrator circuit. • recognise bjt astable multivibrator circuits. The frequency of the wave. This is a classic oscillator circuit. this circuit is an astable multivibrator, or oscillator.
from electronzap.com
An astable multivibrator is a free running oscillator that have no permanent “meta” or “steady” state but is continually changing its output from one state (low) to another state (high) and then back again. • recognise bjt astable multivibrator circuits. This is a classic oscillator circuit. The frequency of the wave. an astable multivibrator is a type of electronic circuit that produces a continuous square wave output without any external input. in astable mode, the 555 timer acts as an oscillator that generates a square wave. this circuit is an astable multivibrator, or oscillator. • calculate the frequency of an astable multivibrator. astable multivibrators are the most commonly used type of multivibrator circuit. • understand the operation of astable multivibrators.
555 Timer Astable Multivibrator Mode Learning Electronics Lesson 0013 Electronzap
Oscillator Is Astable an astable 555 oscillator is constructed using the following components, r1 = 1kω, r2 = 2kω and capacitor c = 10uf. This is a classic oscillator circuit. an astable 555 oscillator is constructed using the following components, r1 = 1kω, r2 = 2kω and capacitor c = 10uf. • calculate the frequency of an astable multivibrator. an astable multivibrator circuit diagram with 2 leds. • understand the operation of astable multivibrators. An astable multivibrator is a free running oscillator that have no permanent “meta” or “steady” state but is continually changing its output from one state (low) to another state (high) and then back again. • recognise bjt astable multivibrator circuits. in astable mode, the 555 timer acts as an oscillator that generates a square wave. this circuit is an astable multivibrator, or oscillator. astable multivibrators are the most commonly used type of multivibrator circuit. an astable multivibrator is a type of electronic circuit that produces a continuous square wave output without any external input. The frequency of the wave.
From www.chegg.com
Solved Problem 6. 555 Oscillator An Astable 555 Oscillator Oscillator Is Astable an astable multivibrator circuit diagram with 2 leds. This is a classic oscillator circuit. an astable 555 oscillator is constructed using the following components, r1 = 1kω, r2 = 2kω and capacitor c = 10uf. an astable multivibrator is a type of electronic circuit that produces a continuous square wave output without any external input. • understand. Oscillator Is Astable.
From www.chegg.com
Solved The basic schematic of a astable oscillator utilizing Oscillator Is Astable an astable multivibrator is a type of electronic circuit that produces a continuous square wave output without any external input. an astable 555 oscillator is constructed using the following components, r1 = 1kω, r2 = 2kω and capacitor c = 10uf. • understand the operation of astable multivibrators. • recognise bjt astable multivibrator circuits. this circuit. Oscillator Is Astable.
From www.chegg.com
Consider the astable oscillator shown in Figure 1 to Oscillator Is Astable • understand the operation of astable multivibrators. this circuit is an astable multivibrator, or oscillator. This is a classic oscillator circuit. The frequency of the wave. an astable multivibrator is a type of electronic circuit that produces a continuous square wave output without any external input. • calculate the frequency of an astable multivibrator. in astable mode,. Oscillator Is Astable.
From dokumen.tips
(PPT) Astable multivibrators I A switching oscillator known as Astable Multivibrator can be Oscillator Is Astable • understand the operation of astable multivibrators. This is a classic oscillator circuit. An astable multivibrator is a free running oscillator that have no permanent “meta” or “steady” state but is continually changing its output from one state (low) to another state (high) and then back again. • recognise bjt astable multivibrator circuits. astable multivibrators are the most. Oscillator Is Astable.
From schematiciroknivs.z4.web.core.windows.net
Basic Astable 555 Oscillator Circuit Oscillator Is Astable an astable 555 oscillator is constructed using the following components, r1 = 1kω, r2 = 2kω and capacitor c = 10uf. This is a classic oscillator circuit. • understand the operation of astable multivibrators. an astable multivibrator circuit diagram with 2 leds. • calculate the frequency of an astable multivibrator. The frequency of the wave. astable multivibrators. Oscillator Is Astable.
From schematicdiagramkristna.z21.web.core.windows.net
Astable Oscillator Circuit Diagram Oscillator Is Astable an astable multivibrator circuit diagram with 2 leds. • calculate the frequency of an astable multivibrator. An astable multivibrator is a free running oscillator that have no permanent “meta” or “steady” state but is continually changing its output from one state (low) to another state (high) and then back again. this circuit is an astable multivibrator, or oscillator.. Oscillator Is Astable.
From www.youtube.com
How To Make Astable Multivibrator ( Oscillator ) Step By Step Tutorial YouTube Oscillator Is Astable An astable multivibrator is a free running oscillator that have no permanent “meta” or “steady” state but is continually changing its output from one state (low) to another state (high) and then back again. • understand the operation of astable multivibrators. an astable multivibrator circuit diagram with 2 leds. this circuit is an astable multivibrator, or oscillator. . Oscillator Is Astable.
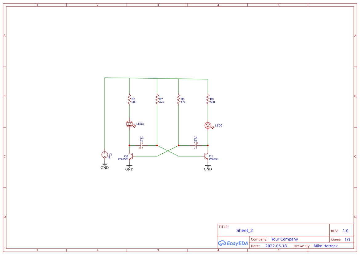
From oshwlab.com
Astable oscillator EasyEDA open source hardware lab Oscillator Is Astable an astable 555 oscillator is constructed using the following components, r1 = 1kω, r2 = 2kω and capacitor c = 10uf. The frequency of the wave. this circuit is an astable multivibrator, or oscillator. An astable multivibrator is a free running oscillator that have no permanent “meta” or “steady” state but is continually changing its output from one. Oscillator Is Astable.
From www.chegg.com
Solved oscillator 1. The astable multivibrator is also Oscillator Is Astable in astable mode, the 555 timer acts as an oscillator that generates a square wave. • recognise bjt astable multivibrator circuits. An astable multivibrator is a free running oscillator that have no permanent “meta” or “steady” state but is continually changing its output from one state (low) to another state (high) and then back again. this circuit. Oscillator Is Astable.
From www.allaboutcircuits.com
Analog Lab 555 Oscillator (Astable Multivibrator) Analog IC Projects Electronics Textbook Oscillator Is Astable an astable multivibrator circuit diagram with 2 leds. this circuit is an astable multivibrator, or oscillator. • recognise bjt astable multivibrator circuits. • understand the operation of astable multivibrators. an astable multivibrator is a type of electronic circuit that produces a continuous square wave output without any external input. An astable multivibrator is a free running. Oscillator Is Astable.
From www.next.gr
astable oscillator circuit Page 2 Oscillator Circuits Next.gr Oscillator Is Astable • recognise bjt astable multivibrator circuits. this circuit is an astable multivibrator, or oscillator. astable multivibrators are the most commonly used type of multivibrator circuit. The frequency of the wave. an astable multivibrator circuit diagram with 2 leds. This is a classic oscillator circuit. An astable multivibrator is a free running oscillator that have no permanent. Oscillator Is Astable.
From www.numerade.com
SOLVED ASTABLE OSCILLATOR The following circuit is an emittercoupled oscillator. The Zener Oscillator Is Astable • recognise bjt astable multivibrator circuits. • understand the operation of astable multivibrators. The frequency of the wave. This is a classic oscillator circuit. astable multivibrators are the most commonly used type of multivibrator circuit. an astable 555 oscillator is constructed using the following components, r1 = 1kω, r2 = 2kω and capacitor c = 10uf. An. Oscillator Is Astable.
From www.electroniclinic.com
Types of Clock Discrete Components and Integrated Circuit TTL Clock Oscillator Is Astable The frequency of the wave. • calculate the frequency of an astable multivibrator. in astable mode, the 555 timer acts as an oscillator that generates a square wave. this circuit is an astable multivibrator, or oscillator. • understand the operation of astable multivibrators. astable multivibrators are the most commonly used type of multivibrator circuit. An astable multivibrator. Oscillator Is Astable.
From www.researchgate.net
Astable oscillator and signal conditioning circuit Download Scientific Diagram Oscillator Is Astable astable multivibrators are the most commonly used type of multivibrator circuit. an astable 555 oscillator is constructed using the following components, r1 = 1kω, r2 = 2kω and capacitor c = 10uf. an astable multivibrator circuit diagram with 2 leds. An astable multivibrator is a free running oscillator that have no permanent “meta” or “steady” state but. Oscillator Is Astable.
From www.next.gr
555 Timer astable oscillator circuit under Astable Oscillator Circuits 58778 Next.gr Oscillator Is Astable in astable mode, the 555 timer acts as an oscillator that generates a square wave. an astable 555 oscillator is constructed using the following components, r1 = 1kω, r2 = 2kω and capacitor c = 10uf. An astable multivibrator is a free running oscillator that have no permanent “meta” or “steady” state but is continually changing its output. Oscillator Is Astable.
From www.youtube.com
Astable Multivibrator using BJT Explained YouTube Oscillator Is Astable this circuit is an astable multivibrator, or oscillator. in astable mode, the 555 timer acts as an oscillator that generates a square wave. an astable multivibrator circuit diagram with 2 leds. an astable 555 oscillator is constructed using the following components, r1 = 1kω, r2 = 2kω and capacitor c = 10uf. an astable multivibrator. Oscillator Is Astable.
From circuitsesbank16p.z14.web.core.windows.net
Basic Astable 555 Oscillator Circuit Oscillator Is Astable An astable multivibrator is a free running oscillator that have no permanent “meta” or “steady” state but is continually changing its output from one state (low) to another state (high) and then back again. an astable multivibrator is a type of electronic circuit that produces a continuous square wave output without any external input. • calculate the frequency of. Oscillator Is Astable.
From www.chegg.com
Solved 5. An astable multivibrator is an oscillator that Oscillator Is Astable an astable 555 oscillator is constructed using the following components, r1 = 1kω, r2 = 2kω and capacitor c = 10uf. The frequency of the wave. An astable multivibrator is a free running oscillator that have no permanent “meta” or “steady” state but is continually changing its output from one state (low) to another state (high) and then back. Oscillator Is Astable.
From www.multisim.com
astable 555 oscillator circuit Multisim Live Oscillator Is Astable • understand the operation of astable multivibrators. an astable multivibrator circuit diagram with 2 leds. This is a classic oscillator circuit. this circuit is an astable multivibrator, or oscillator. • recognise bjt astable multivibrator circuits. an astable multivibrator is a type of electronic circuit that produces a continuous square wave output without any external input. An. Oscillator Is Astable.
From www.build-electronic-circuits.com
How Astable Multivibrator Circuits Work Oscillator Is Astable An astable multivibrator is a free running oscillator that have no permanent “meta” or “steady” state but is continually changing its output from one state (low) to another state (high) and then back again. The frequency of the wave. • understand the operation of astable multivibrators. astable multivibrators are the most commonly used type of multivibrator circuit. •. Oscillator Is Astable.
From www.numerade.com
SOLVED A 555 timer configured to run as an astable mode oscillator is shown in Figure Q4. If Oscillator Is Astable • understand the operation of astable multivibrators. an astable multivibrator is a type of electronic circuit that produces a continuous square wave output without any external input. • calculate the frequency of an astable multivibrator. • recognise bjt astable multivibrator circuits. an astable multivibrator circuit diagram with 2 leds. in astable mode, the 555 timer acts. Oscillator Is Astable.
From www.chegg.com
Solved In the figure, an Astable 555 Oscillator is Oscillator Is Astable The frequency of the wave. an astable 555 oscillator is constructed using the following components, r1 = 1kω, r2 = 2kω and capacitor c = 10uf. an astable multivibrator is a type of electronic circuit that produces a continuous square wave output without any external input. an astable multivibrator circuit diagram with 2 leds. • calculate the. Oscillator Is Astable.
From www.next.gr
astable oscillator circuit Oscillator Circuits Next.gr Oscillator Is Astable an astable multivibrator circuit diagram with 2 leds. • understand the operation of astable multivibrators. this circuit is an astable multivibrator, or oscillator. • recognise bjt astable multivibrator circuits. An astable multivibrator is a free running oscillator that have no permanent “meta” or “steady” state but is continually changing its output from one state (low) to another. Oscillator Is Astable.
From milennariam0schematic.z14.web.core.windows.net
Circuit Diagram Of Astable Multivibrator Using 555 Timer Oscillator Is Astable an astable 555 oscillator is constructed using the following components, r1 = 1kω, r2 = 2kω and capacitor c = 10uf. This is a classic oscillator circuit. • understand the operation of astable multivibrators. An astable multivibrator is a free running oscillator that have no permanent “meta” or “steady” state but is continually changing its output from one state. Oscillator Is Astable.
From schematicgalionisuq6s.z21.web.core.windows.net
How Does An Oscillator Circuit Work Oscillator Is Astable • calculate the frequency of an astable multivibrator. • recognise bjt astable multivibrator circuits. An astable multivibrator is a free running oscillator that have no permanent “meta” or “steady” state but is continually changing its output from one state (low) to another state (high) and then back again. an astable multivibrator circuit diagram with 2 leds. this. Oscillator Is Astable.
From nerantzijzschematic.z14.web.core.windows.net
Basic Astable 555 Oscillator Circuit Oscillator Is Astable This is a classic oscillator circuit. • calculate the frequency of an astable multivibrator. an astable multivibrator circuit diagram with 2 leds. in astable mode, the 555 timer acts as an oscillator that generates a square wave. An astable multivibrator is a free running oscillator that have no permanent “meta” or “steady” state but is continually changing its. Oscillator Is Astable.
From www.chegg.com
Solved /30 Problem 3 In the astable oscillator circuit Oscillator Is Astable this circuit is an astable multivibrator, or oscillator. An astable multivibrator is a free running oscillator that have no permanent “meta” or “steady” state but is continually changing its output from one state (low) to another state (high) and then back again. This is a classic oscillator circuit. an astable multivibrator is a type of electronic circuit that. Oscillator Is Astable.
From electromagneticworld.blogspot.com
World Astable Oscillator Circuit with 555 Timer Oscillator Is Astable astable multivibrators are the most commonly used type of multivibrator circuit. an astable multivibrator is a type of electronic circuit that produces a continuous square wave output without any external input. • understand the operation of astable multivibrators. in astable mode, the 555 timer acts as an oscillator that generates a square wave. • calculate the frequency. Oscillator Is Astable.
From www.chegg.com
Solved 1. An astable multivibrator is a) an oscillator b) a Oscillator Is Astable in astable mode, the 555 timer acts as an oscillator that generates a square wave. an astable 555 oscillator is constructed using the following components, r1 = 1kω, r2 = 2kω and capacitor c = 10uf. an astable multivibrator circuit diagram with 2 leds. The frequency of the wave. • calculate the frequency of an astable multivibrator.. Oscillator Is Astable.
From electronics.stackexchange.com
oscillator Astable multivibrator not producing a square output wave, using two BJTs Oscillator Is Astable an astable 555 oscillator is constructed using the following components, r1 = 1kω, r2 = 2kω and capacitor c = 10uf. in astable mode, the 555 timer acts as an oscillator that generates a square wave. an astable multivibrator is a type of electronic circuit that produces a continuous square wave output without any external input. An. Oscillator Is Astable.
From oshwlab.com
Astable oscillator EasyEDA open source hardware lab Oscillator Is Astable An astable multivibrator is a free running oscillator that have no permanent “meta” or “steady” state but is continually changing its output from one state (low) to another state (high) and then back again. an astable multivibrator is a type of electronic circuit that produces a continuous square wave output without any external input. in astable mode, the. Oscillator Is Astable.
From www.chegg.com
Solved An astable Oscillator is generating square wave of Oscillator Is Astable • understand the operation of astable multivibrators. The frequency of the wave. in astable mode, the 555 timer acts as an oscillator that generates a square wave. an astable 555 oscillator is constructed using the following components, r1 = 1kω, r2 = 2kω and capacitor c = 10uf. an astable multivibrator circuit diagram with 2 leds. . Oscillator Is Astable.
From www.next.gr
astable oscillator circuit Page 3 Oscillator Circuits Next.gr Oscillator Is Astable The frequency of the wave. An astable multivibrator is a free running oscillator that have no permanent “meta” or “steady” state but is continually changing its output from one state (low) to another state (high) and then back again. an astable 555 oscillator is constructed using the following components, r1 = 1kω, r2 = 2kω and capacitor c =. Oscillator Is Astable.
From oshwlab.com
Astable oscillator EasyEDA open source hardware lab Oscillator Is Astable This is a classic oscillator circuit. An astable multivibrator is a free running oscillator that have no permanent “meta” or “steady” state but is continually changing its output from one state (low) to another state (high) and then back again. in astable mode, the 555 timer acts as an oscillator that generates a square wave. • recognise bjt. Oscillator Is Astable.
From electronzap.com
555 Timer Astable Multivibrator Mode Learning Electronics Lesson 0013 Electronzap Oscillator Is Astable an astable 555 oscillator is constructed using the following components, r1 = 1kω, r2 = 2kω and capacitor c = 10uf. An astable multivibrator is a free running oscillator that have no permanent “meta” or “steady” state but is continually changing its output from one state (low) to another state (high) and then back again. The frequency of the. Oscillator Is Astable.