Preamp Hum Ground . If the hum is caused from the cable tv connections, or internet connections, you can use ps audio's humzero. This will require one accessory, a shorting plug. You need to get a couple of standard rca plugs from radio shack for instance, and. If it is not a cable tv causing the problem, it may mean there’s a power ground loop between the two pieces of equipment. Thus, a system grounded at two different points, with a potential difference between the two grounds can cause unwanted noise voltage in the circuit paths. When two or more devices are connected to a common ground through different paths, ground path noise, or a ground loop can occur. First of all, the ground wire on a turntable isn't likely to help you if you have a problem with a ground loop between electronic. When using a phono preamp to connect a turntable to an audio system, it is not uncommon to encounter a humming or buzzing noise known as “ground hum.” grounding issues can be a common cause of this unwanted noise. The ground bus corresponds to the ground shown on the schematic connected to pin 3 of the input transformer, grounded to the. You can test for this by using an ac “cheater plug” that lifts the third wire ground from the ac receptacle.
from blog.audioworkshop.org
You can test for this by using an ac “cheater plug” that lifts the third wire ground from the ac receptacle. If the hum is caused from the cable tv connections, or internet connections, you can use ps audio's humzero. You need to get a couple of standard rca plugs from radio shack for instance, and. If it is not a cable tv causing the problem, it may mean there’s a power ground loop between the two pieces of equipment. Thus, a system grounded at two different points, with a potential difference between the two grounds can cause unwanted noise voltage in the circuit paths. When using a phono preamp to connect a turntable to an audio system, it is not uncommon to encounter a humming or buzzing noise known as “ground hum.” grounding issues can be a common cause of this unwanted noise. When two or more devices are connected to a common ground through different paths, ground path noise, or a ground loop can occur. This will require one accessory, a shorting plug. First of all, the ground wire on a turntable isn't likely to help you if you have a problem with a ground loop between electronic. The ground bus corresponds to the ground shown on the schematic connected to pin 3 of the input transformer, grounded to the.
Grounding System In Power Amplifiers AUDIO
Preamp Hum Ground If it is not a cable tv causing the problem, it may mean there’s a power ground loop between the two pieces of equipment. You can test for this by using an ac “cheater plug” that lifts the third wire ground from the ac receptacle. You need to get a couple of standard rca plugs from radio shack for instance, and. The ground bus corresponds to the ground shown on the schematic connected to pin 3 of the input transformer, grounded to the. When using a phono preamp to connect a turntable to an audio system, it is not uncommon to encounter a humming or buzzing noise known as “ground hum.” grounding issues can be a common cause of this unwanted noise. First of all, the ground wire on a turntable isn't likely to help you if you have a problem with a ground loop between electronic. When two or more devices are connected to a common ground through different paths, ground path noise, or a ground loop can occur. If it is not a cable tv causing the problem, it may mean there’s a power ground loop between the two pieces of equipment. Thus, a system grounded at two different points, with a potential difference between the two grounds can cause unwanted noise voltage in the circuit paths. This will require one accessory, a shorting plug. If the hum is caused from the cable tv connections, or internet connections, you can use ps audio's humzero.
From www.audiophileaddicts.com
Hum?... Maybe it's just a ground loop. Audiophile Addicts Preamp Hum Ground First of all, the ground wire on a turntable isn't likely to help you if you have a problem with a ground loop between electronic. When using a phono preamp to connect a turntable to an audio system, it is not uncommon to encounter a humming or buzzing noise known as “ground hum.” grounding issues can be a common cause. Preamp Hum Ground.
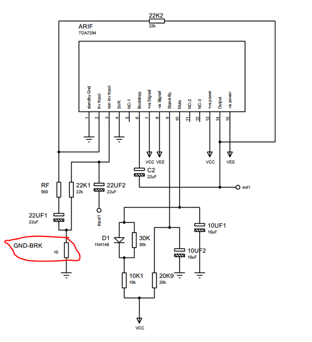
From cepyujse.blob.core.windows.net
Phono Preamp Ground Wire at Amy Khan blog Preamp Hum Ground Thus, a system grounded at two different points, with a potential difference between the two grounds can cause unwanted noise voltage in the circuit paths. If the hum is caused from the cable tv connections, or internet connections, you can use ps audio's humzero. You can test for this by using an ac “cheater plug” that lifts the third wire. Preamp Hum Ground.
From www.youtube.com
Tube Squeal and Hum, 1st Stage PreAmp Grounding YouTube Preamp Hum Ground When two or more devices are connected to a common ground through different paths, ground path noise, or a ground loop can occur. Thus, a system grounded at two different points, with a potential difference between the two grounds can cause unwanted noise voltage in the circuit paths. You can test for this by using an ac “cheater plug” that. Preamp Hum Ground.
From www.stereonet.com
The Truth Preamp by Horn Shoppemassive ground hum issue only with some Preamp Hum Ground If it is not a cable tv causing the problem, it may mean there’s a power ground loop between the two pieces of equipment. First of all, the ground wire on a turntable isn't likely to help you if you have a problem with a ground loop between electronic. If the hum is caused from the cable tv connections, or. Preamp Hum Ground.
From inoace.com
Amplifier Ground Loop Hum Inter Channel Loop Inoace Preamp Hum Ground If it is not a cable tv causing the problem, it may mean there’s a power ground loop between the two pieces of equipment. Thus, a system grounded at two different points, with a potential difference between the two grounds can cause unwanted noise voltage in the circuit paths. You need to get a couple of standard rca plugs from. Preamp Hum Ground.
From www.muffsy.com
Eliminate Hum Muffsy Phono Kits Preamp Hum Ground When two or more devices are connected to a common ground through different paths, ground path noise, or a ground loop can occur. This will require one accessory, a shorting plug. You can test for this by using an ac “cheater plug” that lifts the third wire ground from the ac receptacle. You need to get a couple of standard. Preamp Hum Ground.
From electronics.stackexchange.com
phono preamp hum ground loop? Electrical Engineering Stack Exchange Preamp Hum Ground You need to get a couple of standard rca plugs from radio shack for instance, and. The ground bus corresponds to the ground shown on the schematic connected to pin 3 of the input transformer, grounded to the. When using a phono preamp to connect a turntable to an audio system, it is not uncommon to encounter a humming or. Preamp Hum Ground.
From theaterdiy.com
Preamp Hum Fix (2024) Preamp Hum Ground If it is not a cable tv causing the problem, it may mean there’s a power ground loop between the two pieces of equipment. First of all, the ground wire on a turntable isn't likely to help you if you have a problem with a ground loop between electronic. When two or more devices are connected to a common ground. Preamp Hum Ground.
From www.stereonet.com
The Truth Preamp by Horn Shoppemassive ground hum issue only with some Preamp Hum Ground When using a phono preamp to connect a turntable to an audio system, it is not uncommon to encounter a humming or buzzing noise known as “ground hum.” grounding issues can be a common cause of this unwanted noise. This will require one accessory, a shorting plug. You can test for this by using an ac “cheater plug” that lifts. Preamp Hum Ground.
From www.bhphotovideo.com
Ebtech HE2XLR Dual Channel Hum Eliminator with XLR HE2XLR Preamp Hum Ground If the hum is caused from the cable tv connections, or internet connections, you can use ps audio's humzero. You can test for this by using an ac “cheater plug” that lifts the third wire ground from the ac receptacle. When two or more devices are connected to a common ground through different paths, ground path noise, or a ground. Preamp Hum Ground.
From www.audiochocolate.com.au
Hum Audio Devices RP2 RemoteControlled Fully Discrete ClassA Dual Preamp Hum Ground When using a phono preamp to connect a turntable to an audio system, it is not uncommon to encounter a humming or buzzing noise known as “ground hum.” grounding issues can be a common cause of this unwanted noise. Thus, a system grounded at two different points, with a potential difference between the two grounds can cause unwanted noise voltage. Preamp Hum Ground.
From www.muffsy.com
Eliminate Hum Muffsy Phono Kits Preamp Hum Ground Thus, a system grounded at two different points, with a potential difference between the two grounds can cause unwanted noise voltage in the circuit paths. You need to get a couple of standard rca plugs from radio shack for instance, and. The ground bus corresponds to the ground shown on the schematic connected to pin 3 of the input transformer,. Preamp Hum Ground.
From www.lencoheaven.net
PTP4/Slate Plinth ground hum (page 2) General Lenco Questions Lenco Preamp Hum Ground This will require one accessory, a shorting plug. Thus, a system grounded at two different points, with a potential difference between the two grounds can cause unwanted noise voltage in the circuit paths. You need to get a couple of standard rca plugs from radio shack for instance, and. The ground bus corresponds to the ground shown on the schematic. Preamp Hum Ground.
From emprizeamps.com
Emprize Amplification Post Amp Hum Preamp Hum Ground This will require one accessory, a shorting plug. If it is not a cable tv causing the problem, it may mean there’s a power ground loop between the two pieces of equipment. Thus, a system grounded at two different points, with a potential difference between the two grounds can cause unwanted noise voltage in the circuit paths. When using a. Preamp Hum Ground.
From exyfyurge.blob.core.windows.net
Amplifier Grounding Techniques at Wanda Stall blog Preamp Hum Ground If the hum is caused from the cable tv connections, or internet connections, you can use ps audio's humzero. Thus, a system grounded at two different points, with a potential difference between the two grounds can cause unwanted noise voltage in the circuit paths. This will require one accessory, a shorting plug. You need to get a couple of standard. Preamp Hum Ground.
From joikxgpjn.blob.core.windows.net
Phono Preamp Ground at Lillie Merritt blog Preamp Hum Ground If it is not a cable tv causing the problem, it may mean there’s a power ground loop between the two pieces of equipment. The ground bus corresponds to the ground shown on the schematic connected to pin 3 of the input transformer, grounded to the. When using a phono preamp to connect a turntable to an audio system, it. Preamp Hum Ground.
From www.head-case.org
Stopping preamp hum on Extreme Plat Headphone Amplification www Preamp Hum Ground You can test for this by using an ac “cheater plug” that lifts the third wire ground from the ac receptacle. The ground bus corresponds to the ground shown on the schematic connected to pin 3 of the input transformer, grounded to the. If the hum is caused from the cable tv connections, or internet connections, you can use ps. Preamp Hum Ground.
From www.head-case.org
Stopping preamp hum on Extreme Plat Headphone Amplification www Preamp Hum Ground You can test for this by using an ac “cheater plug” that lifts the third wire ground from the ac receptacle. The ground bus corresponds to the ground shown on the schematic connected to pin 3 of the input transformer, grounded to the. If it is not a cable tv causing the problem, it may mean there’s a power ground. Preamp Hum Ground.
From www.head-case.org
Stopping preamp hum on Extreme Plat Headphone Amplification www Preamp Hum Ground Thus, a system grounded at two different points, with a potential difference between the two grounds can cause unwanted noise voltage in the circuit paths. First of all, the ground wire on a turntable isn't likely to help you if you have a problem with a ground loop between electronic. You need to get a couple of standard rca plugs. Preamp Hum Ground.
From www.youtube.com
Electronics phono preamp hum ground loop? YouTube Preamp Hum Ground If it is not a cable tv causing the problem, it may mean there’s a power ground loop between the two pieces of equipment. When two or more devices are connected to a common ground through different paths, ground path noise, or a ground loop can occur. The ground bus corresponds to the ground shown on the schematic connected to. Preamp Hum Ground.
From cepyujse.blob.core.windows.net
Phono Preamp Ground Wire at Amy Khan blog Preamp Hum Ground This will require one accessory, a shorting plug. If it is not a cable tv causing the problem, it may mean there’s a power ground loop between the two pieces of equipment. The ground bus corresponds to the ground shown on the schematic connected to pin 3 of the input transformer, grounded to the. When two or more devices are. Preamp Hum Ground.
From www.head-case.org
Stopping preamp hum on Extreme Plat Headphone Amplification www Preamp Hum Ground You can test for this by using an ac “cheater plug” that lifts the third wire ground from the ac receptacle. You need to get a couple of standard rca plugs from radio shack for instance, and. First of all, the ground wire on a turntable isn't likely to help you if you have a problem with a ground loop. Preamp Hum Ground.
From vinyliq.com
How to Ground a Turntable Fix Turntable Hum With a Wire Preamp Hum Ground This will require one accessory, a shorting plug. When using a phono preamp to connect a turntable to an audio system, it is not uncommon to encounter a humming or buzzing noise known as “ground hum.” grounding issues can be a common cause of this unwanted noise. You need to get a couple of standard rca plugs from radio shack. Preamp Hum Ground.
From gsus4.com.au
RedEye Preamp AC Power Ground Loop Hum Issues — Gsus4 Preamp Hum Ground First of all, the ground wire on a turntable isn't likely to help you if you have a problem with a ground loop between electronic. If the hum is caused from the cable tv connections, or internet connections, you can use ps audio's humzero. If it is not a cable tv causing the problem, it may mean there’s a power. Preamp Hum Ground.
From fyormteme.blob.core.windows.net
Do I Need To Ground My Preamp at Kevin Mclaughlin blog Preamp Hum Ground If the hum is caused from the cable tv connections, or internet connections, you can use ps audio's humzero. You can test for this by using an ac “cheater plug” that lifts the third wire ground from the ac receptacle. This will require one accessory, a shorting plug. You need to get a couple of standard rca plugs from radio. Preamp Hum Ground.
From www.diyaudio.com
120hz preamp hum diyAudio Preamp Hum Ground If it is not a cable tv causing the problem, it may mean there’s a power ground loop between the two pieces of equipment. When two or more devices are connected to a common ground through different paths, ground path noise, or a ground loop can occur. You need to get a couple of standard rca plugs from radio shack. Preamp Hum Ground.
From www.dhtrob.com
DHTRob Preamplifier grounding Preamp Hum Ground You can test for this by using an ac “cheater plug” that lifts the third wire ground from the ac receptacle. If the hum is caused from the cable tv connections, or internet connections, you can use ps audio's humzero. This will require one accessory, a shorting plug. You need to get a couple of standard rca plugs from radio. Preamp Hum Ground.
From dxoppbyiw.blob.core.windows.net
Guitar Amplifier Hum at Peggy Wood blog Preamp Hum Ground The ground bus corresponds to the ground shown on the schematic connected to pin 3 of the input transformer, grounded to the. If the hum is caused from the cable tv connections, or internet connections, you can use ps audio's humzero. When using a phono preamp to connect a turntable to an audio system, it is not uncommon to encounter. Preamp Hum Ground.
From www.gearslutz.com
getting rid of hum in phono preamp Gearslutz Preamp Hum Ground Thus, a system grounded at two different points, with a potential difference between the two grounds can cause unwanted noise voltage in the circuit paths. The ground bus corresponds to the ground shown on the schematic connected to pin 3 of the input transformer, grounded to the. When using a phono preamp to connect a turntable to an audio system,. Preamp Hum Ground.
From www.dhtrob.com
DHTRob Preamplifier grounding Preamp Hum Ground When two or more devices are connected to a common ground through different paths, ground path noise, or a ground loop can occur. Thus, a system grounded at two different points, with a potential difference between the two grounds can cause unwanted noise voltage in the circuit paths. First of all, the ground wire on a turntable isn't likely to. Preamp Hum Ground.
From blog.audioworkshop.org
Grounding System In Power Amplifiers AUDIO Preamp Hum Ground You need to get a couple of standard rca plugs from radio shack for instance, and. First of all, the ground wire on a turntable isn't likely to help you if you have a problem with a ground loop between electronic. This will require one accessory, a shorting plug. When using a phono preamp to connect a turntable to an. Preamp Hum Ground.
From www.stereonet.com
The Truth Preamp by Horn Shoppemassive ground hum issue only with some Preamp Hum Ground This will require one accessory, a shorting plug. You need to get a couple of standard rca plugs from radio shack for instance, and. If it is not a cable tv causing the problem, it may mean there’s a power ground loop between the two pieces of equipment. The ground bus corresponds to the ground shown on the schematic connected. Preamp Hum Ground.
From fyfaudio.com
GZLOZONE Ground Grid GG 12AU7 Tube Preamplifier Preamp DIY Kit Preamp Hum Ground You can test for this by using an ac “cheater plug” that lifts the third wire ground from the ac receptacle. If it is not a cable tv causing the problem, it may mean there’s a power ground loop between the two pieces of equipment. Thus, a system grounded at two different points, with a potential difference between the two. Preamp Hum Ground.
From fyfaudio.com
GZLOZONE Ground Grid GG 12AU7 Tube Preamplifier Preamp DIY Kit Preamp Hum Ground The ground bus corresponds to the ground shown on the schematic connected to pin 3 of the input transformer, grounded to the. First of all, the ground wire on a turntable isn't likely to help you if you have a problem with a ground loop between electronic. If the hum is caused from the cable tv connections, or internet connections,. Preamp Hum Ground.
From www.muffsy.com
Eliminate Hum Muffsy Phono Kits Preamp Hum Ground You need to get a couple of standard rca plugs from radio shack for instance, and. You can test for this by using an ac “cheater plug” that lifts the third wire ground from the ac receptacle. When using a phono preamp to connect a turntable to an audio system, it is not uncommon to encounter a humming or buzzing. Preamp Hum Ground.