Buck Converter Lab Manual . Other useful converter topologies include. The purpose of this lab is to simulate the buck. The objective of this experiment is to observe switching. the buck converter is designed to step down d voltage from a d source. It uses a switching element (in this case a p hannel. this user’s guide describes the design, construction, and operation of the slvp101, slvp102, and slvp103 buck converters. ece 562 buck converter (nl5 simulation) laboratory 1 page 2 purpose:
from www.youtube.com
this user’s guide describes the design, construction, and operation of the slvp101, slvp102, and slvp103 buck converters. ece 562 buck converter (nl5 simulation) laboratory 1 page 2 purpose: It uses a switching element (in this case a p hannel. The purpose of this lab is to simulate the buck. The objective of this experiment is to observe switching. Other useful converter topologies include. the buck converter is designed to step down d voltage from a d source.
How to Design Buck Converter in MATLAB SIMULINK Software ? Dr. J. A. Laghari YouTube
Buck Converter Lab Manual this user’s guide describes the design, construction, and operation of the slvp101, slvp102, and slvp103 buck converters. It uses a switching element (in this case a p hannel. this user’s guide describes the design, construction, and operation of the slvp101, slvp102, and slvp103 buck converters. ece 562 buck converter (nl5 simulation) laboratory 1 page 2 purpose: The objective of this experiment is to observe switching. The purpose of this lab is to simulate the buck. the buck converter is designed to step down d voltage from a d source. Other useful converter topologies include.
From www.scribd.com
Buck Converter Basics Buck Converter Lab Manual Other useful converter topologies include. this user’s guide describes the design, construction, and operation of the slvp101, slvp102, and slvp103 buck converters. It uses a switching element (in this case a p hannel. The purpose of this lab is to simulate the buck. The objective of this experiment is to observe switching. ece 562 buck converter (nl5 simulation). Buck Converter Lab Manual.
From www.youtube.com
DC to DC Step Up Buck Converter, / Step up converter 10 80 V Dc electronics_lab_solution YouTube Buck Converter Lab Manual this user’s guide describes the design, construction, and operation of the slvp101, slvp102, and slvp103 buck converters. the buck converter is designed to step down d voltage from a d source. Other useful converter topologies include. It uses a switching element (in this case a p hannel. The objective of this experiment is to observe switching. ece. Buck Converter Lab Manual.
From www.researchgate.net
Buck converter with bootstrap circuit and optocoupler. Download Scientific Diagram Buck Converter Lab Manual Other useful converter topologies include. ece 562 buck converter (nl5 simulation) laboratory 1 page 2 purpose: the buck converter is designed to step down d voltage from a d source. The purpose of this lab is to simulate the buck. It uses a switching element (in this case a p hannel. The objective of this experiment is to. Buck Converter Lab Manual.
From device.report
DIODES AP62301Z6EVM COT Synchronous DCDC Buck Converter Instruction Manual Buck Converter Lab Manual It uses a switching element (in this case a p hannel. this user’s guide describes the design, construction, and operation of the slvp101, slvp102, and slvp103 buck converters. The objective of this experiment is to observe switching. the buck converter is designed to step down d voltage from a d source. Other useful converter topologies include. The purpose. Buck Converter Lab Manual.
From labprojectsbd.com
Buck converter using NE555 and NChannel MOSFET Lab Projects BD Buck Converter Lab Manual The objective of this experiment is to observe switching. this user’s guide describes the design, construction, and operation of the slvp101, slvp102, and slvp103 buck converters. ece 562 buck converter (nl5 simulation) laboratory 1 page 2 purpose: It uses a switching element (in this case a p hannel. The purpose of this lab is to simulate the buck.. Buck Converter Lab Manual.
From microcontrollerslab.com
Buck Converter using Pic Microcontroller and IR2110 Buck Converter Lab Manual the buck converter is designed to step down d voltage from a d source. The objective of this experiment is to observe switching. ece 562 buck converter (nl5 simulation) laboratory 1 page 2 purpose: this user’s guide describes the design, construction, and operation of the slvp101, slvp102, and slvp103 buck converters. Other useful converter topologies include. It. Buck Converter Lab Manual.
From www.electronics-lab.com
Maxim Integrated MAX38650 nanoPower Buck Converter Buck Converter Lab Manual ece 562 buck converter (nl5 simulation) laboratory 1 page 2 purpose: It uses a switching element (in this case a p hannel. The objective of this experiment is to observe switching. the buck converter is designed to step down d voltage from a d source. The purpose of this lab is to simulate the buck. this user’s. Buck Converter Lab Manual.
From www.youtube.com
Buck Converter YouTube Buck Converter Lab Manual The purpose of this lab is to simulate the buck. The objective of this experiment is to observe switching. Other useful converter topologies include. It uses a switching element (in this case a p hannel. ece 562 buck converter (nl5 simulation) laboratory 1 page 2 purpose: this user’s guide describes the design, construction, and operation of the slvp101,. Buck Converter Lab Manual.
From www.researchgate.net
Buck converter with 3L NPC topology, (a) Topology, (b) Modulation strategy. Download Buck Converter Lab Manual It uses a switching element (in this case a p hannel. this user’s guide describes the design, construction, and operation of the slvp101, slvp102, and slvp103 buck converters. the buck converter is designed to step down d voltage from a d source. ece 562 buck converter (nl5 simulation) laboratory 1 page 2 purpose: Other useful converter topologies. Buck Converter Lab Manual.
From oshwlab.com
Buck Converter EasyEDA open source hardware lab Buck Converter Lab Manual It uses a switching element (in this case a p hannel. Other useful converter topologies include. this user’s guide describes the design, construction, and operation of the slvp101, slvp102, and slvp103 buck converters. The purpose of this lab is to simulate the buck. The objective of this experiment is to observe switching. the buck converter is designed to. Buck Converter Lab Manual.
From sciamble.com
Buck converter Discontinuous conduction mode (DCM) Buck Converter Lab Manual It uses a switching element (in this case a p hannel. The purpose of this lab is to simulate the buck. Other useful converter topologies include. The objective of this experiment is to observe switching. ece 562 buck converter (nl5 simulation) laboratory 1 page 2 purpose: this user’s guide describes the design, construction, and operation of the slvp101,. Buck Converter Lab Manual.
From studylib.net
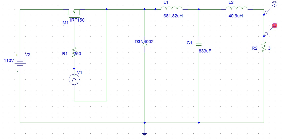
Buck converter lab document Buck Converter Lab Manual The purpose of this lab is to simulate the buck. the buck converter is designed to step down d voltage from a d source. ece 562 buck converter (nl5 simulation) laboratory 1 page 2 purpose: Other useful converter topologies include. The objective of this experiment is to observe switching. It uses a switching element (in this case a. Buck Converter Lab Manual.
From nssce.blogspot.com
Design and simulation of buck converter nss eng college EEE lab results Buck Converter Lab Manual The purpose of this lab is to simulate the buck. this user’s guide describes the design, construction, and operation of the slvp101, slvp102, and slvp103 buck converters. The objective of this experiment is to observe switching. the buck converter is designed to step down d voltage from a d source. It uses a switching element (in this case. Buck Converter Lab Manual.
From www.youtube.com
Lab 3 Buck Converter in LTSpice Power Electronics YouTube Buck Converter Lab Manual It uses a switching element (in this case a p hannel. this user’s guide describes the design, construction, and operation of the slvp101, slvp102, and slvp103 buck converters. The purpose of this lab is to simulate the buck. The objective of this experiment is to observe switching. ece 562 buck converter (nl5 simulation) laboratory 1 page 2 purpose:. Buck Converter Lab Manual.
From www.youtube.com
DC Buck Converter Simulation using Matlab Simulink YouTube Buck Converter Lab Manual The objective of this experiment is to observe switching. ece 562 buck converter (nl5 simulation) laboratory 1 page 2 purpose: this user’s guide describes the design, construction, and operation of the slvp101, slvp102, and slvp103 buck converters. the buck converter is designed to step down d voltage from a d source. The purpose of this lab is. Buck Converter Lab Manual.
From www.mouser.in
TPS5138x 8A Synchronous Buck Converters TI Mouser Buck Converter Lab Manual The objective of this experiment is to observe switching. the buck converter is designed to step down d voltage from a d source. Other useful converter topologies include. The purpose of this lab is to simulate the buck. It uses a switching element (in this case a p hannel. ece 562 buck converter (nl5 simulation) laboratory 1 page. Buck Converter Lab Manual.
From wiki.analog.com
Activity Buck Converter Basics [Analog Devices Wiki] Buck Converter Lab Manual It uses a switching element (in this case a p hannel. The purpose of this lab is to simulate the buck. Other useful converter topologies include. this user’s guide describes the design, construction, and operation of the slvp101, slvp102, and slvp103 buck converters. ece 562 buck converter (nl5 simulation) laboratory 1 page 2 purpose: The objective of this. Buck Converter Lab Manual.
From studylib.net
Buck converter lab document Buck Converter Lab Manual the buck converter is designed to step down d voltage from a d source. It uses a switching element (in this case a p hannel. this user’s guide describes the design, construction, and operation of the slvp101, slvp102, and slvp103 buck converters. Other useful converter topologies include. The purpose of this lab is to simulate the buck. . Buck Converter Lab Manual.
From studylib.net
PFM buck converter Buck Converter Lab Manual It uses a switching element (in this case a p hannel. Other useful converter topologies include. The objective of this experiment is to observe switching. this user’s guide describes the design, construction, and operation of the slvp101, slvp102, and slvp103 buck converters. ece 562 buck converter (nl5 simulation) laboratory 1 page 2 purpose: the buck converter is. Buck Converter Lab Manual.
From www.electronics-lab.com
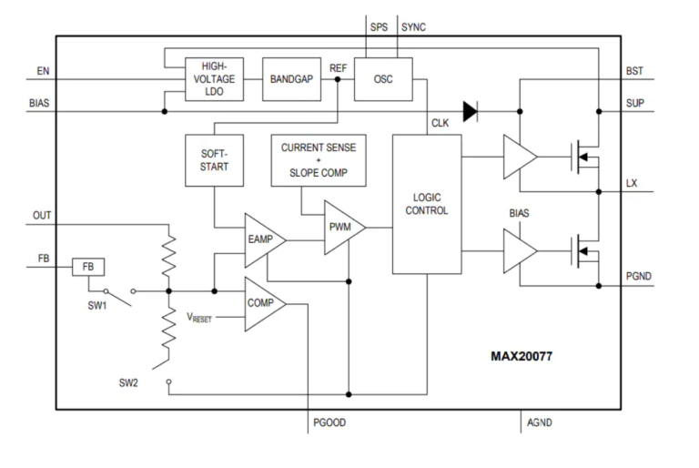
MAX20075 Mini Buck Converter Buck Converter Lab Manual ece 562 buck converter (nl5 simulation) laboratory 1 page 2 purpose: this user’s guide describes the design, construction, and operation of the slvp101, slvp102, and slvp103 buck converters. The purpose of this lab is to simulate the buck. The objective of this experiment is to observe switching. It uses a switching element (in this case a p hannel.. Buck Converter Lab Manual.
From schematicpajellahy.z13.web.core.windows.net
Buck Boost Converter Schematic Buck Converter Lab Manual The purpose of this lab is to simulate the buck. this user’s guide describes the design, construction, and operation of the slvp101, slvp102, and slvp103 buck converters. It uses a switching element (in this case a p hannel. ece 562 buck converter (nl5 simulation) laboratory 1 page 2 purpose: Other useful converter topologies include. the buck converter. Buck Converter Lab Manual.
From www.icrfq.net
Everything You Need to Know About Buck Converters Buck Converter Lab Manual The purpose of this lab is to simulate the buck. ece 562 buck converter (nl5 simulation) laboratory 1 page 2 purpose: The objective of this experiment is to observe switching. Other useful converter topologies include. It uses a switching element (in this case a p hannel. this user’s guide describes the design, construction, and operation of the slvp101,. Buck Converter Lab Manual.
From www.electronics-lab.com
MPN NR110K Archives Buck Converter Lab Manual The objective of this experiment is to observe switching. It uses a switching element (in this case a p hannel. Other useful converter topologies include. The purpose of this lab is to simulate the buck. this user’s guide describes the design, construction, and operation of the slvp101, slvp102, and slvp103 buck converters. ece 562 buck converter (nl5 simulation). Buck Converter Lab Manual.
From www.electronics-lab.com
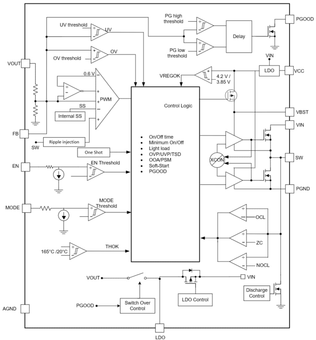
Maxim Integrated MAX20077/MAX25277 Mini Buck Converters Buck Converter Lab Manual The objective of this experiment is to observe switching. the buck converter is designed to step down d voltage from a d source. The purpose of this lab is to simulate the buck. this user’s guide describes the design, construction, and operation of the slvp101, slvp102, and slvp103 buck converters. It uses a switching element (in this case. Buck Converter Lab Manual.
From www.ece.ualberta.ca
Lab 4 DCDC Converters Buck Converter Lab Manual The objective of this experiment is to observe switching. ece 562 buck converter (nl5 simulation) laboratory 1 page 2 purpose: It uses a switching element (in this case a p hannel. the buck converter is designed to step down d voltage from a d source. The purpose of this lab is to simulate the buck. Other useful converter. Buck Converter Lab Manual.
From www.youtube.com
Power Electronics Buck Converter Design Example Part 1 YouTube Buck Converter Lab Manual the buck converter is designed to step down d voltage from a d source. ece 562 buck converter (nl5 simulation) laboratory 1 page 2 purpose: The objective of this experiment is to observe switching. The purpose of this lab is to simulate the buck. It uses a switching element (in this case a p hannel. Other useful converter. Buck Converter Lab Manual.
From www.allaboutcircuits.com
LTspice Lab Buck Converter Current and Voltage Dynamics Technical Articles Buck Converter Lab Manual The objective of this experiment is to observe switching. Other useful converter topologies include. ece 562 buck converter (nl5 simulation) laboratory 1 page 2 purpose: this user’s guide describes the design, construction, and operation of the slvp101, slvp102, and slvp103 buck converters. the buck converter is designed to step down d voltage from a d source. The. Buck Converter Lab Manual.
From www.youtube.com
How to Design Buck Converter in MATLAB SIMULINK Software ? Dr. J. A. Laghari YouTube Buck Converter Lab Manual this user’s guide describes the design, construction, and operation of the slvp101, slvp102, and slvp103 buck converters. It uses a switching element (in this case a p hannel. the buck converter is designed to step down d voltage from a d source. The purpose of this lab is to simulate the buck. ece 562 buck converter (nl5. Buck Converter Lab Manual.
From www.electricity-magnetism.org
Buck Converters How it works, Application & Advantages Buck Converter Lab Manual It uses a switching element (in this case a p hannel. The objective of this experiment is to observe switching. ece 562 buck converter (nl5 simulation) laboratory 1 page 2 purpose: Other useful converter topologies include. this user’s guide describes the design, construction, and operation of the slvp101, slvp102, and slvp103 buck converters. The purpose of this lab. Buck Converter Lab Manual.
From www.researchgate.net
BBL Two Buck converters connected in parallel, in which the auxiliary... Download Scientific Buck Converter Lab Manual The objective of this experiment is to observe switching. ece 562 buck converter (nl5 simulation) laboratory 1 page 2 purpose: Other useful converter topologies include. The purpose of this lab is to simulate the buck. the buck converter is designed to step down d voltage from a d source. It uses a switching element (in this case a. Buck Converter Lab Manual.
From www.youtube.com
XL4015 Buck Converter Quick Test 1V To 30V 0mA To 4A YouTube Buck Converter Lab Manual The objective of this experiment is to observe switching. The purpose of this lab is to simulate the buck. this user’s guide describes the design, construction, and operation of the slvp101, slvp102, and slvp103 buck converters. ece 562 buck converter (nl5 simulation) laboratory 1 page 2 purpose: It uses a switching element (in this case a p hannel.. Buck Converter Lab Manual.
From www.allaboutcircuits.com
LTspice Lab Buck Converter Current and Voltage Dynamics Technical Articles Buck Converter Lab Manual The purpose of this lab is to simulate the buck. this user’s guide describes the design, construction, and operation of the slvp101, slvp102, and slvp103 buck converters. Other useful converter topologies include. It uses a switching element (in this case a p hannel. the buck converter is designed to step down d voltage from a d source. The. Buck Converter Lab Manual.
From www.researchgate.net
Multiphase buck converter schematic. Download Scientific Diagram Buck Converter Lab Manual The purpose of this lab is to simulate the buck. ece 562 buck converter (nl5 simulation) laboratory 1 page 2 purpose: the buck converter is designed to step down d voltage from a d source. this user’s guide describes the design, construction, and operation of the slvp101, slvp102, and slvp103 buck converters. The objective of this experiment. Buck Converter Lab Manual.
From oshwlab.com
Buck/Boost Converter With ADJUSTABLE Voltage AND Current(For Use in converting a Computer Power Buck Converter Lab Manual It uses a switching element (in this case a p hannel. The purpose of this lab is to simulate the buck. the buck converter is designed to step down d voltage from a d source. this user’s guide describes the design, construction, and operation of the slvp101, slvp102, and slvp103 buck converters. Other useful converter topologies include. The. Buck Converter Lab Manual.
From www.researchgate.net
Multiphase buck converter with N phases Download Scientific Diagram Buck Converter Lab Manual The purpose of this lab is to simulate the buck. ece 562 buck converter (nl5 simulation) laboratory 1 page 2 purpose: Other useful converter topologies include. the buck converter is designed to step down d voltage from a d source. this user’s guide describes the design, construction, and operation of the slvp101, slvp102, and slvp103 buck converters.. Buck Converter Lab Manual.