File.exists Pattern C# . In this article, you'll learn how to use file globbing with the microsoft.extensions.filesystemglobbing nuget. Exists() is the simplest way of checking that the file exists. You can do a directory list with a pattern to check for files. To check whether the specified file exists, use the `file.exists (path)` method. The file.exists () method returns true if the caller has sufficient permissions for the file and the path represents the name of an existing file. String[] files = system.io.directory.getfiles(path, *_peach.xml,. It returns a boolean value indicating whether the file at the. This can prevent an exception from being thrown. File.exists(string) is an inbuilt file class method that is used to determine whether the specified file exists or not.
from stackoverflow.com
It returns a boolean value indicating whether the file at the. File.exists(string) is an inbuilt file class method that is used to determine whether the specified file exists or not. To check whether the specified file exists, use the `file.exists (path)` method. This can prevent an exception from being thrown. In this article, you'll learn how to use file globbing with the microsoft.extensions.filesystemglobbing nuget. String[] files = system.io.directory.getfiles(path, *_peach.xml,. Exists() is the simplest way of checking that the file exists. The file.exists () method returns true if the caller has sufficient permissions for the file and the path represents the name of an existing file. You can do a directory list with a pattern to check for files.
c File.Exists() returns false for some files under Program Files Stack Overflow
File.exists Pattern C# You can do a directory list with a pattern to check for files. Exists() is the simplest way of checking that the file exists. In this article, you'll learn how to use file globbing with the microsoft.extensions.filesystemglobbing nuget. You can do a directory list with a pattern to check for files. File.exists(string) is an inbuilt file class method that is used to determine whether the specified file exists or not. To check whether the specified file exists, use the `file.exists (path)` method. The file.exists () method returns true if the caller has sufficient permissions for the file and the path represents the name of an existing file. It returns a boolean value indicating whether the file at the. This can prevent an exception from being thrown. String[] files = system.io.directory.getfiles(path, *_peach.xml,.
From www.delftstack.com
Check Whether a File Exists in C Delft Stack File.exists Pattern C# You can do a directory list with a pattern to check for files. This can prevent an exception from being thrown. It returns a boolean value indicating whether the file at the. In this article, you'll learn how to use file globbing with the microsoft.extensions.filesystemglobbing nuget. To check whether the specified file exists, use the `file.exists (path)` method. The file.exists. File.exists Pattern C#.
From www.linkedin.com
Implementing the Repository Pattern in C and File.exists Pattern C# Exists() is the simplest way of checking that the file exists. String[] files = system.io.directory.getfiles(path, *_peach.xml,. You can do a directory list with a pattern to check for files. The file.exists () method returns true if the caller has sufficient permissions for the file and the path represents the name of an existing file. This can prevent an exception from. File.exists Pattern C#.
From www.youtube.com
C Creating a File that the Path does not exists? YouTube File.exists Pattern C# Exists() is the simplest way of checking that the file exists. String[] files = system.io.directory.getfiles(path, *_peach.xml,. In this article, you'll learn how to use file globbing with the microsoft.extensions.filesystemglobbing nuget. The file.exists () method returns true if the caller has sufficient permissions for the file and the path represents the name of an existing file. File.exists(string) is an inbuilt file. File.exists Pattern C#.
From www.webservertalk.com
Bash Check if File Exists Tutorial and Commands to Use File.exists Pattern C# In this article, you'll learn how to use file globbing with the microsoft.extensions.filesystemglobbing nuget. It returns a boolean value indicating whether the file at the. Exists() is the simplest way of checking that the file exists. The file.exists () method returns true if the caller has sufficient permissions for the file and the path represents the name of an existing. File.exists Pattern C#.
From www.educba.com
What is Design Pattern in C? How it Works Scope & Skill Advantages File.exists Pattern C# It returns a boolean value indicating whether the file at the. Exists() is the simplest way of checking that the file exists. To check whether the specified file exists, use the `file.exists (path)` method. This can prevent an exception from being thrown. The file.exists () method returns true if the caller has sufficient permissions for the file and the path. File.exists Pattern C#.
From www.youtube.com
Check if file exists in C YouTube File.exists Pattern C# This can prevent an exception from being thrown. String[] files = system.io.directory.getfiles(path, *_peach.xml,. To check whether the specified file exists, use the `file.exists (path)` method. You can do a directory list with a pattern to check for files. In this article, you'll learn how to use file globbing with the microsoft.extensions.filesystemglobbing nuget. The file.exists () method returns true if the. File.exists Pattern C#.
From stacktuts.com
How to find the full name of the calling method in c? StackTuts File.exists Pattern C# In this article, you'll learn how to use file globbing with the microsoft.extensions.filesystemglobbing nuget. It returns a boolean value indicating whether the file at the. This can prevent an exception from being thrown. File.exists(string) is an inbuilt file class method that is used to determine whether the specified file exists or not. To check whether the specified file exists, use. File.exists Pattern C#.
From www.youtube.com
How to check in server side if file exist in FileUpload control c YouTube File.exists Pattern C# It returns a boolean value indicating whether the file at the. Exists() is the simplest way of checking that the file exists. You can do a directory list with a pattern to check for files. This can prevent an exception from being thrown. In this article, you'll learn how to use file globbing with the microsoft.extensions.filesystemglobbing nuget. To check whether. File.exists Pattern C#.
From studyopedia.com
C Code to check if file exists or not Studyopedia File.exists Pattern C# Exists() is the simplest way of checking that the file exists. You can do a directory list with a pattern to check for files. The file.exists () method returns true if the caller has sufficient permissions for the file and the path represents the name of an existing file. String[] files = system.io.directory.getfiles(path, *_peach.xml,. In this article, you'll learn how. File.exists Pattern C#.
From stackoverflow.com
c What's the folder structure of catalogs in project using IoC Stack Overflow File.exists Pattern C# File.exists(string) is an inbuilt file class method that is used to determine whether the specified file exists or not. String[] files = system.io.directory.getfiles(path, *_peach.xml,. Exists() is the simplest way of checking that the file exists. To check whether the specified file exists, use the `file.exists (path)` method. The file.exists () method returns true if the caller has sufficient permissions for. File.exists Pattern C#.
From stackoverflow.com
c File.Exists() returns false for some files under Program Files Stack Overflow File.exists Pattern C# It returns a boolean value indicating whether the file at the. This can prevent an exception from being thrown. To check whether the specified file exists, use the `file.exists (path)` method. String[] files = system.io.directory.getfiles(path, *_peach.xml,. Exists() is the simplest way of checking that the file exists. The file.exists () method returns true if the caller has sufficient permissions for. File.exists Pattern C#.
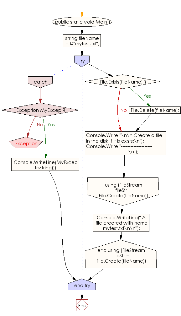
From www.w3resource.com
C Create a file in the disk if it is exists File.exists Pattern C# String[] files = system.io.directory.getfiles(path, *_peach.xml,. It returns a boolean value indicating whether the file at the. You can do a directory list with a pattern to check for files. Exists() is the simplest way of checking that the file exists. File.exists(string) is an inbuilt file class method that is used to determine whether the specified file exists or not. This. File.exists Pattern C#.
From codewithshadman.com
Adapter Design Pattern In C Code with Shadman File.exists Pattern C# It returns a boolean value indicating whether the file at the. String[] files = system.io.directory.getfiles(path, *_peach.xml,. This can prevent an exception from being thrown. File.exists(string) is an inbuilt file class method that is used to determine whether the specified file exists or not. Exists() is the simplest way of checking that the file exists. The file.exists () method returns true. File.exists Pattern C#.
From www.youtube.com
Facade Design Pattern C YouTube File.exists Pattern C# It returns a boolean value indicating whether the file at the. String[] files = system.io.directory.getfiles(path, *_peach.xml,. The file.exists () method returns true if the caller has sufficient permissions for the file and the path represents the name of an existing file. File.exists(string) is an inbuilt file class method that is used to determine whether the specified file exists or not.. File.exists Pattern C#.
From www.scaler.com
C++ Check if File Exists Program Scaler Topics File.exists Pattern C# It returns a boolean value indicating whether the file at the. To check whether the specified file exists, use the `file.exists (path)` method. In this article, you'll learn how to use file globbing with the microsoft.extensions.filesystemglobbing nuget. String[] files = system.io.directory.getfiles(path, *_peach.xml,. This can prevent an exception from being thrown. Exists() is the simplest way of checking that the file. File.exists Pattern C#.
From stackoverflow.com
c Checking if certain file\files exist Stack Overflow File.exists Pattern C# In this article, you'll learn how to use file globbing with the microsoft.extensions.filesystemglobbing nuget. To check whether the specified file exists, use the `file.exists (path)` method. Exists() is the simplest way of checking that the file exists. String[] files = system.io.directory.getfiles(path, *_peach.xml,. It returns a boolean value indicating whether the file at the. This can prevent an exception from being. File.exists Pattern C#.
From www.youtube.com
C check if file exist on 64 bits system using File.Exists YouTube File.exists Pattern C# String[] files = system.io.directory.getfiles(path, *_peach.xml,. This can prevent an exception from being thrown. It returns a boolean value indicating whether the file at the. The file.exists () method returns true if the caller has sufficient permissions for the file and the path represents the name of an existing file. You can do a directory list with a pattern to check. File.exists Pattern C#.
From stackoverflow.com
c++ ifstream how to tell if specified file doesn't exist Stack Overflow File.exists Pattern C# Exists() is the simplest way of checking that the file exists. It returns a boolean value indicating whether the file at the. String[] files = system.io.directory.getfiles(path, *_peach.xml,. File.exists(string) is an inbuilt file class method that is used to determine whether the specified file exists or not. You can do a directory list with a pattern to check for files. The. File.exists Pattern C#.
From www.youtube.com
How To Check if File Exists in C/CSharp YouTube File.exists Pattern C# File.exists(string) is an inbuilt file class method that is used to determine whether the specified file exists or not. String[] files = system.io.directory.getfiles(path, *_peach.xml,. You can do a directory list with a pattern to check for files. In this article, you'll learn how to use file globbing with the microsoft.extensions.filesystemglobbing nuget. Exists() is the simplest way of checking that the. File.exists Pattern C#.
From 1bestcsharp.blogspot.com
C File / Folder Exists C, JAVA,PHP, Programming ,Source Code File.exists Pattern C# File.exists(string) is an inbuilt file class method that is used to determine whether the specified file exists or not. In this article, you'll learn how to use file globbing with the microsoft.extensions.filesystemglobbing nuget. This can prevent an exception from being thrown. The file.exists () method returns true if the caller has sufficient permissions for the file and the path represents. File.exists Pattern C#.
From global-sharepoint.com
Archives Global SharePoint File.exists Pattern C# In this article, you'll learn how to use file globbing with the microsoft.extensions.filesystemglobbing nuget. File.exists(string) is an inbuilt file class method that is used to determine whether the specified file exists or not. String[] files = system.io.directory.getfiles(path, *_peach.xml,. Exists() is the simplest way of checking that the file exists. The file.exists () method returns true if the caller has sufficient. File.exists Pattern C#.
From blog.csdn.net
unity和C以及Linq(结合Linq整理的一些高级写法Exists,from in where select等)_c linq existsCSDN博客 File.exists Pattern C# The file.exists () method returns true if the caller has sufficient permissions for the file and the path represents the name of an existing file. String[] files = system.io.directory.getfiles(path, *_peach.xml,. It returns a boolean value indicating whether the file at the. You can do a directory list with a pattern to check for files. In this article, you'll learn how. File.exists Pattern C#.
From stackoverflow.com
c Can OpenFileDialog automatically select the file with the value set in FileName if File.exists Pattern C# String[] files = system.io.directory.getfiles(path, *_peach.xml,. Exists() is the simplest way of checking that the file exists. File.exists(string) is an inbuilt file class method that is used to determine whether the specified file exists or not. This can prevent an exception from being thrown. It returns a boolean value indicating whether the file at the. The file.exists () method returns true. File.exists Pattern C#.
From stackoverflow.com
how to verify if xml attribute exists in c Stack Overflow File.exists Pattern C# Exists() is the simplest way of checking that the file exists. String[] files = system.io.directory.getfiles(path, *_peach.xml,. This can prevent an exception from being thrown. It returns a boolean value indicating whether the file at the. The file.exists () method returns true if the caller has sufficient permissions for the file and the path represents the name of an existing file.. File.exists Pattern C#.
From www.youtube.com
C How to check if file exists in a Windows Store App? YouTube File.exists Pattern C# String[] files = system.io.directory.getfiles(path, *_peach.xml,. The file.exists () method returns true if the caller has sufficient permissions for the file and the path represents the name of an existing file. In this article, you'll learn how to use file globbing with the microsoft.extensions.filesystemglobbing nuget. This can prevent an exception from being thrown. File.exists(string) is an inbuilt file class method that. File.exists Pattern C#.
From dongtienvietnam.com
Ensuring File Existence In C How To Check If A File Exists File.exists Pattern C# You can do a directory list with a pattern to check for files. The file.exists () method returns true if the caller has sufficient permissions for the file and the path represents the name of an existing file. This can prevent an exception from being thrown. To check whether the specified file exists, use the `file.exists (path)` method. In this. File.exists Pattern C#.
From github.com
GitHub corespider/winformcheckfileexistsinserverincsharp check file exists in server in c File.exists Pattern C# It returns a boolean value indicating whether the file at the. The file.exists () method returns true if the caller has sufficient permissions for the file and the path represents the name of an existing file. You can do a directory list with a pattern to check for files. File.exists(string) is an inbuilt file class method that is used to. File.exists Pattern C#.
From stackoverflow.com
c File.Exists() file not found after impersonate Stack Overflow File.exists Pattern C# Exists() is the simplest way of checking that the file exists. In this article, you'll learn how to use file globbing with the microsoft.extensions.filesystemglobbing nuget. The file.exists () method returns true if the caller has sufficient permissions for the file and the path represents the name of an existing file. You can do a directory list with a pattern to. File.exists Pattern C#.
From www.youtube.com
HOW TO CHECK IF A FILE EXISTS ? c language YouTube File.exists Pattern C# This can prevent an exception from being thrown. To check whether the specified file exists, use the `file.exists (path)` method. It returns a boolean value indicating whether the file at the. In this article, you'll learn how to use file globbing with the microsoft.extensions.filesystemglobbing nuget. File.exists(string) is an inbuilt file class method that is used to determine whether the specified. File.exists Pattern C#.
From www.delftstack.com
Check Whether a File Exists in C Delft Stack File.exists Pattern C# In this article, you'll learn how to use file globbing with the microsoft.extensions.filesystemglobbing nuget. You can do a directory list with a pattern to check for files. File.exists(string) is an inbuilt file class method that is used to determine whether the specified file exists or not. This can prevent an exception from being thrown. String[] files = system.io.directory.getfiles(path, *_peach.xml,. It. File.exists Pattern C#.
From medium.com
C — UnitOfWork And Repository Pattern by Kristoffer Karlsson Medium File.exists Pattern C# You can do a directory list with a pattern to check for files. The file.exists () method returns true if the caller has sufficient permissions for the file and the path represents the name of an existing file. It returns a boolean value indicating whether the file at the. This can prevent an exception from being thrown. Exists() is the. File.exists Pattern C#.
From www.sourcetrail.com
Solved delete file if exists in C SourceTrail File.exists Pattern C# It returns a boolean value indicating whether the file at the. Exists() is the simplest way of checking that the file exists. You can do a directory list with a pattern to check for files. To check whether the specified file exists, use the `file.exists (path)` method. In this article, you'll learn how to use file globbing with the microsoft.extensions.filesystemglobbing. File.exists Pattern C#.
From github.com
Can't upload files from AWS S3 · Issue 612 · XeroAPI/xeronode · GitHub File.exists Pattern C# You can do a directory list with a pattern to check for files. Exists() is the simplest way of checking that the file exists. It returns a boolean value indicating whether the file at the. To check whether the specified file exists, use the `file.exists (path)` method. The file.exists () method returns true if the caller has sufficient permissions for. File.exists Pattern C#.
From www.educba.com
C++ file exists Working and Examples of C++ file exists File.exists Pattern C# This can prevent an exception from being thrown. It returns a boolean value indicating whether the file at the. File.exists(string) is an inbuilt file class method that is used to determine whether the specified file exists or not. To check whether the specified file exists, use the `file.exists (path)` method. String[] files = system.io.directory.getfiles(path, *_peach.xml,. The file.exists () method returns. File.exists Pattern C#.
From www.tairax.com
【C】ファイルの存在チェックをするFile.Existsメソッドを解説します ゲーマーときどきエンジニア File.exists Pattern C# The file.exists () method returns true if the caller has sufficient permissions for the file and the path represents the name of an existing file. It returns a boolean value indicating whether the file at the. Exists() is the simplest way of checking that the file exists. String[] files = system.io.directory.getfiles(path, *_peach.xml,. You can do a directory list with a. File.exists Pattern C#.